Главная // Пожарная безопасность СПРАВКА
Источник публикации
Официальный сайт Минздрава России https://minzdrav.gov.ru/, 06.11.2024
Примечание к документу
В соответствии с
Постановлением Правительства РФ от 17.11.2021 N 1968 данный документ применяется с 1 января 2025 года.
Текст документа приведен в соответствии с публикацией на сайте https://cr.minzdrav.gov.ru по состоянию на 07.11.2024.
Название документа
"Клинические рекомендации "Дефект межжелудочковой перегородки"
(одобрены Минздравом России)
"Клинические рекомендации "Дефект межжелудочковой перегородки"
(одобрены Минздравом России)
МИНИСТЕРСТВО ЗДРАВООХРАНЕНИЯ РОССИЙСКОЙ ФЕДЕРАЦИИ
КЛИНИЧЕСКИЕ РЕКОМЕНДАЦИИ
ДЕФЕКТ МЕЖЖЕЛУДОЧКОВОЙ ПЕРЕГОРОДКИ
Кодирование по Международной статистической
классификации болезней и проблем, связанных со здоровьем: Q21.0, I27.8
Год утверждения (частота пересмотра): 2024
Возрастная категория: Взрослые, Дети
Пересмотр не позднее: 2026
ID: 806
Разработчик клинической рекомендации
- Ассоциация сердечно-сосудистых хирургов России
- Общероссийская общественная организация "Российское кардиологическое общество"
- Всероссийская общественная организация "Ассоциация детских кардиологов России"
- Общероссийская общественная организация содействия развитию лучевой диагностики и терапии "Российское общество рентгенологов и радиологов"
Одобрено Научно-практическим Советом Минздрава РФ
ВПС - врожденные пороки сердца
ВОПЖ - выводной отдел правого желудочка
ГСД - градиент систолического давления
ДМЖП - дефект межжелудочковой перегородки
ДМПП - дефект межпредсердной перегородки
ЕОК - Европейское общество кардиологов
ИБС - ишемическая болезнь сердца
ИКД - имплантируемый кардиовертер-дефибриллятор
ИЭ - инфекционный эндокардит
КТ - компьютерная томография
ЛЖ - левый желудочек
ЛА - легочная артерия
ЛАГ - легочная артериальная гипертензия
ЛГ - легочная гипертензия
ЛП - левое предсердие
ЛСС - легочное сосудистое сопротивление
МКК - малый круг кровообращения
МНО - международное нормализованное отношение
МРТ - магнитно-резонансная томография
НК - недостаточность кровообращения
ПЖ - правый желудочек
ПП - правое предсердие
ПСС - периферическое сосудистое сопротивление
ТШХ - тест 6-минутной ходьбы
ЭКГ - электрокардиография
ЭхоКГ - эхокардиография
Qp/Qs - соотношение объемов кровотока малого круга кровообращения к большому
Катетеризация сердца - инвазивная процедура, проводимая с лечебными или диагностическими целями при патологии сердечно-сосудистой системы путем введения катетеров в полость сердца или просвет магистральных сосудов.
Компьютерная томография (КТ) - неинвазивный метод лучевой диагностики, позволяющий получить серию послойных субмиллиметровых аксиальных изображений органов и структур тела человека, основанный на измерении и сложной компьютерной обработке разности ослабления рентгеновского излучения различными по плотности тканями; для улучшения дифференцировки органов друг от друга, а также нормальных и патологических структур, применяют различные методики контрастного усиления/контрастирования, с использованием йодсодержащих рентгеноконтрастных препаратов. Для визуализации структур сердечно-сосудистой системы применяют КТ-ангиографию - методику внутривенного болюсного введения рентгеноконтрастного препарата в кровоток с помощью системы внутрисосудистого введения контрастного вещества, с установленной скоростью и временем введения препарата, на основе полученных данных посредством компьютерной постобработки с 3D-реконструкцией строится трехмерная модель сердца и сосудов.
Легочная гипертензия - гемодинамическое и патофизиологическое состояние, которое характеризуется повышением среднего давления в легочной артерии (ДЛА) >= 20 мм рт. ст. в покое, измеренного при чрезвенозной катетеризации сердца.
Магнитно-резонансная томография (МРТ) - неинвазивный нерентгеновский компьютерный метод получения томографических медицинских изображений для исследования внутренних органов и тканей, основанный на явлении ядерного магнитного резонанса и на измерении электромагнитного отклика атомных ядер, находящихся в сильном постоянном магнитном поле, в ответ на возбуждение их определенным сочетанием электромагнитных волн; такими ядрами являются ядра атомов водорода, присутствующие в теле человека в составе воды и других веществ. МР-ангиография - метод получения изображения просвета сосудов при помощи магнитно-резонансного томографа. Метод позволяет оценивать как анатомические, так и функциональные особенности кровотока. МР-ангиография основана на отличии сигнала от перемещающихся протонов (крови) от окружающих неподвижных тканей, что позволяет получать изображения сосудов без использования каких-либо контрастных средств - бесконтрастная ангиография (фазово-контрастная МР-ангиография). В ряде случаев применяется внутривенное болюсное контрастирование с использованием контрастных препаратов на основе парамагнетиков (гадолиний).
Синдром Эйзенменгера - легочная гипертензия системного уровня с веноартериальным или двунаправленным сбросом крови между желудочками, предсердиями или магистральными артериями вследствие прогрессирования легочной сосудистой болезни при естественном течении "простых" и "сложных" врожденных пороков сердца.
Уровень достоверности доказательств (УДД) - степень уверенности в том, что найденный эффект от применения медицинского вмешательства является истинным
[1].
Уровень убедительности рекомендаций (УУР) - степень уверенности в достоверности эффекта вмешательства и в том, что следование рекомендациям принесет больше пользы, чем вреда в конкретной ситуации
[1].
Эндокардит - воспаление внутренней оболочки сердца с поражением клапанных структур.
Эхокардиография - метод ультразвукового исследования, направленный на исследование морфологических и функциональных изменений сердца и его клапанного аппарата.
1. Краткая информация по заболеванию или состоянию (группы заболеваний или состояний)
1.1 Определение заболевания или состояния (группы заболеваний или состояний)
Дефект межжелудочковой перегородки (ДМЖП) - врожденный порок сердца, характеризующийся наличием сообщения (отверстия) между правым и левым желудочками.
1.2 Этиология и патогенез заболевания или состояния (группы заболеваний или состояний)
Формирование сердца с камерами и крупными сосудами происходит к концу первого триместра беременности. Основные пороки развития сердца и крупных сосудов относятся к нарушениям органогенеза и возникают преимущественно на 3 - 8 неделе беременности. Дефекты межжелудочковой перегородки (ДМЖП), как и другие врожденные пороки сердца, в 90% случаев наследуются полигенно-мультифакториально. В 5% случаев врожденный порок сердца является частью хромосомных аномалий (синдром Дауна, синдром Сотоса, синдром Патау), еще в 5% случаев обусловлен мутацией единичных генов [
2,
3].
ДМЖП характеризуется патологическим сбросом крови из ЛЖ в ПЖ. Изменения гемодинамики зависят от следующих факторов: расположения и размера дефекта, легочно-сосудистого сопротивления (ЛСС), состояния миокарда правого (ПЖ) и левого желудочков (ЛЖ), давления в большом и малом кругах кровообращения (МКК). Постоянный сброс крови из ЛЖ в ПЖ приводит к гиперволемии МКК, объемной перегрузке ЛЖ с последующим формированием ЛГ. В случае длительного существования ЛГ может сформироваться синдром Эйзенменгера [
3,
4].
Ключевым механизмом патогенеза при синдроме Эйзенменгера является эндотелиальная дисфункция [
5,
6]. Инициирующие процессы включают усиление легочного кровотока и повышение давления, напряжение сдвига. На начальном этапе морфологические изменения в виде гипертрофии медии и интимы потенциально обратимы. По мере прогрессирования болезни, обычно во взрослом возрасте, развиваются необратимые процессы - плексиформные поражения и артериит
[6].
1.3 Эпидемиология заболевания или состояния (группы заболеваний или состояний)
Дефект межжелудочковой перегородки является самым распространенным врожденным пороком сердца (ВПС). В структуре ВПС дефект межжелудочковой перегородки составляет 20 - 32% и встречается как изолированно, так и в сочетании с другими пороками сердца. В изолированном виде он встречается в 25% случаев всех ВПС, в сочетании с другими пороками - в 50% случаев всех ВПС
[7]. Перимембранозные дефекты составляют 61,4 - 80% всех случаев ДМЖП, мышечные дефекты - 5 - 20%. Распределение по полу практически одинаково: девочки (47 - 52%), мальчики (48 - 53%). Из-за высокой частоты спонтанного закрытия небольших дефектов межжелудочковой перегородки частота этого заболевания с возрастом снижается, особенно у взрослых.
В регистре взрослых больных с ВПС Euro Heart Survey, из 1877 больных с ДМПП или ДМЖП 28% имели ЛГ и 12% - синдром Эйзенменгера
[8]. Большие ДМЖП, не склонные к спонтанному закрытию и сопровождающиеся выраженными нарушениями гемодинамики и тяжелым клиническим течением, обуславливают низкую выживаемость больных, медиана выживаемости которых находится в диапазоне 5 - 15 лет [
2,
3,
4,
9 -
11].
Выживаемость пациентов с синдромом Эйзенменгера достоверно превосходит таковую при идиопатической ЛАГ сопоставимого функционального класса, однако хуже в сравнении с популяционными данными
[12]. Многие больные доживают до 3-го или 4-го десятилетия, а некоторые - до 7-го десятилетия жизни
[13]. Правожелудочковая сердечная недостаточность и прогрессирующее ухудшение переносимости физических нагрузок являются негативными прогностическими факторами
[13].
1.4 Особенности кодирования заболевания или состояния (группы заболеваний или состояний) по Международной статистической
классификации болезней и проблем, связанных со здоровьем
Q21.0 - Дефект межжелудочковой перегородки.
1.5 Классификация заболевания или состояния (группы заболеваний или состояний)
По локализации [
4,
14,
15]:
- Перимембранозные ДМЖП (центральное фиброзное тело ограничивает дефект с одной из сторон):
- перимембранозно-приточные;
- перимембранозно-трабекулярные;
- перимембранозно-отточные.
- Мышечные (имеют все мышечные края):
- мышечные приточные;
- мышечные трабекулярные;
- мышечные отточные.
- Подартериальные (верхним краем дефекта являются полулунные клапаны).
- рестриктивные (диаметр дефекта до 1/2 диаметра аорты);
- нерестриктивные (более 1/2 диаметра аорты).
По гемодинамической значимости:
- Малые: соотношение систолического давления в легочной артерии и систолического системного артериального давления < 0,3 и Qp/Qs < 1,4.
- Средние: соотношение систолического давления в легочной артерии и систолического системного артериального давления < 0,3 и Qp/Qs = 1,4 - 2,2.
- Большие: соотношение систолического давления в легочной артерии и систолического системного артериального давления > 0,3 и Qp/Qs > 2,2.
- ДМЖП с синдромом Эйзенменгера: соотношение систолического давления в легочной артерии и систолического системного артериального давления > 0,9 и Qp/Qs < 1,5 [
17 -
134].
В рекомендациях Европейского Общества Кардиологов по диагностике и лечению ЛГ 2009 г. в анатомо-патофизиологической классификации ЛГ вследствие ДМЖП следует учитывать следующие позиции для детальной характеристики пациента (Таблица 1)
[18].
Таблица 1. Анатомо-патофизиологическая классификация врожденных системно-легочных шунтов, связанных с легочной артериальной гипертензией
|
Размер Гемодинамические (указать Qp/QS) - Рестриктивные (градиент давления через дефект) - Нерестриктивные Анатомические - От легких до умеренных (ДМЖП <= 1,0 см) - Большие (ДМЖП > 1,0 см) |
Направление шунта - Преимущественно системно-легочный - Преимущественно легочно-системный - Двунаправленный |
Ассоциированные кардиологические и экстракардиальные нарушения |
Статус восстановления - Неоперабельный - Паллиативный [указать тип операции(й), возраст при проведении операции] - Восстановительный [указать тип операции(й), возраст при проведении операции] |
Согласно рекомендациям по диагностике и лечению ЛГ Европейского Общества Кардиологов и Европейского Респираторного Общества - 2022 в клинической классификации выделяется четыре группы ЛАГ вследствие ВПС: 1) синдром Эйзенменгера, 2) ЛАГ, ассоциированная с преимущественно системно-легочными шунтами, 3) ЛАГ при малых, случайных дефектах, 4) ЛАГ после хирургической коррекции ВПС
[19].
1.6 Клиническая картина заболевания или состояния (группы заболеваний или состояний)
Для ДМЖП, исключая терминальную стадию, характерен лево-правый сброс крови. Сброс крови из ЛЖ в ПЖ происходит в систолу. Сокращение ЛЖ и ПЖ идет одновременно, то весь поток крови из ДМЖП направляется в ЛА, сосуды легких и, пройдя МКК, возвращается в ЛП и ЛЖ. Таким образом, ЛА, ЛП и ЛЖ испытывают объемную перегрузку, что приводит к их дилатации. Направление и объем сброса определяются различной величиной давления в желудочках, размерами дефекта и величиной общелегочного сопротивления или резистентности сосудов легких. Низкий уровень ЛСС обусловливает больший объем сброса крови, что особенно значимо для больших нерестриктивных ДМЖП. Длительная объемная перегрузка МКК приводит к увеличению резистентности сосудов легких и повышению давления в ЛА и ПЖ, т.е. к развитию ЛГ. Объем лево-правого сброса крови при этом уменьшается. При прогрессировании ЛГ сброс может стать перекрестным или даже право-левым. Высокая легочная гипертензия и право-левый сброс крови через ДМЖП являются признаками синдрома Эйзенменгера.
Клинические проявления заболевания зависят от объема лево-правого сброса крови и степени объемной перегрузки МКК и ЛЖ:
- дети с рестриктивным ДМЖП, как правило, асимптомные;
- при нерестриктивных ДМЖП имеются признаки сердечной недостаточности, обусловленные гиперволемией МКК и объемной перегрузкой ЛЖ (задержка физического развития, снижение толерантности к физическим нагрузкам, одышка, тахикардия, частые бронхолегочные заболевания);
- при развитии синдрома Эйзенменгера появляется различной степени выраженности цианоз слизистых оболочек и кожных покровов [
3,
23,
138].
У большинства взрослых пациентов, перенесших коррекцию ДМЖП в детском возрасте; больных с небольшими ДМЖП без коррекции или сохранением остаточного дефекта после хирургического вмешательства заболевание обычно протекает бессимптомно
[20]. Клиническая картина при синдроме Эйзенменгера - полиорганном прогрессирующем заболевании, включает центральный цианоз, одышку, утомляемость, кровохарканье, обмороки и, на поздних стадиях, правожелудочковую сердечную недостаточность [
21,
22].
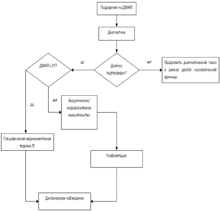
2. Диагностика заболевания или состояния (группы заболеваний или состояний) медицинские показания и противопоказания к применению методов диагностики
Критерии установления диагноза:
Диагноз дефект межжелудочковой перегородки устанавливается в соответствии с наличием типичных жалоб у пациента (одышки, сердцебиений, ухудшения переносимости физических нагрузок, плохой прибавки массы тела, частых инфекционных бронхолегочных заболеваний), данными объективного осмотра (плохой прибавки массы тела, систолический шум над всей проекцией сердца, в более старшем возрасте возможно формирование сердечного горба), подтверждается рентгенографией органов грудной клетки (кардиомегалия, выраженность легочного рисунка, которая зависит от величины шунта), электрокардиографией (признаки гипертрофии ЛЖ, при наличии ЛГ - признаки гипертрофии ПЖ), а устанавливается на основе данных эхокардиографии (метод позволяет получить информацию о локализации, размере, количестве дефектов, выраженности объемной перегрузки левого желудочка, признаков ЛГ).
- Рекомендуется сбор анамнеза и жалоб у всех пациентов с ДМЖП с целью определения степени тяжести состояния [
3,
4,
15,
16,
23].
ЕОК\РКО
I C (УУР
C, УДД 5)
Комментарии: В зависимости от степени нарушения гемодинамики наблюдается значительная вариабельность клинического течения ДМЖП. Состояние больного зависит от размера дефекта, ЛСС и их изменений с возрастом. Следует уточнять наличие у пациентов одышки, сердцебиений, ухудшения переносимости физических нагрузок; плохой прибавки массы тела, частых инфекционных бронхолегочных заболеваний [
3,
4,
15,
16,
23].
2.2 Физикальное обследование
- У всех пациентов с ДМЖП рекомендуется проводить физикальный осмотр с определением формы грудной клетки и пальпацией области сердца [
3,
4,
15,
16,
23].
ЕОК\РКО
I C (УУР
C, УДД 5)
Комментарии: для детей первого года жизни с большими (нерестриктивными) ДМЖП характерно формирования сердечного горба, развивающегося в результате длительного давления увеличенных отделов сердца на переднюю стенку грудной клетки. У пациентов с синдромом Эйзенменгера определяется центральный цианоз, на поздних стадиях - признаки правожелудочковой сердечной недостаточности [
22,
24]. Систолическое дрожание ("кошачье мурлыканье") обычно лучше всего прощупывается приблизительно посередине грудины возле ее левого края при наличии лево-правого сброса крови. Как правило, симптом "кошачьего мурлыканья" бывает весьма отчетливым и относится к наиболее важным признакам дефекта межжелудочковой перегородки.
- Всем пациентам рекомендуется выполнить аускультацию сердца с целью оценки степени выраженности сброса крови на ДМЖП, возможного присоединения недостаточности правого атриовентрикулярного и/или легочного клапанов (реже митрального и/или аортального) [
3,
4,
15,
16,
23].
ЕОК\РКО
I C (УУР
C, УДД 5)
Комментарии: при аускультации у пациентов с ДМЖП определяется:
- у лиц с высокой ЛГ отмечается значительное преобладание легочного компонента II тона, что определяется как акцент II тона в точке аускультации ЛА;
- средней или высокой интенсивности (3 - 5/6) голосистолический или ранний систолический шум сброса крови через ДМЖП вдоль нижней половины левого края грудины;
- диастолический шум относительного гемодинамического стеноза МК на верхушке сердца (при значительном по объему лево-правом сбросе);
- у пациентов с подартериальным ДМЖП может выслушиваться диастолический шум недостаточности аортального клапана из-за пролабирования полулунных створок в ДМЖП;
- у пациентов с высокой ЛГ в проекции ЛА может выслушиваться диастолический шум гемодинамической недостаточности клапана ЛА на фоне ее выраженной дилатации.
2.3 Лабораторные диагностические исследования
У пациентов с неосложненным ДМЖП не имеет специфичности.
- Рекомендуется всем пациентам с ДМЖП, поступающим в стационар для оперативного лечения, выполнение коагулограммы (ориентировочного исследования гемостаза) (активированное частичное тромбопластиновое время, исследование уровня фибриногена в крови, а также международного нормализованного отношения (МНО)) с целью исключения врожденных и приобретенных нарушений в системе свертывания крови, прогноза послеоперационных тромбозов и кровотечений [
3,
4,
33,
38,
73,
136,
151 -
153].
ЕОК\РКО
I C (УУР
C, УДД 5)
- Рекомендуется всем пациентам с ДМЖП, поступающим в стационар для оперативного лечения, которым предполагается переливание донорской крови и (или) ее компонентов, определение группы крови по системе AB0, резус-принадлежности, определение антигенов эритроцитов C, c, E, e системы Rh, антигена K1 системы Kell, а также антиэритроцитарных антител [
154,
160].
ЕОК\РКО
I C (УУР
C, УДД 5)
- Рекомендуется всем пациентам с ДМЖП, поступающим в стационар для оперативного лечения определение антигена (HbsAg) вируса гепатита B (Hepatitis B virus) в крови; определение антител к вирусу гепатита C (Hepatitis C virus) в крови; определение антител к бледной трепонеме (Treponema pallidum) в крови; определение антител классов M, G (IgM, IgG) к вирусу иммунодефицита человека ВИЧ-1 (Human immunodeficiency virus HIV-1) в крови; определение антител классов M, G (IgM, IgG) к вирусу иммунодефицита человека ВИЧ-2 (Human immunodeficiency virus HIV-2) в крови для исключения ассоциации с ВИЧ-инфекцией, гепатитом и сифилисом [
3,
4,
33,
38,
60,
136,
155].
ЕОК\РКО
I C (УУР
C, УДД 5)
- Рекомендуется у всех пациентов выполнение общего (клинического) анализа мочи и общего (клинического) анализа крови с исследованием уровня гемоглобина в крови и оценкой гематокрита, исследованием уровня эритроцитов, лейкоцитов, тромбоцитов в крови, исследованием скорости оседания эритроцитов в рамках первичного обследования, при поступлении в стационар, в т.ч. для оперативного лечения, в процессе динамического наблюдения не менее 1 раза в год, а также в послеоперационном периоде при необходимости [
134,
128 -
130].
ЕОК\РКО
I C (УУР
C, УДД 5)
Комментарии: Вторичный эритроцитоз часто встречается у пациентов с ДМЖП при развитии ЛГ, а также при сопутствующей патологии легких. Гематокрит следует определять автоматически, поскольку центрифугирование крови дает ложно высокие значения гематокрита из-за улавливания плазмы
[18]. Следует оценивать уровень гемоглобина в динамике у всех больных, принимающих антагонисты рецепторов эндотелина, которые вследствие гемодилюции могут привести к его снижению примерно у 10 - 15% больных
[137]. У пациентов с ЛГ на фоне ДМЖП имеются нарушения гемостаза, включая тромбоцитопению, повышенный риск кровотечений и тромбозов
[134].
- Рекомендуется всем пациентам с ДМЖП и микроцитарной гипохромной анемией, поступающим в стационар для оперативного лечения, для исключения железодефицитного состояния проводить исследование уровня железа и уровня трансферрина сыворотки крови [
128 -
130,
134,
145 -
146].
ЕОК\РКО
IIa C (УУР
C, УДД 5)
Комментарии: Анемия является независимым фактором риска послеоперационной летальности и осложнений. Железодефицитная анемия занимает ведущее место в структуре причин дооперационных анемий. Своевременное лечение дооперационной анемии позволяет улучшить прогноз хирургического лечения [
134,
145 -
146].
- Рекомендуется проведение анализа крови биохимического общетерапевтического (исследование уровня калия, натрия, хлоридов, глюкозы, креатинина, общего белка, альбумина, мочевины, общего и связанного (конъюгированного) билирубина в крови, железа в сыворотки крови, определение активности аспартатаминотрансферазы и аланинаминотрансферазы в крови) у всех пациентов с ДЖМП, поступающих в стационар для оперативного лечения, у пациентов с ДМЖП, осложненном ЛГ, при первичном обследовании и динамическом наблюдении каждые 6 - 12 месяцев [
134,
128,
130].
ЕОК\РКО
I C (УУР
C, УДД 5)
Комментарии: Уровень глюкозы может быть снижен у больных с синдромом Эйзенменгера вследствие повышенного гликолиза in vitro вследствие эритроцитоза. У пациентов с ЛГ на фоне ДМЖП повышенный обмен эритроцитов/гемоглобина и нарушение метаболизма уратов приводит к развитию гиперурикемии
[26]. Повышенная концентрация непрямого билирубина у пациентов с цианозом сопряжено с риском камнеобразования в желчном пузыре. Примерно у половины пациентов с синдромом Эйзенменгера имеется железодефицитное состояние. Поэтому целесообразно проводить определение уровней железа в сыворотке крови не реже одного раза в год для решения вопроса о назначении препаратов железа
[134].
- Рекомендуется определение уровня B-типа натрийуретического пептида или N-терминального фрагмента натрийуретического пропептида мозгового в крови у пациентов с ДМЖП и предполагаемой хронической сердечной недостаточностью при первичном обследовании, и у пациентов с ДМЖП, осложненном ЛГ, при первичном обследовании и каждые 3 - 6 месяцев для определения риска летальности [
27,
147 -
150,
159].
ЕОК\РКО
IIa C (УУР
C, УДД 4)
- Всем пациентам с ДМЖП, которым после оперативного лечения проводится тромбопрофилактика препаратами нефракционированного или низкомолекулярного гепарина, рекомендуется лабораторный контроль эффективности применения лекарственных препаратов [
90,
151,
156 -
157].
ЕОК\РКО
IIa C (УУР
C, УДД 5)
Комментарии: При применении нефракционированного гепарина рекомендуется определение АЧТВ (оптимальный диапазон значений у взрослых - 40 - 60 с, у детей - 60 - 85 сек) и анти-Xa активности (оптимальный диапазон - 0,35 - 0,7). При применении препаратов низкомолекулярного гепарина рекомендуется определение анти-Xa активности (оптимальный диапазон - 0,5 - 1,0) [
90,
151,
156 -
157].
2.4 Инструментальные диагностические исследования
- Всем пациентам рекомендуется регистрация электрокардиографии (ЭКГ) для определения перегрузки левых и правых отделов сердца, оценки сердечного ритма и проводимости [
3,
4,
15,
16,
23 -
24,
132,
137].
ЕОК\РКО
I C (УУР
C, УДД 5)
Комментарии: при малых (рестриктивных) ДМЖП изменения на ЭКГ могут отсутствовать. У пациентов со средними и большими ДМЖП определяются ЭКГ-признаки гипертрофии ЛЖ и редко ЛП. При наличии ЛГ определяются ЭКГ-признаки гипертрофии ПЖ. Нарушения ритма возникают на поздних стадиях заболевания, приводят к декомпенсации сердечной недостаточности
[137]. Трепетание или фибрилляция предсердий значительно ухудшают прогноз пациентов
[24].
- Всем пациентам рекомендуется выполнение эхокардиографии (ЭхоКГ) с применением режима цветного допплеровского картирования, что является основным диагностическим инструментом в постановке диагноза ДМЖП, определении его размера, локализации, объема и направления шунтирования крови, а также сочетанного порока [
131 -
134,
137].
ЕОК\РКО
I C (УУР
C, УДД 5)
Комментарии: Эхокардиография (ЭхоКГ) - ключевой метод диагностики для установления диагноза ДМЖП и оценки тяжести гемодинамических изменений у пациентов. Метод позволяет получить информацию о локализации, размере, количестве дефектов, выраженности объемной перегрузки левого желудочка, признаков ЛГ. Все виды дефектов межжелудочковой перегородки невозможно вписать в рамки самых подробных классификаций. Кроме того, они не исключают возможности объединения в одном конкретном ДМЖП нескольких классификационных категорий. Мышечные дефекты в сочетании с другими крупными ДМЖП и при наличии ВЛГ могут быть сложны для визуализации.
При планировании эндоваскулярного закрытия ДМЖП важно определить тип дефекта: оптимальными являются мышечные, перимембранозные при наличии расстояния до аортального края более 4 мм, резидуальные после пластики дефекта.
При нерестриктивном ДМЖП 100%-я легочная гипертензия существует с рождения и вызвана прямой передачей давления из системного желудочка, а величина артериовенозного сброса зависит от соотношения легочного и системного сосудистых сопротивлений. Легочная гипертензия обычно сопровождается относительно хорошей адаптацией ПЖ с выраженной гипертрофией, незначительной дилатацией и сохранной систолической функцией. Оба желудочка работают в такой ситуации почти как одна сокращающаяся камера, обеспечивая системный и легочный кровоток, и лучше адаптируются к высокому ЛСС.
При рестриктивных ДМЖП величина артериовенозного сброса зависит как от величины дефекта, так и от соотношения легочного и системного сопротивлений. В этом случае ГСД на дефекте отражает величину систолического давления в ПЖ и легочной артерии (чем больше градиент - тем меньше давление). Важно помнить, что при высоком ЛСС (у новорожденных) градиент систолического давления может быть небольшой и при маленьком ДМЖП, или выявляется лишь небольшое расширение левых отделов сердца при большом ДМЖП. Во время исследования изучается морфометрия сердца, определение направления сброса, взаимоотношение с другими структурами, Qp/Qs.
Интра- и послеоперационный эхокардиографический мониторинг включает оценку остаточных (резидуальных) дефектов на МЖП, функцию клапанов и желудочков сердца, признаки легочной гипертензии.
- Чреспищеводная эхокардиография (ЧП ЭхоКГ) рекомендуется в случаях, когда трансторакальная ЭхоКГ имеет технические ограничения визуализации (взрослые пациенты с ожирением, заболеваниями легких, при планировании и во время эндоваскулярного закрытия ДМЖП) [
134,
28,
131 -
133].
ЕОК\РКО
IIa C (УУР
C, УДД 5)
Комментарии: Проведение чреспищеводной и/или контрастной ЭхоКГ может быть обосновано только техническими ограничениями трансторакальной ЭхоКГ. Исследование может проводиться в сочетании с другими методами визуализации (МРТ, КТ с контрастированием), что значительно улучшает диагностические возможности при ДМЖП. В настоящее время внедряются ЭхоКГ-технологии для улучшения диагностики с использованием трехмерных изображений.
- Всем пациентам рекомендуется выполнение рентгенографии легких в прямой проекции для выявления патологии легких [
3,
4,
15,
16,
134,
23]
ЕОК\РКО
IIa C (УУР
C, УДД 5)
Комментарии: при выполнении КТ органов грудной полости, рентгенография легких не должна выполняться, поскольку в таком случае будет дублировать КТ-исследование. Степень кардиомегалии, выраженности легочного рисунка напрямую зависит от величины шунта. У пациентов с малыми (рестриктивными) ДМЖП рентгенография будет без патологии. Для детей первых 1,5 - 3 месяцев жизни с большими (нерестриктивными) дефектами характерно нарастание степени выраженности легочной гиперволемии в динамике, что связано с физиологическим снижением общего легочного сопротивления и увеличением сброса слева направо. При наличии большого сброса крови слева направо имеются признаки увеличения левого предсердия, ЛЖ и усиление легочного рисунка. У пациентов с выраженной ЛГ отсутствует увеличение ЛЖ, но имеется выбухание дуги легочной артерии и ослабление легочного рисунка на периферии легких [
134,
137].
- Рекомендуется выполнение магнитно-резонансной томографии (МРТ) сердца и магистральных сосудов с контрастированием при планировании хирургического лечения при неубедительных результатах ЭхоКГ, а также, когда не удается получить достаточно данных, особенно при определении степени перегрузки объемов левого желудочка или количественных показателях шунта для оценки структурно-функциональных изменений, у взрослых пациентов с первично диагностированным ДМЖП, у пациентов с сочетанной патологией [
3,
4,
15,
16,
23 -
24,
29,
137].
ЕОК\РКО
IIa C (УУР
C, УДД 5)
Комментарии: МРТ сердца имеет преимущество в визуализации, особенно для оценки перегрузки желудочков сердца и количественных характеристик шунта. Метод позволяет оценить анатомические и функциональные изменения, проводить оценку фиброзных изменений миокарда. МРТ применяется у взрослых с ДМЖП в следующих клинических ситуациях:
- как дополнительный метод, когда получены неоднозначные или пограничные данные ЭхоКГ, например, объемы и фракция выброса ЛЖ, что может иметь решающее значение в тактике лечения взрослых пациентов с ДМЖП, например, в оценке объема перегрузки и клапанных регургитаций;
- МРТ более информативна в сравнении с ЭхоКГ при количественной оценке объемов и фракции выброса ПЖ, обструкции выносящего тракта ПЖ, легочной регургитации, оценке легочных артерий (стенозов, аневризм) и аорты (аневризма, расслоение, коарктация); системных и легочных вен (аномальный дренаж, обструкции и т.д.), коллатералей и артериовенозных мальформаций (сопоставим по возможностям с КТ), при определении патологии коронарных артерий (уступает КТ), исключения образований (в т.ч. тромбов, лимфатических узлов) внутри- и экстракардиальных структур, их детализации при наличии, количественной оценке массы миокарда (ЛЖ и ПЖ), выявление и количественная оценка фиброза миокарда/рубца; характеристика ткани (фиброз, жир и т.д.) [
29,
132,
137].
- Рекомендуется выполнение КТ сердца с контрастированием только в случае диагностированного сочетанного порока с другими внутри- и внесердечными аномалиями для подготовки к оперативному лечению [
3,
4,
15,
16,
23,
24,
29].
ЕОК\РКО
IIa C (УУР
C, УДД 5)
Комментарии: КТ играет особую роль в экстренных ситуациях, но не является методом выбора при диагностике изолированного ДМЖП, в том числе у взрослых пациентов, поскольку имеет ограниченные возможности функционального анализа и лучевую нагрузку. КТ позволяет визуализировать эпикардиальные коронарные артерии и коллатеральные сосуды, выявить паренхиматозные заболевания легких
[24].
- Рекомендуется катетеризация камер сердца всем пациентам с нерестриктивном ДМЖП в возрасте старше 6 - 12 месяцев при значительном повышении давления в легочной артерии по данным ЭхоКГ для оценки ЛГ и расчета показателей гемодинамики (направление и величина сброса крови, ЛСС, отношение легочного кровотока к системному и др.) [
3,
4,
15,
16,
19,
23,
25,
29 -
32,
35,
43,
50,
51,
75,
81].
ЕОК\РКО
IIa C (УУР
C, УДД 5)
Комментарии: для диагностики изолированных форм ДМЖП проведение катетеризации сердца не применяется рутинно. В случае сочетания ДМЖП с высокой ЛГ от проведения ангиокардиографии и вовсе следует воздержаться, выполнив только катетеризацию полостей сердца с определением давления и расчетом показателей гемодинамики. Катетеризация предполагает измерение давлений (систолического, диастолического, среднего) и определение газового состава крови в камерах сердца и магистральных сосудах и расчет показателей гемодинамики.
- Рекомендуется проведение тестов на вазореактивность во время чрезвенозной катетеризации сердца для установления операбельности - возможности закрытии шунта у детей с ДМЖП и ЛГ [
3,
4,
15,
16,
23,
30,
35,
51,
75,
81].
ЕОК\РКО
IIa C (УУР
C, УДД 5)
Комментарии: для теста на вазореактивность могут использоваться оксид азота, ингаляционный илопрост и кислород. В качестве критерия положительного теста у пациента с Qp:Qs > 1,5:1 следует рассматривать снижение индекса ЛСС и соотношения индексов ЛСС/ПСС на 20% и более, или при достижении индекса ЛСС < 6 единиц Вуда/м2 и соотношения ЛСС/ПСС < 0,3 [
35,
51,
75,
81].
- Не рекомендуется проведение теста на вазореактивность у взрослых пациентов с ДМЖП [
19,
25,
31,
51].
ЕОК/РКО
III C (УУР
C, УДД 5)
Комментарии: оценка вазореактивности у взрослых пациентов с ДМЖП не рекомендуется из-за отсутствия общепринятых критериев операбельности [
25,
51].
- У взрослых пациентов с низкой или промежуточной предтестовой ИБС рекомендуется выполнять компьютерно-томографическую коронарографию при подозрении на аномалии коронарных артерий [
28,
34].
ЕОК\РКО
IIb C (УУР
C, УДД 5)
- У пациентов с высокой предтестовой вероятностью ИБС или у мужчин старше 40 лет или женщин в менопаузе перед планируемым кардиохирургическим вмешательством рекомендуется выполнять инвазивную коронарографию при подозрении на аномалии коронарных артерий [
28,
34].
ЕОК\РКО
I C (УУР
C, УДД 5)
2.5 Иные диагностические исследования
- Рекомендуется проведение теста 6-минутной ходьбы для оценки переносимости физических нагрузок у пациентов старше 7 лет с ДМЖП и ЛГ [
3,
4,
15,
16,
23,
29 -
32,
36,
136].
ЕОК\РКО
I C (УУР
C, УДД 5)
Комментарии: Тест 6-минутной ходьбы (ТШХ) является наиболее простым методом оценки функциональных возможностей пациентов
[136]. Дистанция в ТШХ обратно коррелирует с функциональным классом. Тест обычно дополняется оценкой индекса одышки по Боргу и пульсоксиметрией
[36]. Снижение насыщения кислородом артериальной крови более чем на 10% во время ТШХ указывает на повышенный риск летальности. Динамика дистанции в ТШХ является основной конечной точкой в большинстве рандомизированных исследований у больных с ЛАГ
[136].
- Рекомендуется проведение исследований с дозированной физической нагрузкой пациентам с хронической сердечной недостаточностью и признаками легочной гипертензии для базовой функциональной оценки физической работоспособности и последующего серийного тестирования с целью динамического наблюдения и оценки эффективности проводимого лечения [
28,
36,
139,
140].
ЕОК\РКО
IIa C (УУР
C, УДД 4)
Комментарии: предпочтительным является использование кардиопульмонального нагрузочного теста (эргоспирометрии). Указанный метод имеет возрастные ограничения. В ходе исследования используют велоэргометр или тредмил. Оценивают субъективную реакцию пациента, изменения ЭКГ, артериального давления, потребление кислорода на максимуме нагрузки. Результаты сравнивают с показателями, соответствующими норме для данного возраста, пола и площади поверхности тела
[139]. В рутинной практике альтернативой кардиопульмональному нагрузочному тесту служит тест с 6-минутной ходьбой
[140].
- Перед выпиской из стационара всем пациентам рекомендуется с целью контроля (после выполненного оперативного вмешательства) выполнить регистрацию электрокардиограммы [
23,
33,
137].
ЕОК\РКО
I C (УУР
C, УДД 5)
- Перед выпиской из стационара всем пациентам рекомендуется с целью контроля (после выполненного оперативного вмешательства) выполнить трансторакальную ЭхоКГ [
23,
33,
137].
ЕОК\РКО
I C (УУР
C, УДД 5)
3. Лечение, включая медикаментозную и немедикаментозную терапии, диетотерапию, обезболивание, медицинские показания и противопоказания к применению методов лечения
3.1 Консервативное лечение
Тактика лечения ДМЖП определяется гемодинамической значимостью дефекта и известным для него прогнозом. Для детей, поддающихся терапии, возможно отсрочить проведение оперативного вмешательства.
- При отсутствии прогрессирования явлений НК, нарастания ЛГ и удовлетворительном наборе массы тела ребенком, хирургическое вмешательство рекомендуется проводить по достижению массы тела 4,5 кг
[37].
- У детей первых недель и месяцев жизни при признаках гиперволемии малого круга кровообращения и явлениях сердечной недостаточности рекомендуется симптоматическая терапия [
23,
141 -
144].
Комментарии: у пациентов с сердечной недостаточностью целесообразно прибегнуть к консервативной терапии с использованием диуретиков в качестве первой линии терапии, бета-адреноблокаторов, ингибиторов ангиотензин превращающего фермента (АПФ). Лечение не должно быть длительным и используется до хирургической коррекции ВПС.
- Пациентам с ДМЖП с высоким риском тромбоза после проведенного оперативного лечения рекомендуется тромбопрофилактика препаратами гепарина (B01AB Группа гепарина) и его производными [
90,
151,
156 -
157].
ЕОК\РКО
I B (УУР
B, УДД 3)
Комментарии: К группе высокого риска тромбозов относятся пациенты с эпизодами тромбозов в анамнезе, тромбофилиями, инфекционными осложнениями, полиорганной недостаточностью.
Тромбопрофилактика нефракционированным гепарином натрия** должна быть инициирована болюсом, который у взрослых составляет 80 Ед/кг, у детей - 75 Ед/кг с последующей внутривенной инфузией со скоростью: у детей младше 1 года - 28 Ед/кг/ч, у детей старше 1 года - 20 Ед/кг/ч, у взрослых - 18 Ед/кг/ч. Коррекция дозы производится на основании результатов лабораторных исследований.
Тромбопрофилактика препаратами низкомолекулярного гепарина проводится из расчета: эноксипарин** (off-label у детей до 18 лет) у детей младше 2 месяцев - 0,75 мг/кг, у детей старше 2 месяцев - 0,5 мг/кг, у взрослых - 20 мг через 12 часов подкожно, дальтепарин** - у детей от 1 месяца до 2 лет 150 Ед/кг, от 2 до 8 лет - 125 Ед/кг, старше 8 лет - 100 Ед/кг, у взрослых - 2500 Ед через 12 часов подкожно. Фондапаринукс** может применяться у детей старше 1 года (off-label у детей до 17 лет) в дозе 0,1 мг/кг, у взрослых 2,5 мг в сутки подкожно. Коррекция дозы производится на основании результатов лабораторных исследований [
90,
151,
156 -
157].
- Антикоагулянтная терапия (B01A Антитромботические средства) не рекомендуется взрослым пациентам с ДМЖП и ЛГ при отсутствии фибрилляции предсердий, любых искусственных клапанов или сосудистых протезов [
24,
39].
ЕОК\РКО
III C (УУР
C, УДД 5)
Комментарии: у больных с ДМЖП при трепетании/фибрилляции предсердий целевое международное нормализованное отношение (МНО) составляет 2 - 2,5; наличие любого механического клапана - 2 - 3 (МНО).
У взрослых пациентов с ДМЖП и ЛГ имеется повышенный риск тромбозов, однако отмечается и повышенный риск кровотечений. При развитии ЛГ часто отмечаются пристеночные тромбы в расширенных легочных артериях
[40]. Женский пол, низкая сатурация венозной крови кислородом, пожилой возраст, бивентрикулярная дисфункция и расширенные легочные артерии являются факторами риска тромботических осложнений у больных с ДМЖП
[40].
Цереброваскулярные нарушения могут быть обусловлены парадоксальными эмболиями, реологическими факторами (микроцитоз), эндотелиальной дисфункцией и атеросклеротическими изменениями. Роль выраженности вторичного эритроцитоза, как возможного фактора риска, не установлена
[41]. Микроцитоз, вызванный дефицитом железа по причине флеботомии, является независимым предиктором цереброваскулярных событий
[42].
- Назначение антитромботических средств (Антитромботические средства) не рекомендуется пациентам с ДМЖП и ЛГ в связи с повышенным риском кровотечений и недоказанной эффективностью
[39].
ЕОК\РКО
III C (УУР
C, УДД 5)
Комментарии: рандомизированные контролируемые исследования с целью изучения эффективности/безопасности терапии антитромботическими средствами пациентов с ДМЖП, в том числе с ЛГ, не проводились. Антитромботические средства применяются при наличии показаний для лечения сопутствующей патологии.
Сердечная недостаточность - наиболее частая проблема взрослых пациентов с персистирующими ДМЖП или после хирургической коррекции порока. Терапия в таких случаях осуществляется с использованием принятых рекомендаций по лечению сердечной недостаточности [
33,
38].
- "Петлевые" диуретики рекомендуются пациентам с ДМЖП и сердечной недостаточностью для купирования отечного синдрома [
3,
23].
ЕОК\РКО
I C (УУР
C, УДД 5)
Комментарии: рандомизированные контролируемые исследования по применению диуретиков при ДМЖП отсутствуют, однако клинические данные демонстрируют отчетливое улучшение симптоматики при использовании "петлевых" диуретиков у пациентов с НК. При назначении диуретиков следует избегать форсированного диуреза и тщательно мониторировать системное АД, уровни электролитов, креатинина, мочевины крови и гематокрита, чтобы избежать гемоконцентрации в ответ на снижение внутрисосудистого объема крови, гипокалиемии, преренальной недостаточности. В условиях выраженной системной гипотонии и анасарки целесообразно #фуросемид** (раствор для внутривенного и внутримышечного введения, путь введения: внутривенно) в дозе 1 мг/кг в сутки (но не более 20 мг/кг в сутки) под контролем системного АД, центрального венозного давления и почасового диуреза
[158]. При наличии показаний следует рассматривать инотропную поддержку под контролем гемодинамики в условиях реанимационного отделения.
- Рекомендуется пероральный прием дигоксина** взрослым пациентам с ДМЖП для контроля частоты сердечных сокращений при фибрилляции предсердий [
3,
23].
ЕОК\РКО
I C (УУР
C, УДД 5)
Комментарии: Дигоксин** позволяет контролировать частоту сердечных сокращений у больных с наджелудочковыми аритмиями, которые ассоциируются с дисфункцией желудочков. Препарат повышает сократительную функцию ПЖ у больных с ЛГ, при патологии легких и бивентрикулярной хронической сердечной недостаточности.
- Рекомендуется назначение адренергических и дофаминергических средств у пациентов с ДМЖП при декомпенсации НК для улучшения сократительной способности желудочков сердца и поддержания перфузионного давления [
3,
23].
Комментарии: для повышения сердечного выброса применяются адренергические и дофаминергические средства (добутамин**, допамин**) и, при необходимости, для поддержания артериального давления, норэпинефрин**. Выбор в пользу добутамина** предпочтителен при высокой ЛГ, учитывая влияние препарата на величину ЛСС
[135].
- Не рекомендуется назначение пациентам с ДМЖП и ЛГ ингибиторов ангиотензин превращающего фермента (АПФ), антагонистов рецепторов ангиотензина II, блокаторов кальциевых каналов, бета-адреноблокаторов или ивабрадина** (off-label у детей до 18 лет) при отсутствии сопутствующей артериальной гипертонии, ИБС, дисфункции левого желудочка [
134,
135].
ЕОК\РКО
III C (УУР
C, УДД 5)
Комментарии: Убедительные данные в пользу эффективности и безопасности ингибиторов ангиотензин превращающего фермента (АПФ), антагонистов рецепторов ангиотензина II, блокаторов кальциевых каналов, бета-адреноблокаторов или ивабрадина** (off-label у детей до 18 лет) у пациентов с ДМЖП и ЛГ отсутствуют. Назначение вышеперечисленных классов препаратов обосновано при наличии сопутствующей патологии, с оценкой соотношения пользы и рисков снижения сердечного выброса, развития системной гипотонии и брадикардии.
- Рекомендуется проводить длительную оксигенотерапию пациентам с ДМЖП и ЛГ при стойком снижении парциального давления кислорода в крови менее 8 кПа (менее 60 мм рт. ст.) или насыщении крови кислородом < 91% по данным пульсоксиметрии [
134,
135].
ЕОК\РКО
IIa B (УУР
C, УДД 5)
Комментарии: у пациентов с ЛАГ на фоне ВПС отмечается рефрактерная к кислородотерапии артериальная гипоксемия в покое вследствие шунтирования крови справа-налево. Применение оксигенотерапии может облегчить состояние больных, улучшить переносимость физических нагрузок и качество жизни, но не способно улучшить легочную гемодинамику и оказать влияние на клиническое течение синдрома Эйзенменгера [
44,
137]. Поддержание необходимого уровня оксигенации > 89% при наличии шунтов является сложной задачей. Обычный режим оксигенотерапии составляет 2 - 4 л/мин, в ряде случаев требуется до 20 л/мин с помощью систем для домашнего применения
[135]. Специфическая терапия ЛАГ не обеспечивает клинического улучшения при сохранении гипоксемии. Возможно ухудшение газового обмена при назначении специфической терапии, что требует контроля газового состава крови на фоне лечения.
Современная специфическая терапия применяется при ЛАГ, осложняющей течение ДМЖП. Она направлена на облегчение симптомов, улучшение качества жизни больных, предупреждение прогрессирования заболевания, насколько это возможно, и увеличение продолжительности жизни. Она воздействует на три ключевые мишени патогенеза - активацию системы эндотелина-1 (ЭТ-1); дефицит простациклина (ПЦ) и оксида азота (NO) - эндогенных вазодилататоров, обладающих антипролиферативными и противовоспалительными свойствами [
18,
19,
25,
31,
35,
39,
52 -
59,
96]. Терапия в таких случаях осуществляется с использованием принятых рекомендаций по лечению легочной гипертензии [
25,
31].
3.2 Хирургическое лечение
- Хирургическое лечение рекомендуется пациентам с ДМЖП при наличии клинических симптомов сердечной недостаточности, значимого артериовенозного сброса крови и перегрузки левых отделов сердца по данным инструментальных методов обследования, пролапса аортального клапана, ИЭ в анамнезе и отсутствии необратимой легочной сосудистой болезни. Хирургическая коррекция ВПС рекомендуется пациентам с ДМЖП и пролапсом аортального клапана с прогрессирующей аортальной регургитацией [
18,
33,
60].
ЕОК\РКО
I C (УУР
C, УДД 5)
- Хирургическая коррекция ВПС рекомендуется пациентам с ДМЖП и пролапсом аортального клапана с прогрессирующей аортальной регургитацией [
18,
33,
60].
ЕОК\РКО
IIa C (УУР
C, УДД 5)
- Хирургическая коррекция ДМЖП рекомендуется пациентам с ИЭ в анамнезе [
18,
33,
60].
ЕОК\РКО
IIa C (УУР
C, УДД 5)
- У детей первых шести месяцев жизни первичная коррекция ДМЖП рекомендуется при наличии больших (нерестриктивных) дефектов в сочетании с сердечной недостаточностью, неподдающейся медикаментозной терапии [
4,
15,
60].
- У бессимптомных пациентов с малыми (рестриктивными) ДМЖП оперативное вмешательство рекомендуется для предупреждения развития недостаточности аортального клапана, при наличии эпизода бактериального эндокардита в анамнезе, увеличении объемов левого желудочка [
4,
15,
16,
23,
33,
60 -
62].
ЕОК\РКО
IIa C (УУР
C, УДД 5)
- Суживание легочной артерии рекомендуется при невозможности выполнения радикальной коррекции: множественных ДМЖП, ДМЖП с коарктацией аорты или бивентрикулярным прикреплением трехстворчатого клапана [
4,
15].
Комментарий: в настоящее время суживание легочной артерии применяют только при наличии сопутствующих пороков и аномалий, затрудняющих первичную коррекцию ДМЖП.
- Операцию по поводу изолированного ДМЖП рекомендуется выполнять путем ушивания или закрытия любым сертифицированным материалом (медицинским устройством, имеющим регистрационное удостоверение: заплата сердечно-сосудистая, синтетическая***, окклюдер кардиологический***) [
4,
15,
16,
23,
60 -
62].
- Хирургическое закрытие ДМЖП детям с легочной гипертензией рекомендуется при индексе ЛСС < 6 единиц Вуда/м2 и соотношения ЛСС/ПСС < 0,3 [
35,
75,
81].
ЕОК\РКО
I C (УУР
C, УДД 4)
- Хирургическое закрытие ДМЖП детям с легочной гипертензией может быть рекомендовано при индексе ЛСС 6 - 8 единиц Вуда/м2 и соотношении ЛСС/ПСС 0,3 - 0,5 после индивидуальной оценки в кардиохирургическом центре [
35,
75,
81].
ЕОК\РКО
IIb C (УУР
C, УДД 4)
- Хирургическое закрытие ДМЖП с оставлением/созданием фенестрации межпредсердной перегородки детям с легочной гипертензией и индексом ЛСС > 8 единиц Вуда/м2 и соотношением ЛСС/ПСС > 0,5 может быть рекомендовано при положительном тесте на вазореактивность (снижение индекса ЛСС < 6 единиц Вуда/м2 и соотношения ЛСС/ПСС < 0,3) [
35,
75,
81].
ЕОК\РКО
IIb C (УУР
C, УДД 4)
- Хирургическое закрытие ДМЖП взрослым пациентам с легочной гипертензией рекомендуется при ЛСС < 3 единиц Вуда и сохраняющемся гемодинамически значимом лево-правом сбросе (Qp/Qs > 1,5)
[33].
ЕОК\РКО
I C (УУР
C, УДД 5)
- Хирургическое закрытие ДМЖП взрослым пациентам с легочной гипертензией рекомендуется при ЛСС 3 - 5 единиц Вуда и сохраняющимся гемодинамически значимым лево-правым сбросом (Qp/Qs > 1,5)
[33].
ЕОК\РКО
IIa C (УУР
C, УДД 5)
- У взрослых пациентов с легочной гипертензией и ЛСС >= 5 единиц Вуда закрытие ДМЖП может быть рекомендовано при сохраняющемся гемодинамически значимом лево-правым сбросе (Qp/Qs > 1,5), однако, в каждом случае решение следует принимать индивидуально в кардиохирургическом центре
[33].
ЕОК\РКО
IIb C (УУР
C, УДД 5)
- Хирургическая коррекция ДМЖП не рекомендуется при синдроме Эйзенменгера и выраженной легочной гипертензии, которая сопровождается десатурацией, вызванной физической нагрузкой [
18,
25,
33].
ЕОК\РКО
III C (УУР
C, УДД 5)
Комментарии: клинические данные не позволяют точно определить пороговые значения десатурации, однако, по опыту большинства исследователей, за пороговые значения принимается сатурации кислорода в артериальной крови менее 90%
[33].
Персистенция ДМЖП сопряжена со следующими рисками у взрослых пациентов:
1. развитие синдрома Эйзенменгера при недооценке размера ДМЖП;
2. риск парадоксальных тромбоэмболий при венозных тромбозах или трансвенозной электрокардиостимуляции;
3. риск развития аритмий, в том числе жизнеугрожающих аритмий, при синдроме Эйзенменгера;
4. риск развития и прогрессирования НК, чаще - правожелудочковой
[63].
- Рекомендуется трансплантация легких с коррекцией ДМЖП или трансплантация комплекса сердце-легкие пациентам с ЛАГ при неэффективности комбинированной специфической терапии [
64,
65].
ЕОК\РКО
IIa C (УУР
C, УДД 5)
Комментарии: трансплантация легких с коррекцией ВПС или комбинированная трансплантация комплекса сердце-легкие показана пациентам с синдромом Эйзенменгера при наличии предикторов неблагоприятного прогноза - прогрессирующее ухудшение функционального и гемодинамического статуса, рефрактерная НК. Согласно данным регистра Международного общества трансплантации сердца и легких, при синдроме Эйзенменгера вследствие простых пороков изолированная трансплантация легкого с одновременной коррекцией порока может быть методом выбора. Однако при ДМЖП лучшие исходы наблюдаются при трансплантации комплекса сердце-легкие
[66]. За последние годы улучшились результаты лечения: 5- и 10-летняя выживаемость достигла 52 - 75% и 45 - 66% соответственно
[67].
Эндоваскулярные вмешательства
- Закрытие ДМЖП окклюдером кардиологическим*** рекомендуется при расположении дефекта на достаточном расстоянии от трехстворчатого и аортального клапанов [
62,
68 -
70].
Комментарии: чрескожное закрытие ДМЖП представляет собой альтернативу хирургическому лечению у пациентов с факторами высокого риска оперативного вмешательства, неоднократными предшествующими хирургическими вмешательствами, плохо доступными мышечными ДМЖП и ДМЖП типа "швейцарский сыр".
- Закрытие мышечных ДМЖП различными устройствами рекомендуется у грудных детей весом более 5 кг, у детей раннего возраста и подростков с гемодинамически значимыми (объемная перегрузка левого желудочка или левого предсердия, или отношение легочного/системного кровотока Qp/Qs >= 2:1) мышечными ДМЖП
[72].
Комментарии: показания к эндоваскулярному закрытию мышечных и перимембранозных ДМЖП основываются на наличии признаков перегрузки левого желудочка, подтвержденных данными ЭхоКГ и ЭКГ, кардиомегалии, выявленной при рентгенографии грудной клетки. При наличии мышечных ДМЖП, расположенных в центре межжелудочковой перегородки, закрытие ДМЖП кардиологическим окклюдером*** рассматривается в качестве альтернативы хирургическому вмешательству. При перимембранозных ДМЖП существует риск полной атриовентрикулярной блокады и ущемления ткани трикуспидального клапана с развитием трикуспидальной или аортальной регургитации, который встречается у детей, еще предстоит выяснить у взрослых.
- У новорожденных, детей грудного возраста с массой тела менее 5 кг и детей с гемодинамически значимыми (объемная перегрузка левого желудочка или левого предсердия, или отношении легочного/системного кровотока Qp/Qs >= 2:1) мышечными ДМЖП и/или сопутствующими пороками сердца, требующими коррекции в условиях ИК, рекомендуется рассмотреть возможность выполнения гибридной чрезжелудочковой коррекции ДМЖП на работающем сердце с последующей хирургической коррекцией остальных дефектов или установкой окклюдера кардиологического*** во время ИК
[72].
- Новорожденным, детям грудного возраста и детям с гемодинамически значимыми (объемная перегрузка левого желудочка или левого предсердия, или отношение легочного/системного кровотока >= 2:1) ДМЖП приточного отдела с неадекватным расстоянием между дефектом и атриовентрикулярными или полулунными клапанами не рекомендуется закрытие ДМЖП окклюдерами кардиологическими*** (как гибридное, так и чрескожное)
[72].
Комментарии: оптимальными для закрытия являются перимембранозные ДМЖП небольших и средних размеров (до 10 мм), у которых расстояние между верхним краем дефекта и фиброзным кольцом аортального клапана равно двум и более миллиметрам. Противопоказаниями для закрытия перимембранозных ДМЖП являются: 1) сочетание дефекта с другими врожденными пороками сердца, требующими выполнения операции на открытом сердце; 2) расстояние между верхним краем дефекта и фиброзным кольцом аортального клапана менее 2 мм, либо отсутствие верхнего края у ДМЖП; 3) пролабирование створки аортального клапана в дефект; 4) аномальное крепление хорд атриовентрикулярных клапанов к краям дефекта.
4. Медицинская реабилитация и санаторно-курортное лечение, медицинские показания и противопоказания к применению методов медицинской реабилитации, в том числе основанных на использовании природных лечебных факторов
- В течение 6 месяцев после выполнения хирургической коррекции ДМЖП в условиях искусственного кровообращения пациенту с осложненным течением послеоперационного периода (резидуальная ЛГ, НК, инфекционные осложнения, повторные хирургические вмешательства в течение одной госпитализации) рекомендуется пройти реабилитацию в условиях специализированного лечебного учреждения кардиологического профиля [
16,
76,
79,
87].
Комментарии: после коррекции ДМЖП могут встречаться следующие состояния:
- Остаточный сброс или реканализация ДМЖП могут встречаться в 30% случаев после коррекции порока. В подобных случаях реоперация показана только при гемодинамически значимом сбросе
[80].
- Персистенция ЛГ может наблюдаться и после успешной коррекции ВПС. При наличии клинических проявлений, ее лечение осуществляется в соответствии с имеющимися рекомендациями
[134].
- Аортальная регургитация. Может явиться следствием исходной анатомии дефекта (пролапс створки при подаортальном или перимембранозном ДМЖП), либо вовлечением в шов створки аортального клапана. Ее частота достигает 5 - 20% [
82 -
84]. Аортальная регургитация может прогрессировать и ее встречаемость увеличивается с возрастом. Прогрессирует она обычно медленно и этот процесс весьма индивидуален. Наблюдение и (при необходимости) хирургическое лечение осуществляются в соответствии с рекомендациями по аортальной недостаточности
[85]. Хотя взгляды на оптимальное время и способ коррекции остаются противоречивыми
[84].
- Нарушения ритма и проводимости (желудочковые, наджелудочковые аритмии, блокада ножек пучка Гиса, атриовентрикулярные блокады и внезапная сердечная смерть) могут возникать как непосредственно после хирургической коррекции, так и в более отдаленные сроки [
80,
86].
- Рекомендуется ограничить физическую нагрузку в течение трех месяцев с момента выписки из стационара [
87,
88].
Комментарии: Через 6 месяцев после устранения ДМЖП пациенты могут быть допущены к занятиям по всем соревновательным видам спорта при отсутствии: 1) признаков легочной артериальной гипертензии; 2) симптомных тахиаритмий или AB блокады II или III степени; 3) признаков дисфункции миокарда; 4) желудочковой или предсердной тахикардии.
- Рекомендуется детям после хирургической коррекции ДМЖП проходить третий (амбулаторный) этап медицинской реабилитации в санаторно-курортных условиях, где есть специалисты многопрофильной реабилитационной команды (МКФ), главным образом специалисты - детские кардиологи [
87,
98,
99].
- Санаторно-курортное лечение рекомендуется детям после хирургической коррекции ДМЖП в стадии компенсации, без нарушения гемодинамики, с недостаточностью кровообращения не выше I степени в климатической зоне проживания, на бальнеологических и климатических курортах с целью улучшения функции сердечно-сосудистой, дыхательной систем, адаптационно-компенсаторных механизмов организма ребенка, повышения иммунологической реактивности, неспецифической резистентности, уменьшения мышечной детренированности, коррекции психоэмоционального состояния ребенка [
100,
102 -
104,
108,
109].
Комментарий: направление на санаторно-курортное лечение детей после хирургической коррекции ДМЖП осуществляется не ранее, чем через 6 месяцев после оперативного лечения.
В реабилитации детей после хирургической коррекции ДМЖП важно учитывать наличие основных синдромов, доминирующих в дооперационном патогенезе:
- сердечной недостаточности,
- легочной гипертензии,
- синдрома гипоксии и артериальной гипоксемии,
- сниженной иммунной реактивности,
- астено-невротического синдрома.
- Санаторно-курортное лечение не рекомендуется детям после хирургической коррекции ДМЖП при: наличии недостаточности кровообращения НК 2A и более (более II функционального класса по ROSS), умеренной и тяжелой легочной артериальной гипертензии (с СДЛА > 35 мм рт. ст.), жизнеугрожающих тахиаритмиях и брадиаритмиях, желудочковых или предсердных тахикардиях, AB блокадах II и III степени, снижении фракции выброса левого желудочка, подостром миокардите, перикардите, наличии водителя ритма [
103,
104].
Комментарий: необходимо учитывать также общие противопоказания для санаторно-курортного лечения и заболевания в острой и подострой стадии, в том числе острые инфекционные заболевания до окончания периода изоляции
[100].
В санаторно-курортные учреждения, находящиеся в ведении Министерства здравоохранения РФ, направляются дети в возрасте от 4 до 14 лет включительно, в том числе в сопровождении законного представителя, дети с 15 до 18 лет без сопровождения. При наличии в санаторно-курортном учреждении кардиологического отделения, принимаются дети в возрасте от 7 до 14 лет включительно без сопровождения законного представителя, если необходимость сопровождения не обусловлена медицинскими показаниями
[101].
Сроки санаторно-курортного лечения - 21 день. Для оценки исходного клинико-функционального состояния пациентов с ДМЖП при поступлении на санаторно-курортное лечение необходимо иметь данные ЭКГ, ЭхоКГ, детям с аритмическим синдромом - данные холтеровского мониторирования.
Методики санаторно-курортного лечения.
- Климатолечение (воздушные, солнечные ванны, морские купания) рекомендуется детям после хирургической коррекции ДМЖП в стадии компенсации, без нарушения гемодинамики, с недостаточностью кровообращения не выше I степени с целью повышения неспецифической резистентности и иммунной защиты организма ребенка [
102,
104,
105,
121 -
125].
Комментарии: климатолечение проводят по общепринятым методикам и с учетом специальных дозиметрических таблиц, начиная с I (щадящего, слабого) режима в течение 3 - 5 дней, затем переходят ко II режиму (щадяще-тонизирующему);
Воздушные ванны назначают в зависимости от сезона года, режима в палате (климато-палате санатория) или на открытом воздухе, ежедневно, по 5 - 30 мин (на курс 15 - 20 процедур);
Гелиотерапия (солнечные ванны) назначается по I режиму (щадящему, рассеянная солнечная радиация) с дозированием от 1 до 4 лечебных доз и II режиму (щадяще-тренирующему) - с увеличением лечебных доз с (1 до 8), ежедневно, 1 - 2 раза в день, курс лечения 15 - 18 процедур;
Морские купания (талассотерапия) проводят по I (щадящему) и II (щадяще-тренирующему) режимам (при температуре воды в море не ниже 22 °C). Начинают с обтираний, обливаний, окунаний в течение 2 - 3 дней.
- На санаторно-курортном этапе детям после хирургической коррекции ДМЖП в стадии компенсации, без нарушения гемодинамики, с недостаточностью кровообращения не выше I степени рекомендуется назначение лечебного питания [
102 -
104,
110,
115].
Комментарии: в санаторно-курортных учреждениях применяют стандартную диету (лечебный стол по Певзнеру N 15) без превышения возрастной нормы углеводов, животных жиров, жидкости и соли [
102,
104,
110].
- Пациентам после хирургической коррекции ДМЖП в стадии компенсации, без нарушения гемодинамики, с недостаточностью кровообращения не выше I степени рекомендуется назначение двигательного режима [
104,
111 -
116,
119,
120,
122].
ЕОК/РКО
IIa B (УДД 5, УУР
C)
Комментарии: двигательный режим включает: утреннюю гигиеническую гимнастику с самоконтролем частоты сердечных сокращений (ЧСС), лечебную гимнастику; прогулки на свежем воздухе вдоль моря и в парковой зоне.
Лечебную дозированную ходьбу назначают адекватно состоянию пациента в темпе 70 - 80 шагов в минуту по I режиму и 80 - 90 шагов в минуту по II режиму с кратковременным отдыхом (3 - 5 мин) на скамейке. До и после лечебной ходьбы измеряется частота пульса для контроля за переносимостью нагрузки.
Пациентам с ДМЖП, НКI степени назначение двигательных нагрузок проводится по I режиму.
При регистрации на санаторно-курортном этапе лечения у пациентов ухудшения переносимости физических и эмоциональных нагрузок, ухудшения функциональных способностей миокарда ребенок переводится на I (щадящий) режим до окончания срока пребывания в санатории.
- В санатории детям после хирургической коррекции ДМЖП в стадии компенсации, без нарушения гемодинамики, с недостаточностью кровообращения не выше I степени рекомендуется назначение лечебного массажа воротниковой зоны [
102 -
104,
117,
118].
ЕОК\РКО
IIa C (УДД 5, УУР
C)
Комментарии: используют приемы массажа - поглаживание, растирание, разминание. Процедуры проводят ежедневно, продолжительностью 10 - 12 минут, на курс 8 - 10 процедур.
- На санаторно-курортном этапе детям после хирургической коррекции ДМЖП в стадии компенсации, без нарушения гемодинамики, с недостаточностью кровообращения не выше I степени рекомендуется назначение антигипоксических физических методов лечения, способствующих увеличению оксигенации крови, уменьшению тканевой гипоксии и усилению утилизации кислорода миокардом и головным мозгом [
102,
104].
Комментарий: хлоридно-натриевые ванны [
102,
104]. Температура воды 36 - 37 °C, концентрация хлорида натрия 10 - 20 г/л, продолжительность процедуры 8 - 12 мин, через день, по 8 - 10 процедур на курс;
Углекислые ванны [
102,
104]. Температура воды 34 - 36 °C, концентрация CO
2 - 0,6 - 0,9 - 1,3 г/л, через день, продолжительность процедуры 6 - 10 мин, курс 8 - 10 процедур;
Кислородные ванны [
102,
104] Температура воды - 36 - 37 °C, давление кислорода - 0,3 атм., по 8 - 10 мин назначают через день, на курс - 8 - 10 процедур.
- Детям после хирургической коррекции ДМЖП в стадии компенсации, без нарушения гемодинамики, с недостаточностью кровообращения не выше I степени в санатории рекомендуются седативные методы лечения, направленные на усиление тормозных процессов в ЦНС [
102 -
104,
117,
118].
ЕОК\РКО
IIa C (УДД 5, УУР
C)
Комментарии: седативное действие оказывают:
Лечебный массаж воротниковой зоны (по вышеуказанной методике) [
102 -
104,
117,
118].
Хвойные ванны [
102,
104]. Применяют у детей старше 6 лет, температурой 36 - 37 °C, через день, по 7 - 10 мин, на курс - 8 - 10 процедур.
Йодобромные ванны [
102,
104]. Температура воды 36 - 37 °C, по 8 - 10 мин (в зависимости от возраста), через день, на курс 8 - 12 ванны.
Азотные ванны [
102,
104]. Температура воды в ванне 36 °C, по 8 - 10 мин, через день, на курс 8 - 10 ванн.
Электросонтерапия [
102,
104,
121]. Проводят по глазнично-затылочной методике с частотой 6 - 10 мА, продолжительностью 15 - 20 минут, ежедневно, на курс 12 - 15 процедур.
- На санаторно-курортном этапе лечения детям после хирургической коррекции ДМЖП в стадии компенсации, без нарушения гемодинамики, с недостаточностью кровообращения не выше I степени в качестве кардиотонических методов рекомендуются углекислые ванны (по вышеуказанной методике), направленные на стимуляцию сердечной деятельности [
102 -
104].
- Пациентам после хирургической коррекции ДМЖП в стадии компенсации, без нарушения гемодинамики, с недостаточностью кровообращения не выше I степени рекомендуются сосудорасширяющие методы, направленные на улучшение микроциркуляции [
102,
104,
105,
111 -
116,
119 -
125].
Комментарии: к таким методам относится: климатолечение (по вышеуказанной методике) [
102,
104,
105,
121 -
125].
Лечебный массаж воротниковой зоны (по вышеуказанной методике) [
102 -
104,
117,
118].
Хвойные ванны (по вышеуказанной методике) [
102,
104].
"Сухие" углекислые ванны
[104]. Концентрация углекислого газа 32%, температура 32 °C, продолжительность процедуры - 8 - 20 мин (в зависимости от возраста), ежедневно или через день, на курс - 8 - 10 процедур.
Амплипульстерапия
[102]. Назначают паравертебрально на шейно-воротниковую зону (C
IV-T
II), IV и III род работы, частота воздействия 30 Гц, глубина модуляции 50 - 75% по 5 мин каждым РР, ежедневно, на курс 10 процедур.
Гальванизация воротниковой области (гальванический воротник по Щербаку) [
102 -
104]. Сила тока 2 - 8 мА, продолжительность процедуры 8 - 16 мин по схеме, ежедневно, на курс 10 процедур.
Инфракрасная лазеротерапия
[102]. Назначают паравертебрально на уровне C
IV-Th
II, лабильно, частота - 80 Гц, в импульсе 2 - 4 Вт, продолжительность процедуры - 2, 3, 4 мин (в зависимости от возраста), ежедневно, курс 5 - 6 процедур.
Души: циркулярный и струевой [
102,
104]. Температура воды 35 - 30 °C, проводят по 2 - 3 минуты, через день, курс 10 - 15 процедур.
Контрастный душ
[104]. Температура воды 36 и 18 °C, проводят по 8 - 10 мин, через день, курс 8 - 10 процедур.
- Пациентам после хирургической коррекции ДМЖП в стадии компенсации, без нарушения гемодинамики, с недостаточностью кровообращения не выше I степени рекомендуются вегетокорригирующие методы, направленные на коррекцию вегетативной дисфункции [
102,
104,
105,
121 -
125].
Комментарии: применяют: воздушные ванны (по вышеуказанной методике) [
102,
104,
105,
121 -
125].
Хвойные ванны (по вышеуказанной методике) [
102,
104].
Гидрокинезотерапию (лечебное плавание)
[104]. Лечебное плавание проводят в теплой воде открытого водоема или бассейна в произвольном темпе с постепенным увеличением дистанции и продолжительности пребывания в воде.
- Психотерапия рекомендуется пациентам после хирургической коррекции ДМЖП в стадии компенсации, без нарушения гемодинамики, с недостаточностью кровообращения не выше I степени для коррекции взаимоотношений ребенка с окружающей социальной средой, устранения отрицательных психоэмоциональных факторов, формирования адекватной реакции на стрессовые ситуации [
104,
126,
127].
Комментарии: проводят индивидуальные, малогрупповые, семейные занятия.
При ухудшении клинико-функционального состояния пациентов после хирургической коррекции ДМЖП на санаторно-курортном этапе лечения необходимо оказание неотложной профессиональной помощи и дальнейшее ведение ребенка на базовой медикаментозной терапии, щадящем климато-двигательном и лечебном режиме.
5. Профилактика и диспансерное наблюдение, медицинские показания и противопоказания к применению методов профилактики
Прогноз после хирургической или эндоваскулярной коррекции ДМЖП благоприятный при условии своевременной коррекции ВПС.
Продолжительность жизни и физическая работоспособность могут быть ограничены при наличии легочной гипертензии. В наибольшей степени это выражено у пациентов с синдромом Эйзенменгера.
У пациентов с неоперированными гемодинамически незначимыми ДМЖП прогноз благоприятный в отсутствие риска развития осложнений (бактериальный эндокардит, недостаточность аортального клапана) [
15,
20].
- Рекомендуется диспансерное наблюдение за пациентами с ДМЖП после хирургического или эндоваскулярного вмешательства [
28,
60].
ЕОК\РКО
I C (УУР
C, УДД 5)
Комментарии: частота диспансерного наблюдения у врача-детского кардиолога/врача-кардиолога - через 1, 3, 6 и 12 месяцев после операции. В комплекс диспансерного наблюдения включаются ЭКГ и ЭхоКГ, а также при необходимости, тесты с дозированной физической нагрузкой и пульсоксиметрия, рентгенография органов грудной клетки, исследование общего (клинического) анализа крови, уровня калия, натрия, глюкозы, креатинина, общего белка, мочевины, общего билирубина, СРБ (для исключения нарушений ритма сердца, декомпенсации сердечной недостаточности, оценки почечной и печеночной функции, исключения воспаления, анемии). Необходим контроль МНО при наличии протеза.
Дальнейшее наблюдение пациентов осуществляется с интервалом 3 - 36 месяцев [
28,
33,
60].
После выполнения операции (открытой/эндоваскулярной) рекомендуется находиться на диспансерном учете в течение года, далее по показаниям. Пациенты с дисфункцией ЛЖ, остаточным шунтом, ЛАГ, аортальной регургитацией, обструкцией выносящего тракта желудочков сердца должны наблюдаться ежегодно в специализированных центрах.
У пациентов с небольшим врожденным или остаточным ДМЖП при сохранной функции ЛЖ, отсутствии ЛГ и других поражений возможно рассматривать визиты наблюдения с интервалом 3 - 5 лет.
После эндоваскулярного вмешательства необходимо регулярное наблюдение в течение первых 2 лет, далее в зависимости от результата - каждые 2 - 4 года.
При определении кратности наблюдения следует руководствоваться наличием симптомов сердечной недостаточности, состоянием гемодинамики, наличием нарушений ритма сердца, гипоксемии и др. В зависимости от этих факторов всех пациентов с ВПС можно разделить на четыре группы (
A,
B,
C,
D):
- сердечная недостаточность ФК I;
- отсутствие анатомических гемодинамических нарушений;
- отсутствие нарушений ритма сердца;
- нормальная функция печени, почек и легких.
- сердечная недостаточность ФК II;
- минимальный стеноз и/или недостаточность клапанов (I степени),
- незначительная дилатация аорты или желудочка(-ов);
- ФВ ЛЖ не менее 50%, ФВ правого желудочка не менее 40%;
- гемодинамически незначимые внутрисердечные шунты (Qp/Qs < 1,5);
- отсутствие гипоксемии;
- нарушения ритма сердца, не требующие лечения;
- отсутствие признаков ЛГ;
- нормальная функция почек и печени.
- сердечная недостаточность ФК III;
- умеренный или значительный стеноз и/или недостаточность клапанов (II - III степени), стенозы артерий или вен, умеренная дилатация аорты или желудочка(-ов);
- ФВ ЛЖ 40 - 49%, ФВ ПЖ 35 - 39%;
- гемодинамически значимые внутрисердечные шунты (Qp/Qs >= 1,5);
- умеренно выраженная гипоксемия (Sat O2 >= 85%);
- нарушения ритма сердца, контролируемые терапией;
- легочная гипертензия (ФК легочной гипертензии I - II);
- нарушения функций внутренних органов, контролируемые терапией.
- сердечная недостаточность ФК IV;
- значительная дилатация аорты;
- выраженная артериальная гипоксемия (Sat O2 < 85%);
- нарушения ритма сердца, рефрактерные к терапии;
- легочная гипертензия (ФК легочной гипертензии III - IV);
- нарушения функций внутренних органов рефрактерные к проводимой терапии.
В зависимости от принадлежности пациента с корригированным или некорригированным ДМЖП к той или иной группе, рекомендуется различная кратность наблюдения и объем необходимых при этом исследований:
Кратность наблюдения (мес.)/методы исследования | | | | |
Осмотр врача-детского кардиолога/врача-кардиолога | 36 | 12 | 6 | 3 |
Электрокардиография | 36 | 12 | 6 - 12 | 3 - 6 |
Эхокардиография | 36 | 12 | 6 - 12 | 3 - 6 |
Пульсоксиметрия | при необходимости | при необходимости | 6 | 3 |
Тест с физической нагрузкой (ТШХ), при необходимости кардиопульмональный нагрузочный тест | 36 | 24 | 12 - 24 | 6 - 12 |
- Рекомендуется проводить пульсоксиметрию всем пациентам
группы C,
D на контрольных визитах [
18,
33,
60].
ЕОК\РКО
I C (УУР
C, УДД 5)
- Рекомендуется проведение ЭхоКГ всем пациентам с ДМЖП на контрольных визитах [
18,
33,
60].
ЕОК\РКО
IIa C (УУР
C, УДД 5)
Комментарии: ЭхоКГ позволяет установить наличие аортальной или трикуспидальной регургитации, остаточного шунта, дисфункции желудочков, повышение давления в легочной артерии, развитие субаортального стеноза.
- Рекомендуется выполнение ЭКГ всем пациентам с ДМЖП на визитах наблюдения [
18,
33,
60].
ЕОК\РКО
I C (УУР
C, УДД 5)
Комментарии: риск развития полной атриовентрикулярной блокады требует особого внимания у пациентов после закрытия ДМЖП (в случае развития бифасцикулярной блокады или транзиторной трехпучковой блокады).
- При наблюдении пациентов после эндоваскулярного (транскатетерного) закрытия ДМЖП рекомендуется применение антитромботических средств в течение 6 месяцев [
33,
60,
90,
97].
ЕОК\РКО
IIa C (УУР
C, УДД 5)
Комментарии: В качестве антитромботических средств используются #ацетилсалициловая кислота** (off-label у детей до 15 лет) перорально в дозе 1 - 5 мг/кг/сутки в один прием или #клопидогрел** (off-label у детей до 18 лет) перорально в дозе 0,2 мг/кг/сутки в один прием [
90,
97].
- Детям, перенесшим операцию по коррекции ДМЖП, рекомендуется выполнять вакцинацию не ранее, чем через три месяца
[23].
ЕОК\РКО
IIa C (УУР
C, УДД 5)
- При наблюдении пациентов после хирургического или эндоваскулярного (транскатетерного) закрытия ДМЖП рекомендуется профилактика инфекционного эндокардита в течение 6 месяцев
[91].
ЕОК\РКО
I C (УУР
C, УДД 5)
Комментарии: при любом типе врожденного порока сердца, при коррекции которого использовались заплаты сердечно-сосудистые, синтетические*** при наличии показаний осуществляется профилактика бактериального эндокардита в течение 6 месяцев после операции или пожизненно, если сохраняются резидуальные шунты или регургитация на клапанах.
Профилактика эндокардита проводится при выполнении стоматологических вмешательств, сопровождающихся повреждением слизистой оболочки ротовой полости (экстракция зуба, манипуляции в периапикальной зоне зуба и т.д.).
6. Организация оказания медицинской помощи
Показания для госпитализации в медицинскую организацию:
1. наличие симптомов сердечной недостаточности;
2. наличие легочной гипертензии;
3. плановое оперативное лечение.
Показания для экстренной госпитализации:
1. ухудшение функционального статуса пациента в связи с прогрессированием симптомов недостаточности кровообращения, нарушениями ритма сердца;
2. инфекционный эндокардит;
3. легочная гипертензия, требующая подбора/коррекции терапии.
Показания к выписке пациента из медицинской организации:
1. отсутствие значимого сброса на межжелудочковой перегородке после хирургической коррекции порока;
2. отсутствие/компенсация симптомов недостаточности кровообращения.
7. Дополнительная информация (в том числе факторы, влияющие на исход заболевания или состояния)
- Пациентам с ДМЖП и ЛГ рекомендуется избегать избыточной физической активности, которая провоцирует возникновение таких потенциально опасных симптомов, как выраженная одышка и слабость, головокружение, синкопе, боли в груди [
18,
87].
ЕОК\РКО
IIa C (УУР
C, УДД 5)
- Рекомендуется иммунизация против вируса гриппа и пневмококковой инфекции пациентам с ДМЖП и ЛГ для предупреждения прогрессирования заболевания на фоне интеркуррентной инфекции [
18,
45].
ЕОК\РКО
IIa C (УУР
C, УДД 5)
- У пациентов с инфекционным эндокардитом в анамнезе, а также с некорригированным ДМЖП или резидуальным шунтом, рекомендуется профилактика инфекционного эндокардита
[91].
ЕОК\РКО
I C (УУР
C, УДД 5)
- Рекомендуется оксигенотерапия при авиаперелетах пациентам с ДМЖП и ЛГ III - IV функционального класса с напряжением кислорода в артериальной крови < 8 кПа (60 мм рт. ст.) [
18,
134,
137].
ЕОК\РКО
IIa C (УУР
C, УДД 5)
Комментарии: авиаперелеты обычно хорошо переносятся пациентами [
18,
137].
Следует предпринимать меры по профилактике тромбоза глубоких вен нижних конечностей.
Беременность и роды обычно хорошо переносятся
[93]:
- на фоне корригированного ДМЖП;
- у пациентов с сохраненной функцией ЛЖ;
- при I - II функциональных классах NYHA;
- при отсутствии значимой легочной гипертензии и значимой обструкции выводного отдела правого желудочка;
- при малых ДМЖП.
- Не рекомендуется беременность пациенткам с ДМЖП при наличии цианоза и ЛГ [
93,
94].
ЕОК\РКО
III C (УУР
C, УДД 5)
Комментарии: беременность абсолютно противопоказана при синдроме Эйзенменгера в связи с высокой материнской и младенческой смертностью
[93]. Беременность у пациенток с цианозом, при отсутствии ЛГ сопряжена со значительным риском для матери и плода.
Sat O2 < 85% и гемоглобин > 200 г/л перед наступлением беременности являются наиболее важными предикторами материнской летальности
[94].
- При наступлении беременности пациенткам с ДМЖП при наличии цианоза и ЛГ рекомендуется искусственное прерывание
[93].
ЕОК\РКО
I C (УУР
C, УДД 5)
Критерии оценки качества медицинской помощи
N | Критерии качества | ЕОК | УУР | УДД |
1 | Выполнен сбор анамнеза и жалоб пациента на этапе постановки диагноза и при контрольном визите. | | | 5 |
2 | Выполнена электрокардиография | | | 5 |
3 | Выполнена эхокардиография с применением режима цветного допплеровского картирования | | | 2 |
4 | Выполнена катетеризация сердца при повышении давления в легочной артерии по данным ЭхоКГ для определения легочного сосудистого сопротивления | | | 2 |
Этап консервативного и хирургического лечения |
1 | Назначены диуретики при наличии симптомов сердечной недостаточности | нет | | 2 |
2 | Выполнено хирургическое лечение по устранению дефекта межжелудочковой перегородки при наличии медицинских показаний | | | 2 |
Этап послеоперационного контроля |
1 | Выполнена электрокардиография перед выпиской из стационара | | | 5 |
2 | Выполнена эхокардиография с применением режима цветного допплеровского картирования перед выпиской из стационара | | | 5 |
1. Андреева Н.С., Реброва О.Ю., Зорин Н.А., др. Системы оценки достоверности научных доказательств и убедительности рекомендаций: сравнительная характеристика и перспективы унификации. Медицинские технологии. Оценка и выбор 2012; 4: 10 - 24.
2. Hoffman JI, Kaplan S. The incidence of congenital heart disease. J Am Coll Cardiol. 2002; 39: 1890 - 900.
3. Шарыкин А.С. Врожденные пороки сердца. Руководство для педиатров, кардиологов, неонатологов. М.: Теремок; 2005.
4. Купряшов А.А. Дефект межжелудочковой перегородки. В кн.: Бокерия Л.А., Шаталов К.В. (ред.). Детская кардиохирургия. Руководство для врачей. ФГБУ "НМИЦССХ им. А.Н. Бакулева" МЗ РФ, 2016.
5. Tuder RM, Abman SH, Braun T, et al. Development and pathology of pulmonary hypertension. J Am CollCardiol 2009; 54: S3 - S9.
6. Oechslin E, Kiowski W, Schindler R, et al. Systemic endothelial dysfunction in adults with cyanotic congenital heart disease. Circulation 2005; 112: 1106 - 1112.
7. Keith JD, Rose V, Collins G, Kidd BSL. Ventricular septal defect. Incidence, morbidity, and mortality in various age groups. BrHeart J 1971; 33(Suppl): 81 - 7.
8. Duffels MG, Engelfriet PM, Berger RM, et al. Pulmonary arterial hypertension in congenital heart disease: an epidemiologic perspective from a Dutch registry. Int J Cardiol 2007; 120: 198 - 204.
9. Du ZD, Roguin N, Wu XJ. Spontaneous closure of muscular ventricular septal defect identified by echocardiography in neonates. Cardiol Young. 1998; 8: 500 - 5; 277.
10. Miyake T, Shinohara T, Fukuda T, et al./Spontaneous closure of perimembranous ventricular septal defect after school age.//Pediatr Int. 2008; 50(5): 632 - 5.
11. Miyake T, Shinohara T, Inoue T, Marutani S, Takemura T. Spontaneous closure of muscular trabecular ventricular septal defect: comparison of defect positions. ActaPaediatr. 2011, 100(10): e158 - 62.
12. Diller GP, Dimopoulos K, Broberg CS, et al. Presentation, survival prospects, and predictors of death in Eisenmenger syndrome: a combined retrospective and case-control study. Eur Heart J 2006; 27: 1737 - 1742.
13. Daliento L, Somerville J, Presbitero P, et al. Eisenmenger syndrome. Factors relating to deterioration and death. Eur Heart J 1998; 19: 1845 - 1855.
14. Soto B, Becker AE, Moulaert AJ et al.//Classification of ventricular septal defects. Br Heart J. 1980; 43(3): 332 - 343.
15. Kouchoukos N.T., Blackstone E.H., Hanley F.L., Kirklin J.K. Kirklin/Barratt-Boyes cardiac surgery: morphology, diagnostic criteria, natural history, techniques, results, and indications. - 4th ed. Philadelphia: Elsevier; 2013.
16. Нохрин А.В., Кокорин С.Г., Кидун Т.А., др. Диагностические критерии наиболее часто встречающихся врожденных пороков сердца и сосудов: тактика ведения и показания к хирургическому лечению. Мать и дитя в Кузбассе. 2007. N 2. С. 19 - 28.
17. Silversides CK, Marelli A, Beauchesne L, et al. Canadian Cardiovascular Society 2009 consensus conference on the management of adults with congenital heart disease: executive summary. Can J Cardiol. 2010; 26: 143 - 50.
18. Galie N., Hoeper M.M., Humbert M., et al. Guidelines for the diagnosis and treatment of pulmonary hypertension: The Task Force for the Diagnosis and Treatment of Pulmonary Hypertension of the European Society of Cardiology (ESC) and the European Respiratory Society (ERS), endorsed by the International Society of Heart and Lung Transplantation (ISHLT). Eur Heart J. 2009. 30: 2493 - 2537.
19. Humbert M, Kovacs G, Hoeper MM, Badagliacca R, Berger RMF, Brida M et al. 2022 ESC/ERS Guidelines for the diagnosis and treatment of pulmonary hypertension. Eur Respir J. 2023; 61(1): 2200879. doi: 10.1183/13993003.00879-2022
20. Gabriel HM, Heger M, Innerhofer P, et al. Long-term outcome of patients with ventricular septal defect considered not to require surgical closure during childhood. J Am Coll Cardiol 2002; 39: 1066 - 1071.
21. Neumayer U, Stone S, Somerville J. Small ventricular septal defects in adults. Eur Heart J 1998; 19: 1573 - 1582.
22. Soufflet V, Van de BA, Troost E, et al. Behavior of unrepaired perimembranous ventricular septal defect in young adults. Am J Cardiol 2010; 105: 404 - 407.
23. Maryana М. Rosul, Miroslava М. Bletskan, Nataliya V. Ivano, Marina O. Korabelschykova Loop diuretics in heart failure: evidence-based choise

Lekarskie, VOLUME LXXIV, ISSUE 4, APRIL 2021 p. 1003 - 1006
24. Broberg CS, Ujita M, Prasad S, et al. Pulmonary arterial thrombosis in Eisenmenger syndrome is associated with biventricular dysfunction and decreased pulmonary flow velocity. J Am CollCardiol 2007; 50: 634 - 642.
25. Чазова И.Е., Горбачевский С.В., Мартынюк Т.В., Шмальц А.А., Валиева З.С., Барышникова И.Ю., и соавт. Евразийские рекомендации по диагностике и лечению легочной гипертензии, ассоциированной с врожденными пороками сердца у взрослых (2021). Евразийский кардиологический журнал. 2022; (2): 6 - 70, https://doi.org/10.38109/2225-1685-2022-2-6-70
26. Perloff J.K. Systemic complications of cyanosis in adults with congenital heart disease. Hematologic derangements, renal function, and urate metabolism. CardiolClin 1993; 11: 689 - 699.
27. Mauritz G.J., Rizopoulos D., Groepenhoff H. et al. Usefulness of serial N-terminal pro-B-type natriuretic peptide measurements for determining prognosis in patients with pulmonary arterial hypertension. Am J Cardiol. 2011. 108(11): 1645 - 50.
28. Stout K., Daniels C., Aboulhosn J. et al. 2018 AHA/ACC Guideline for the Management of Adults With Congenital Heart Disease: A Report of the American College of Cardiology/American Heart Association Task Force on Clinical Practice Guidelines. Circulation. 2019; 139 (14): e698 - e800.
29. Debl K, Djavidani B, Buchner S, et al. Quantification of left-to-right shunting in adult congenital heart disease: phase-contrast cine MRI compared with invasive oximetry. Br J Radiol. 2009; 82(977): 386 - 91.
30. Горбачевский С.В., Шмальц А.А., Плотникова Л.Р. Легочная гипертензия у детей с врожденными пороками сердца. М.: ООО "Кедр"; 2018.
31. Легочная гипертензия, в том числе хроническая тромбоэмболическая легочная гипертензия. Российские клинические
рекомендации, 2020. Доступно по ссылке: https://cr.minzdrav.gov.ru/recomend/159_1.
32. Engelfriet PM, Duffels MG,

T, et al.//Pulmonary arterial hypertension in adults born with a heart septal defect: the Euro Heart Survey on adult congenital heart disease.//Heart. 2007; 93 (6): 682 - 7.
33. Baumgartner H., De Backer J., Babu-Narayan S.V. et al. 2020 ESC Guidelines for the management of adult congenital heart disease. The Task Force for the management of adult congenital heart disease of the European Society of Cardiology (ESC)//Eur Heart J, Volume 42, Issue 6, 2021, Pages 563 - 645, https://doi.org/10.1093/eurheartj/ehaa554
34. Knuuti J, Wijns W, Saraste A, et al. ESC Scientific Document Group. 2019 ESC Guidelines for the diagnosis and management of chronic coronary syndromes. Eur Heart J 2019 Aug 31. pii: ehz425.
35. Hansmann G, Koestenberger M, Alastalo TP, Apitz C, Austin ED, Bonnet D et al. 2019 updated consensus statement on the diagnosis and treatment of pediatric pulmonary hypertension: The European Pediatric Pulmonary Vascular Disease Network (EPPVDN), endorsed by AEPC, ESPR and ISHLT. J Heart Lung Transplant. 2019; 38(9): 879 - 901. doi: 10.1016/j.healun.2019.06.022.
36. Inuzuka R., Diller G., Borgia F., et al. Comprehensive Use of Cardiopulmonary Exercise Testing Identifies Adults With Congenital Heart Disease at Increased Mortality Risk in the Medium Term. Circulation. 2012; 25: 250 - 259.
37. Inohara T., Ichihara N, Kohsaka S., et al. The effect of body weight in infants undergoing ventricular septal defect closure: A report from the Nationwide Japanese Congenital Surgical Database J ThoracCardiovascSurg 2019; 157: 1132 - 41.
38. Dickstein K. et al. ESC Guidelines for the diagnosis and treatment of acute and chronic heart failure 2008: the Task Force for the Diagnosis and Treatment of Acute and Chronic Heart Failure 2008 of the European Society of Cardiology. Developed in collaboration with the Heart Failure Association of the ESC (HFA) and endorsed by the European Society of Intensive Care Medicine (ESICM). EurHeart J 2008; 29: 2388 - 2442.
39. Kaemmerer H, Apitz C, Brockmeier K, et al. Pulmonary hypertension in adults with congenital heart disease: Updated recommendations from the Cologne Consensus Conference 2018. Int J Cardiol. 2018; 272S: 79 - 88.
40. Broberg CS, Ujita M, Prasad S, et al. Pulmonary arterial thrombosis in Eisenmenger syndrome is associated with biventricular dysfunction and decreased pulmonary flow velocity. J Am CollCardiol 2007; 50: 634 - 642.
41. Perloff JK, Marelli AJ, Miner PD. Risk of stroke in adults with cyanotic congenital heart disease. Circulation 1993; 87: 1954 - 1959.
42. Ammash N, Warnes CA. Cerebrovascular events in adult patients with cyanoticcongenital heart disease. J Am CollCardiol 1996; 28: 768 - 772.
43. Соболев А.В., Шмальц А.А. Эндоваскулярная диагностика легочной гипертензии, ассоциированной с врожденными пороками сердца. Часть 1. Катетеризация сердца и ангиокардиография. Эндоваскулярная хирургия. 2021; 8 (3): 263 - 71. DOI: 10.24183/2409-4080-2021-8-3-263-271
44. Sandoval J, Aguirre JS, Pulido T, et al. Nocturnal oxygen therapy in patients with the Eisenmenger syndrome. Am J RespirCrit Care Med 2001; 164: 1682 - 1687.
45.

, E., Benjamin, N.,

, U., et al. General measures and supportive therapy for pulmonary arterial hypertension: Updated recommendations from the Cologne Consensus Conference 2018.
46. Jentzer, J.C., Mathier, M.A. Pulmonary Hypertension in the Intensive Care Unit. Journal of Intensive Care Medicine. 2015; 31(6): 369 - 385.
47. Brugada J., Blom N., Sarquella-Brugada G. et al. Pharmacological and non-pharmacological therapy for arrhythmias in the pediatric population: EHRA and AEPC-Arrhythmia Working Group joint consensus statement. European Heart Rhythm Association; Association for European Paediatric and Congenital Cardiology. 2013 Sep; 15 (9): 1337 - 82.
48. Ревишвили А.Ш., Бойцов С.А., Покушалов Е.А., др. Клинические рекомендации по проведению электрофизиологических исследований, катетерной абляции и применению имплантируемых антиаритмических устройств. Всероссийское научное общество специалистов по клинической электрофизиологии, аритмологии и кардиостимуляции (ВНОА), 2017 год.
49. Priori S.G.,

C., Mazzanti A. et al. 2015 ESC Guidelines for the management of patients with ventricular arrhythmias and the prevention of sudden cardiac death: The Task Force for the Management of Patients with Ventricular Arrhythmias and the Prevention of Sudden Cardiac Death of the European Society of Cardiology (ESC). Endorsed by: Association for European Paediatric and Congenital Cardiology (AEPC). ESC Scientific Document Group. EurHeart J. 2015 Nov 1; 36 (41): 2793 - 2867.
50. Шмальц А.А., Нишонов Н.А. Эндоваскулярная диагностика легочной гипертензии, ассоциированной с врожденными пороками сердца. Часть 2. Расчет гемодинамики методом Фика. Эндоваскулярная хирургия. 2021; 8 (4): 339 - 46. DOI: 10.24183/2409-4080-2021-8-4-339-346
51. Шмальц А.А., Горбачевский С.В., Мартынюк Т.В., Наконечников С.Н. Тест на вазореактивность при легочной гипертензии, ассоциированной с врожденными пороками сердца. Евразийский кардиологический журнал. 2022; (3): 58 - 64, https://doi.org/10.38109/2225-1685-2022-3-58-64
52. Galie N, Manes A, Branzi A. Prostanoids for pulmonary arterial hypertension. Am J Respir Med 2003; 2: 123 - 137.
53.

N, Ghofrani HA, Torbicki A, et al, the Sildenafil Use in Pulmonary Arterial Hypertension (SUPER) Study Group. Sildenafil citrate therapy for pulmonary arterial hypertension. N Engl J Med 2005; 353: 2148 - 2157.
54. Шмальц А.А., Горбачевский С.В. Доказательная база специфических легочных вазодилататоров у взрослых с врожденными пороками сердца. Терапевтический архив. 2021; 93 (9): 1106 - 1116. DOI: 10.26442/00403660.2021.09.201022
55. Galie N, Beghetti M, Gatzoulis MA, et al. Bosentan therapy in patients with Eisenmenger syndrome: a multicenter, double-blind, randomized, placebo-controlled study. Circulation 2006; 114(1): 48 - 54.
56. Шмальц А.А., Горбачевский С.В. Доказательная база специфических легочных вазодилататоров у детей с врожденными пороками сердца. Педиатрия. Журнал им. Г.Н. Сперанского. 2017: 96 (6): 126 - 139. doi.org/10.24110/0031-403x-2017-96-6-126-139
57. Gatzoulis M.A. Landzberg M., BeghettiM..et al. Evaluation of Macitentan in Patients with Eisenmenger Syndrome: Results from the Randomized, Controlled MAESTRO Study. Circulation 2019; Vol. 139 (1): 51 - 63.
58. Singh TP, Rohit M, Grover A, et al. A randomized, placebocontrolled, double-blind, crossover study to evaluate the efficacy of oral sildenafil therapy in severe pulmonary artery hypertension. Am Heart J 2006; 151: 851.e1 - 851.e5.
59. Mukhopadhyay S, Sharma M, Ramakrishnan S, et al. Phosphodiesterase-5 inhibitor in Eisenmenger syndrome: a preliminary observational study. Circulation 2006; 114: 1807 - 1810.
60. Jochen Weil. Guidelines for the Management of Congenital Heart Diseases in Childhood and Adolescence. Cardiology in the Young. 2017: 27(Suppl. 3): S1 - S105.
61. Tomita H, Arakaki Y, Ono Y, Yamada O. et al. Severity indices of right coronary cusp prolapse and aortic regurgitation complicating ventricular septal defect in the outlet septum: which defect should be closed? Circ J. 2004, 68(2): 139 - 43.
62. Tweddell JS, Pelech AN, Frommelt PC. Ventricular septal defect and aortic valve regurgitation: pathophysiology and indications for surgery. SeminThoracCardiovascSurgPediatr Card SurgAnnu. 2006:1, 47 - 52.
63.

J., Oechslin E., Kaemmerer H., Sutton M. Congenital Heart Disease in Adults 2008 Informa UK Ltd. - 183p. ISBN 13: 978 1 84184 584 5.
64. Bartolome S.D., Torres F. Severe pulmonary arterial hypertension: stratification of medical therapies, mechanical support, and lung transplantation. Heart Fail Rev. 2016; Vol. 21 (3): 347 - 356.
65. Gatzoulis M.A., Beghetti M., Landzberg M.J.,

N. Pulmonary arterial hypertension associated with congenital heart disease: recent advances and future directions//Int. J. Cardiol. 2014; Vol. 177 (2): 340 - 347.
66. Christie J.D., Edwards L.B., Kucheryavaya A.Y. et al. The Registry of the International Society for Heart and Lung Transplantation: 29th official adult lung and heart-lung transplant report 2012. J. Heart Lung Transplant. 2012; 31: 1073 - 1086.
67. Fadel E, Mercier O, Mussot S, et al. Long-term outcome of double-lung and heart-lung transplantation for pulmonary hypertension: a comparative retrospective study of 219 patients. Eur J CardiothoracSurg 2010; 38: 277 - 284.
68. Dua JS, Carminati M, Lucente M, et al. Transcatheter closure of postsurgical residual ventricular septal defects: early and mid-term results. Catheter CardiovascInterv. 2010, 1; 75(2): 246 - 55.
69. Lim DS, Forbes TJ, Rothman A, et al. Transcatheter closure of high-risk muscular ventricular septal defects with the CardioSEALoccluder: initial report from the CardioSEAL VSD registry. Catheter CardiovascInterv. 2007; 70(5): 740 - 4.
70. Holzer R, Balzer D, Cao QL, et al. Device closure of muscular ventricular septal defects using the Amplatzer muscular ventricular septal defect occluder: immediate and mid-term results of a US registry. J Am CollCardiol. 2004; 43: 1257 - 63.
71. Chessa M, Butera G, Negura D, et al. Transcatheter closure of congenital ventricular septal defects in adult: mid-term results and complications. Int J Cardiol. 2009; 133(1): 70 - 3.
72. Timothy F. Feltes, Emile Bacha, Robert H. Beekman, John P. Cheatham, Jeffrey A. Feinstein, Antoinette S. Gomes, Ziyad M. Hijazi et al. Indications for Cardiac Catheterization and Intervention in Pediatric Cardiac disease: a scientific statement from the American Heart Association.//Circulation 2011; 123 (22): 2607 - 52.
73. Рыбка М.М., Хинчагов Д.Я., Мумладзе К.В., др. Под ред. Л.А. Бокерия. Протоколы анестезиологического обеспечения кардиохирургических операций, выполняемых у новорожденных и детей. Методические рекомендации. М.: НЦССХ им. А.Н. Бакулева РАМН; 2014.
74. Рыбка М.М., Хинчагов Д.Я. Под ред. Л.А. Бокерия. Протоколы анестезиологического обеспечения кардиохирургических операций, выполняемых при ишемической болезни сердца, патологии клапанного аппарата, нарушениях ритма, гипертрофической кардиомиопатии, аневризмах восходящего отдела аорты у пациентов различных возрастных групп. Методические рекомендации. М.: НЦССХ им. А.Н. Бакулева РАМН; 2015
75. Kozlik-Feldmann R, Hansmann G, Bonnet D, Schranz D, Apitz C, Michel-Behnke I. Pulmonary hypertension in children with congenital heart disease (PAH-CHD, PPHVD-CHD). Expert consensus statement on the diagnosis and treatment of paediatric pulmonary hypertension. The European Paediatric Pulmonary Vascular Disease Network, endorsed by ISHLT and DGPK. Heart. 2016; 102(Suppl 2): ii42 - 8. doi.org/10.1136/heartjnl-2015-308378
76. Рыбка М.М., Хинчагов Д.Я., Мумладзе К.В., Никулкина Е.С. Под ред. Л.А. Бокерия. Протоколы анестезиологического обеспечения рентгенэндоваскулярных и диагностических процедур, выполняемых у кардиохирургических пациентов различных возрастных групп. Методические рекомендации. М.: НЦССХ им. А.Н. Бакулева РАМН; 2018.
77. Oechslin EN, Harrison DA, Connelly MS, et al. Mode of death in adults with congenital heart disease. Am J Cardiol 2000; 86: 1111 - 1116.
78. Rhodes CJ, Wharton J, Howard L, et al. Iron deficiency in pulmonary arterial hypertension: a potential therapeutic target. EurRespir J. 2011; 38(6): 1453 - 1460.
79. BolRaap G, Meijboom FJ, Kappetein AP, et al. Long-term follow-up and quality of life after closure of ventricular septal defect in adults. Eur J Cardiothorac Surg. 2007 32(2): 215 - 9.
80. Moller JH, Patton C, Varco RL, Lillehei CW. Late results (30 to 35 years) after operative closure of isolated ventricular septal defect from 1954 to 1960. Am J Cardiol 1991; 68: 1491 - 7.
81. Apitz C, Hansmann G, Schranz D. Hemodynamic assessment and acute pulmonary vasoreactivity testing in the evaluation of children with pulmonary vascular disease. Expert consensus statement on the diagnosis and treatment of paediatric pulmonary hypertension. The European Paediatric Pulmonary Vascular Disease Network, endorsed by ISHLT and DGPK. Heart. 2016; 102(Suppl 2): ii23 - 9. doi.org/10.1136/heartjnl-2014-307340
82. Brauner R, Birk E, Sahar L, Vidbe BA. Surgical management ofventricular septal defect with aortic valve prolapse: Clinical considerations and results. Eur J CardiothoracSurg 1995; 9: 315 - 19.
83. Otterstad JE, Nitter-Hague S, Myrhe E. Isolated ventricular septal defect in adults. Clinical and haemodynamic findings. Brit Heart J 1983; 50: 343 - 8.
84. Perloff JK. The Clinical Recognition of Congenital Heart Disease, 4th edn. Philadelphia, PA: WB Saunders Company, 1994.
85. Falk V. et al. 2017 ESC/EACTS Guidelines for the management of valvular heart disease//European Journal of Cardio-Thoracic Surgery 52 (2017) 616 - 664.
86. Kidd L, Driscoll DJ, Gersony WM et al. Second natural history study of congenital heart defects. Results of treatment of patients with ventricular septal defects. Circulation 1999; 87(Suppl I): I-38 - I-51.
87. Подзолков В.П., Кассирский Г.И. (ред.). Реабилитация больных после хирургического лечения врожденных пороков сердца. М.: НЦССХ им. А.Н. Бакулева; 2015.
88. Бойцов С.А. Смоленский А.В., Земцовский Э.В., др. Рекомендации по допуску спортсменов с отклонениями со стороны сердечно-сосудистой системы к тренировочно-соревновательному процессу. Конференция "СПОРТМЕД-2011". 2011, 8 декабря, Экспоцентр, Москва.
89. Van Hare G., Ackerman M., Evangelista J. et al. Eligibility and Disqualification Recommendations for Competitive Athletes With Cardiovascular Abnormalities: Task Force 4: Congenital Heart Disease: A Scientific Statement From the American Heart Association and American College of Cardiology.//Circulation. 2015; 132: e281 - e291.
90. Giglia T., Massicotte M., Tweddell J. et al. Prevention and Treatment of Thrombosis in Pediatric and Congenital Heart Disease: A Scientific Statement From the American Heart Association. Circulation. 2013; 128: 2622 - 2703.
91. Habib G., Lancellotti P., Antunes M.J. et al. 2015 ESC Guidelines for the management of infective endocarditis: The Task Force for the Management of Infective Endocarditis of the European Society of Cardiology (ESC) Endorsed by: European Association for Cardio-Thoracic Surgery (EACTS), the European Association of Nuclear Medicine (EANM). Eur Heart J Volume 36, Issue 44, 21 November 2015, Pages 3075 - 3128.
92. Steppan J., Diaz-rodriguez N., Barodka V.M., et al. Focused Review of Perioperative Care of Patients with Pulmonary Hypertension and Proposal of a Perioperative Pathway. Cureus 2018 10(1): e2072.
93. Regitz-Zagrosek V, Roos-Hesselink JW, Bauersachs J, et al. 2018 ESC guidelines for the management of cardiovascular diseases during pregnancy. Eur Heart J 2018; 39: 3165 - 3241.
94. Sliwa K, van Hagen IM, Budts W, et al. Pulmonary hypertension and pregnancy outcomes: data from the Registry Of Pregnancy and Cardiac Disease (ROPAC) of the European Society of Cardiology. Eur J Heart Fail. 2016; 18 (9): 1119 - 28.
95. Фальковский Г.Э., Крупянко С.М. Сердце ребенка: книга для родителей о врожденных пороках сердца. - М.: Никея, 2011.
96. Миклашевич И.М., Школьникова М.А., Горбачевский С.В., Шмальц А.А., Грознова О.С., Садыкова Д.И., Яковлева Л.В., Дегтярев Д.Н., Буров А.А., Овсянников Д.Ю., Волков А.В. Современная стратегия терапии легочной гипертензии у детей. Кардиоваскулярная терапия и профилактика. 2018; 17(2): 101 - 124. https://doi.org/10.15829/1728-8800-2018-2-101-124
97. Plosker GL, Lyseng-Williamson KA. Clopidogrel: a review of its use in the prevention of thrombosis. Drugs. 2007; 67(4): 613 - 46.
98.
Приказ Министерства здравоохранения РФ от 23.10.2019 N 878н "Об утверждении Порядка организации медицинской реабилитации детей"
99. Федеральный закон от 21.11.2011 N 323-ФЗ (ред. от 08.03.2022) "Об основах охраны здоровья граждан в Российской Федерации".
Статья 40. Медицинская реабилитация и санаторно-курортное лечение.
100.
Приказ Минздрава РФ от 28.09.2020 г. N 1029н "Об утверждении перечней медицинских показаний и противопоказаний для санаторно-курортного лечения".
101.
Приказ Министерства здравоохранения РФ от 5 мая 2016 г. N 279н "Об утверждении Порядка организации санаторно-курортного лечения".
102. Частная физиотерапия/под ред. профессора Г.Н. Пономаренко. - М.: Медицина. - 2005. - С. 426 - 430.
103. Физическая и реабилитационная медицина. Национальное руководство. Краткое издание//Под ред. Г.Н. Пономаренко. М.: ГЭОТАР-Медиа, 2017. - 512 с./Глава 21. Хан М.А., Куянцева Л.В. Заболевания сердечно-сосудистой системы. - С. 447 - 452.
104. Санаторно-курортное лечение: национальное руководство/под ред. А.Н. Разумова, В.И. Стародубова, Г.Н. Пономаренко. - М.: ГЭОТАР - Медиа, 2021. - С. 593 - 596.
105. Пономаренко Г.Н., Ковлен Д.В. Физическая и реабилитационная медицина. Клинические рекомендации, основанные на доказательствах: 3-е изд-е, перераб., доп.//Г.Н. Пономаренко, Д.В. Ковлен/Под ред. акад. А.Н. Разумова. - М.: Наука, 2020. - С. 10 - 22.
106. Сухарева Г.Э., Голубова Т.Ф., Гармаш О.И., Елисеева Л.В. К вопросу о санаторно-курортной реабилитации детей с врожденными пороками сердца в отдаленном послеоперационном периоде на Евпаторийском курорте. - Матер. девятнадцатой ежегодной сессии науч. центра серд.-сосуд. хирур. им. А.Н. Бакулева 18 - 20 мая 2015 г.//Сердечно-сосудистые заболевания: Бюллет. НЦССХ им. А.Н. Бакулева РАМН - май - июнь 2015. - N 3. - Т. 16. - С. 150.
107. Курганова А.В., Елисеева Л.В., Семеняк Е.Г. и др. Вопросы организации санаторно-курортной помощи детям с неоперированными врожденными пороками сердца на Евпаторийском курорте//Вестник физиотерапии и курортологии. - 2019. - Т. 25. - N. 1. - С. 116 - 116.
108. Gierat-Haponiuk K. et al. Effect of complex cardiac rehabilitation on physical activity and quality of life during long-term follow-up after surgical correction of congenital heart disease//KardiologiaPolska (Polish Heart Journal). - 2015. - Т. 73. - N. 4. - С. 267 - 273.
109. Bjarnason-Wehrens B. et al. Cardiac rehabilitation in congenital heart disease//Cardiovascular Prevention and Rehabilitation. - Springer, London, 2007. - С. 361 - 375.
110.
Приказ Минздрава России от 05.08.2003 N 330 (ред. от 24.11.2016) "О мерах по совершенствованию лечебного питания в лечебно-профилактических учреждениях Российской Федерации".
111. Шлык Н.И. Лечебная физическая культура при заболеваниях сердечно-сосудистой системы: учебно-методическое пособие/Н.И. Шлык. - Ижевск: Изд-во "Удмуртский университет", 2014. - С. 66 - 85.
112. Takken T. et al. Recommendations for physical activity, recreation sport, and exercise training in paediatric patients with congenital heart disease: a report from the Exercise, Basic & Translational Research Section of the European Association of Cardiovascular Prevention and Rehabilitation, the European Congenital Heart and Lung Exercise Group, and the Association for European Paediatric Cardiology//European journal of preventive cardiology. - 2012. - Т. 19. - N. 5. - С. 1034 - 1065. Епифанов В.А. Лечебная физическая культура и массаж [Электронный ресурс]: учебник/Епифанов В.А. - 2-е изд., перераб. и доп. - М.: ГЭОТАР-Медиа, 2013. - 528 с. - Режим доступа: https://www.rosmedlib.ru/book/ISBN9785970426456.
113. Karpov V. Y. et al. Congenital Heart Defects in Children and the Main Approaches to Rehabilitation After their Surgical Treatment//Indian Journal of Public Health Research & Development. - 2019. - Т. 10. - N. 10.
114. Татаурова В.П., Елисеева Л.В. Динамика показателей функциональных резервов миокарда у детей, оперированных по поводу врожденных пороков сердца//Вестник физиотерапии и курортологии. 2018. - Т. 24. - N 1. - С. 129 - 129.
115. Курганова А.В., Елисеева Л.В., Татаурова В.П. Динамика вариабельности сердечного ритма у детей, прооперированных по поводу врожденных пороков сердца//Вестник физиотерапии и курортологии. 2018. - Т. 24. - N 2. - С. 107 - 107а.
116. Елисеева Л.В., Татаурова В.П., Семеняк Е.Г. Санаторно-курортная реабилитация детей с врожденными пороками сердца//Вестник физиотерапии и курортологии. - 2015. - Т. 21. - N. 2. - С. 123 - 123.
117. Елисеева Л.В., Татаурова В.П., Семеняк Е.Г. Комплексное санаторно-курортное лечение детей с врожденными пороками сердца в послеоперационном периоде//Электронный сборник материалов конференции, посвященной 90-летию Пятигорскому НИИ курортологии, 2015 г., С. 81 - 81.
118. Елисеева Л.В. и др. Динамика клинико-функциональных и лабораторных показателей у детей, оперированных по поводу врожденных пороков сердца на этапе санаторно-курортной реабилитации//Вестник физиотерапии и курортологии. - 2016. - Т. 22. - N. 3. - С. 68 - 69.
119. Елисеева Л.В., Татаурова В.П. Влияние санаторно-курортного лечения на динамику показателей функциональных резервов миокарда у детей, перенесших хирургическую коррекцию дефекта межпредсердной перегородки//Вестник физиотерапии и курортологии. - 2021. - Т. 98. - N. 3-2. - С. 71 - 72.
120. Курганова А.В., Елисеева Л.В. и др. Санаторно-курортная реабилитация детей с неоперированными врожденными пороками сердца//Вестник физиотерапии и курортологии. - 2017. - Т. 23. - N. 3. - С. 109 - 109.
121. Голубова Т.Ф., Любчик В.Н., Елисеева Л.В. Реабилитационный потенциал детей, перенесших в разные возрастные периоды хирургическую коррекцию врожденных пороков сердца//Вестник новых медицинских технологий. Электронное издание. 2014. - N 1. - С. 213 - 213.
122. Tikkanen A.U. etal. Paediatric cardiac rehabilitation in congenital heart disease: a systematic review//Cardiology in the young. - 2012. - Т. 22. - N. 3. - С. 241 - 250.
123. Голубова Т.Ф., Курганова А.В., Елисеева Л.В. Нейрофизиологические показатели у детей, оперированных по поводу врожденных пороков сердца и их динамика под влиянием санаторно-курортной реабилитации//Тезисы 10 Всероссийского конгресса "Детская кардиология 2018", Москва, 13 - 15 декабря, 2018 г., С. 12 - 13 (электронная версия www.cardio-rus.ru).
124. Курганова А.В., Елисеева Л.В., Семеняк Е.Г. Показатели церебральной гемодинамики у детей, перенесших хирургическую коррекцию по поводу врожденных пороков сердца в разные возрастные периоды//Вестник физиотерапии и курортологии. 2018 -. Т. 24. - N 2. С. - 107 - 108.
125. Каладзе Н.Н., Ющенко А.Ю. Динамика показателей качества жизни у детей с дефектом межжелудочковой перегородки в процессе санаторно-курортного лечения//Вестник физиотерапии и курортологии. 2020. - Т. 26. - N 2. - С. 26 - 30.
126. Елисеева Л.В., Кузнецов В.Г. Динамика качества жизни и психоэмоционального состояния у детей, оперированных по поводу врожденных пороков сердца под влиянием санаторно-курортного лечения. - Матер. Всерос. научно-практич. конф. с международным участием "Реабилитация и профилактика-2014", 16 - 17 октября 2014 года, Москва, С. 79 - 82.
127. Елисеева Л.В., Кузнецов В.Г. Динамика качества жизни и психоэмоционального состояния у детей, оперированных по поводу врожденных пороков сердца под влиянием санаторно-курортного лечения. - Матер. Всерос. научно-практич. конф. с международным участием "Реабилитация и профилактика-2014", 16 - 17 октября 2014 года, Москва, С. 79 - 82.
128. Sarwar S. et al. Hematological and demographic profile of Pakistani children with isolated ventricular septal defects (VSDs)//Egyptian Journal of Medical Human Genetics. - 2020. - Т. 21. - С. 1 - 8.
129. Bettelli E. et al. Reciprocal developmental pathways for the generation of pathogenic effector TH17 and regulatory T cells//Nature. - 2006. - Т. 441. - N. 7090. - С. 235 - 238.
130. Zhang X. Y. et al. The clinical outcomes of ventricular septal rupture secondary to acute myocardial infarction: a retrospective, observational trial//Journal of Interventional Cardiology. - 2021. - Т. 2021.
131. Cantinotti M. et al. Nomograms for two-dimensional echocardiography derived valvular and arterial dimensions in Caucasian children. Journal of Cardiology 69 (2017) 208 - 215.
132. Augustine D.X. et al. Echocardiographic assessment of pulmonary hypertension: a guideline protocol from the British Society of Echocardiography 2018; 5 (3): G11 - G24 (2018). Режим доступа: www.bsecho.org.
133. Барышникова И.Ю., Шмальц А.А. Диагностика легочной гипертензии, ассоциированной с врожденными пороками сердца. Часть 2. Эхокардиография. Российский вестник перинатологии и педиатрии. 2021. Т. 66. N 6. С. 23 - 32.
134. Galie N., Humbert M., Vachiery J.L. et al. 2015 ESC/ERS Guidelines for the diagnosis and treatment of pulmonary hypertension: The Joint Task Force for the Diagnosis and Treatment of Pulmonary Hypertension of the European Society of Cardiology (ESC) and the European Respiratory Society (ERS): Endorsed by: Association for European Paediatric and Congenital Cardiology (AEPC), International Society for Heart and Lung Transplantation (ISHLT). Eur. Heart J. 2016. 37: 67 - 119.
135. Чазова И.Е., Авдеев С.Н., Царева Н.А., др. Клинические рекомендации по диагностике и лечению легочной гипертензии. Евразийский кардиологический журнал. 2014; 4: 4 - 24.
136. Galie N, Humbert M, Vachiery JL, et al. 2015 ESC/ERS Guidelines for the diagnosis and treatment of pulmonary hypertension. The Joint Task Force for the Diagnosis and Treatment of Pulmonary Hypertension of the European Society of Cardiology (ESC) and the European Respiratory Society (ERS). EurRespir J. 2015; 46(4): 903 - 75.
137. Чазова И.Е., Горбачевский С.В., Мартынюк Т.В., др. Евразийские рекомендации по диагностике и лечению легочной гипертензии, ассоциированной с врожденными пороками сердца у взрослых (2021) Евразийский кардиологический журнал. 2022. N 2 (39). С. 6 - 70.
138. Anderson's Pediatric Cardiology, 4th Edition. Editor-in-Chiefs: Robert H. Anderson, Kumar Krishna, Andrew Redington, James S. Tweddell, Justin Tretter, Gil Wernovsky. Elsevier, 2019 - 1650 p.
139. Dubowy KO, Baden W, Bernitzki S, Peters B. A practical and transferable new protocol for treadmill testing of children and adults. Cardiol Young. 2008 Dec; 18(6): 615 - 23;
140. Geiger R, Strasak A, Treml B, Gasser K, Kleinsasser A, Fischer V, Geiger H, Loeckinger A, Stein JI. Six-minute walk test in children and adolescents. J Pediatr. 2007 Apr; 150(4): 395 - 9, 399.e1 - 2;
141. Bucholm R. Beta-Blockers in Children with Congenital Heart Disease Before a Corrective Procedure Rev Recent Clin Trials. 2014; 9(2): 61 - 63;
142. Buchhorn R, Hulpke-Wette M, Hilgers R, Bartmus D, Wessel A,

J. Propranolol treatment of congestive heart failure in infants with congenital heart disease: The CHF-PRO-INFANT Trial. Congestive heart failure in infants treated with propanol Int J Cardiol. 2001 Jul; 79(2-3): 167 - 173;
143. Kirk R, et al., The International Society for Heart and Lung Transplantation Guidelines for the management of pediatric heart failure: executive summary, J. Hear. Lung Transplant. 33 (2014) 888 - 909: Momma K. ACE inhibitors in pediatric patients with heart failure. Paediatr Drugs. 2006; 8(1): 55 - 69;
144. Sivasubramanian Ramakrishnan, Nirmal Ghati, Ramandeep Singh Ahuja, Kinjal Niranjan Bhatt, Hem Chandra Sati, Anita Saxena, and Shyam Sunder Kothari. Efficacy and safety of propranolol in infants with heart failure due to moderate-to-large ventricular septal defect (VSD-PHF study) - A prospective randomized trial/Ann Pediatr Cardiol. 2021 Jul-Sep; 14(3): 331 - 340.
145. Диагностика и лечение периоперационной анемии и дефицита железа у хирургических пациентов: методическое руководство/коллектив авторов; ред. акад. РАН В.Н. Серов. Чебоксары: ИД "Среда", 2021. - 60 с.
146. Купряшов А.А., Куксина Е.В., Хичева Г.А., Хайдаров Г.А. Влияние анемии на результаты реваскуляризации миокарда, выполненной в условиях искусственного кровообращения//Кардиология. - 2021. - Т. 61, N 11. - С. 42 - 48.
147. Roberts E, Ludman AJ, Dworzynski K, Al-Mohammad A, Cowie MR, McMurray JJ, Mant J; NICE Guideline Development Group for Acute Heart Failure. The diagnostic accuracy of the natriuretic peptides in heart failure: systematic review and diagnostic meta-analysis in the acute care setting. BMJ. 2015 Mar 4; 350: h910.
148. Zaphiriou A, Robb S, Murray-Thomas T, Mendez G, Fox K, McDonagh T, Hardman SM, Dargie HJ, Cowie MR. The diagnostic accuracy of plasma BNP and NTproBNP in patients referred from primary care with suspected heart failure: results of the UK natriuretic peptide study. Eur J Heart Fail. 2005 Jun; 7(4): 537 - 41.
149. Fuat A, Murphy JJ, Hungin AP, Curry J, Mehrzad AA, Hetherington A, Johnston JI, Smellie WS, Duffy V, Cawley P. The diagnostic accuracy and utility of a B-type natriuretic peptide test in a community population of patients with suspected heart failure. Br J Gen Pract. 2006 May; 56(526): 327 - 33.
150. Yamamoto K, Burnett JC Jr, Bermudez EA, Jougasaki M, Bailey KR, Redfield MM. Clinical criteria and biochemical markers for the detection of systolic dysfunction. J Card Fail. 2000 Sep; 6(3): 194 - 200.
151. Купряшов А.А., Токмакова К.А. Нарушения системы свертывания крови в сердечно-сосудистой хирургии. В кн.: Система гемостаза. Теоретические основы и клиническая практика: Национальное руководство/О.А. Рукавицын, С.В. Игнатьев, А.Г. Румянцев [и др.]. Москва: Общество с ограниченной ответственностью Издательская группа "ГЭОТАР-Медиа", 2024. 944 с. ISBN 978-5-9704-8497-5.
152. Купряшов А.А. Бережное отношение к крови пациента. В кн.: Система гемостаза. Теоретические основы и клиническая практика: Национальное руководство/О.А. Рукавицын, С.В. Игнатьев, А.Г. Румянцев [и др.]. - Москва: Общество с ограниченной ответственностью Издательская группа "ГЭОТАР-Медиа", 2024. - 944 с. - ISBN 978-5-9704-8497-5. - DOI 10.33029/9704-8497-5-THS-2024-1-944.
153. Kietaibl S, Ahmed A, Afshari A, Albaladejo P, Aldecoa C, Barauskas G, De Robertis E, Faraoni D, Filipescu DC, Fries D, Godier A, Haas T, Jacob M,

MD, Llau JV, Meier J, Molnar Z, Mora L, Rahe-Meyer N, Samama CM, Scarlatescu E, Schlimp C,

AJ, Zacharowski K. Management of severe peri-operative bleeding: Guidelines from the European Society of Anaesthesiology and Intensive Care: Second update 2022. Eur J Anaesthesiol. 2023 Apr 1; 40(4): 226 - 304.
154.
Приказ Минздрава РФ от 20 октября 2020 г. N 1134н "Об утверждении порядка медицинского обследования реципиента, проведения проб на индивидуальную совместимость, включая биологическую пробу, при трансфузии донорской крови и (или) ее компонентов"
155.
Постановление Главного государственного санитарного врача РФ от 28 января 2021 г. N 4 "Об утверждении санитарных правил и норм СанПиН 3.3686-21 "Санитарно-эпидемиологические требования по профилактике инфекционных болезней".
156. Boucher AA, Heneghan JA, Jang S, Spillane KA, Abarbanell AM, Steiner ME, Meyer AD. A Narrative review of postoperative anticoagulation therapy for congenital cardiac disease. Front Surg. 2022 Jun 14; 9: 907782. doi: 10.3389/fsurg.2022.907782. PMID: 35774388; PMCID: PMC9237365.
157. Monagle P, Chan AKC, Goldenberg NA, Ichord RN, Journeycake JM,

U, Vesely SK. Antithrombotic therapy in neonates and children: Antithrombotic Therapy and Prevention of Thrombosis, 9th ed: American College of Chest Physicians Evidence-Based Clinical Practice Guidelines. Chest. 2012 Feb; 141(2 Suppl): e737S - e801S.
158. Nikolaus A.Haas, Karl R.Schirmer/Guidelines for the management of congenital heart diseases in childhood and adolescence/doi: 10.1017/S1047951116001955, Cambridge University press, 2017. S17 - S19.
159. Svobodov A.A., Kupryashov A.A., Dobroserdova T.K., Levchenko E.G., Tumanyan M.R., Anderson A.G. A new approach to the interpretation of B-type natriuretic peptide concentration in children with congenital heart disease. Journal of Laboratory Medicine, 2023; 47(5): 225 - 232. https://doi.org/10.1515/labmed-2022-0150
160. Аксельрод Б.А., Балашова Е.Н., Баутин А.Е., Баховадинов Б.Б., Бирюкова Л.С., Буланов А.Ю., Быстрых О.А., Виноградова М.А., Галстян Г.М., Гапонова Т.В., Головкина Л.Л., Гороховский В.С., Еременко А.А. и др. Клиническое использование эритроцитсодержащих компонентов донорской крови. Гематология и трансфузиология. 2018; 63(4): 372 - 435. https://doi.org/10.25837/HAT.2019.62.39.006
СОСТАВ
РАБОЧЕЙ ГРУППЫ ПО РАЗРАБОТКЕ И ПЕРЕСМОТРУ
КЛИНИЧЕСКИХ РЕКОМЕНДАЦИЙ
1. Авраменко А.А., (Самара)
2. Алекян Б.Г., академик РАН, "Российское научное общество специалистов по рентгенэндоваскулярной диагностике и лечению", (Москва)
3. Барышникова И.Ю., к.м.н. (Москва) Общероссийская общественная организация содействия развитию лучевой диагностики и терапии "Российское общество рентгенологов и радиологов"
4. Белов В.А., (Калининград)
5. Богданов В.Н., (Челябинск)
6. Бокерия Л.А., академик РАН, "Ассоциация сердечно-сосудистых хирургов России", (Москва)
7. Борисков М.В., д.м.н., (Краснодар)
8. Борисова Н.А., "Российское научное общество специалистов по рентгенэндоваскулярной диагностике и лечению", (Санкт-Петербург)
9. Бродский А.Г., к.м.н., (Сургут)
10. Волков С.С., к.м.н., (Москва)
11. Гаврилов Р.Ю., "Ассоциация сердечно-сосудистых хирургов России", (Волгоград)
12. Гармаш О.И., д.мед.н. (Евпатория)
13. Гладышев И.В., (Челябинск)
14. олубова Т.Ф., д.мед.н., профессор (Евпатория)
15. Горбатиков К.В., д.м.н., (Тюмень)
16. Горбатых Ю.Н., д.м.н., (Новосибирск)
17. Горбачевский С.В., д.м.н., "Ассоциация сердечно-сосудистых хирургов России", (Москва)
18. Григорян А.М., к.м.н., "Российское научное общество специалистов по рентгенэндоваскулярной диагностике и лечению", (Москва)
19. Елисеева Л.В., (Евпатория)
20. Евтушенко А.В., д.м.н., "Российское кардиологическое общество" (Кемерово)
21. Зеленикин М.А., д.м.н., "Ассоциация сердечно-сосудистых хирургов России", (Москва)
22. Зеленикин М.М., д.м.н., "Ассоциация сердечно-сосудистых хирургов России", (Москва)
23. Иртюга О.Б., д.м.н., Российское кардиологическое общество" (Санкт-Петербург)
24. Калашников С.В., к.м.н., (Москва)
25. Ким А.И., д.м.н., "Ассоциация сердечно-сосудистых хирургов России", (Москва)
26. Ковалев И.А., д.м.н., "Ассоциация детских кардиологов России", (Москва)
27. Комиссаров М.И., (Санкт-Петербург)
28. Кривощеков Е.В., д.м.н., (Томск)
29. Купряшов А.А., д.м.н., (Москва)
30. Курганова А.В., к.м.н. (Евпатория)
31. Левченко Е.Г., (Москва)
32. Лежнев А.А., (Москва)
33. Любчик В.Н., д.м.н. (Евпатория)
34. Мартынюк Т.В., д.м.н., "Российское кардиологическое общество", (Москва)
35. Мовсесян Р.Р., д.м.н., "Ассоциация сердечно-сосудистых хирургов России", (Санкт-Петербург)
36. Налимов К.А., (Хабаровск)
37. Никифоров А.Б., (Москва)
38. Петрушенко Д.Ю., (Казань)
39. Плотников М.В., к.м.н., (Астрахань)
40. Подоксенов А.Ю., (Томск)
41. Пурсанов М.Г., д.м.н., (Москва)
42. Рычина Инна Евгеньевна - к.м.н. (Москва) Общероссийская общественная организация содействия развитию лучевой диагностики и терапии "Российское общество рентгенологов и радиологов"
43. Свободов А.А., д.м.н., (Москва)
44. Семеняк Е.Г. (Евпатория)
45. Синельников Ю.С., д.м.н., (Пермь)
46. Синицын В.Е., д.м.н., профессор (Москва) Общероссийская общественная организация содействия развитию лучевой диагностики и терапии "Российское общество рентгенологов и радиологов"
47. Татаурова В.П., (Евпатория)
48. Теплов П.В., (Красноярск)
49. Трунина И.И., д.м.н., "Ассоциация детских кардиологов России", (Москва)
50. Шехмаметьев Р.М., (Пермь)
51. Шляхто Е.В., академик РАН, Российское кардиологическое общество" (Санкт-Петербург)
52. Шмальц А.А., д.м.н., (Москва)
53. Юрпольская Л.А., д.м.н (Москва) Общероссийская общественная организация содействия развитию лучевой диагностики и терапии "Российское общество рентгенологов и радиологов"
54. Яковлева А.Н., (Санкт-Петербург)
Конфликт интересов отсутствует.
Все члены Рабочей группы подтвердили отсутствие финансовой поддержки/конфликта интересов, о которых необходимо сообщить.
МЕТОДОЛОГИЯ РАЗРАБОТКИ КЛИНИЧЕСКИХ РЕКОМЕНДАЦИЙ
Целевая аудитория данных клинических рекомендаций:
1. Врач-детский кардиолог
2. Врач-кардиолог
3. Врач-сердечно-сосудистый хирург
4. Врач-хирург
5. Врач ультразвуковой диагностики
6. Врач функциональной диагностики
7. Врач-педиатр
8. Врач по рентгенэндоваскулярной диагностике и лечению
9. Врач-рентгенолог
В ходе разработки КР использованы международные шкалы уровня убедительности рекомендаций и уровня достоверности доказательств (Таблицы 1 и
2), а также новая система шкал УДД и УУР для лечебных, реабилитационных, профилактических вмешательств и диагностических вмешательств (
Таблицы 3,
4 и
5), введенная в 2018 г. ФГБУ ЦЭККМП Минздрава РФ. Формирование Национальных рекомендаций проводилось на основе рекомендаций ЕОК, с учетом национальной специфики, особенностей обследования, лечения, учитывающих доступность медицинской помощи. По этой причине в тексте настоящих клинических рекомендаций, одновременно использованы две шкалы оценки достоверности доказательств тезисов рекомендаций: уровни достоверности доказательств ЕОК с УУР и УДД. Добавлены классы рекомендаций ЕОК, позволяющие оценить необходимость выполнения тезиса рекомендаций.
Таблица 1. Классы показаний согласно рекомендациям Европейского общества кардиологов (ЕОК).
Класс рекомендаций ЕОК | Определение | Предлагаемая формулировка |
| Доказано или общепризнанно, что диагностическая процедура, вмешательство/лечение являются эффективными и полезными | Рекомендовано/показано |
II | Противоречивые данные и/или мнения об эффективности/пользе диагностической процедуры, вмешательства, лечения Большинство данных/мнений в пользу эффективности/пользы диагностической процедуры, вмешательства, лечения Эффективность/польза диагностической процедуры, вмешательства, лечения установлены менее убедительно | Целесообразно применять |
Можно применять |
| Данные или единое мнение, что диагностическая процедура, вмешательство, лечение бесполезны /неэффективны, а в ряде случаев могут приносить вред. | Не рекомендуется применять |
Таблица 2. Уровни достоверности доказательств согласно рекомендациям Европейского общества кардиологов (ЕОК).
| Уровни достоверности доказательств ЕОК |
A | Данные многочисленных рандомизированных клинических исследований или метаанализов |
| Данные получены по результатам одного рандомизированного клинического исследования или крупных нерандомизированных исследований |
| Согласованное мнение экспертов и/или результаты небольших исследований, ретроспективных исследований, регистров |
Таблица 3. Шкала оценки уровней достоверности доказательств (УДД) для методов диагностики (диагностических вмешательств).
УДД | Расшифровка |
1 | Систематические обзоры исследований с контролем референсным методом или систематический обзор рандомизированных клинических исследований с применением метаанализа |
2 | Отдельные исследования с контролем референсным методом или отдельные рандомизированные клинические исследования и систематические обзоры исследований любого дизайна, за исключением рандомизированных клинических исследований с применением метаанализа |
3 | Исследования без последовательного контроля референсным методом, или исследования с референсным методом, не являющимся независимым от исследуемого метода, или нерандомизированные сравнительные исследования, в том числе когортные исследования |
4 | Несравнительные исследования, описание клинического случая |
5 | Имеется лишь обоснование механизма действия или мнение экспертов |
Таблица 4. Шкала оценки уровней достоверности доказательств (УДД) для методов профилактики, лечения и реабилитации (профилактических, лечебных, реабилитационных вмешательств).
УДД | Расшифровка |
1 | Систематический обзор РКИ с применением метаанализа |
2 | Отдельные РКИ и систематические обзоры исследований любого дизайна, за исключением РКИ, с применением метаанализа |
3 | Нерандомизированные сравнительные исследования, в т.ч. когортные исследования |
4 | Несравнительные исследования, описание клинического случая или серии случаев, исследования "случай-контроль" |
5 | Имеется лишь обоснование механизма действия вмешательства (доклинические исследования) или мнение экспертов |
Таблица 5. Шкала оценки уровней убедительности рекомендаций (УУР) для методов профилактики, диагностики, лечения и реабилитации (профилактических, диагностических, лечебных, реабилитационных вмешательств).
УУР | Расшифровка |
| Сильная рекомендация (все рассматриваемые критерии эффективности (исходы) являются важными, все исследования имеют высокое или удовлетворительное методологическое качество, их выводы по интересующим исходам являются согласованными) |
| Условная рекомендация (не все рассматриваемые критерии эффективности (исходы) являются важными, не все исследования имеют высокое или удовлетворительное методологическое качество и/или их выводы по интересующим исходам не являются согласованными) |
| Слабая рекомендация (отсутствие доказательств надлежащего качества (все рассматриваемые критерии эффективности (исходы) являются неважными, все исследования имеют низкое методологическое качество и их выводы по интересующим исходам не являются согласованными) |
Порядок обновления клинических рекомендаций.
Механизм обновления клинических рекомендаций предусматривает их систематическую актуализацию - не реже чем один раз в три года, а также при появлении новых данных с позиции доказательной медицины по вопросам диагностики, лечения, профилактики и реабилитации конкретных заболеваний, наличии обоснованных дополнений/замечаний к ранее утвержденным КР, но не чаще 1 раза в 6 месяцев.
СПРАВОЧНЫЕ МАТЕРИАЛЫ,
ВКЛЮЧАЯ СООТВЕТСТВИЕ ПОКАЗАНИЙ К ПРИМЕНЕНИЮ
И ПРОТИВОПОКАЗАНИЙ, СПОСОБОВ ПРИМЕНЕНИЯ И ДОЗ ЛЕКАРСТВЕННЫХ
ПРЕПАРАТОВ, ИНСТРУКЦИИ ПО ПРИМЕНЕНИЮ
ЛЕКАРСТВЕННОГО ПРЕПАРАТА
1. Об основах охраны здоровья граждан в Российской Федерации (
ФЗ N 323 от 21.11.2011);
2.
Порядок оказания медицинской помощи больным с сердечно-сосудистыми заболеваниями (Приказ Минздрава России N 918н от 15.11.2012);
3.
Приказ Минздрава России от 28.02.2019 N 103н "Об утверждении порядка и сроков разработки клинических рекомендаций, их пересмотра, типовой формы клинических рекомендаций и требований к их структуре, составу и научной обоснованности, включаемой в клинические рекомендации информации" (Зарегистрировано в Минюсте России 08.05.2019 N 54588);
4.
Приказ Министерства здравоохранения Российской Федерации от 10 мая 2017 г. N 203н "Об утверждении критериев оценки качества медицинской помощи";
5.
Приказ Министерства здравоохранения Российской Федерации от 13 октября 2017 г. N 804н "Об утверждении номенклатуры медицинских услуг";
6.
Приказ Минздрава России от 06.06.2012 N 4н (ред. от 25.09.2014) "Об утверждении номенклатурной классификации медицинских изделий".
7. "Об утверждении Правил проведения рентгенологических исследований" (
Приказ Минздрава России от 09.06.2020 N 560н (ред. от 18.02.2021))
8. "Об утверждении Правил проведения ультразвуковых исследований" (
Приказ Минздрава России от 08.06.2020 N 557н)
АЛГОРИТМЫ ДЕЙСТВИЙ ВРАЧА
Использование методов лучевой диагностики при ДМЖП
Технология выполнения трансторакальной эхокардиографии
У новорожденных: датчики с частотой 7.5 - 12 МГц, у взрослых - 2.5 - 7 МГц.
Противопоказания: нет.
Ограничения: случаи неудовлетворительного акустического окна.
Важные показатели при анализе и интерпретации полученных изображений:
Исследование в нескольких проекциях по длинной и короткой осям (у межжелудочковой перегородки сложная пространственная форма). Проекции:
- в четырехкамерной проекции сердца из верхушечного или субкостального доступов визуализируется приточная часть межжелудочковой перегородки,
- в пяти- или трехкамерной проекциях из верхушечного или субкостального доступов/в проекции по длинной оси левого желудочка из левого парастернального доступа/по длинной оси правого желудочка из парастернального или субкостального доступов - отточная часть межжелудочковой перегородки.
По короткой оси ЛЖ сканируя от основания к верхушке оценивают передние ДМЖП (между 12 и 2 часами условного циферблата), центральные (средние) мышечные (между 10 и 12 часами у.ц.) и нижне-задние (между 7 и 10 часами у.ц.).
В левой парастернальной позиции в проекции по короткой оси чуть ниже уровня аортального клапана определяется перимембранозная часть перегородки, начинаясь от уровня фиброзного кольца трикуспидального клапана (между 9 и 11 часами у.ц.). Конусная перегородка: между 11 часами у.ц. и легочным клапаном (2 часа у.ц.). Дефекты на 9 - 11 часах у.ц. - перимембранозные, подаортальные, на 11 - 13 часах у.ц. - подартериальные; 12 - 15 часов у.ц. - подлегочные. Смещение конусной перегородки вперед или назад - malaligment дефект.
Измерения выполнять в B-режиме или по краям цветного потока в режиме цветного допплеровского картирования (расположение УЗ-лучей: перпендикулярно перегородке, параллельно потоку крови).
Измеренный диаметр дефекта необходимо сравнить с размером нормального аортального клапана (диаметр кольца клапана аорты измеряется в проекции по длинной оси левого желудочка) и оценить по Z-шкалам
[131]:
- дефекты менее 1/2 диаметра аорты - рестриктивные (небольшие, малые);
- более, либо равные половине диаметра - нерестриктивные (средние, большие).
Сочетанная кардиальная патология
При постановке диагноза изолированного ДМЖП:
- исключить "сложный" ВПС,
- двухкамерный ПЖ,
- определить наличие аортальной регургитации и/или пролапса правой или некоронарной створок, особенно при наличии перимембранозных и мышечных отточных и подартериальных дефектов.
Определение гемодинамической значимости шунтирования крови при ДМЖП: морфометрия сердца, отношение легочного к системному кровотоку, тяжесть легочной гипертензии.
Увеличение левого предсердия и левого желудочка: при лево-правом шунтировании крови через ДМЖП происходит расширение ЛП, затем - дилатация ЛЖ. Положение датчика: из левой парастернальной позиции в проекции длинной оси с помощью M-режима с курсором, перпендикулярным аорте на уровне аортального клапана. Измеряется соотношение размеров диаметра аорты в конце диастолы и диаметра левого предсердия в конце систолы. Отношение больше 1.5 свидетельствует об увеличении ЛП. Соотношение диаметра левого предсердия к аорте является маркером повышенного легочного венозного возврата, учитывая относительно неподвижную структуру аортального кольца, которое не расширяется при перегрузке левых отделов.
Визуальная оценка ЛЖ выполняется из апикальной четырехмерной позиции в сравнении с правыми отделами.
Конечный диастолический размер (КДР) ЛЖ и количественная оценка сократительной функции ЛЖ определяется в M-режиме из левого парастернального доступа в проекции по длинной оси ЛЖ или короткой оси ЛЖ на уровне конца створок митрального клапана (МК), которые служат ориентиром для постановки курсора - перпендикулярно линии смыкания створок МК. Измерения производят от задней поверхности межжелудочковой перегородки до передней поверхности задней стенки ЛЖ.
Количественно оценить КДР ЛЖ помогут Z-шкалы
[131].
Отношение легочного к системному кровотоку (Qp/Qs)
Измерение отношения объема легочного кровотока к системному: диаметр фиброзных колец аортального и легочного клапанов и интеграл потока в аорту и легочную артерию проводится в режиме импульсно волнового допплера.
Полулунные клапаны должны быть без стеноза и выраженной недостаточности, также измерять отношение Qp/Qs не имеет смысла при наличии высокого легочного сосудистого сопротивления (например, новорожденные) или высокой легочной гипертензии; при умеренной легочной гипертензии четких рекомендаций нет (например, клиническая значимость показателя Qp/Qs у пациентов с пневмонией, бронхолегочной дисплазией, хроническими обструктивными заболеваниями легких не ясна).
Для эхокардиографической диагностики вероятности легочной гипертензии и для оценки функции ПЖ используют методики, описанные в соответствующих руководствах [
132,
133,
137].
ИНФОРМАЦИЯ ДЛЯ ПАЦИЕНТА
Дефект межжелудочковой перегородки - самый частый врожденный порок сердца. Дефект, т.е. отверстие в перегородке, разъединяющий правый и левый желудочки, бывает единственным нарушением нормального развития сердца, или частью другого, более сложного порока.
Межжелудочковая перегородка - это мощная мышечная преграда, образующая внутренние стенки как правого, так и левого желудочка, и в каждом - составляющая примерно 1/3 их общей площади. Она так же участвует в процессе сокращения и расслабления сердца при каждом цикле, как и остальные части желудочковых стенок. У плода она образуется из трех составных частей. На 4 - 5 неделе беременности все эти составные части должны точно сопоставиться и соединиться друг с другом. Если же этого по каким-то причинам не происходит, в перегородке остается отверстие, или дефект. Вскоре после рождения и установления нормального кровотока в обоих кругах кровообращения возникает значительная разница в давлении между левым и правым желудочками. И тогда кровь из левого желудочка начинает нагнетаться одновременно и в аорту, т.е. туда, куда и следует, и через дефект - в правый желудочек, где ее быть не должно. То есть при каждом сокращении сердца происходит сброс крови слева направо. В такой ситуации правый желудочек вынужден работать с увеличенной нагрузкой, чтобы перекачать этот лишний объем, да к тому же уже окисленной крови, снова в легкие и в левые отделы.
Дефекты межжелудочковой перегородки могут быть "типичными", т.е. наиболее часто встречающимися, и занимать участок верхней части перегородки. Они могут быть мышечными, т.е. располагаться ближе к верхушке, и, наконец, высокими, под клапанами легочной артерии, единичными или множественными (т.е. больше одного). Запомните: чем громче "шум в сердце", тем меньше дефект. В большинстве случаев, примерно в 65 - 75%, такие дефекты закрываются сами, спонтанно, и, если не появились дополнительные симптомы, можно спокойно ждать 4 - 5 и даже более лет. Но если ребенок достиг школьного возраста, оставаясь бессимптомным, то вам тем не менее могут операцию предложить. Дело в том, что при заболевании ребенка какой-либо детской инфекцией или даже при простом удалении испорченного зуба при наличии дефекта межжелудочковой перегородки возможно развитие эндокардита, т.е. воспалительного процесса внутренней оболочки сердечных камер. И, хотя такая вероятность очень мала - всего 1 - 2% случаев, она существует. В таком случае дефект закрывают скорее из профилактических, чем клинических соображений
[95].
Большие дефекты - это уже другая история, гораздо более опасная. Сразу после первого вдоха ребенка поток крови из левого желудочка делится на два - в аорту и в дефект, и они равны по объему. В тяжелой ситуации оказывается не только сердце, но и сосуды легких: правые отделы и сосуды легких переполняются возросшим объемом лишней крови, поступающей через дефект. Важнейшими показателями такого развития событий являются давление в легочной артерии и величина сброса. Эти данные дает сегодня ультразвуковое исследование (УЗИ) и зондирование полостей сердца. Повышение давления в малом круге говорит о легочной гипертензии - самом грозном последствии большого сброса слева направо. Включаются многочисленные механизмы компенсации: увеличивается мышечная масса желудочков, приспосабливаются и сосуды легких, вначале принимая в себя излишний объем крови, потом - утолщая стенки артерий и артериол, делая их более плотными и менее эластичными. Этот период - опасный, т.к. состояние ребенка может клинически существенно улучшиться, но это улучшение обманчиво, и момент оперативного вмешательства может быть упущен. Если эта ситуация продолжается довольно долго - несколько месяцев или лет, то в какой-то момент давления в правом и левом желудочках сравниваются во все фазы сердечного цикла и сброса через дефект уже не происходит. А потом давление в правом желудочке может оказаться выше, чем в левом, и тогда начинается так называемый "обратный сброс", и венозная кровь будет через дефект поступать в артериальную систему - в большой круг. Больной "синеет". Мы описали эту картину, чтобы было понятно, что такой порок, как дефект межжелудочковой перегородки, который очень просто и безопасно закрыть на ранних стадиях, становится пороком, при котором закрытие теряет свой смысл, и оперировать уже поздно. Речь тут идет, напомним, только о больших дефектах или о тех случаях, когда отверстий в перегородки - несколько
[95].
На что же нужно обращать внимание, чтобы вовремя избежать такого развития событий?
Главный показатель периода новорожденности - прибавка веса. У детей постарше на этом фоне случаются частые простуды, которые становятся длительными и могут переходить в воспаления легких. Так может продолжаться несколько месяцев, и, если причина - ДМЖП, такой ребенок должен быть под постоянным наблюдением кардиолога, а если явления не проходят, вероятно, будут назначены препараты для купирования признаков сердечной недостаточности.
На фоне лекарственной терапии симптомы могут пройти или значительно уменьшиться. Но если ничего не меняется, если размеры сердца увеличиваются и размеры дефекта на УЗИ остаются прежними - надо обращаться к хирургам.
В первые несколько месяцев жизни дефекты межжелудочковой перегородки, даже большие, могут уменьшиться или закрыться самостоятельно. Если ребенку лучше не становится - ждать нельзя, поскольку ситуация может перейти в ту, которая была описана выше, и оперировать будет уже поздно.
Самые лучшие результаты хирургии бывают после устранения больших ДМЖП в возрасте до двух - двух с половиной лет, когда у ребенка есть признаки сердечной недостаточности. Тогда еще все процессы - обратимы. Сердце быстро уменьшается в размерах и кровоток в обоих кругах нормализуется
[95].
Хирургическое лечение является единственным методом и позволяет полностью устранить порок и его последствия. Операция устранения дефекта межжелудочковой перегородки относится к открытым, поскольку нужно вскрыть полости сердца, и поэтому она делается с применением искусственного кровообращения. Дефекты межжелудочковой перегородки закрывают ушиванием отверстия или чаще всего с помощью заплаты из синтетического материала, который быстро покрывается собственной тканью сердца. Сейчас применяют и рентгенхирургические методы закрытия дефектов, но это не всегда возможно, зависит от анатомической локализации дефекта и квалификации рентгенхирурга.
ДМЖП при отсутствии хирургического лечения приводит к повышению давления в сосудах легких - ЛГ, при наличии дополнительных гемодинамических признаков - ЛАГ. Больные обычно жалуются на одышку, головокружение и усталость, слабость, и выраженность этих признаков обычно усугубляется с развитием болезни. Имеется множество тестов и методов обследования, используемых для установления диагноза, о которых Вам расскажет лечащий врач.
Большинство пациентов отмечают, что им становится не по силам тот активный образ жизни, к которому они привыкли. Следует пересмотреть ритм повседневной активности и адаптироваться к тому уровню физических нагрузок, который не причиняет дискомфорта. При осложнении ЛГ развитием сердечной недостаточности следует ограничить объем выпитой жидкости: не рекомендуется выпивать более 1,5 литров в день, а также снизить употребление поваренной соли, в которой содержится натрий, регулирующий баланс жидкости в организме. Когда содержание жидкости в тканях увеличивается, объем крови также увеличивается, что повышает нагрузку на Ваше сердце. Один из самых эффективных способов снизить нагрузку на сердце - это уменьшение количества соли, употребляемой в пищу. Диета с низким содержанием соли окажет большее влияние на Ваше здоровье, если она будет сочетать продукты, богатые кальцием, магнием, калием, и фосфором.
Для нормализации водного баланса измерьте количество жидкости, которую Вы пьете каждый день, по крайней мере, в течение первых нескольких недель. Учитывайте воду, которой Вы запиваете таблетки, а также супы, свежие овощи и фрукты, мороженое, желе. Взвешивайтесь ежедневно. Увеличение веса - один из первых знаков, что Вы задерживаете жидкость. Если Вы отмечаете увеличение веса при прежнем режиме питания, необходимо уведомить об этом своего врача.
Если Вы вели до болезни спортивный образ жизни, посоветуйтесь со своим врачом, насколько целесообразны для Вас занятия спортом. Занятие необходимо остановить при появлении дурноты, усталости, ощущения сдавливания в груди, учащенного сердцебиения или усиления одышки. Избегайте физической активности на улице при низкой температуре, высокой влажности.
В настоящее время нет лекарства, излечивающего ЛГ. Однако имеются другие лекарственные препараты, способствующие улучшению и помогающие больным улучшать физическое состояние. Врач подберет адекватное лечение и объяснит достоинства и преимущества различных его вариантов. Подбор терапии осуществляется индивидуально, помните, что все пациенты разные, и Ваш доктор подберет Вам вариант лечения, лучший при вашем случае. Пациенту с установленным диагнозом ЛГ показано тщательное амбулаторное наблюдение с визитами к врачу каждые 6 - 12 мес.
Всем пациентам, совершающим авиаперелеты в другие страны, рекомендуется иметь при себе медицинские документы о диагнозе, местонахождении ближайшего местного центра ЛГ, контактной информации с ним.
ШКАЛЫ ОЦЕНКИ, ВОПРОСНИКИ И ДРУГИЕ ОЦЕНОЧНЫЕ ИНСТРУМЕНТЫ
СОСТОЯНИЯ ПАЦИЕНТА, ПРИВЕДЕННЫЕ В КЛИНИЧЕСКИХ РЕКОМЕНДАЦИЯХ
Нет.