Скачать ГОСТ 24461-80 Приборы полупроводниковые силовые. Методы измерений и испытанийДата актуализации: 01.01.2021
|
| Обозначение: | ГОСТ 24461-80 |
| Обозначение англ: | GOST 24461-80 |
| Статус: | действует |
| Название рус.: | Приборы полупроводниковые силовые. Методы измерений и испытаний |
| Название англ.: | Power semiconducting devices. Test and measurement methods |
| Дата добавления в базу: | 01.09.2013 |
| Дата актуализации: | 01.01.2021 |
| Дата введения: | 01.01.1982 |
| Область применения: | Стандарт распространяется на силовые полупроводниковые приборы, кроме арсенид-галлиевых приборов, диоды, тиристоры на максимально допустимые средние или действующие токи 10А и более и устанавливает методы измерения параметров и проверки (испытаний) предельно допустимых значений параметров, в том числе условия, схемы, режимы, требования к элементам схем и контрольно-измерительному оборудованию, последовательность операций при измерениях и проверках. |
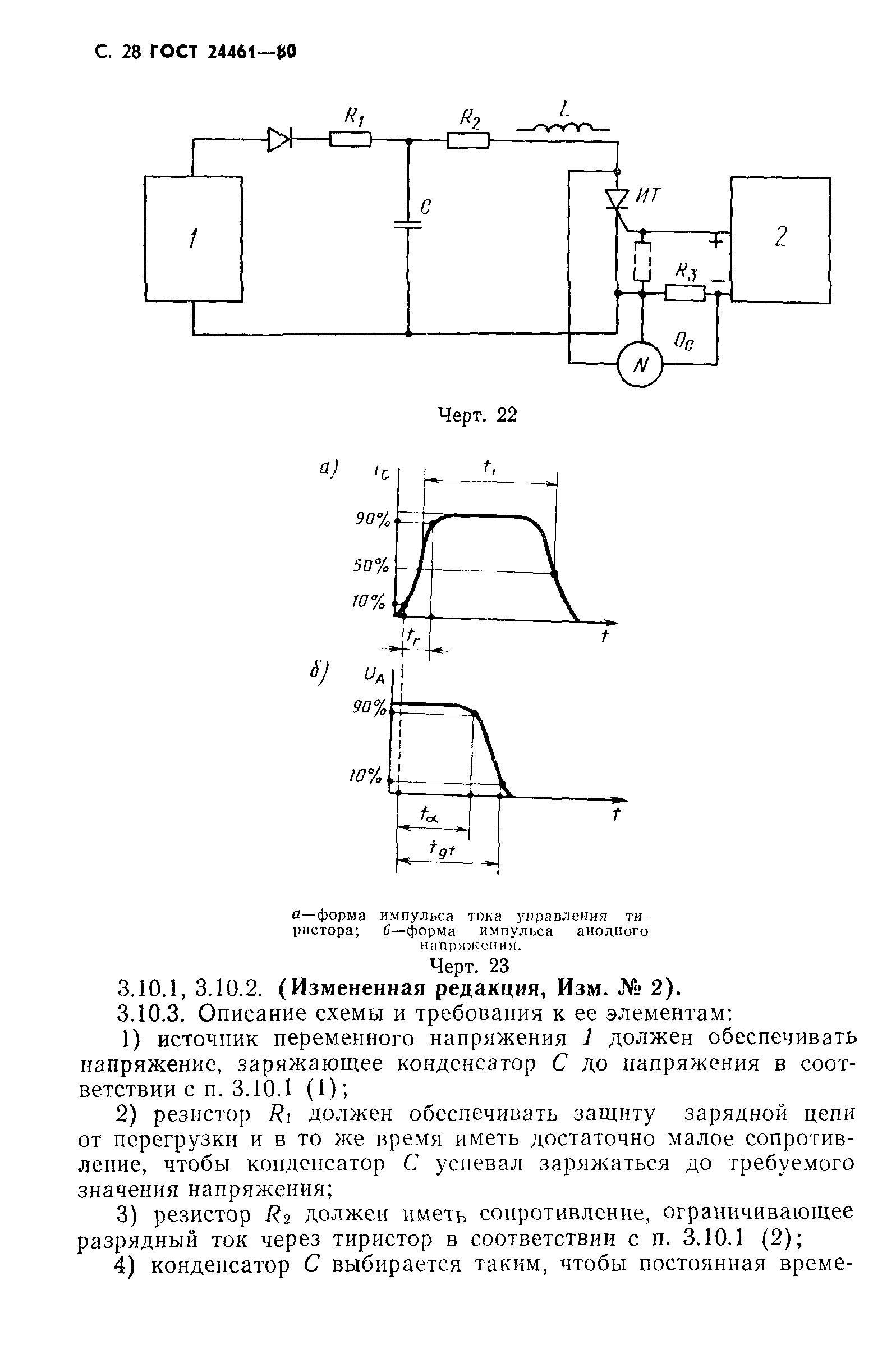
| Оглавление: | 1 Общие положения 2 Измерение параметров диодов и проверка предельно допустимых значений параметров 2.1 Неповторяющееся импульсное обратное напряжение 2.2 Ударный неповторяющийся прямой ток 2.3 Ударная мощность обратных потерь 2.4 Импульсное прямое напряжение 2.5 Напряжение пробоя 2.6 Повторяющийся импульсный обратный ток 2.7 Время обратного восстановления, заряд восстановления 2.8 Тепловое сопротивление переход-корпус 3 Измерение параметров тиристоров и проверка предельно допустимых значений параметров 3.1 Неповторяющееся импульсное напряжение в закрытом состоянии, неповторяющееся импульсное обратное напряжение 3.2 Ударный неповторяющийся ток в открытом состоянии 3.3 Критическая скорость нарастания тока в открытом состоянии 3.4 Импульсное напряжение в открытом состоянии 3.5 Повторяющийся импульсный ток в закрытом состоянии и повторяющийся импульсный обратный ток 3.6 Ток включения 3.7 Ток удержания 3.8 Отпирающий постоянный ток управления и отпирающее постоянное напряжение управления 3.9 Неотпирающий постоянный ток управления и неотпирающее постоянное напряжение управления 3.10 Время включения (задержки) по управляющему электроду 3.11 Время выключения по основной цепи 3.12 Время обратного восстановления, заряд восстановления 3.13 Критическая скорость нарастания напряжения в закрытом состоянии 3.14 Тепловое сопротивление переход-корпус 4 Измерение параметров симметричных тиристоров и проверка предельно допустимых значений параметров 4.1 Неповторяющееся импульсное напряжение в закрытом состоянии 4.2 Ударный неповторяющийся ток в открытом состоянии 4.3 Критическая скорость нарастания тока в открытом состоянии 4.4 Импульсное напряжение в открытом состоянии 4.5 Повторяющийся импульсный ток в закрытом состоянии 4.6 Отпирающий постоянный ток управления и отпирающее постоянное напряжение управления 4.7 Неотпирающий постоянный ток управления и неотпирающее постоянное напряжение управления 4.8 Критическая скорость нарастания коммутационного напряжения 4.9 Тепловое сопротивление переход-корпус Приложение 1 (справочное) Приложение 2 (обязательное) |
| Утверждён: | 18.12.1980 Государственный комитет СССР по стандартам (USSR National Committee on Standards 5876) |
| Издан: | Издательство стандартов (1980 г. ) Издательство стандартов (1990 г. ) |
| Нормативные ссылки: |
|
































































