Скачать ГОСТ 25645.219-90 Безопасность радиационная экипажа космического аппарата в космическом полете. Модель учета влияния пространственной неравномерности радиационного воздействия на обобщенный радиобиологический эффектДата актуализации: 01.01.2021
|
| Обозначение: | ГОСТ 25645.219-90 |
| Обозначение англ: | GOST 25645.219-90 |
| Статус: | введен впервые |
| Название рус.: | Безопасность радиационная экипажа космического аппарата в космическом полете. Модель учета влияния пространственной неравномерности радиационного воздействия на обобщенный радиобиологический эффект |
| Название англ.: | Space crew radiation safety during space flight. Model describing the influence of spatial nonuniformity radiation exposure on the generalized radiobiological effect |
| Дата добавления в базу: | 01.09.2013 |
| Дата актуализации: | 01.01.2021 |
| Дата введения: | 01.01.1992 |
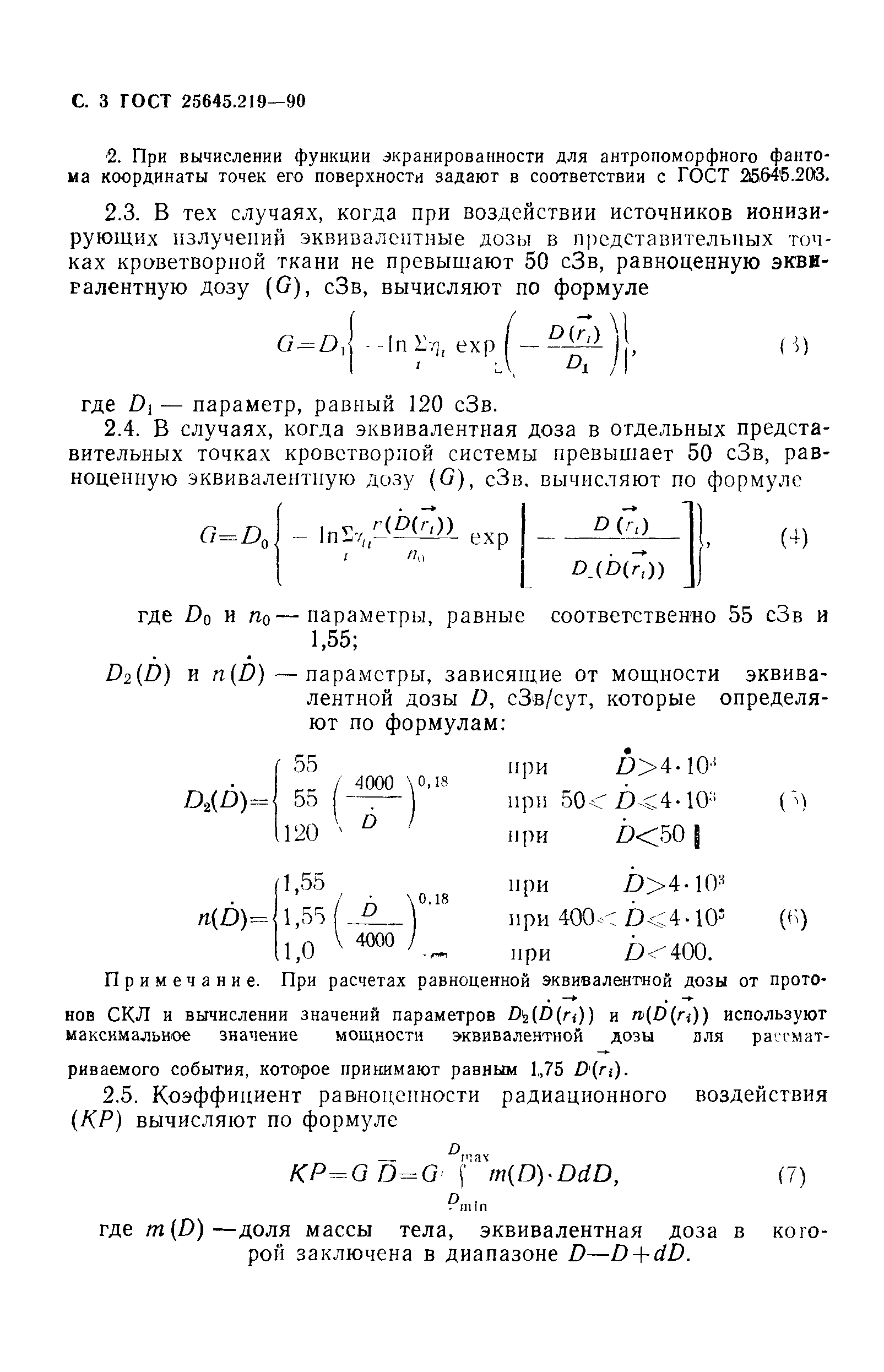
| Область применения: | Стандарт устанавливает математическую модель учета влияния пространственной неравномерности радиационного воздействия на обобщенный радиобиологический эффект, математические выражения для расчета равноценной эквивалентной дозы, мощности равноценной эквивалентной дозы и коэффициента равноценности радиационного воздействия. Стандарт предназначен для определения обобщенного радиобиологического эффекта, величины радиационного риска экипажа, а также контроля радиационной ситуации при обеспечении радиационной безопасности космических полетов. |
| Оглавление: | 1 Общие положения 2 Определение равноценной эквивалентной дозы, мощности равноценной эквивалентной дозы и коэффициента радиационного воздействия Приложение Расчет коэффициента равноценности радиационного воздействия протонов СКЛ |
| Разработан: | Минздрав СССР |
| Утверждён: | 03.12.1990 Госстандарт СССР (USSR Gosstandart 3009) |
| Издан: | Издательство стандартов (1991 г. ) |
| Нормативные ссылки: |







