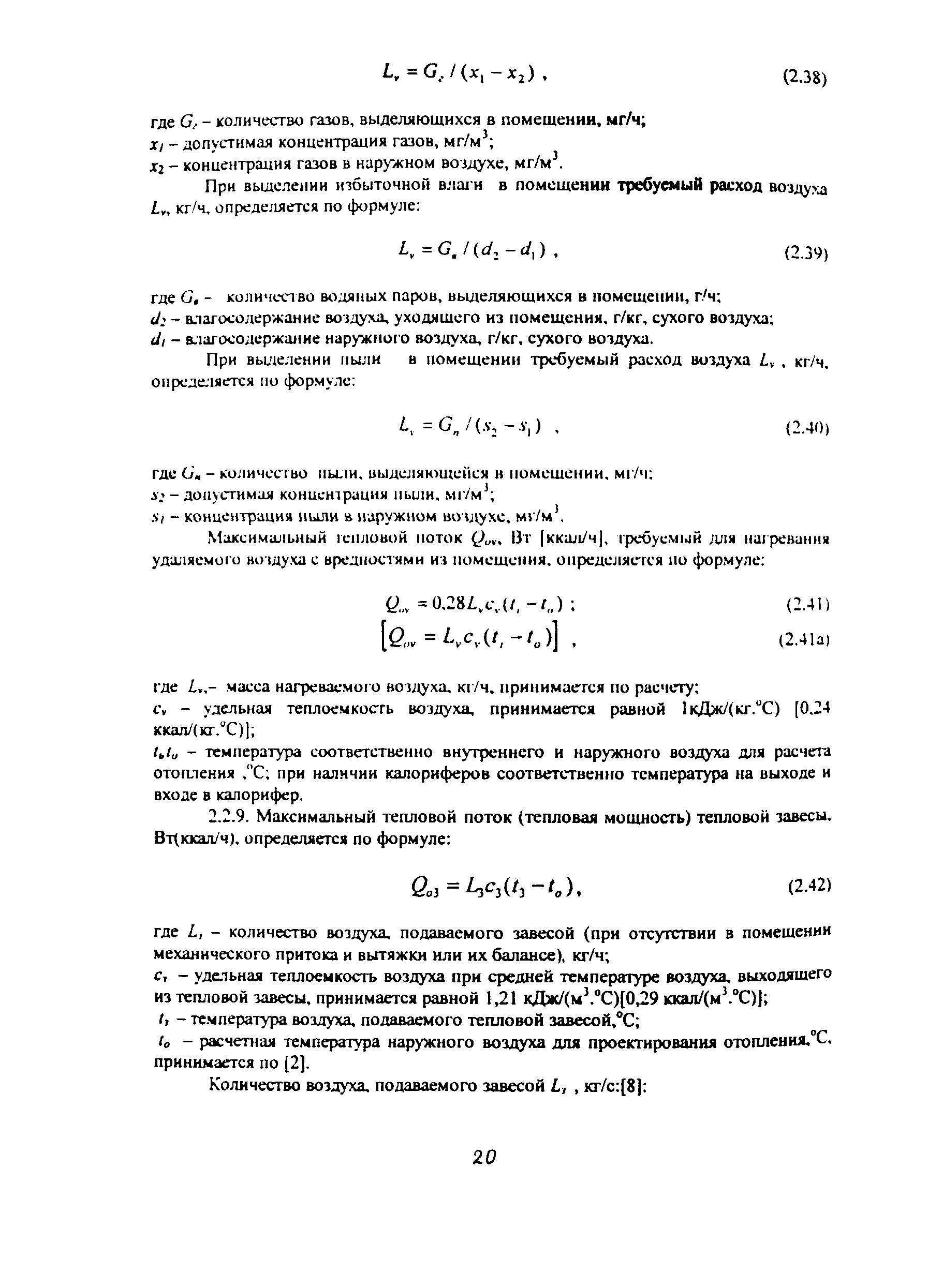
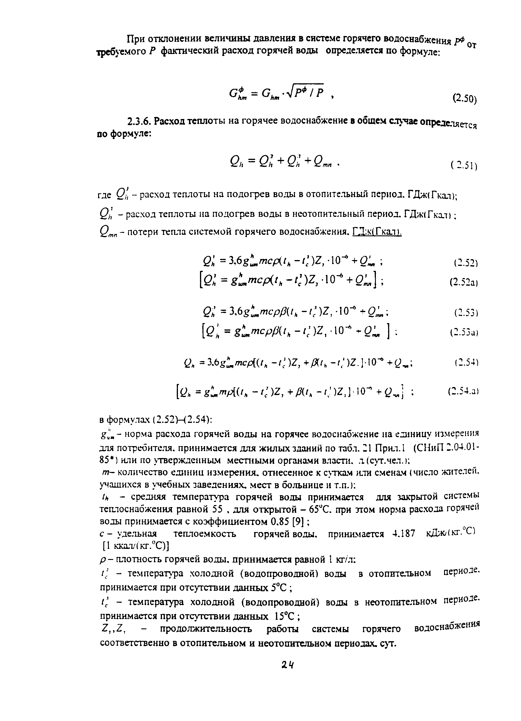
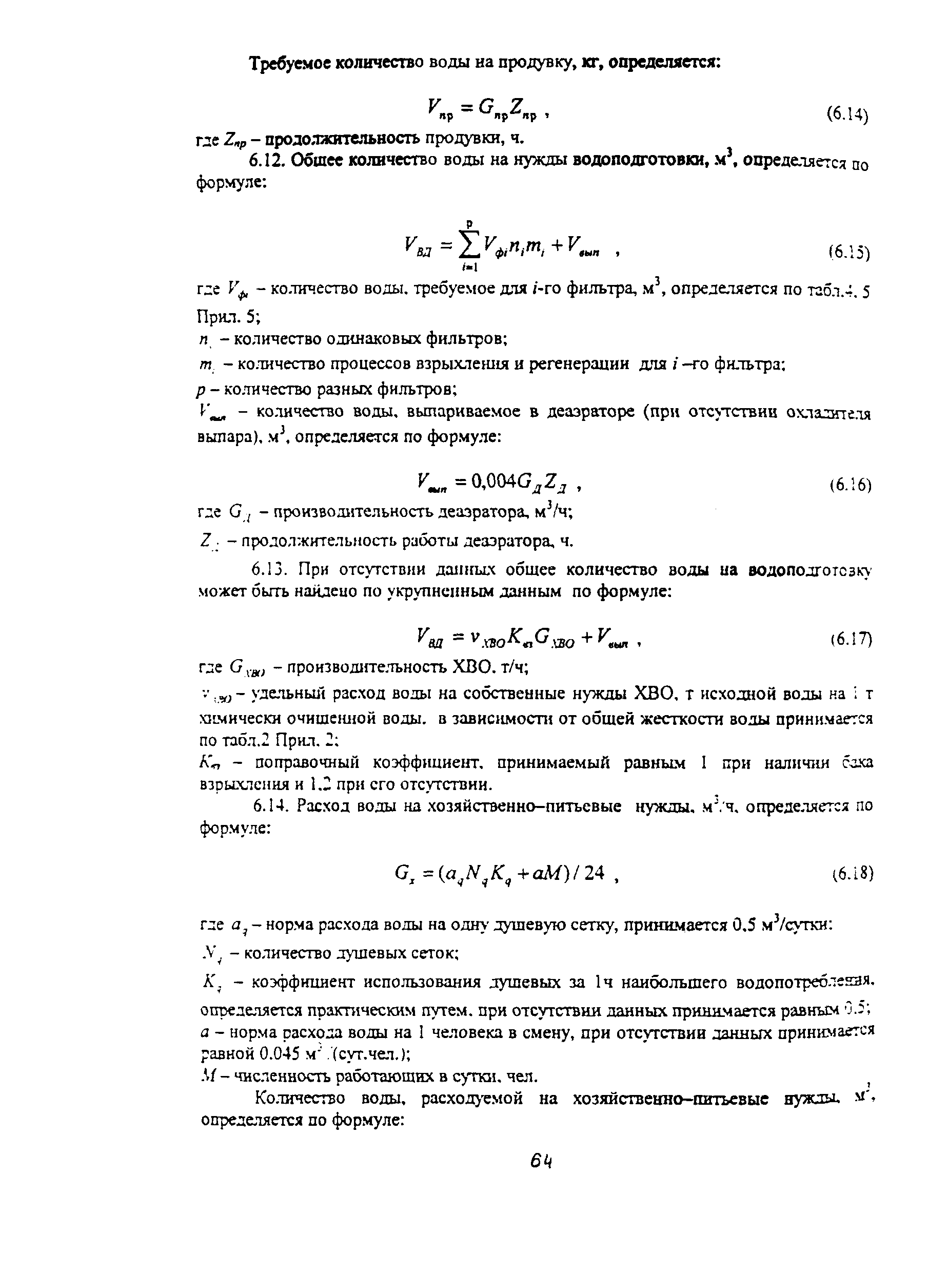
Скачать Методические указания Методические указания по определению расходов топлива, электроэнергии и воды на выработку теплоты отопительными котельными коммунальных теплоэнергетических предприятийДата актуализации: 01.01.2021
|
| Обозначение: | Методические указания |
| Обозначение англ: | Procedural Guidelines |
| Статус: | справочные материалы, мп, тпр |
| Название рус.: | Методические указания по определению расходов топлива, электроэнергии и воды на выработку теплоты отопительными котельными коммунальных теплоэнергетических предприятий |
| Название англ.: | Procedural Guidelines for the Determination of Consumption of Fuel, Electric Power, and Water for Generation of Heat by Heating Boilers Plants in Public Thermal Energy Facilities |
| Дата добавления в базу: | 01.09.2013 |
| Дата актуализации: | 01.01.2021 |
| Дата введения: | 01.01.2002 |
| Область применения: | Методические указания содержат методики расчета расходов теплоты потребителями на отопление, на нагрев воды для горячего водоснабжения, вентиляцию; расхода теплоты на собственные нужды котельной; расходов топлива, электроэнергии и воды на выработку теплоты источниками. Приведены практические рекомендации и вспомогательные материалы для проведения расчетов и примеры расчетов. Методические указания предназначены для использования инженерно-техническими работниками коммунальных теплоэнергетических предприятий при проведении расчетов по определению плановых расходов топлива, электроэнергии и воды при выработке теплоты и жилищно-коммунальных служб при определении планового теплопотребления жилищно-коммунальным сектором. |
| Оглавление: | 1 Общие положения 2 Определение количества потребляемой теплоты 2.1 Определение количества теплоты на отопление 2.2 Определение количества теплоты на вентиляцию 2.3 Определение количества теплоты на подогрев воды для горячего водоснабжения 2.4 Определение расходов теплоносителя 3 Определение количества вырабатываемой теплоты 3.1 Определение количества теплоты на собственные нужды котельных 3.2 Определение количества теплоты, теряемой в тепловых сетях 3.3 Примеры расчета 4 Определение потребного количества топлива на выработку теплоты 5 Определение количества электроэнергии, требуемого для выработки теплоты 6 Определение количества воды для выработки теплоты Приложение 1 Таблицы для определения количества потребляемой теплоты Приложение 2 Таблицы для определения количества вырабатываемой теплоты Приложение 3 Таблицы для определения потребного количества топлива на выработку теплоты Приложение 4 Таблицы для определения количества электроэнергии, требуемого для выработки теплоты Приложение 5 Таблицы для определения количества воды для выработки теплоты Приложение 6 Соотношение между тепловыми единицами, основанными на калории, единицами системы МКГСС и единицами системы СИ Литература |
| Разработан: | АКХ им. К. Д. Памфилова |
| Утверждён: | 01.01.2002 АКХ им. Памфилова (Pamfilov AKKh ) |
| Принят: | 12.07.2002 Центр энергоресурсосбережения Госстроя России (Center for Energy and Resource Conservation, Russian Federation Gosstroy 5) |
| Издан: | Ротапринт АКХ им. К.Д. Памфилова (2002 г. ) |
| Заменяет собой: |
|
| Нормативные ссылки: |
|






























































































































