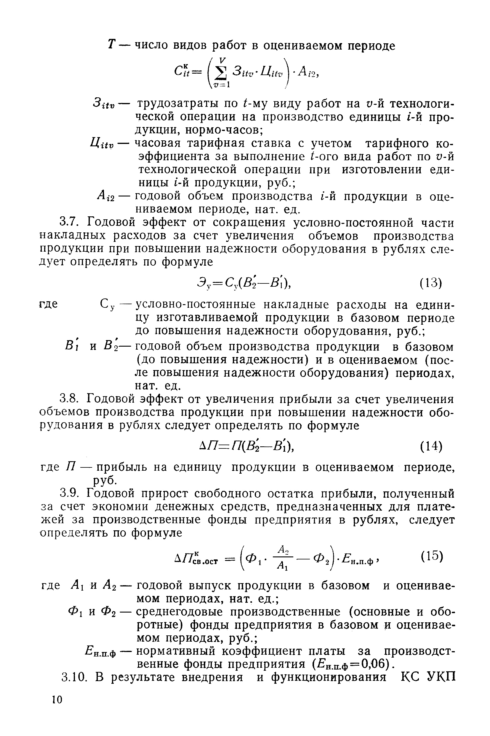
Скачать РД 50-127-84 Методические указания. КС УКП. Определение экономической эффективности функционирования системы на промышленных предприятияхДата актуализации: 01.01.2021
|
| Обозначение: | РД 50-127-84 |
| Обозначение англ: | RD 50-127-84 |
| Статус: | отменен |
| Название рус.: | Методические указания. КС УКП. Определение экономической эффективности функционирования системы на промышленных предприятиях |
| Дата добавления в базу: | 12.02.2016 |
| Дата актуализации: | 01.01.2021 |
| Дата введения: | 01.01.1985 |
| Дата окончания срока действия: | 01.01.1988 |
| Область применения: | Методические указания устанавливают общие положения и правила определения показателей и проведения расчетов экономической эффективности функционирования комплексных систем управления качеством продукции (КС УКП) на промышленных предприятиях. Методические указания предназначены для промышленных предприятий, внедривших КС УКП, для головных и базовых организаций по разработке и внедрению КС УКП, а также для территориальных органов Госстандарта, осуществляющих регистрацию и контроль функционирования КС УКП. На основании настоящих Методических указаний допускается разработка и утверждение по согласованию с Госстандартом отраслевых и республиканских нормативно-технических документов, отражающих специфические условия функционирования КС УКП на промышленных предприятиях этих отраслей и союзных республик. |
| Оглавление: | 1. Общие положения 2. Определение показателей эффекта в народном хозяйстве от повышения технического уровня и качества выпускаемой продукции 3. Определение показателей эффекта для предприятия 4. Определение показателей экономической эффективности затрат на разработку и внедрение КС УКП на предприятии Приложение. Обязательное. Состав единовременных затрат на создание и внедрение КС УКП |
| Разработан: | ВНИИС |
| Утверждён: | 11.04.1984 Госстандарт СССР (USSR Gosstandart 1253) |
| Издан: | Издательство стандартов (1984 г. ) |
| Заменяет собой: | |
| Нормативные ссылки: |














