Скачать ГКИНП 01-271-03 Руководство по созданию и реконструкции городских геодезических сетей с использованием спутниковых систем ГЛОНАСС/GPSДата актуализации: 01.01.2021
|
| Обозначение: | ГКИНП 01-271-03 |
| Обозначение англ: | GKINP 01-271-03 |
| Статус: | утратил силу |
| Название рус.: | Руководство по созданию и реконструкции городских геодезических сетей с использованием спутниковых систем ГЛОНАСС/GPS |
| Дата добавления в базу: | 01.09.2013 |
| Дата актуализации: | 01.01.2021 |
| Дата введения: | 03.07.2003 |
| Дата окончания срока действия: | 01.01.2018 |
| Область применения: | В Руководстве изложены сведения о спутниковых радионавигационных системах (СРНС) ГЛОНАСС и GPS, классификации спутниковых городских геодезических сетей, освещены принципы построения городской геодезической сети с использованием спутниковых технологий, этапы создания и реконструкции городских геодезических сетей. |
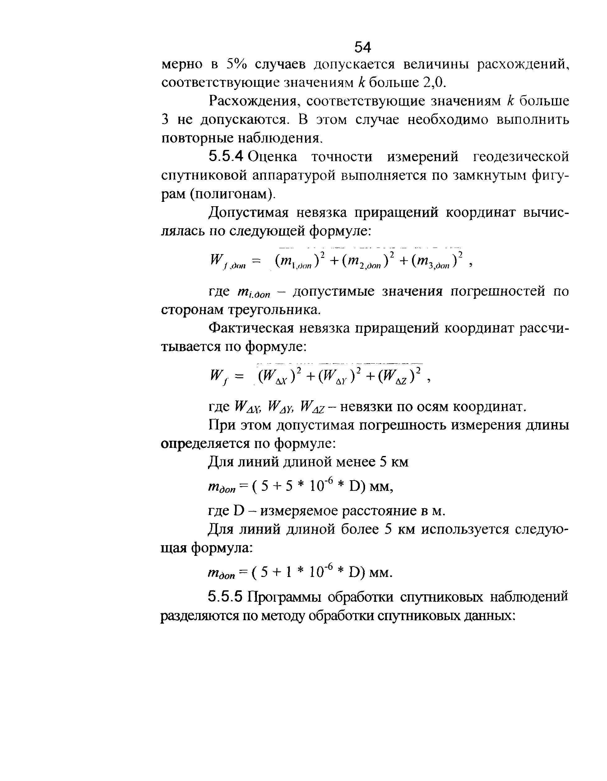
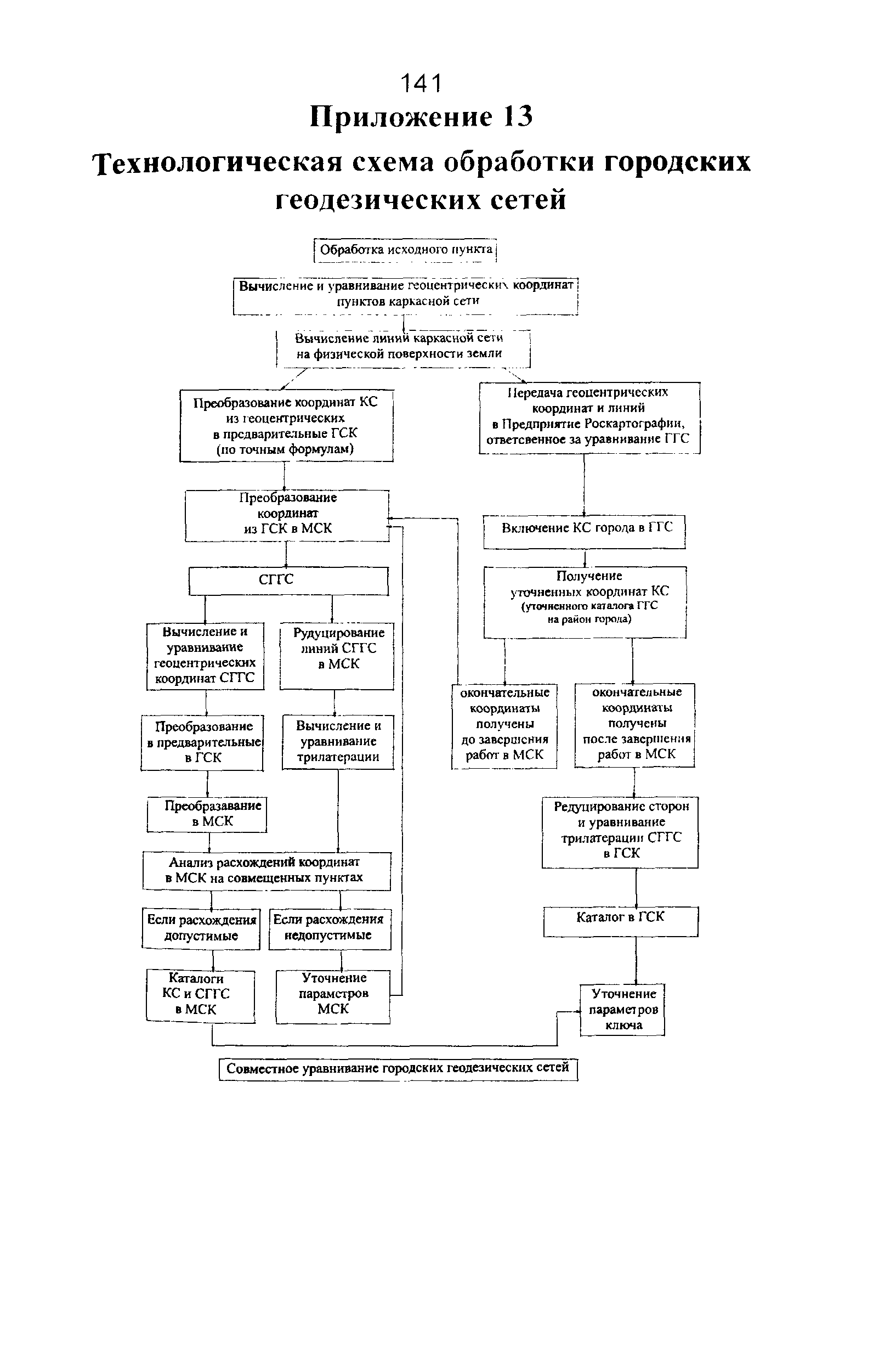
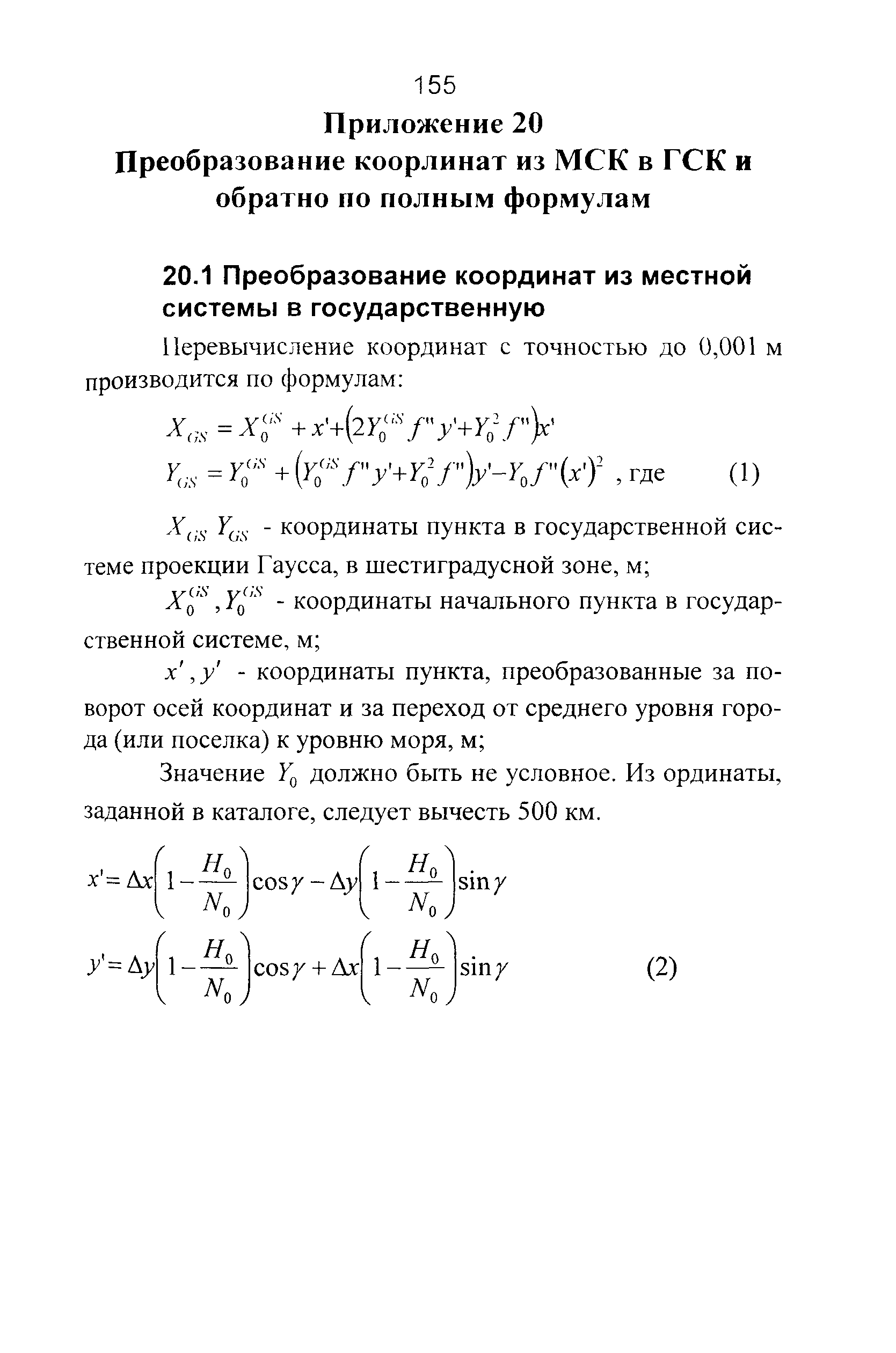
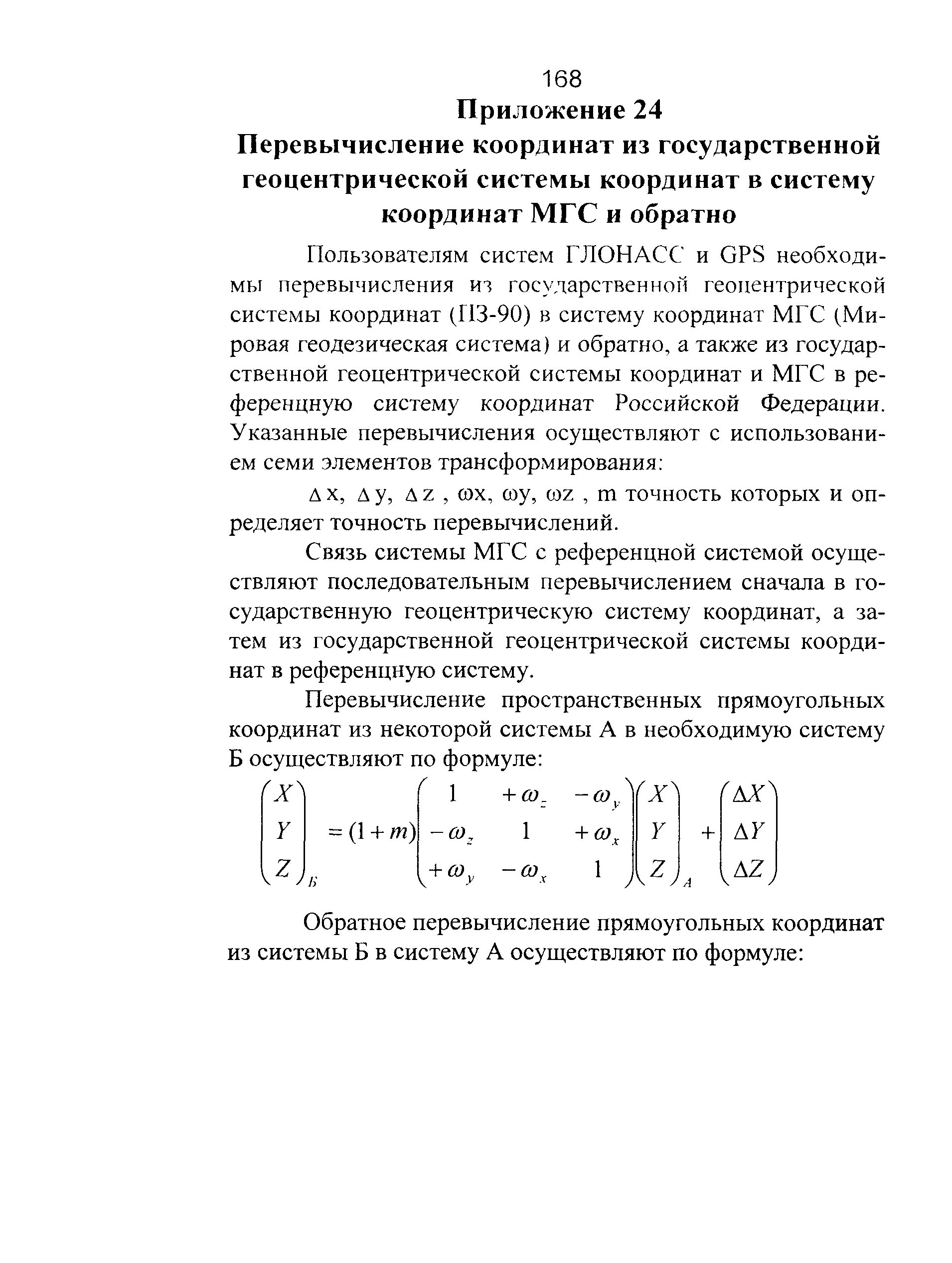
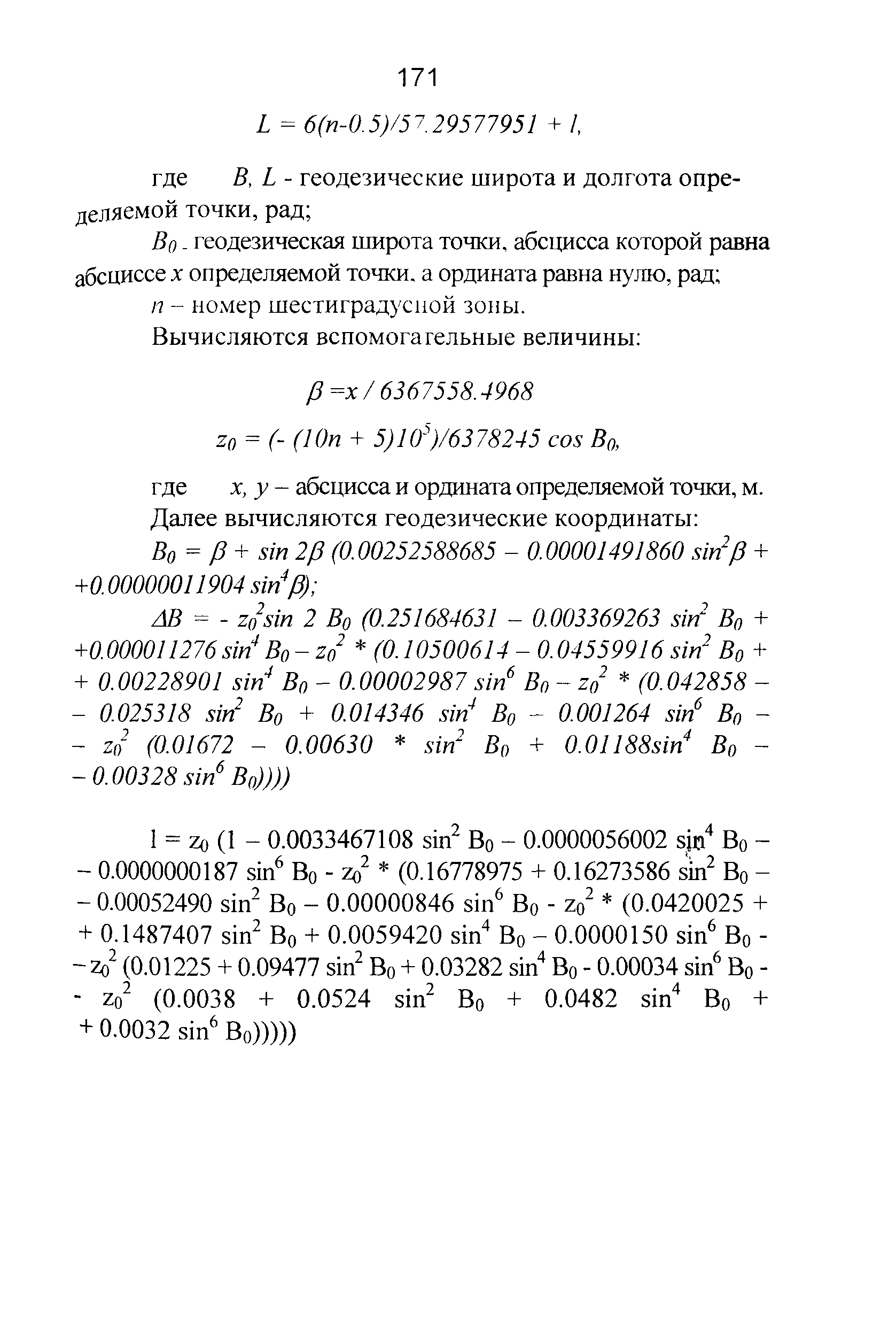
| Оглавление: | 1 Введение 2 Общая часть 3 Предпроектное обследование пунктов и контрольные измерения 4 Проектирование геодезических работ. Сбор топографо-геодезических материалов 5 Полевые работы 6 Реконструкция участков геодезических сетей методом полигонометрии 7 Камеральная обработка и уравнивание спутниковых измерений 8 Совместное уравнивание городских геодезических сетей 9 Составление каталогов Приложение 1 Типовые схемы спутниковых городских сетей Приложение 2 Карточка спутниковых наблюдений на пункте Приложение 3 График понижения геометрического фактора Приложение 4 Схемы привязки при внецентренной установке спутникового приемника Приложение 5 Минимальное количество сеансов наблюдений Приложение 6 Прием и сохранение полевых данных Приложение 7 Правила составления абрисов местоположения пунктов Приложение 8 Список принятых сокращений Приложение 9 Перечень материалов окончательно завершенных работ на города, поселки городского и сельского типа Приложение 10 Перечень материалов геодезических работ в городах, пгт, поселках сельского типа и по договорным работам, подлежащих передаче на хранение, и адреса их рассылок Приложение 11 Требования к оформлению отчетных материалов с применением ЭВМ Приложение 12 Требования по архивации информации для передачи на хранение Приложение 13 Технологическая схема обработки городских геодезических сетей Приложение 14 Образцы списков обследованных, восстановленных и утраченных пунктов Приложение 15 Характеристика качества ходов полигонометрии Приложение 16 Ведомость поправок в углы и линии по результатам уравнивания полигонометрии Приложение 17 Список координат и высот пунктов (каталог координат в ГСК и МСК) Приложение 18 Создание схем в цифровом виде Приложение 19 Условные знаки для оформления схем городских геодезических сетей Приложение 20 Преобразование координат из МСК в ГСК и обратно по полным формулам Приложение 21 Образец заполнения справки о местной системе координат Приложение 22 Образцы ведомостей сравнения координат и длин линий Приложение 23 Преобразование прямоугольных пространственных координат в геодезические и обратно Приложение 24 Перевычисление координат из государственной геоцентрической системы координат в систему координат МГС и обратно Приложение 25 Перевычисление геодезических координат в плоские прямоугольные и обратно Приложение 26 Схема деформации старой сети Приложение 27 Литература |
| Разработан: | Московский АГП МИИГАиК Верхневолжский АГП |
| Утверждён: | 13.05.2003 Федеральная служба геодезии и картографии России (Russian Federation Federal Geodesy and Cartography Service 84-пр) |
| Издан: | ЦНИИГАиК (2003 г. ) |
| Нормативные ссылки: |





















































































































































































