Скачать Методика проведения инвентаризации выбросов загрязняющих веществ в атмосферу на предприятиях железнодорожного транспорта (расчетным методом)Дата актуализации: 01.01.2021 |
| Статус: | действует |
| Название рус.: | Методика проведения инвентаризации выбросов загрязняющих веществ в атмосферу на предприятиях железнодорожного транспорта (расчетным методом) |
| Дата добавления в базу: | 01.09.2013 |
| Дата актуализации: | 01.01.2021 |
| Область применения: | Методические указания устанавливают порядок расчета выбросов загрязняющих веществ от стационарных источников действующих и проектируемых предприятий железнодорожного транспорта и могут быть использованы при разработке проектной документации по защите воздушной среды от загрязнения в тех случаях, когда использование натурных измерений затруднено или нецелесообразно |
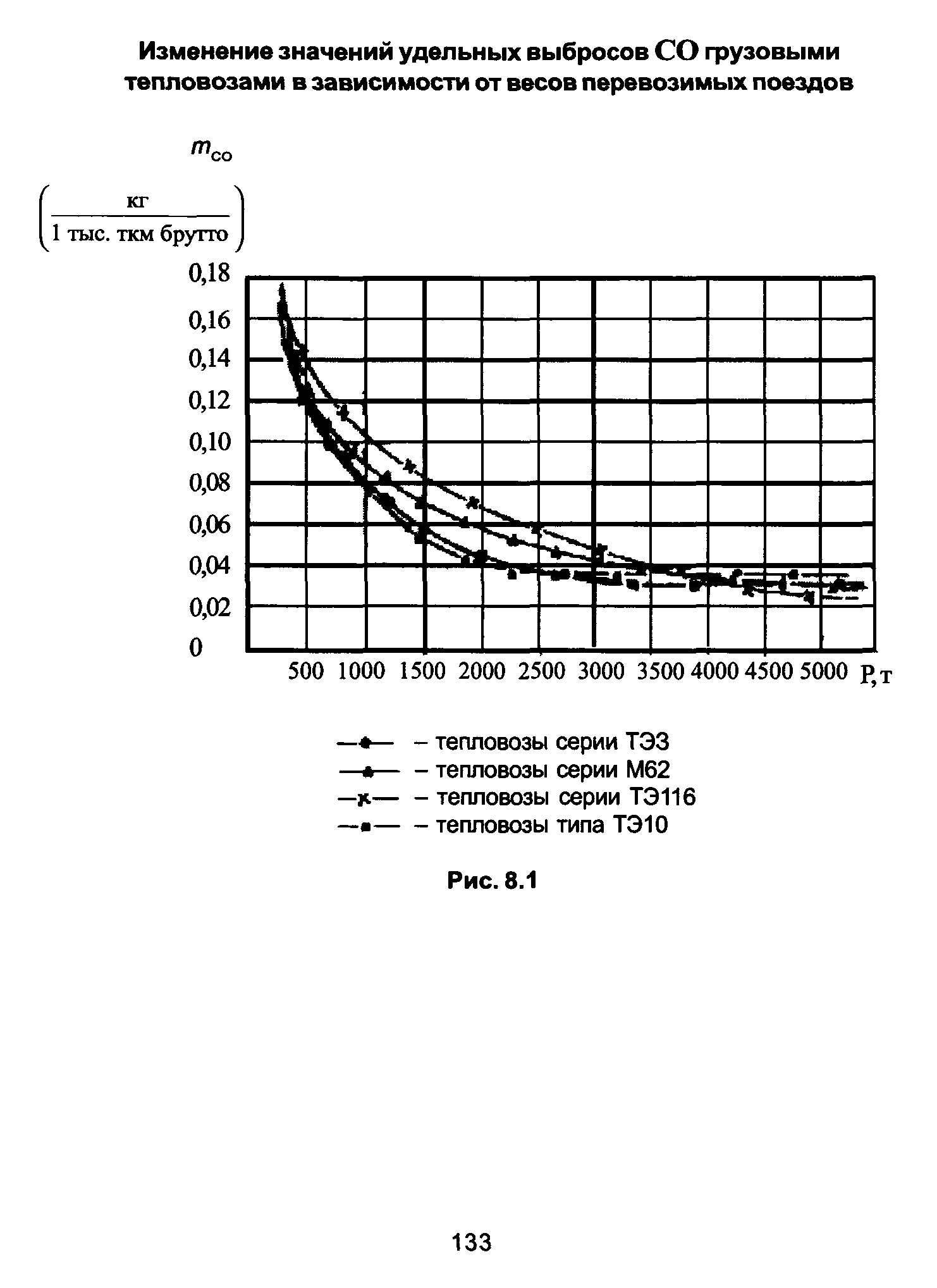
| Оглавление: | 1. Основные положения 2. Расчет выброса загрязняющих веществ при сжигании топлива в котлоагрегатах котельной 3. Предприятия по переработке щебня 4. Рельсо-сварочное предприятие 5. Ремонтные предприятия: вагоноремонтные, тепловозоремонтные и механические заводы 6. Шпалопропиточные предприятия 7. Вагонные и локомотивные депо. Места отстоя и обработки вагонов 8. Методические указания по расчету загрязняющих веществ, выбрасываемых в атмосферный воздух железнодорожными транспортными средствами Литература |
| Утверждён: | 15.09.1992 Министерство транспорта РФ (Russian Federation Ministry of Transport ) |
| Принят: | 08.04.1992 Министерство экологии и природных ресурсов РФ |
| Издан: | УралЮрИздат (2008 г. ) |
| Нормативные ссылки: |
|




















































































































































