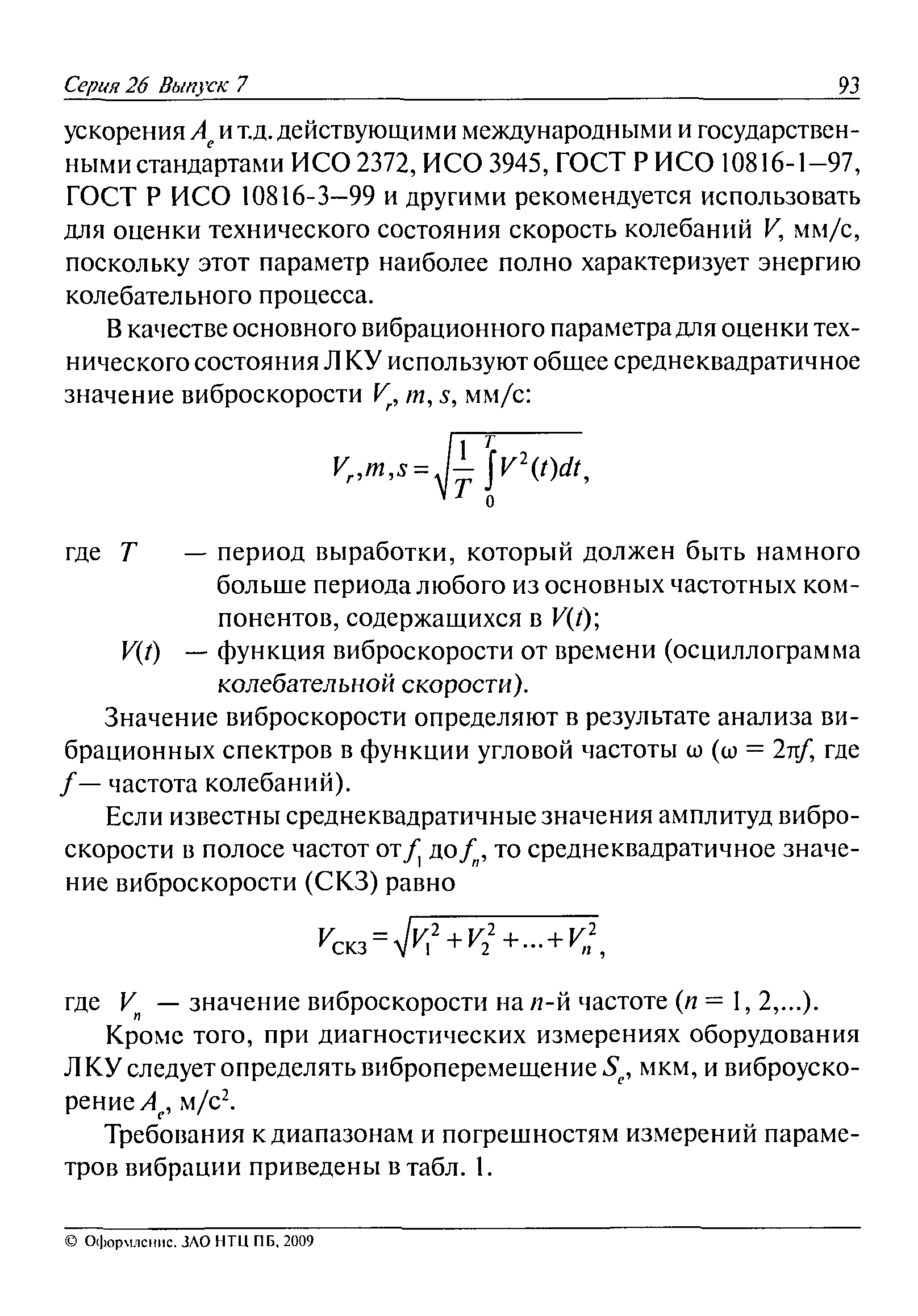
Скачать РД 15-04-2006 Методические указания по проведению экспертизы промышленной безопасности ленточных конвейерных установокДата актуализации: 01.01.2021
|
| Обозначение: | РД 15-04-2006 |
| Обозначение англ: | RD 15-04-2006 |
| Статус: | действует |
| Название рус.: | Методические указания по проведению экспертизы промышленной безопасности ленточных конвейерных установок |
| Дата добавления в базу: | 01.09.2013 |
| Дата актуализации: | 01.01.2021 |
| Дата введения: | 01.06.2006 |
| Область применения: | Методические указания определяют совокупность и последовательность действий эксплуатирующих и экспертных организаций по проведению экспертизы промышленной безопасности находящихся в эксплуатации ЛКУ. Методические указания являются обязательными для экспертных организаций, имеющих лицензию на право проведения экспертизы промышленной безопасности, и организаций, эксплуатирующих ЛКУ угольной и горнорудной промышленности. |
| Оглавление: | I. Общие положения II. Планирование и организация экспертизы III. Программа проведения экспертизы IV. Методика проведения экспертизы V. Оформление результатов экспертизы VI. Требования безопасности при проведении экспертном группой практических работ в процессе экспертизы промышленной безопасности ленточных конвейерных установок. Приложение № 1. Термины и их определения Приложение № 2. Форма рабочей карты экспертного обследования Приложение № 3. Критерии предельного состояния элементов ЛКУ Приложение № 4. Форма акта визуального и (или) измерительного контроля Приложение № 5. Пояснения к оформлению акта визуального и (или) измерительного контроля Приложение № 6. Перечень элементов, подлежащих неразрушающему контролю Приложение № 7. Форма протокола по неразрушающему контролю элементов оборудования ЛКУ Приложение № 8. Форма журнала измерений вибрационных параметров Приложение № 9. Форма таблицы измерений вибрационных параметров ЛКУ Приложение № 10. Форма протокола по вибродиагностике оборудования ЛКУ Приложение № 11. Форма плана мероприятий по устранению недостатков, выявленных в процессе экспертизы ЛКУ |
| Разработан: | НТЦ Промышленная безопасность Госгортехнадзора России |
| Утверждён: | 26.02.2006 Федеральная служба по экологическому, технологическому и атомному надзору (125) |
| Издан: | НТЦ Промышленная безопасность (2009 г. ) |
| Нормативные ссылки: |
|
















































