Скачать Методические рекомендации по оптимизации гидравлических и температурных режимов функционирования открытых систем коммунального теплоснабжения

Дата актуализации: 01.01.2021

Методические рекомендации по оптимизации гидравлических и температурных режимов функционирования открытых систем коммунального теплоснабжения

Статус:действует
Название рус.:Методические рекомендации по оптимизации гидравлических и температурных режимов функционирования открытых систем коммунального теплоснабжения
Дата добавления в базу:01.09.2013
Дата актуализации:01.01.2021
Область применения:Методические рекомендации предназначены для использования в практической работе коммунальными теплоснабжающими организациями.
Оглавление:Введение
1 Теоретические основы оптимального режима функционирования тепловой сети открытой системы теплоснабжения
   1.1 Оптимальный график центрального регулирования отопления
   1.2 Оптимальный график центрального регулирования отпуска тепловой энергии в открытой системе теплоснабжения с циркуляционными контурами в местных системах горячего водоснабжения
   1.3 Определение расчетного расхода теплоносителя для разработки оптимального гидравлического режима функционирования тепловой сети при скорректированном температурном графике регулирования отпуска тепловой энергии
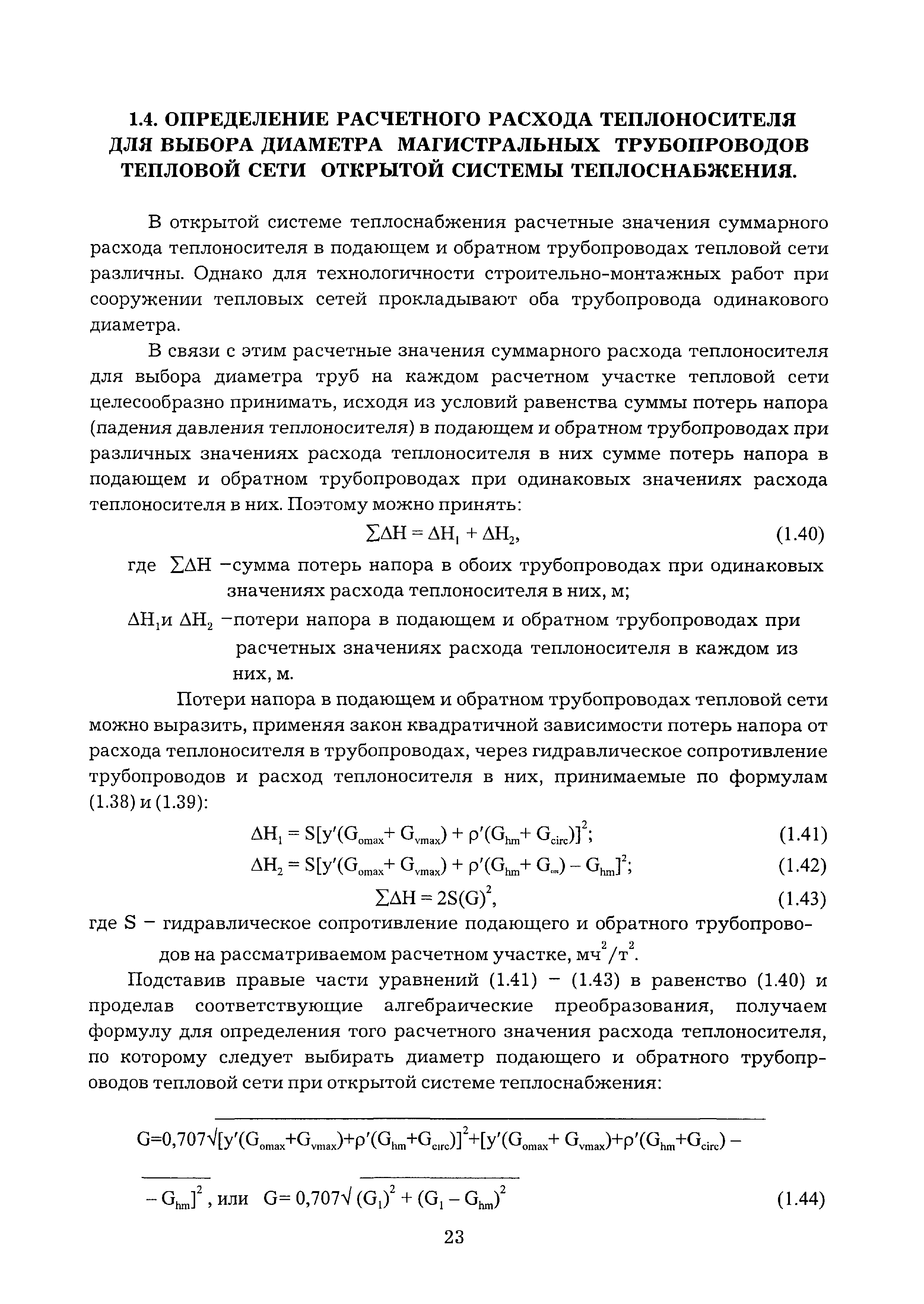
   1.4 Определение расчетного расхода теплоносителя для выбора диаметра магистральных трубопроводов тепловой сети открытой системы теплоснабжения
   1.5 Экономический эффект осуществления оптимального режима функционирования тепловой сети открытой системы теплоснабжения
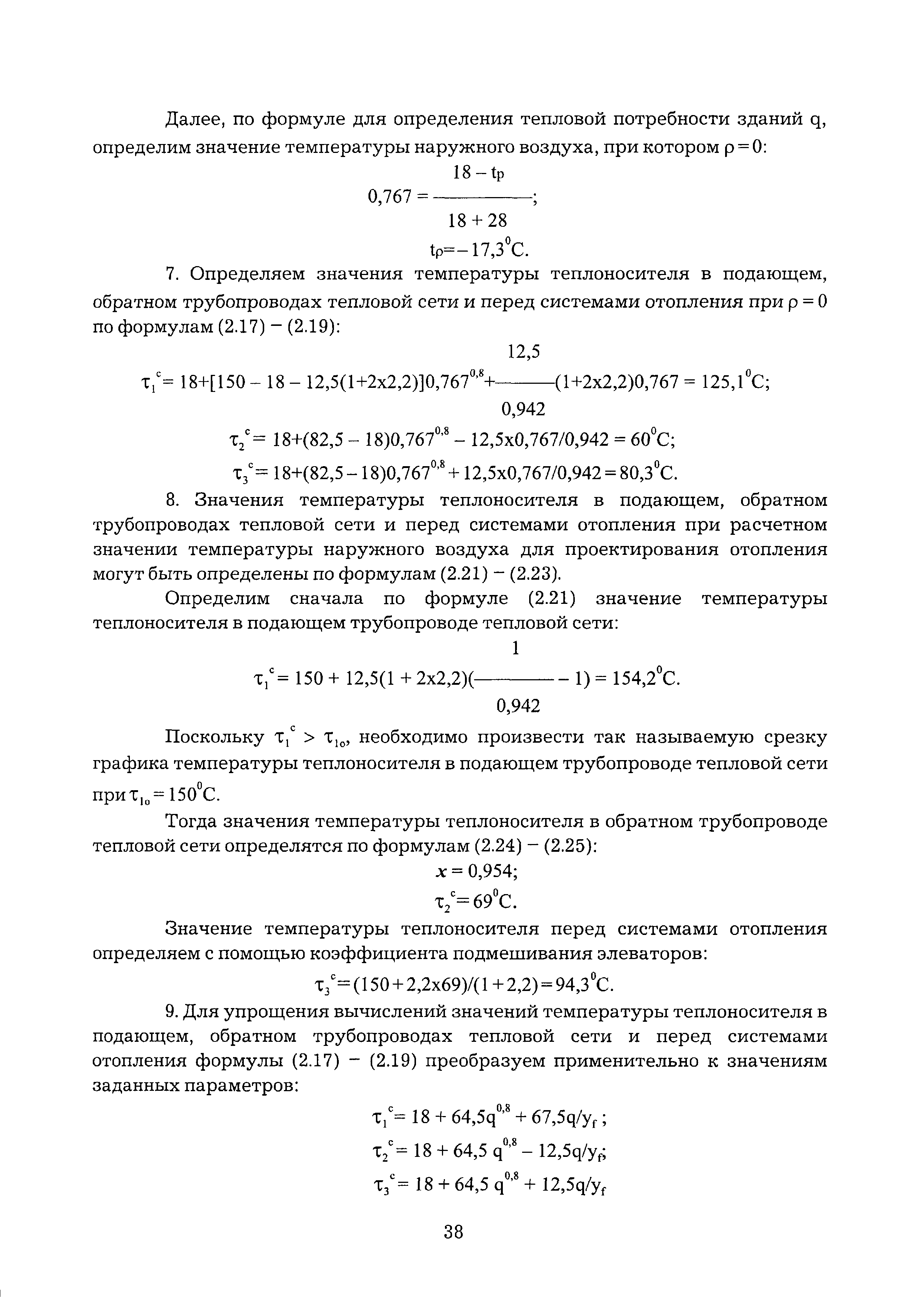
2 Оптимизация эксплуатационного режима функционирования тепловой сети открытой системы теплоснабжения
   2.1 Разработка оптимального режима функционирования тепловой сети
   2.2 Обеспечение функционирования систем теплопотребления
Приложение 1 Перечень нормативно-технических документов, ссылки на которые имеются в тексте Рекомендаций
Приложение 2 Пример расчета оптимального графика центрального регулирования отпуска тепловой энергии
Приложение 3 Рис. 1 - Принципиальная схема местного теплового пункта с водоразбором непосредственно из трубопроводов тепловой сети
Приложение 4 Рис. 2 - Оптимальный график центрального регулирования отопления
Приложение 5 - 8. Рис. 3 - 6 - Скорректированные графики регулирования отпуска тепловой энергии при различных показателях гидравлической устойчивости тепловых сетей
Приложение 9 Рис. 7 - Скорректированный график регулирования отпуска тепловой энергии (к примеру расчета)
Разработан: ЗАО Роскоммунэнерго
Утверждён:10.03.2004 ЗАО Роскоммунэнерго
Принят:10.03.2004 Госстрой России (Russian Federation Gosstroy СК-1638/12)
22.12.2003 Департамент государственного энергетического надзора, лицензирования и энергоэффективности Минэнерго России (32-10-11/1801)
Нормативные ссылки: