Скачать ГОСТ Р ИСО 10303-503-2006 Системы автоматизации производства и их интеграция. Представление данных об изделии и обмен этими данными. Часть 503. Прикладные интерпретированные конструкции. Геометрически ограниченное двумерное каркасное представление формыДата актуализации: 01.01.2021
|
| Обозначение: | ГОСТ Р ИСО 10303-503-2006 |
| Обозначение англ: | GOST R ISO 10303-503-2006 |
| Статус: | заменен |
| Название рус.: | Системы автоматизации производства и их интеграция. Представление данных об изделии и обмен этими данными. Часть 503. Прикладные интерпретированные конструкции. Геометрически ограниченное двумерное каркасное представление формы |
| Название англ.: | Industrial automation systems and integration. Product data representation and exchange. Part 503. Application interpreted constructions. Geometrically bounded 2D wireframe |
| Дата добавления в базу: | 01.09.2013 |
| Дата актуализации: | 01.01.2021 |
| Дата введения: | 01.07.2007 |
| Дата окончания срока действия: | 01.01.2018 |
| Область применения: | Стандарт определяет интерпретацию интегрированных ресурсов, обеспечивающую соответствие требованиям к представлению формы изделия посредством использования двумерных геометрически ограниченных каркасных моделей. |
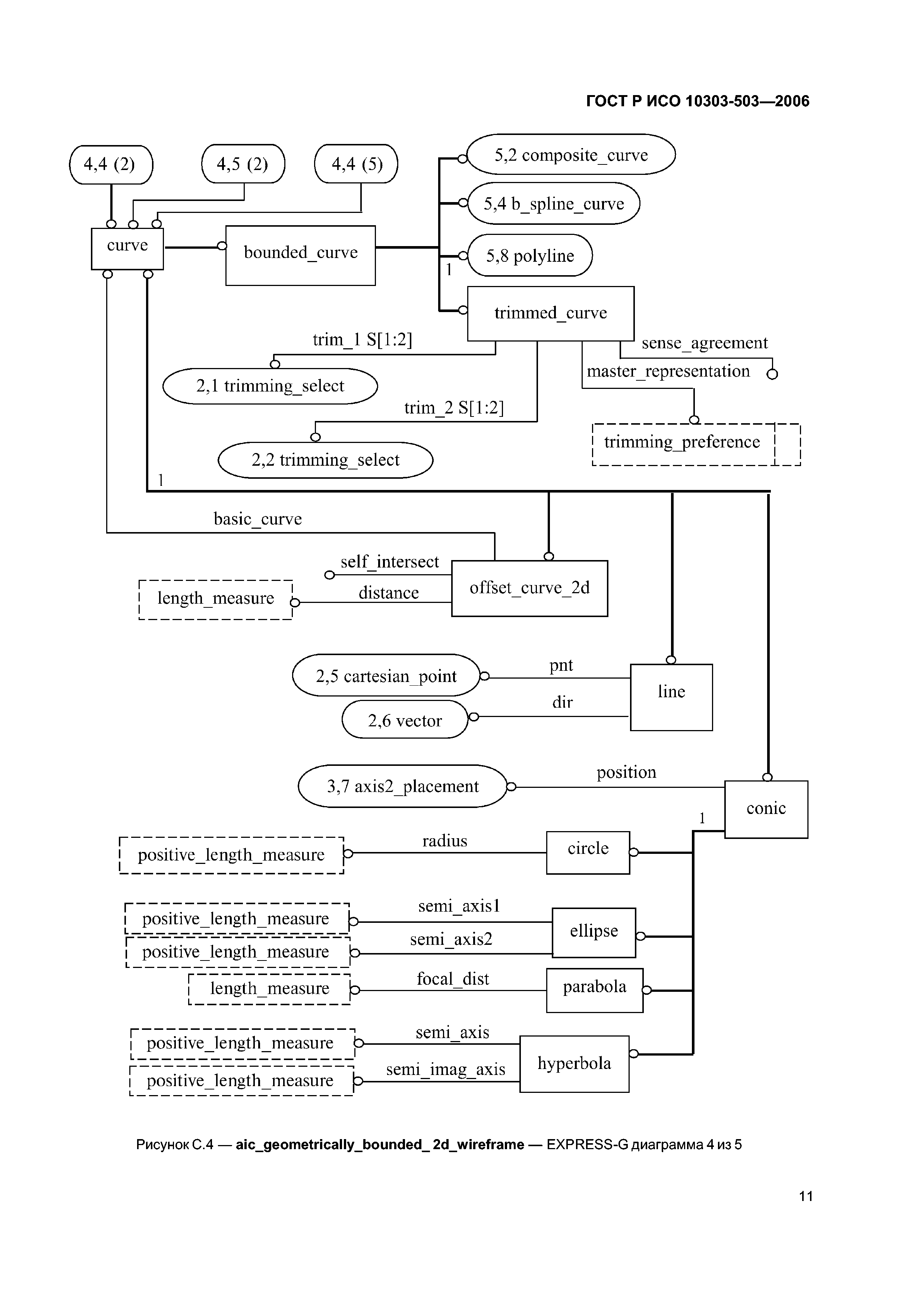
| Оглавление: | 1 Область применения 2 Нормативные ссылки 3 Термины и определения 3.1 Термины, определенные в ИСО 10303-1 3.2 Термин, определенный в ИСО 10303-202 4 Сокращенный листинг на языке EXPRESS 4.1 Введение 4.2 Основные понятия и допущения 4.3 Определение объекта geometrically_bounded_2d_wireframe_representation схемы aic_geometrically_bounded_2d_wireframe 4.4 Определение функции valid_basis_curve_in_2d_wireframe схемы aic_geometrically_bounded_2d_wireframe Приложение А (обязательное) Сокращенное наименование объекта Приложение В (обязательное) Регистрация информационного объекта Приложение С (справочное) EXPRESS-G диаграммы Приложение D (справочное) Машинно-интерпретируемые листинги Приложение Е (справочное) Сведения о соответствии национальных стандартов Российской Федерации ссылочным международным стандартам |
| Разработан: | ГНУ Центральный научно-исследовательский и опытно-конструкторский институт роботехники и технической кибернетики |
| Утверждён: | 27.12.2006 Федеральное агентство по техническому регулированию и метрологии (488-ст) |
| Издан: | Стандартинформ (2007 г. ) |
| Нормативные ссылки: |
|



















