Скачать Методическое пособие мастеру по геодезическим работам при реконструкции, ремонте, содержании и восстановлении автомобильных дорог и искусственных сооружений на нихДата актуализации: 01.01.2021 |
| Статус: | действует |
| Название рус.: | Методическое пособие мастеру по геодезическим работам при реконструкции, ремонте, содержании и восстановлении автомобильных дорог и искусственных сооружений на них |
| Дата добавления в базу: | 01.09.2013 |
| Дата актуализации: | 01.01.2021 |
| Дата введения: | 28.06.1995 |
| Область применения: | Настоящее пособие ставит своей целью осветить в необходимом объеме основные практические сведения по инженерной геодезии при содержании, ремонте и восстановлении автомобильных дорог и помочь, в случае надобности, организовать обучение персонала строительных бригад основным приемам инженерно-геодезических работ. Пособие не заменяет нормативную документацию, действующую в Российской Федерации, а предназначено лишь для оказания практической помощи дорожным мастерам и другим техническим работникам при выполнении инженерно-геодезических работ. |
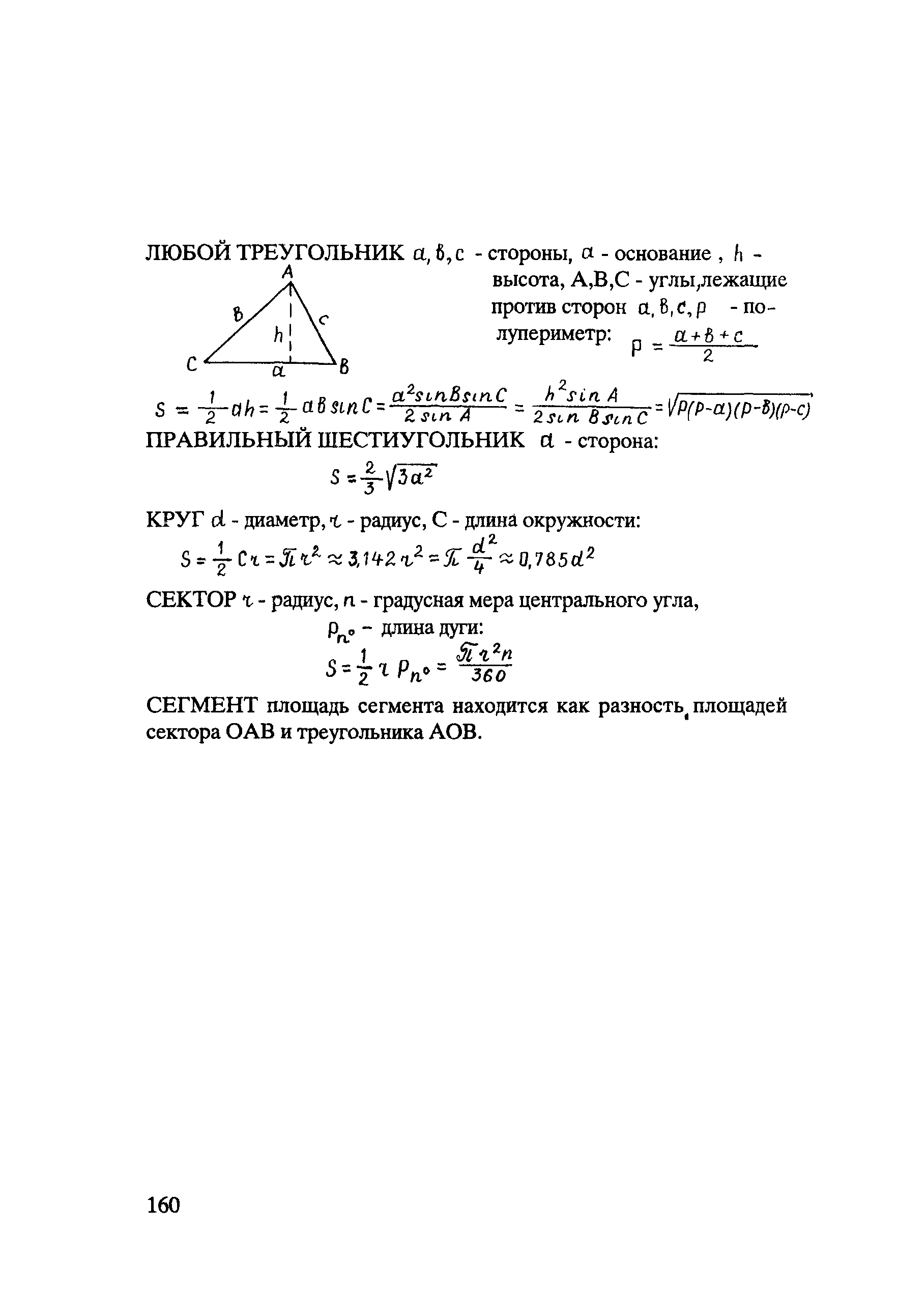
| Оглавление: | 1. Общие положения 2. Общие понятия и приемы работы 3. Пределы точности геодезических разбивочных работ 4. Методы и способы разбивочных работ и выноса в натуру проектных данных 5. Разбивка земляного полотна и проезжей части 6. Детальная разбивка кривых 7. Геодезические работы при разбивке малых искусственных сооружений 8. Геодезические работы при восстановлении, реконструкции, ремонте и содержании больших и средних мостов, эстакад, путепроводов 9. Геодезический контроль за работой дорожно-строительных машин 10. Геодезические работы по содержанию автомобильных дорог и искусственных сооружений 11. Исполнительные съемки 12. Техника безопасности при выполнении геодезических работ Приложение 1. Ведомость линейных промеров трассы Приложение 2. Таблица поправок за наклон линий к горизонту дельта Д в см Приложение 3. Форма и пример заполнения угломерного журнала Приложение 4. Форма журнала тахеометрической съемки Приложение 5. Ведомость углов поворота, прямых и кривых Приложение 6. Ведомость координат Приложение 7. Форма журнала теодолитного хода Приложение 8. Таблица для перевода уклонов в соответствующие углы Приложение 9. Форма и пример заполнения журнала технического нивелирования Приложение 10. Форма и пример заполнения журнала поперечного нивелирования Приложение 11. Форма и пример заполнения журнала ватерпасовки Приложение 12. Ведомость невязок между связующими точками нивелировочного хода Приложение 13. Ведомость высотной увязки реперов Приложение 14. Ведомость реперов Приложение 15. Ведомость закрепления трассы Приложение 16. Основные типы теодолитов Приложение 17. Основные типы нивелиров Приложение 18. Формулы площадей плоских фигур Приложение 19. Формулы объемов и поверхностей тел Приложение 20. Наименьшие расстояния при пересечении и сближении ВЛ (воздушных линий электропередачи) с автомобильными дорогами Приложение 21. Предварительное определение напряжения ВЛ по типу и числу изоляторов Список литературы |
| Утверждён: | 28.06.1995 РАО-концерн Росавтодор |
| Издан: | Информавтодор (1995 г. ) |
| Нормативные ссылки: |
|













































































































































































