Скачать Руководство по проектированию и устройству стен подвалов, покрытий и полов с теплоизоляцией из экструзионного пенополистирола URSA FOAMДата актуализации: 01.01.2021
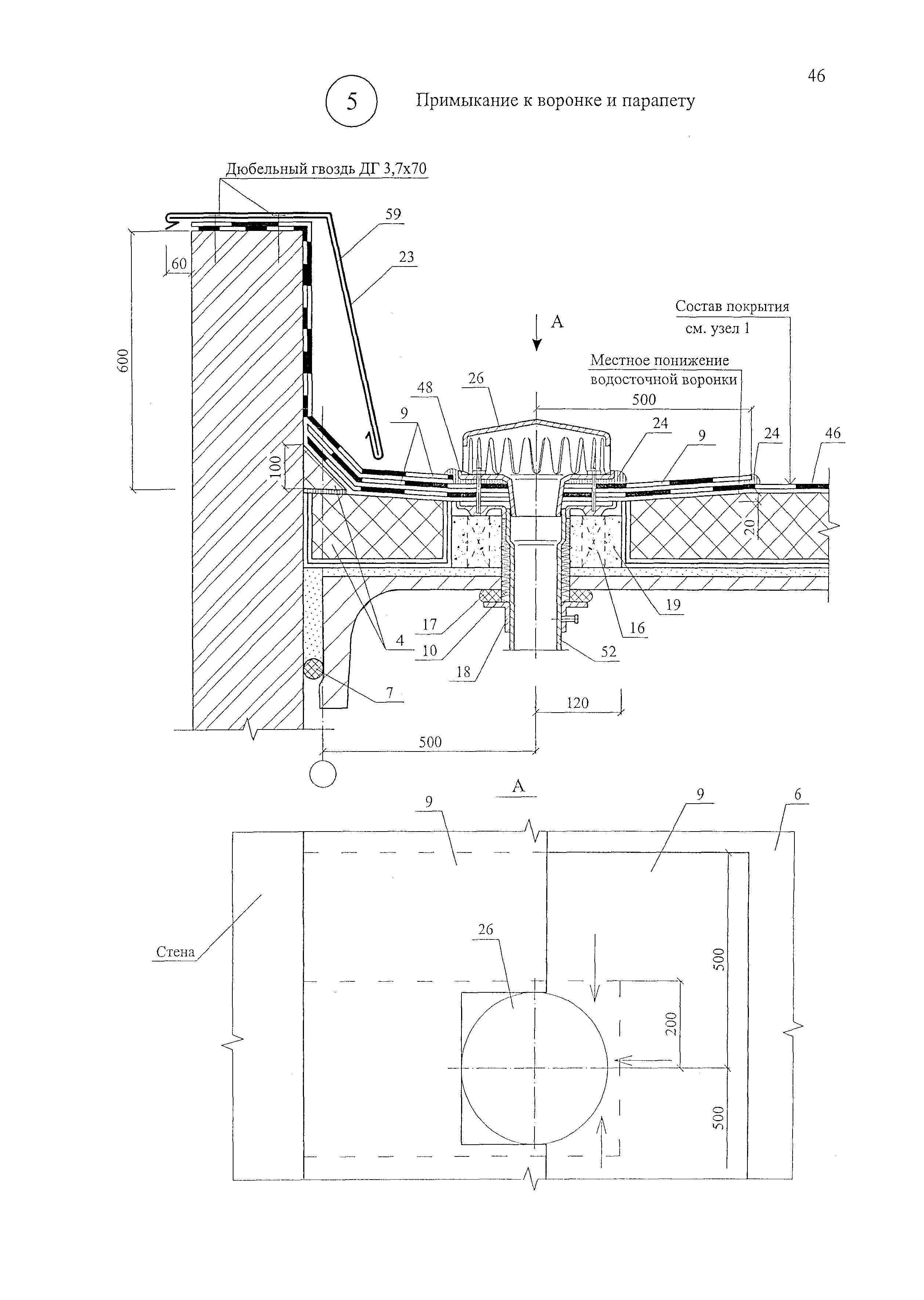
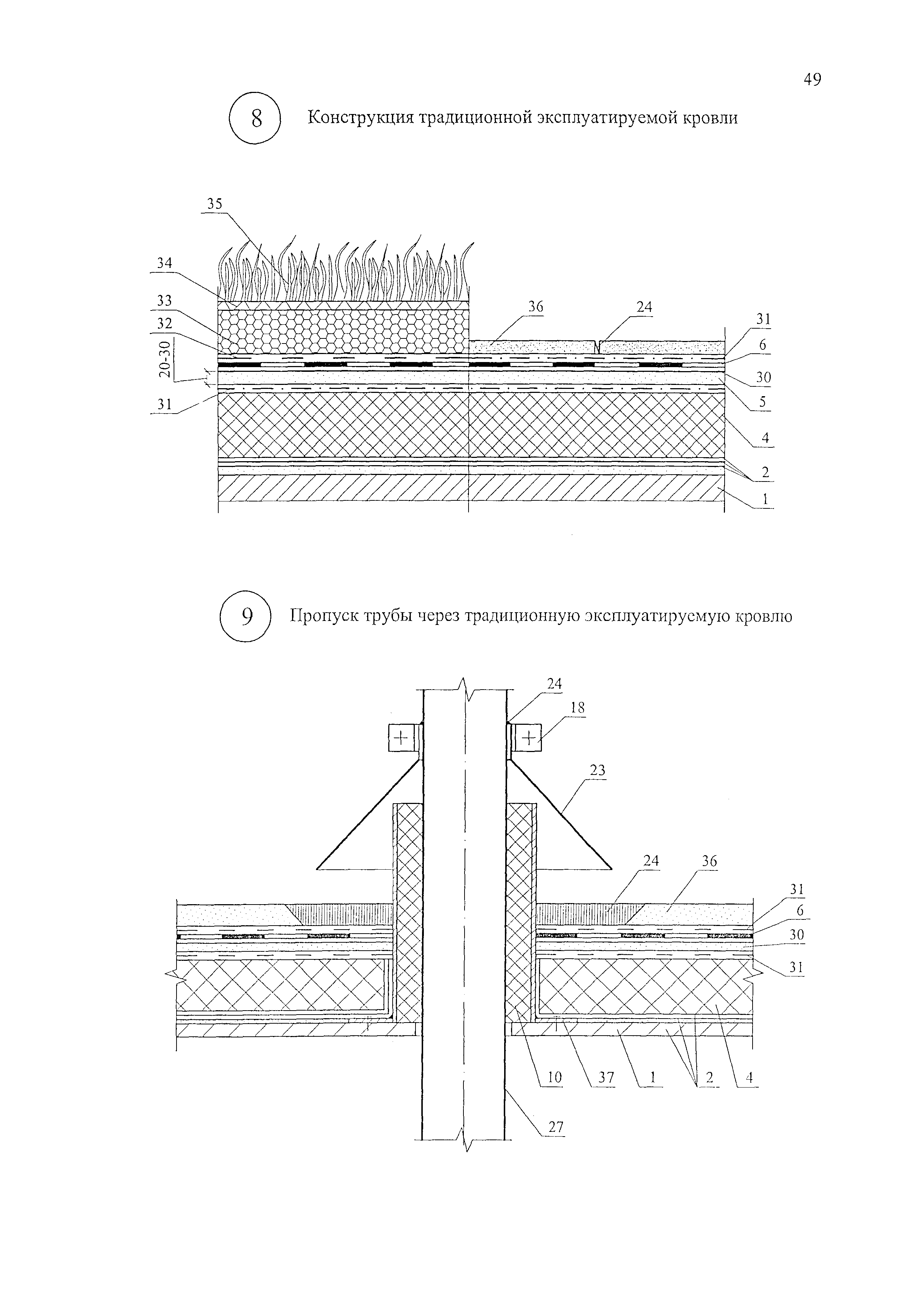
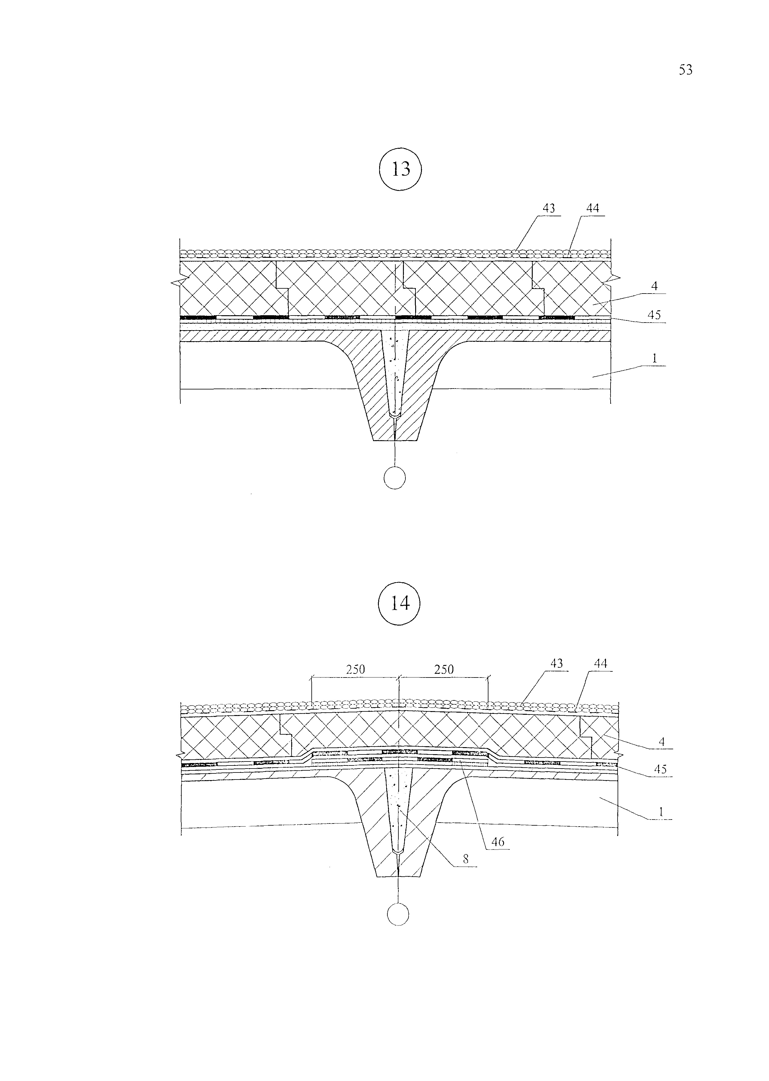
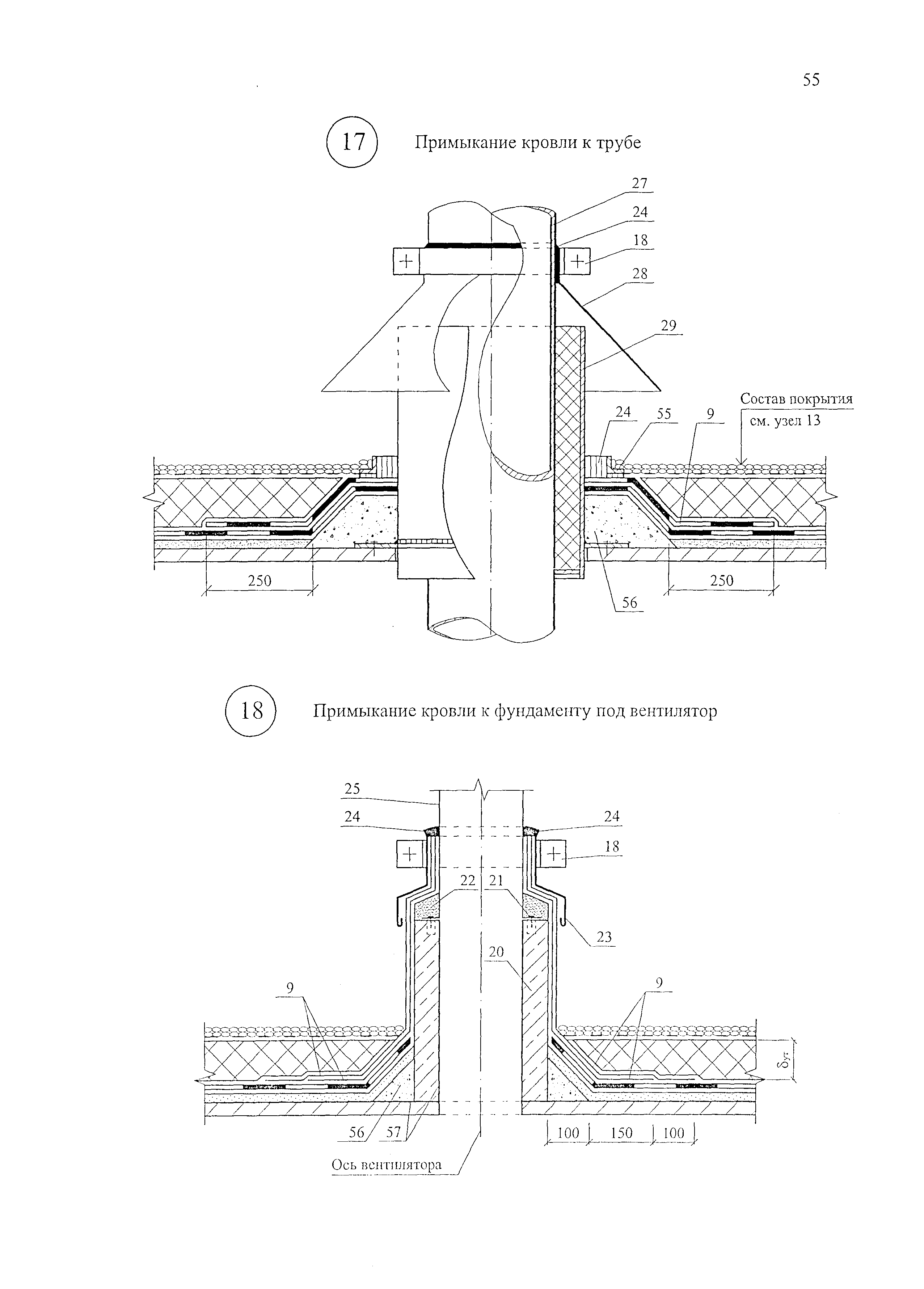
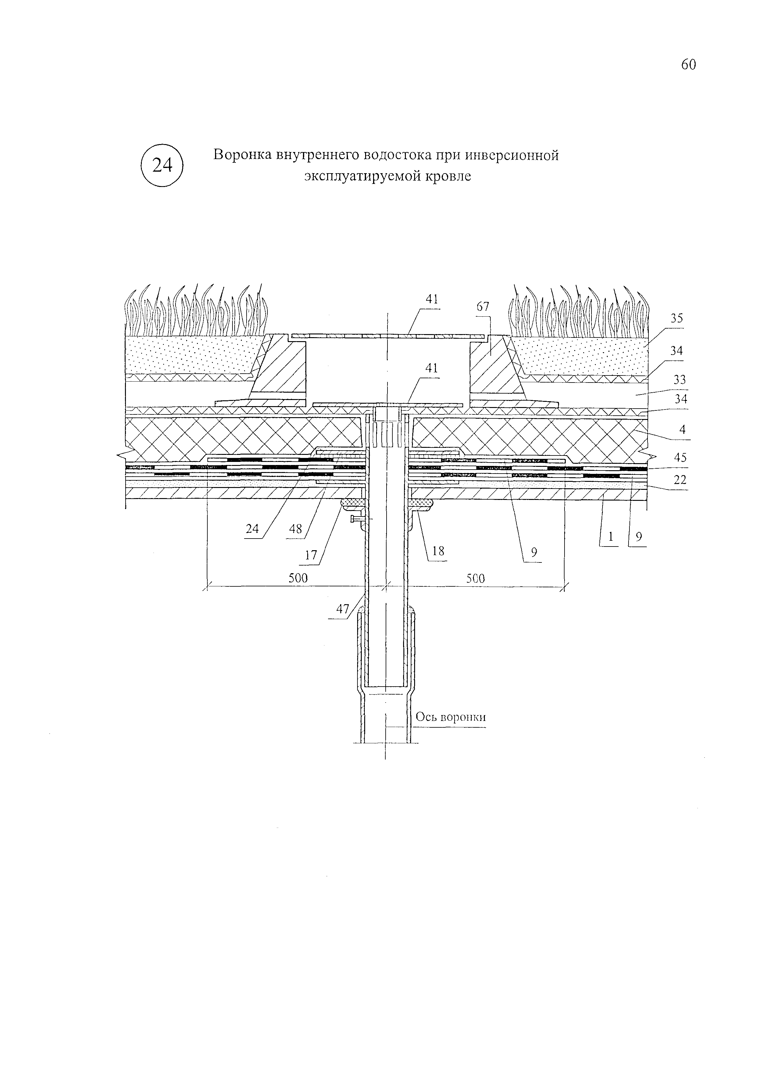
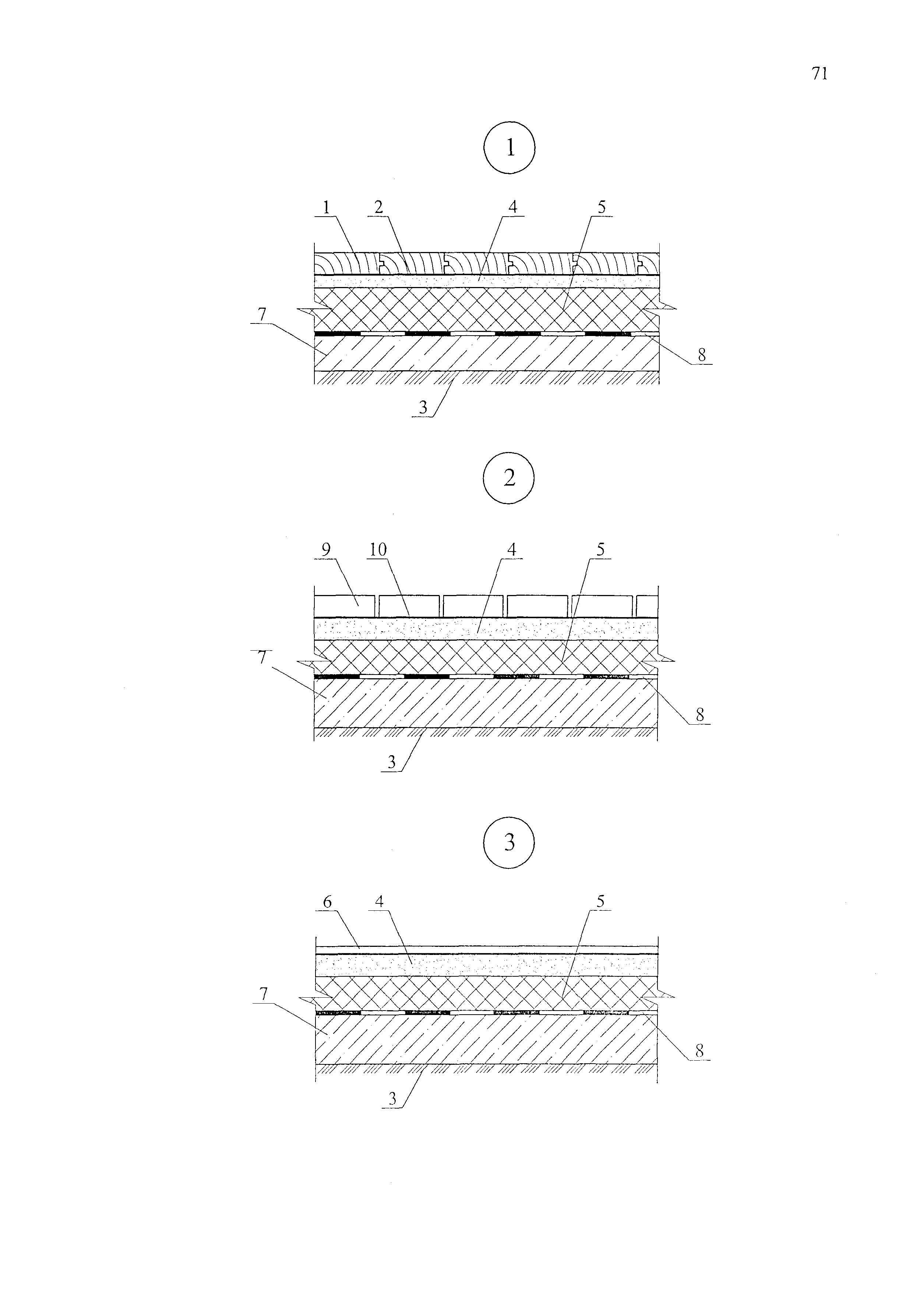
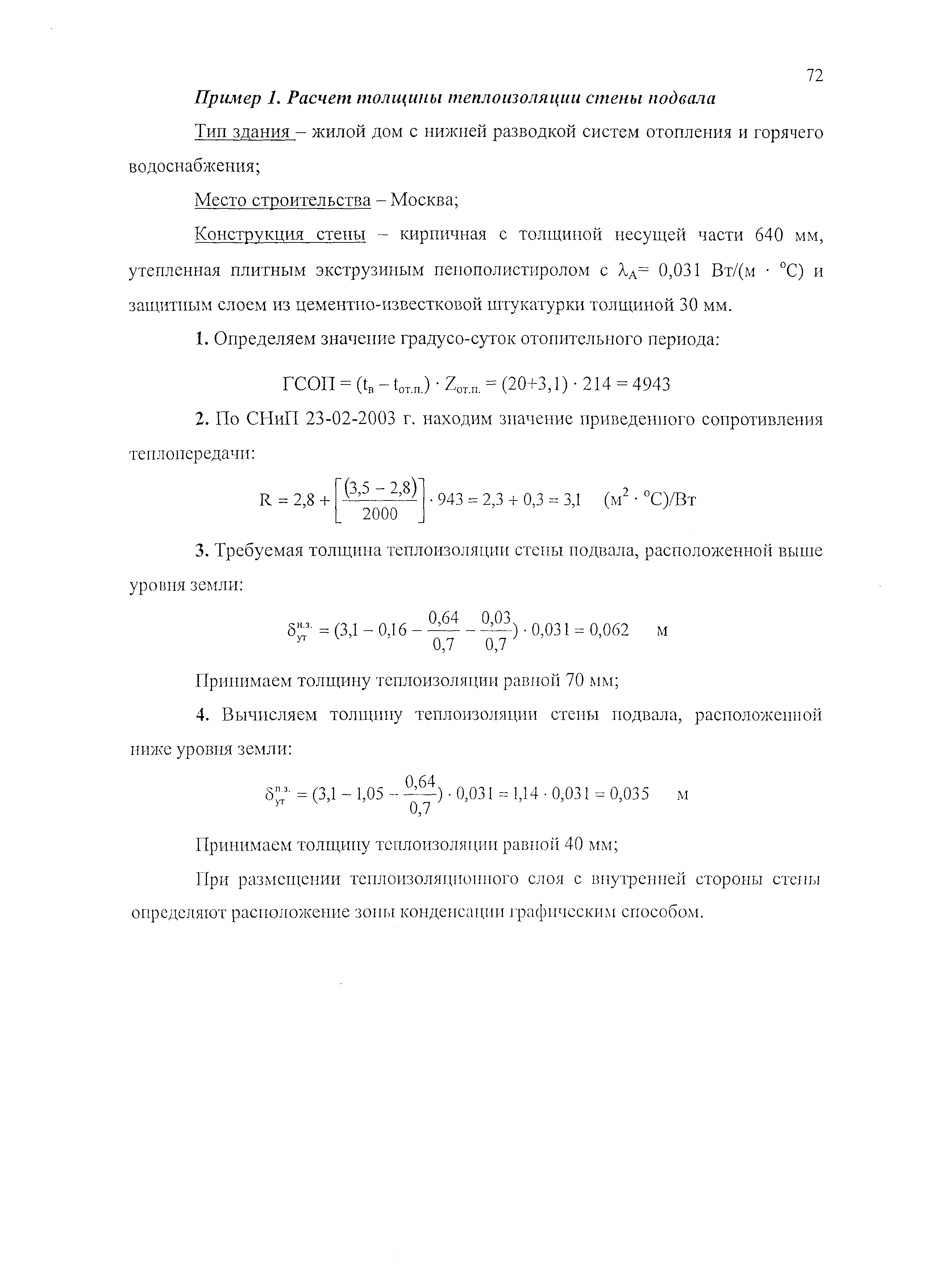
Руководство по проектированию и устройству стен подвалов, покрытий и полов с теплоизоляцией из экструзионного пенополистирола "URSA FOAM"| Статус: | действует | | Название рус.: | Руководство по проектированию и устройству стен подвалов, покрытий и полов с теплоизоляцией из экструзионного пенополистирола "URSA FOAM" | | Дата добавления в базу: | 01.09.2013 | | Дата актуализации: | 01.01.2021 | | Область применения: | Руководство распространяется на проектирование и устройство стен подвалов, покрытий и полов зданий различного назначения, а также полов зданий холодильников с теплоизоляцией из плитного экструзионного пенополистирола URSA FOAM | | Оглавление: | 1. Область применения 2. Теплоизоляция 3. Нормы по теплозащите и данные по толщине теплоизоляции 4. Стены подвалов 5. Покрытия с традиционной кровлей 6. Покрытия с инверсионной кровлей 7. Покрытия с традиционной кровлей. Реконструкция 8. Покрытия с инверсионной кровлей. Реконструкция 9. Полы холодильников 10. Полы на необогреваемом грунте 11. Основные правила техники безопасности Раздел 1. Стены подвала Раздел 2. Покрытия Раздел 3. Полы холодильников Раздел 4. Полы на необогреваемом грунте Приложение Пример 1. Расчет толщины теплоизоляции стены подвала Пример 2. Определение возможности конденсации влаги внутри стены подвала жилого этажа Пример 3. Определение возможности накопления влаги и необходимости устройства дополнительной пароизоляции в многослойном покрытии при реконструкции производственного здания |
                                                                          
|