Скачать Инструкция по перевозке негабаритных и тяжеловесных грузов на железных дорогах государств-участников СНГ, Латвийской Республики, Литовской Республики, Эстонской РеспубликиДата актуализации: 01.01.2021
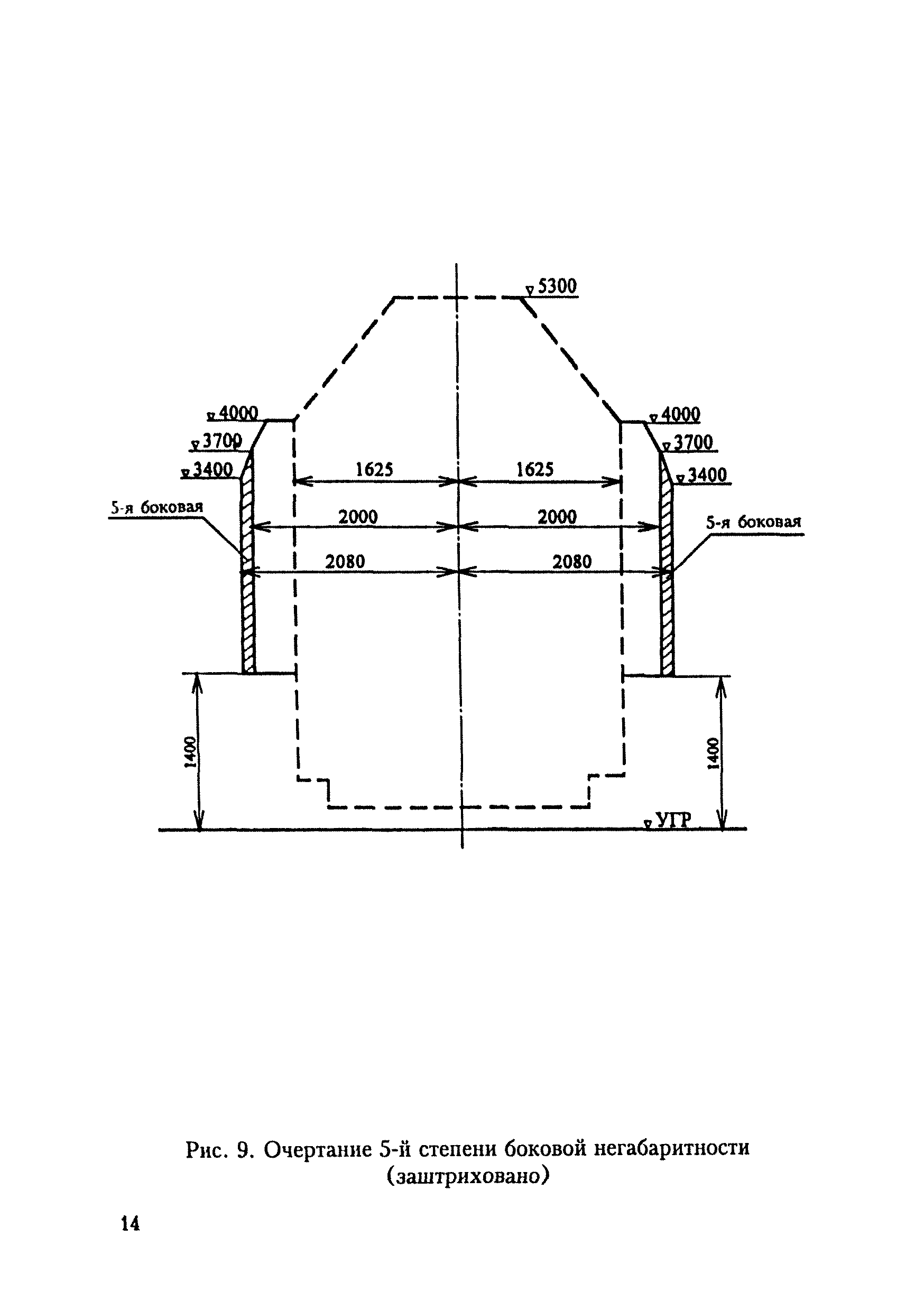
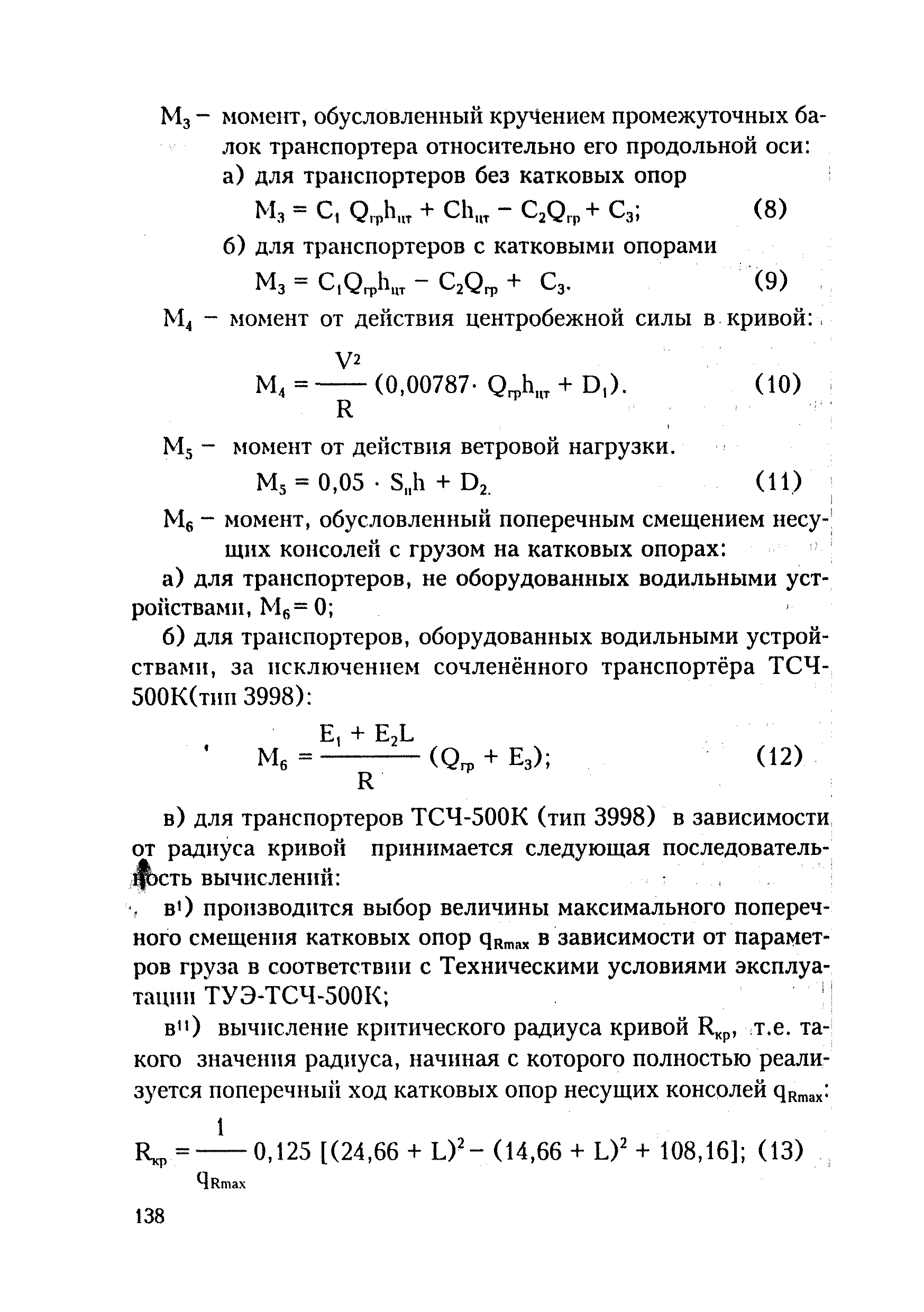
Инструкция по перевозке негабаритных и тяжеловесных грузов на железных дорогах государств-участников СНГ, Латвийской Республики, Литовской Республики, Эстонской Республики| Статус: | действует | | Название рус.: | Инструкция по перевозке негабаритных и тяжеловесных грузов на железных дорогах государств-участников СНГ, Латвийской Республики, Литовской Республики, Эстонской Республики | | Дата добавления в базу: | 01.09.2013 | | Дата актуализации: | 01.01.2021 | | Область применения: | В Инструкции даны нормативная база и Методики решения технических вопросов, связанных с особыми и, прежде всего с точки зрения безопасности движения, едиными для всех железных дорог условиями перевозок негабаритных и тяжеловесных (на транспортерах) грузов, а также изложен порядок выполнения процедур согласования перевозок таких грузов, в том числе с третьими странами, имея в виду их инженерно-техническое обеспечение, определение функций причастных должностных лиц по контролю за выполнением условий перевозок негабаритных и тяжеловесных грузов, как со стороны причастных работников железных дорог, так и грузоотправителей (грузополучателей). | | Оглавление: | Общие положения Глава 1. Габариты погрузки. Негабаритные грузы. Классификация негабаритных грузов Глава 2. Порядок согласования и организации перевозок негабаритных и тяжеловесных грузов Глава 3. Пропуск негабаритных и тяжеловесных грузов по перегонам и станциям Глава 4. Производство маневровой работы с транспортерами и вагонами, загруженными негабаритными грузами и порядок постановки их в поезда Глава 5. Порядок использования железнодорожных транспортеров при перевозке негабаритных и тяжеловесных грузов Глава 6. Порядок отправления негабаритных вагонов электросекций и электропоездов (габарита Т), следующих в недействующем состоянии Глава 7. Общие требования к размещению и креплению негабаритных и тяжеловесных грузов на открытом подвижном составе Глава 8. Порядок согласования и оформления перевозок негабаритных, тяжеловесных и длинномерных грузов на платформах и транспортерах в международных сообщениях Приложения | | Разработан: | ВНИИЖТ МПС
| | Утверждён: | 19.10.2001 Совет по железнодорожному транспорту
|
                                                                                                                                                                                              
|