Скачать Прочность и устойчивость в сплошной среде

Дата актуализации: 01.01.2021

Прочность и устойчивость в сплошной среде

Статус:действует
Название рус.:Прочность и устойчивость в сплошной среде
Дата добавления в базу:01.09.2013
Дата актуализации:01.01.2021
Область применения:В монографии дается углубленная проработка известных теоретических основ напряженного состояния и теорий прочности; разработаны теоретические и экспериментально подтвержденные подходы в решении задач по определению параметров прочности и устойчивости в отдельных (локальных) объемах сплошной (преимущественно твердой) среды, испытывающих местное силовое воздействие. Приведены основные положения прочностной теории напряженного состояния.
Оглавление:Предисловие
Введение
Глава 1. Параметры напряженного состояния
   1.1. Компоненты напряженного состояния
   1.2. Нормальные напряжения
   1.3. Касательные напряжения
   1.4. Тормозные сопротивления
   1.5. Круги Мора и их огибающая
   1.6. Условия прочности Треска-Мора с секущей предельной линией сдвига
   1.7. Растяжение-сжатие
   1.8. Связь коэффициента бокового давления с параметрами прочности
Глава 2. Основы прочностной теории напряженного состояния
   2.1. Основные критерии построения кругов напряжений при сжатии
   2.2. Режимы одноосного растяжения-сжатия
   2.3. Изменение напряженного состояния
Глава 3. Опытная проверка основных параметров прочности
   3.1. Одноплоскостной сдвиг
   3.2. Комплексные испытания для определения параметров прочности
   3.3 Трехосное сжатие
   3.4. Испытание в режимах сжатия-растяжения
   3.5. Напряженное испытание в массиве земной коры
Глава 4. Равновесное напряженное состояние
   4.1. Общие положения
   4.2. Исследование напряжений при воздействии осесимметричных наконечников
Глава 5. Деформации и дислокации в сплошной среде при внедрении наконечников
   5.1. Понятия о деформациях и дислокациях
   5.2. Основные методы изучения деформаций и дислокаций, возникающих под воздействием наконечников
   5.3. Формирование тектоники в материалах под воздействием наконечников
   5.4. Определение поверхностей смещения и скольжения по влиянию стенок и дна на проникновение конуса
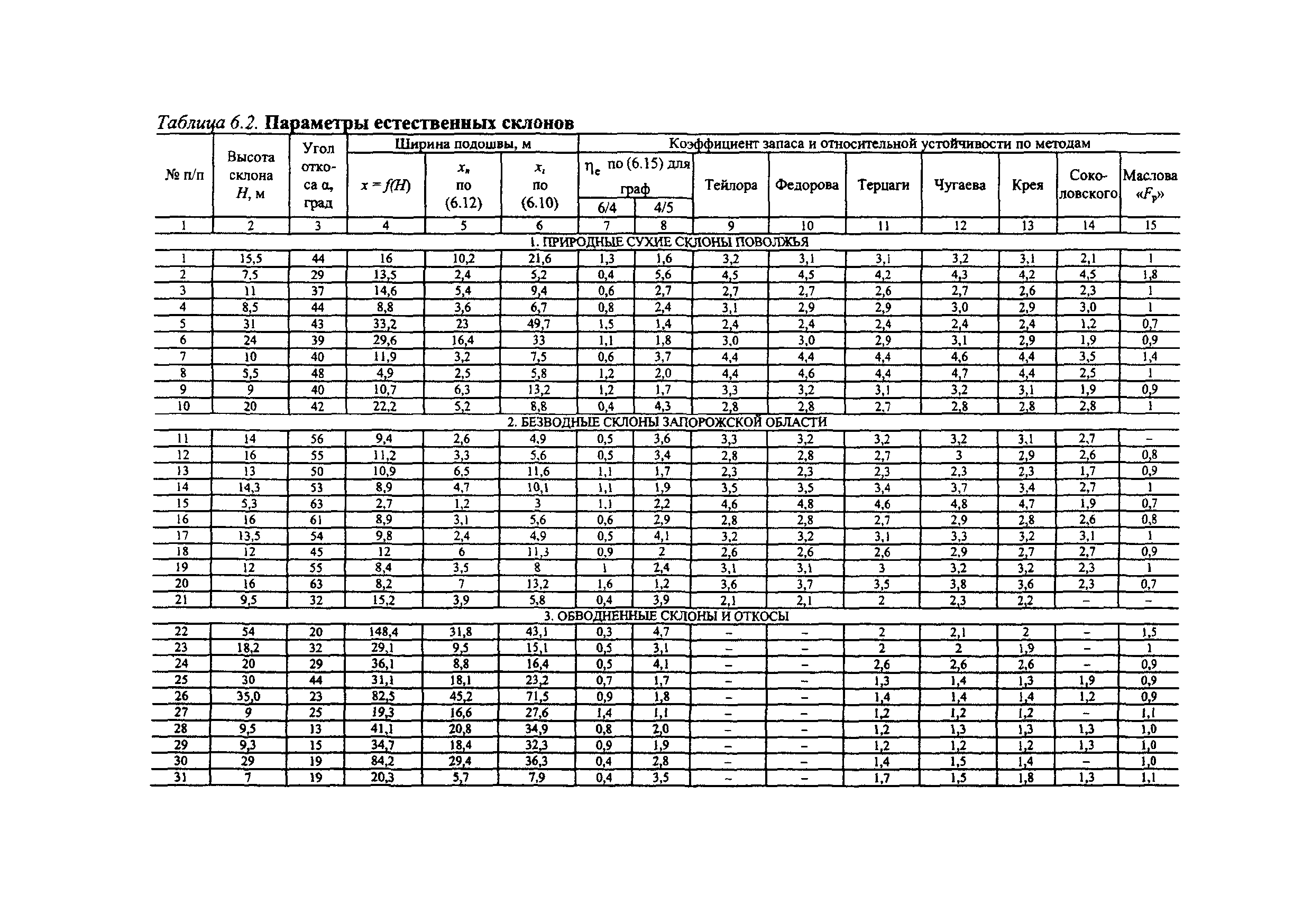
Глава 6. Устойчивость склонов
Глава 7. Проникновение конуса в сплошную среду
   7.1. Экспериментально-теоретическое обоснование прочностных испытаний прониканием
   7.2. Предельные напряжения по контакту конуса со средой
   7.3. Экспериментально-теоретические предпосылки для определения деформационных показателей при проникании конуса
   7.4. Сопротивление в жидких средах
Заключение
Список литературы
Издан: Издательство ИжГТУ (2005 г. )