Скачать МИ 2693-2001 Государственная система обеспечения единства измерений. Порядок проведения коммерческого учета сырой нефти на нефтедобывающих предприятиях. Основные положения

Дата актуализации: 01.01.2021

МИ 2693-2001

Государственная система обеспечения единства измерений. Порядок проведения коммерческого учета сырой нефти на нефтедобывающих предприятиях. Основные положения

Обозначение: МИ 2693-2001
Обозначение англ: MI 2693-2001
Статус:не действует
Название рус.:Государственная система обеспечения единства измерений. Порядок проведения коммерческого учета сырой нефти на нефтедобывающих предприятиях. Основные положения
Дата добавления в базу:01.09.2013
Дата актуализации:01.01.2021
Область применения:Рекомендация устанавливает основные положения о порядке проведения коммерческого учета сырой нефти на нефтедобывающих предприятиях, заключающего в количественном определении с нормированной погрешностью массы нетто сырой (неподготовленной) нефти методом прямых измерений с помощью массовых расходомеров и объемно-массовым динамическим методом косвенных измерений.
Оглавление:1. Область применения
2. Нормативные ссылки
3. Термины и определения
4. Общие положения
5. Порядок проведения коммерческого учета сырой нефти на нефтедобывающих предприятиях (региона нефтедобычи)
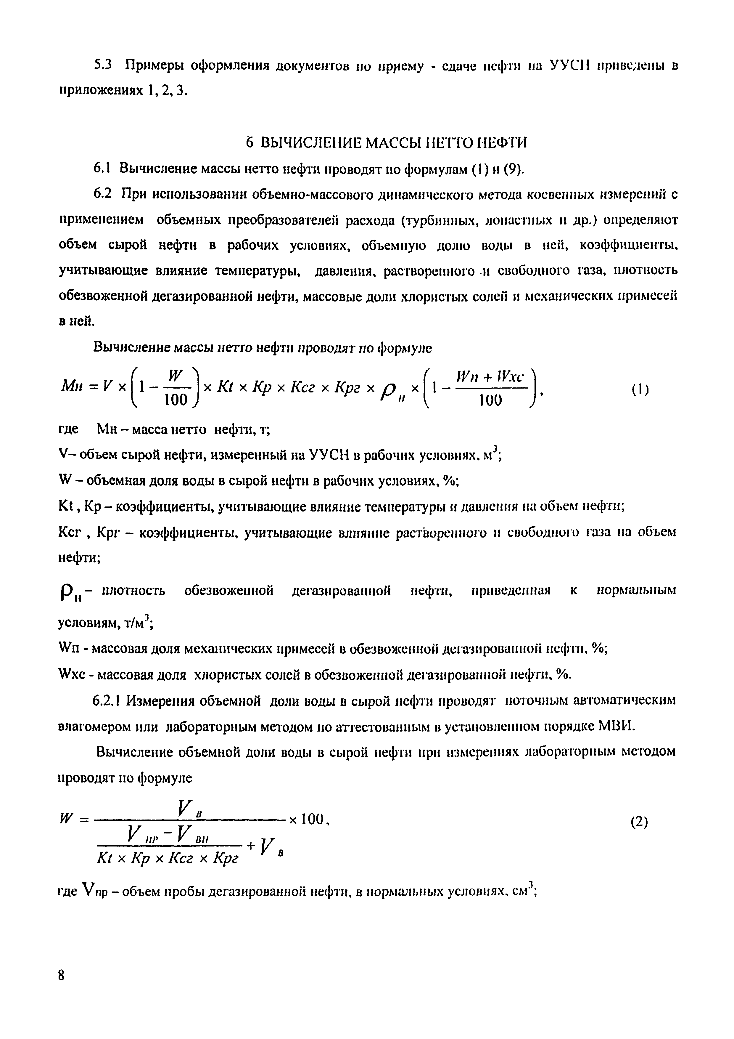
6. Вычисление массы нетто сырой нефти
7. Погрешности измерений
8. Технические средства коммерческого учета сырой нефти
9. Дополнительные условия
Приложения:
А. Акт учитываемых параметров (форма)
Б. Протокол регистрации результатов измерений массы нетто нефти (форма)
В. Акт приема-сдачи нефти по УУСН № (форма)
Г. Техническое задание на проектирование УУСН (форма)
Д. Техническое задание на разработку МВИ массы нетто нефти (форма)
Е. Перечень средства измерений и оборудования для УУСН (справочное)
Разработан: ГНМЦ ВНИИР
АО Нефтеавтоматика
УНМЦ АО Нефтеавтоматика
Утверждён:08.11.2001 ГНМЦ ВНИИР
Заменяет собой:
  • «Положение об оперативном и коммерческом учете сырой нефти на нефтедобывающих предприятиях» (1995 год)
Нормативные ссылки:
МИ 2693-2001МИ 2693-2001МИ 2693-2001МИ 2693-2001МИ 2693-2001МИ 2693-2001МИ 2693-2001МИ 2693-2001МИ 2693-2001МИ 2693-2001МИ 2693-2001МИ 2693-2001МИ 2693-2001МИ 2693-2001МИ 2693-2001МИ 2693-2001МИ 2693-2001МИ 2693-2001МИ 2693-2001МИ 2693-2001МИ 2693-2001МИ 2693-2001МИ 2693-2001МИ 2693-2001МИ 2693-2001МИ 2693-2001МИ 2693-2001МИ 2693-2001МИ 2693-2001МИ 2693-2001МИ 2693-2001МИ 2693-2001МИ 2693-2001МИ 2693-2001МИ 2693-2001МИ 2693-2001МИ 2693-2001МИ 2693-2001