Скачать ГОСТ Р 53662-2009 Система менеджмента безопасности цепи поставок. Наилучшие методы обеспечения безопасности цепи поставок. Оценки и планыДата актуализации: 01.01.2021
|
| Обозначение: | ГОСТ Р 53662-2009 |
| Обозначение англ: | GOST R 53662-2009 |
| Статус: | заменен |
| Название рус.: | Система менеджмента безопасности цепи поставок. Наилучшие методы обеспечения безопасности цепи поставок. Оценки и планы |
| Название англ.: | Security management systems for the supply chain. Best practices for implementing supply chain security. Assessments and plans |
| Дата добавления в базу: | 01.09.2013 |
| Дата актуализации: | 01.01.2021 |
| Дата введения: | 01.07.2010 |
| Дата окончания срока действия: | 01.07.2020 |
| Область применения: | В стандарте приведены рекомендации и требования для организаций - участников цепи поставок по: - разработке и внедрению процессов обеспечения безопасности и охраны цепи поставок; - документированному установлению минимального уровня охраны для всей цепи поставок или ее части; - содействию в достижении соответствия критериям, предъявляемым к Уполномоченному экономическому оператору, сформулированным в Рамочных стандартах безопасности и облегчения мировой торговли Всемирной таможенной организации, и существующим законодательным и нормативным актам, регламентирующим обеспечение безопасности и охраны цепи поставок. В дополнение стандарт устанавливает требования к документации, по которой возможно проводить оценку соответствия. Организация, принявшая на себя ответственность по стандарту, должна: - определить участки цепи поставок, на которых организация будет обеспечивать безопасность и охрану; - провести там оценку уязвимости (охраны) и разработать адекватные контрмеры; - разработать и внедрить План обеспечения безопасности (охраны) цепи поставок; - подготовить персонал, ответственный за охрану (службы охраны), в соответствии с его должностными обязанностями. |
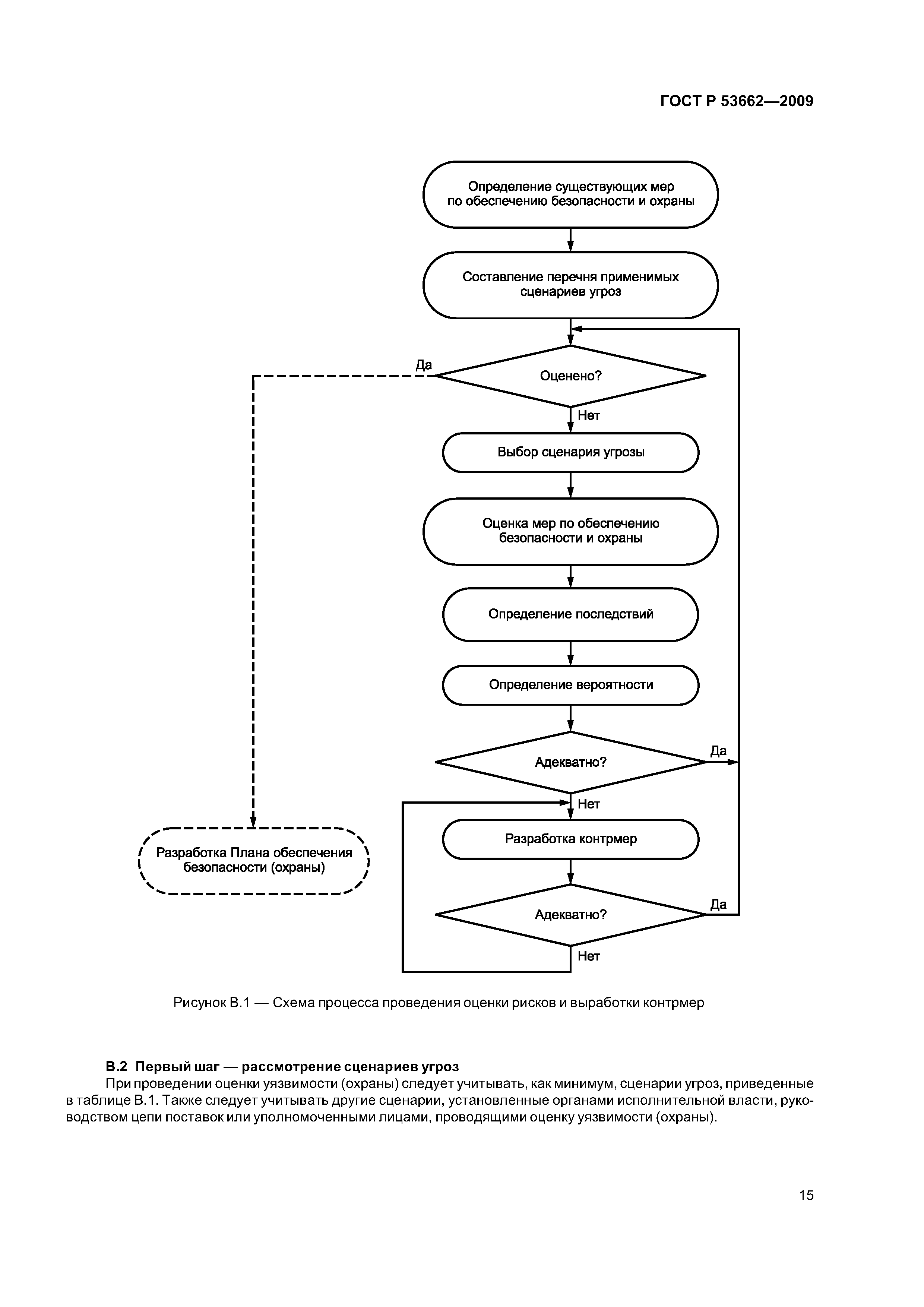
| Оглавление: | 1 Область применения 2 Нормативные ссылки 3 Термины и определения 4 Основные положения 4.1 Паспорт участка цепи поставок 4.2 деловые партнеры 4.3 Свидетельства о соответствии, принятые в международной практике 4.4 деловые партнеры, освобождаемые от предъявления декларации об охране. 4.5 Анализ состоятельности обеспечения безопасности деловых партнеров. . 5 Процесс обеспечения безопасности и охраны цепи поставок 5.1 Общие положения 5.2 Определение масштабов оценки уязвимости (охраны) 5.3 Проведение оценки уязвимости (охраны) 5.4 Разработка Плана обеспечения безопасности (охраны) цепи поставок 5.5 Реализация Плана обеспечения безопасности (охраны) цепи поставок 5.6 Документирование и мониторинг процессов обеспечения безопасности и охраны цепи поставок 5.7 Меры, принимаемые после реализации акта незаконного вмешательства 5.8 Защита информации по обеспечению безопасности и охраны Приложение А (справочное) Процесс обеспечения безопасности и охраны цепи поставок Приложение В (справочное) Методика проведения оценки рисков и выработки контрмер Приложение С (справочное) Руководство по оказанию помощи и сертификации Приложение D (обязательное) Сведения о соответствии ссылочных национальных и межгосударственных стандартов международным стандартам, использованным в качестве ссылочных в примененном международном стандарте Библиография |
| Разработан: | ФГУ СМБ |
| Утверждён: | 15.12.2009 Федеральное агентство по техническому регулированию и метрологии (1027-ст) |
| Издан: | Стандартинформ (2010 г. ) |
| Нормативные ссылки: |
|


























