Скачать Инструкция по применению схем проветривания выемочных участков угольных шахт с изолированным отводом метана из выработанного пространства с помощью газоотсасывающих установок

Дата актуализации: 01.01.2021

Инструкция по применению схем проветривания выемочных участков угольных шахт с изолированным отводом метана из выработанного пространства с помощью газоотсасывающих установок

Статус:не подлежит применению
Название рус.:Инструкция по применению схем проветривания выемочных участков угольных шахт с изолированным отводом метана из выработанного пространства с помощью газоотсасывающих установок
Дата добавления в базу:01.09.2013
Дата актуализации:01.01.2021
Дата введения:30.04.2010
Дата окончания срока действия:03.02.2012
Область применения:Инструкция предназначена для всех организаций, занимающихся составлением проектов новых и реконструируемых шахт, проектов подготовки новых горизонтов, блоков и выемочных полей действующих шахт, паспортов выемочных участков и производством расчетов необходимого количества воздуха для угольных шахт.
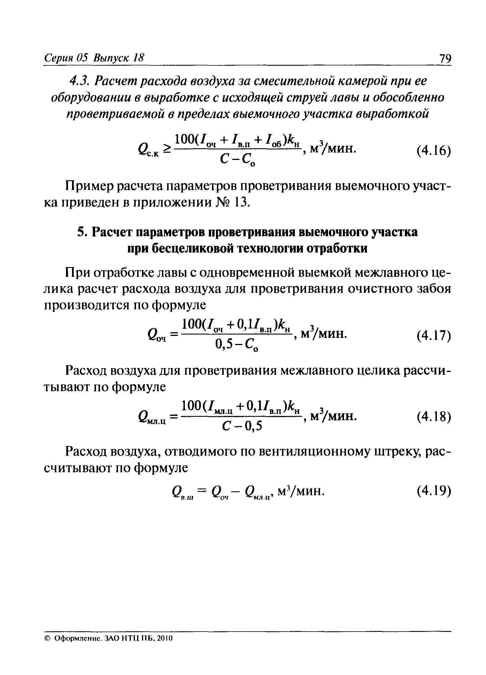
Оглавление:1 Общие положения
2 Требования к оборудованию, эксплуатации и контролю работы поверхностных газоотсасывающих установок
3 Требования к оборудованию, эксплуатации и контролю работы подземных газоотсасывающих установок
4 Требования к оборудованию выемочного участка автоматической стационарной аппаратурой контроля содержания газов и пыли, централизованного телеконтроля расхода воздуха и обеспечению взрывозащиты
5 Требования к режимам работы газоотсасывающих установок в аварийных ситуациях
6 Требования к профилактике самовозгорания угля и угольной пыли
7 Требования к средствам локализации взрывов газа и угольной пыли
8 Требования к оборудованию смесительных камер
Приложение 1. Термины и их определения
Приложение 2. Условные обозначения
Приложение 3. Порядок определения метанообильности выемочных участков
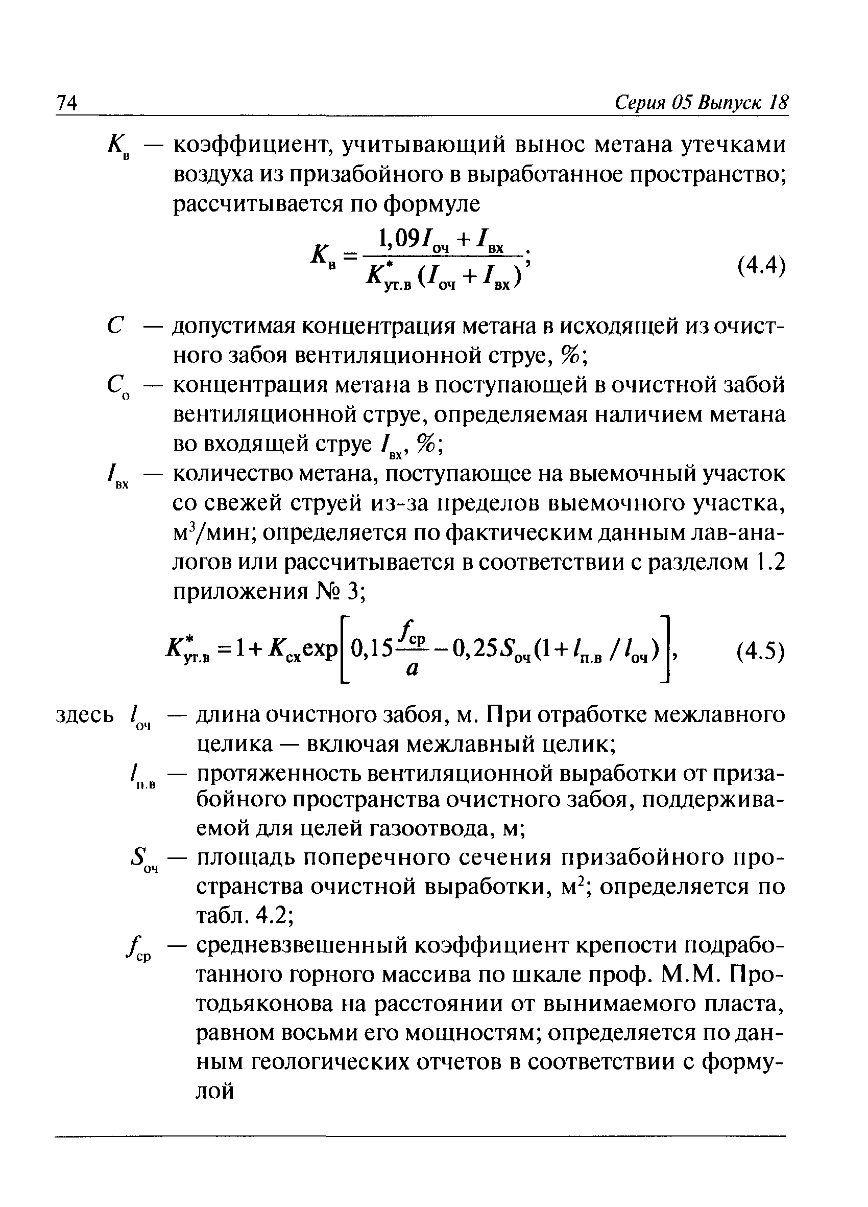
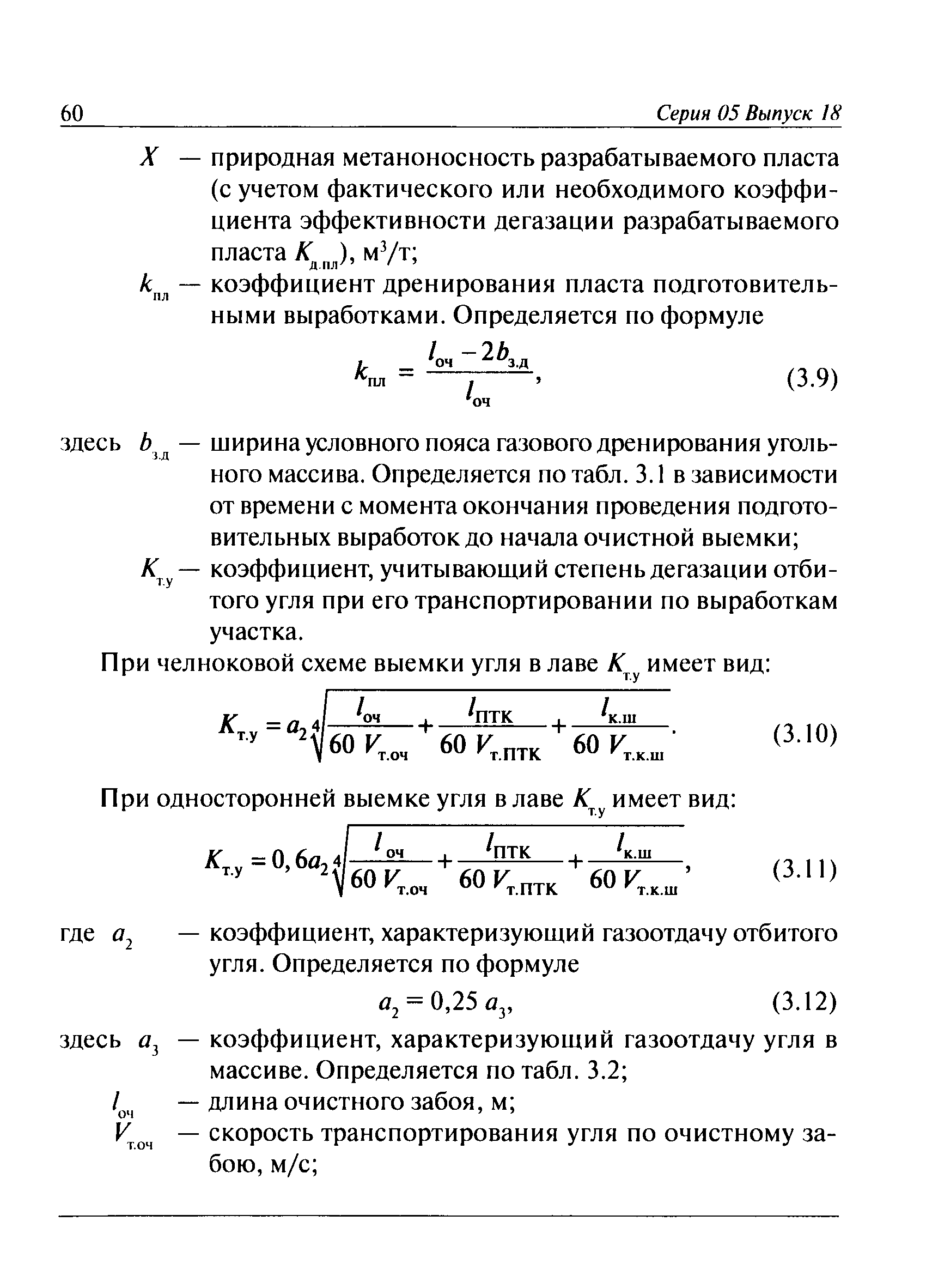
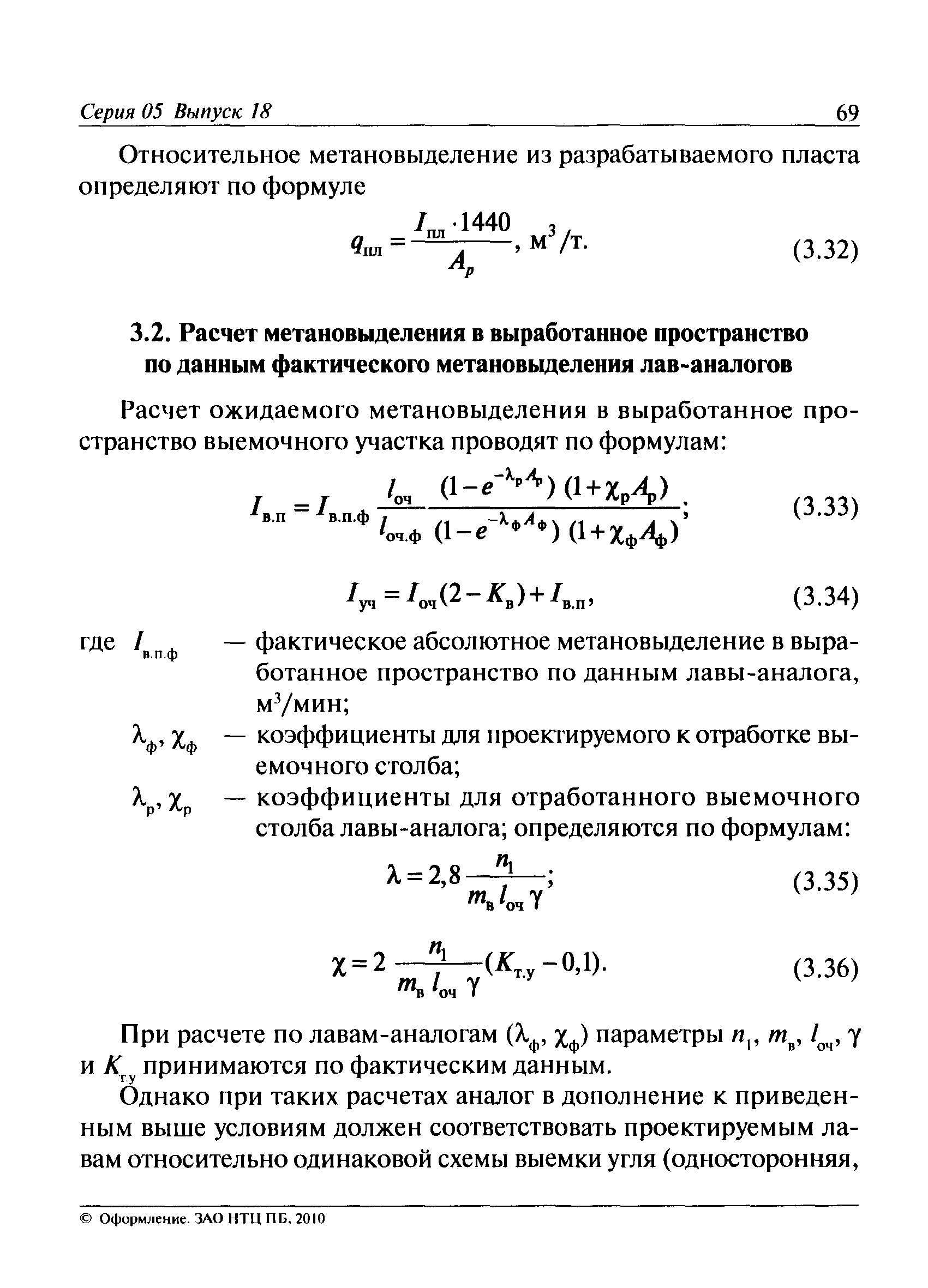
Приложение 4. Расчет параметров проветривания выемочного участка
Приложение 5. Расчет параметров газоотводящей сети
Приложение 6. Определение режима работы и выбор газоотсасывающего вентилятора
Приложение 7. Проверка концентрации метана в метановоздушной смеси, поступающей к газоотсасывающей установке
Приложение 8. Область применения схем проветривания выемочных участков с отводом метановоздушной смеси из выработанного пространства
Приложение 9. Классификация схем проветривания выемочных участков с отводом метановоздушной смеси из выработанного пространства
Приложение 10. Методика расчета скорости подачи очистного комбайна
Приложение 11. Пример расчета параметров проветривания выемочных участков
Приложение 12. Аэродинамические характеристики газоотсасывающих вентиляторных установок
Приложение 13. Форма журнала оператора АГК для контроля пылевого фактора на участке
Приложение 14. Расчет молниезащиты поверхностной газоотсасывающей установки
Разработан: Минприроды России
Ростехнадзор
ИПКОН РАН
МГГУ
ОАО НЦ ВостНИИ
Администрация Кемеровской области
Южно-Сибирское управление Ростехнадзора
ОАО РосНИИГД
ОАО УК Южкузбассуголь
ОАО Сибирьуголь
ОАО Южный Кузбасс
ОАО СУЭК Кузбасс
ОАО СУЭК
ЗАО Распадская УК
ОАО Сибуглемет
ОАО Кузбассгипрошахт
Утверждён:08.10.2009 Минприроды России (Russian Federation Minprirody 325)
Издан: ЗАО НТЦ ПБ (2010 г. )
Нормативные ссылки: