Скачать ГОСТ Р ИСО 22675-2009 Протезирование. Испытание голеностопных узлов и узлов стоп протезов нижних конечностей. Требования и методы испытанийДата актуализации: 01.01.2021
|
| Обозначение: | ГОСТ Р ИСО 22675-2009 |
| Обозначение англ: | GOST R ISO 22675-2009 |
| Статус: | заменен |
| Название рус.: | Протезирование. Испытание голеностопных узлов и узлов стоп протезов нижних конечностей. Требования и методы испытаний |
| Название англ.: | Prosthetics. Testing of ankle-foot devices and foot units. Requirements and test methods |
| Дата добавления в базу: | 01.09.2013 |
| Дата актуализации: | 01.01.2021 |
| Дата введения: | 01.07.2010 |
| Дата окончания срока действия: | 01.04.2020 |
| Область применения: | Важно – Стандарт пригоден для оценки соответствия голеностопных узлов и узлов стоп требованиям прочности, установленным в ИСО 22523:2006 [(подраздел 4.4)] (см. примечание 1). Голеностопные узлы и узлы стоп, которые находятся в продаже и подтвердили свое соответствие требованиям прочности, установленным в [3], подраздел 4.4, посредством удовлетворения соответствующим испытаниям по [4], не требуют повторных испытаний по настоящему стандарту. ПРЕДУПРЕЖДЕНИЕ – Стандарт не пригоден для использования в качестве руководства при отборе конкретного голеностопного узла или узла стопы при назначении протезов нижней конечности индивидуального изготовления! Любое игнорирование этого предупреждения может быть опасным для инвалидов. Стандарт, прежде всего, устанавливает процедуру циклического испытания голеностопных узлов и узлов стоп наружных протезов нижних конечностей, позволяющего имитировать реальные условия нагружения в фазе опоры при ходьбе – от опоры на пятку до отрыва носка, что важно для проверки квалификационных требований, таких как прочность, износостойкость и срок службы. Эта возможность особенно важна для оценки отличий новых конструкций голеностопных узлов и узлов стоп со специфическими характеристиками, которые проявляются только при реальных условиях нагружения. Кроме того, стандарт устанавливает процедуру статического испытания голеностопных узлов и узлов стоп, состоящую из статического проверочного испытания и статического испытания на предельную прочность, которые базируются, помимо всего прочего, на возможности приложения сил к пятке и носку по линиям действия, соответствующим тем, по которым происходит нагружение в моменты максимального нагружения пятки и носка при циклическом испытании. Условия нагружения, к которым обращаются в третьем абзаце, при циклических испытаниях характеризуются профилем нагружения, определенным результирующим вектором вертикальной и горизонтальной (А - Р) силы реакции опоры, и профилем передвижения, определенным углом голени. Условия нагружения, установленные в стандарте, характеризуются стандартизированными видами этих нагружений и профилями передвижения, что позволяет унифицировать применение процедур циклического и статического испытаний для каждого образца голеностопного узла и узла стопы, представленного на испытание. Согласно концепции испытаний стандарта каждый образец голеностопного узла и узла стопы, представленный на испытание, имеет, однако, возможность проявлять индивидуальные характеристики под нагрузкой. |
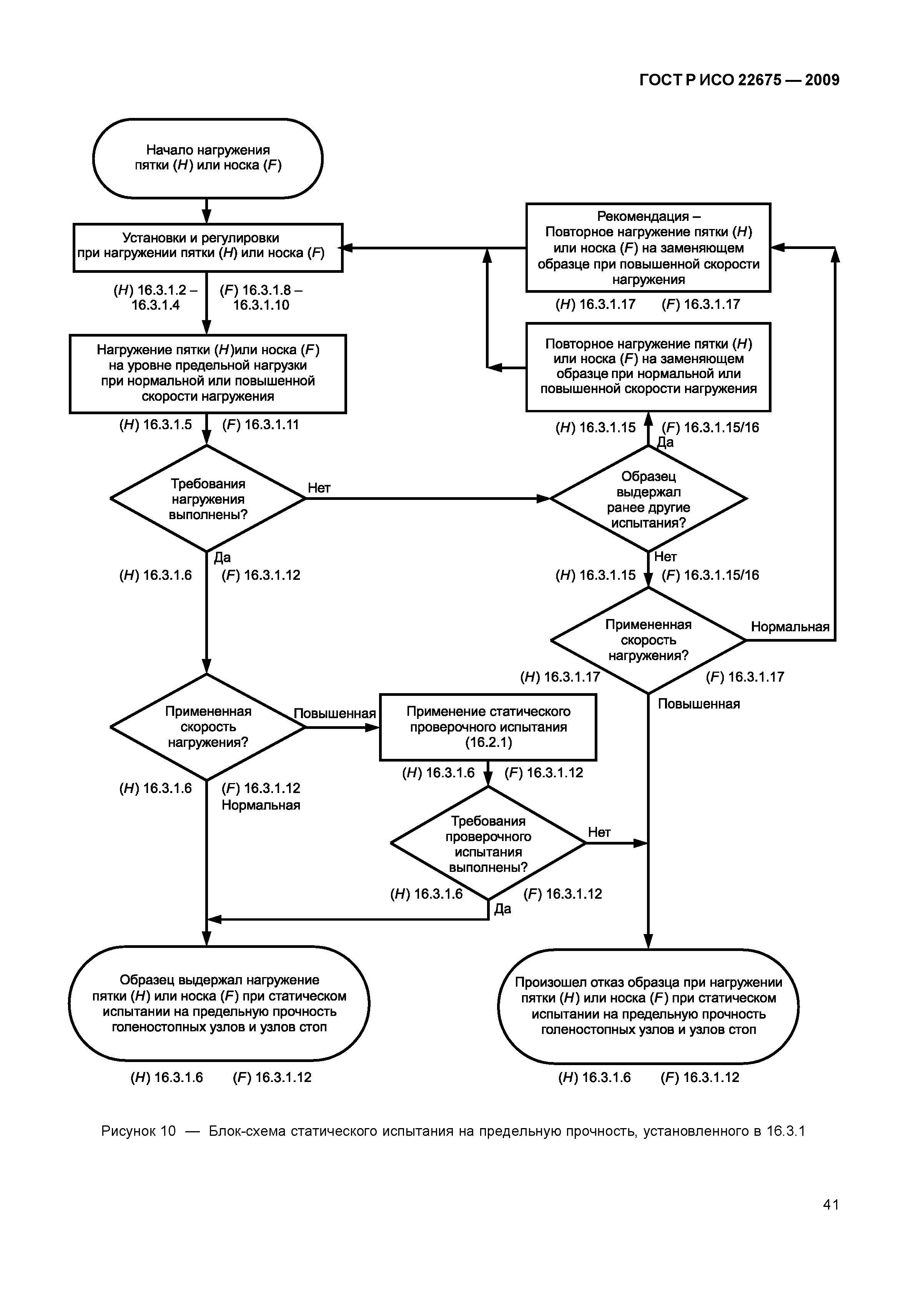
| Оглавление: | 1 Область применения 2 Нормативные ссылки 3 Термины и определения 4 Наименования и обозначения испытательных сил 5 Прочность и соответствующие квалификационные требования и условия их применения 6 Система координат и схемы нагружения 6.1 Общие положения 6.2 Оси и начало системы координат 6.3 Базовые точки 6.4 Испытательная сила 6.5 Линия приложения испытательной силы 6.6 Линии действия результирующих базовых сил 6.7 Центральная линия узла стопы и действительный центр голеностопного узла 6.7.1 Общие положения 6.7.2 Центральная линия узла стопы 6.7.3 Действительный центр голеностопного узла 7 Условия нагружения и уровни нагрузки 7.1 Условия нагружения 7.2 Уровни нагрузки 8 Значения испытательных сил, размеров и число циклов 9 Соответствие 9.1 Общие положения 9.2 Особые соглашения и требования, касающиеся элемента соединения голеностопного узла или узла стопы с остальной частью конструкции протеза 9.2.1 Соглашения для испытаний 9.2.2 Требования для подтверждения соответствия 9.3 Число испытаний и образцов, требуемых для подтверждения соответствия настоящему стандарту 9.4 Многократное использование образцов 9.4.1 Общие положения 9.4.2 Ограничение 9.5 Испытание на особых уровнях нагрузки, не установленных настоящим стандартом 10 Испытываемые образцы 10.1 Отбор образцов 10.1.1 Общие положения 10.1.2 Отбор голеностопных узлов и узлов стоп, соответствующих размеру стопы 10.2 Типы образцов 10.2.1 Полная конструкция 10.2.2 Частичная конструкция 10.3 Подготовка образцов 10.4 Обозначение образцов 10.5 Установка образцов 10.6 Наихудшее положение образца при его установке 11 Ответственность за подготовку испытаний 12 Сопроводительный документ на испытания 12.1 Общие требования 12.2 Требуемая информация для образцов 12.3 Требуемая информация для испытаний 12.3.1 Общие положения 12.3.2 Для всех испытаний 12.3.3 Для статического проверочного испытания и статического испытания на предельную прочность 12.3.4 Для статического испытания на предельную прочность 12.3.5 Для циклического испытания 13 Оборудование 13.1 Общие положения 13.2 Концевые крепления 13.2.1 Общие положения 13.2.2 Проверочное испытание концевых креплений 13.3 Приспособление для установки образцов (рекомендуемое) 13.4 Испытательное оборудование 13.4.1 Испытательное оборудование для статического нагружения пятки и носка 13.4.2 Испытательное оборудование для циклического нагружения 14 Точность 14.1 Общие положения 14.2 Точность оборудования 14.3 Погрешность измерения 15 Принципы испытаний 15.1 Общие положения 15.2 Процедура статического испытания 15.3 Процедура циклического испытания 16 Процедуры испытания 16.1 Требования к нагружению 16.1.1 Подготовка к нагружению 16.1.2 Условия нагружения 16.2 Статическое проверочное испытание 16.2.1 Метод испытания 16.2.2 Квалификационное требование 16.2.3 Условия соответствия 16.3 Статическое испытание на предельную прочность 16.3.1 Метод испытания 16.3.2 Квалификационные требования 16.3.3 Условия соответствия 16.4 Циклическое испытание 16.4.1 Метод испытания 16.4.2 Квалификационные требования 16.4.3 Условия соответствия 17 Журнал испытательной лаборатории/центра 17.1 Общие требования 17.2 Специальные требования 18 Отчет об испытаниях 18.1 Общие требования 18.2 Специальные требования 18.3 Дополнительные требования 19 Классификация и обозначение 19.1 Общие положения 19.2 Примеры классификации и обозначения 20 Маркировка 20.1 Общие положения 20.2 Применение знака "*)" и предупреждающего знака 20.3 Образцы этикеток 20.4 Размещение этикетки Приложение А (справочное) Исходные данные для определения условий нагружения и уровней нагрузки по настоящему стандарту Приложение В (рекомендуемое) Указания по применению альтернативного статического испытания на предельную прочность Приложение С (рекомендуемое) Указания по применению дополнительного уровня нагрузки Рб . Приложение D (рекомендуемое) Данные, подлежащие включению в журнал испытательной лаборатории/центра Приложение Е (справочное) Информация о техническом отчете [1] Приложение F (рекомендуемое) Ссылка на важнейшие принципы обеспечения безопасности и функционирования медицинских устройств, соответствующих [2] Приложение ДА (справочное) Сведения о соответствии ссылочных международных стандартов национальным стандартам Российской Федерации Библиография |
| Разработан: | ФГУП СТАНДАРТИНФОРМ |
| Утверждён: | 27.05.2009 Федеральное агентство по техническому регулированию и метрологии (172-ст) |
| Издан: | Стандартинформ (2011 г. ) |
| Нормативные ссылки: |

















































































