Скачать ГОСТ Р ИСО 15531-32-2010 Системы промышленной автоматизации и интеграция. Управляющая информация промышленным производством. Управление использованием ресурсов. Часть 32. Концептуальная модель данных для управления использованием ресурсовДата актуализации: 01.01.2021
|
| Обозначение: | ГОСТ Р ИСО 15531-32-2010 |
| Обозначение англ: | GOST R ISO 15531-32-2010 |
| Статус: | введен впервые |
| Название рус.: | Системы промышленной автоматизации и интеграция. Управляющая информация промышленным производством. Управление использованием ресурсов. Часть 32. Концептуальная модель данных для управления использованием ресурсов |
| Название англ.: | Industrial automation systems and integration. Industrial manufacturing management data. Resources usage management. Part 32. Conceptual model for resources usage management data |
| Дата добавления в базу: | 01.09.2013 |
| Дата актуализации: | 01.01.2021 |
| Дата введения: | 01.09.2011 |
| Область применения: | Стандарт распространяется на полное описание концептуальной модели данных для управления использованием ресурсов, основанное на информационной модели ресурсов и основных принципах, представленных в ИСО 15531-31. Стандарт устанавливает: - описание концептуальной информационной модели ресурсов и связанных с ней определений данных для управления использованием ресурсов; - описание на языке EXPRESS модели и связанных с ней сущностей; - схему EXPRESS-G модели. |
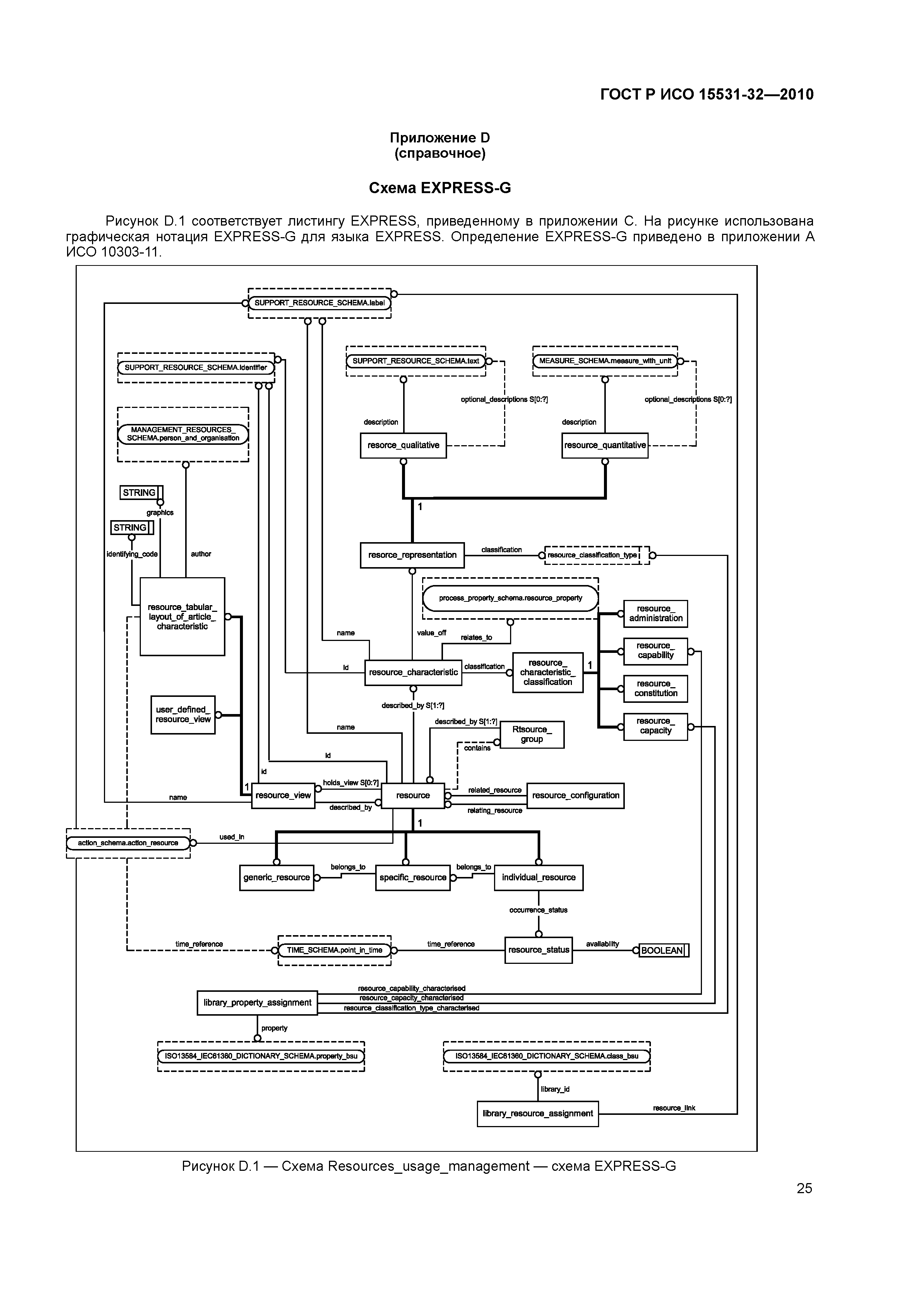
| Оглавление: | 1 Область применения 2 Нормативные ссылки 3 Термины, определения и сокращения 3.1 Термины и определения 3.2 Сокращения 4 Общие положения комплекса стандартов ИСО 15531 5 Концептуальная информационная модель данных для управления использованием ресурсов 5.1 Структура проекта 5.2 Определение схемы 5.3 Определения типа управления использованием ресурсов 5.4 Определения сущностей управления использованием ресурсов Приложение А (обязательное) Использование идентификатора ASN.1 в стандартах ИСО ТК 184 ПК 4 Приложение В (справочное) Примеры использования информационной модели ресурсов Приложение С (справочное) Листинг EXPRESS Приложение D (справочное) Схема EXPRESS-G Приложение ДА (справочное) Сведения о соответствии ссылочных международных стандартов ссылочным национальным стандартам Российской Федерации Библиография |
| Разработан: | НТЦ ИНТЕК |
| Утверждён: | 21.12.2010 Федеральное агентство по техническому регулированию и метрологии (868-ст) |
| Издан: | Стандартинформ (2012 г. ) |
| Нормативные ссылки: |
|































