Скачать Рекомендации по проектированию панельных конструкций с применением древесины и древесных материалов для производственных зданийДата актуализации: 01.01.2021 |
| Статус: | действует |
| Название рус.: | Рекомендации по проектированию панельных конструкций с применением древесины и древесных материалов для производственных зданий |
| Дата добавления в базу: | 01.09.2013 |
| Дата актуализации: | 01.01.2021 |
| Область применения: | В документе приведены основные требования к ограждающим конструкциям на деревянном каркасе для производственных, промышленных и сельскохозяйственных зданий и сооружений, требования к материалам, правила расчета и конструирования. Рассмотрены панельные конструкции с каркасом из древесины, в том числе армированной, из балок с фанерной стенкой и гнутоклееных фанерных профилей, панели со шпренгелем. Для инженерно-технических работников проектных организаций. |
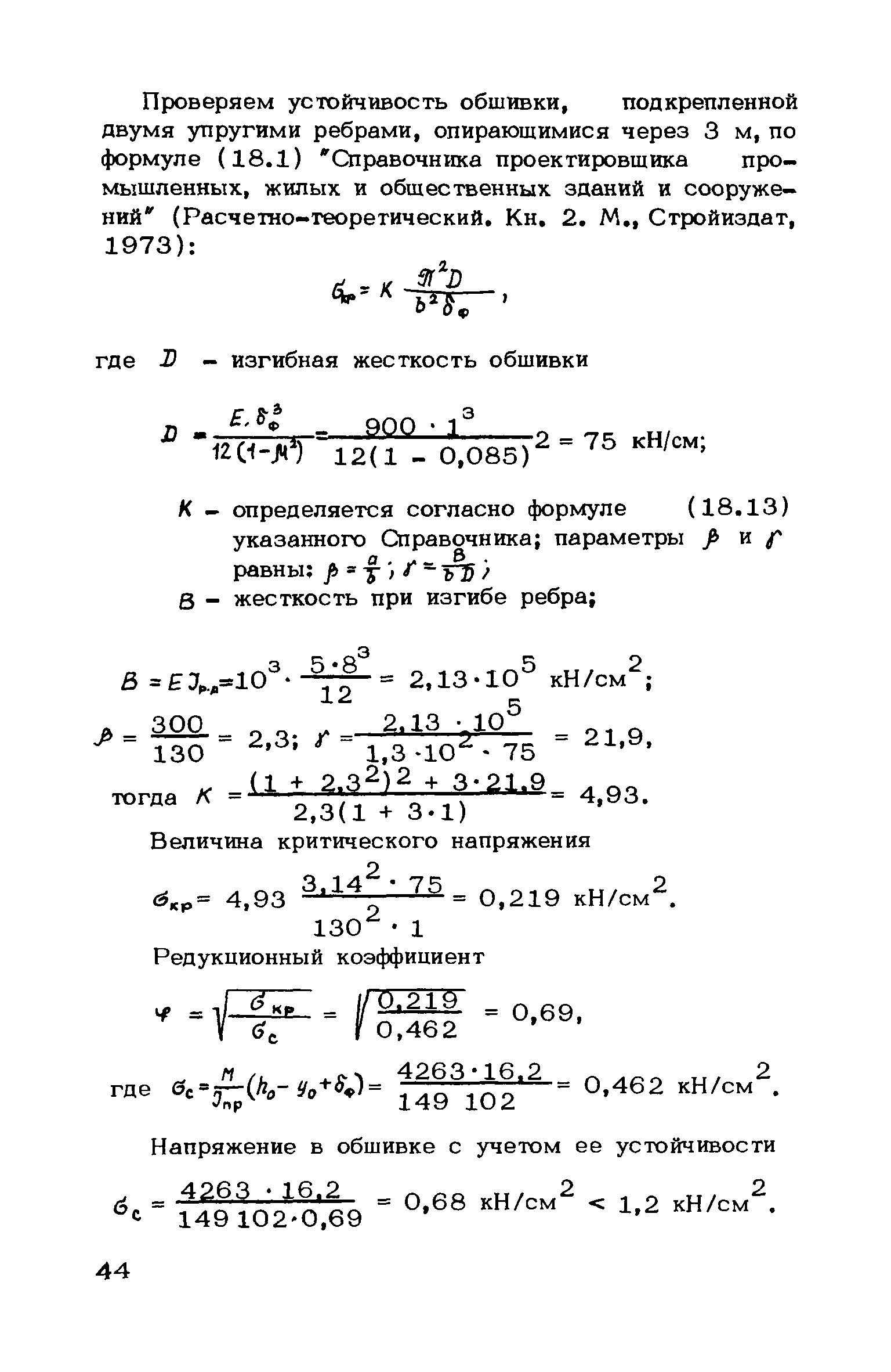
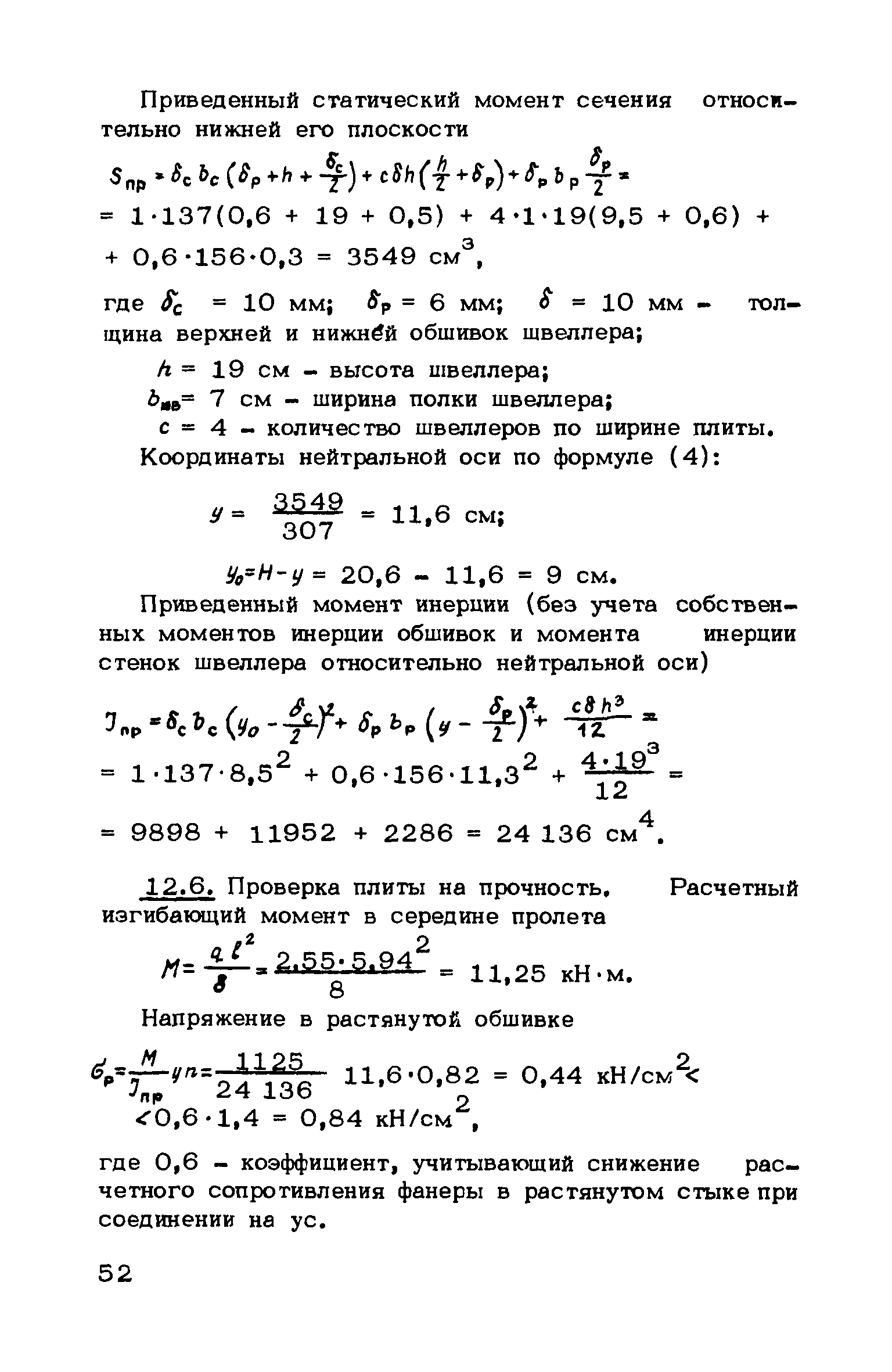
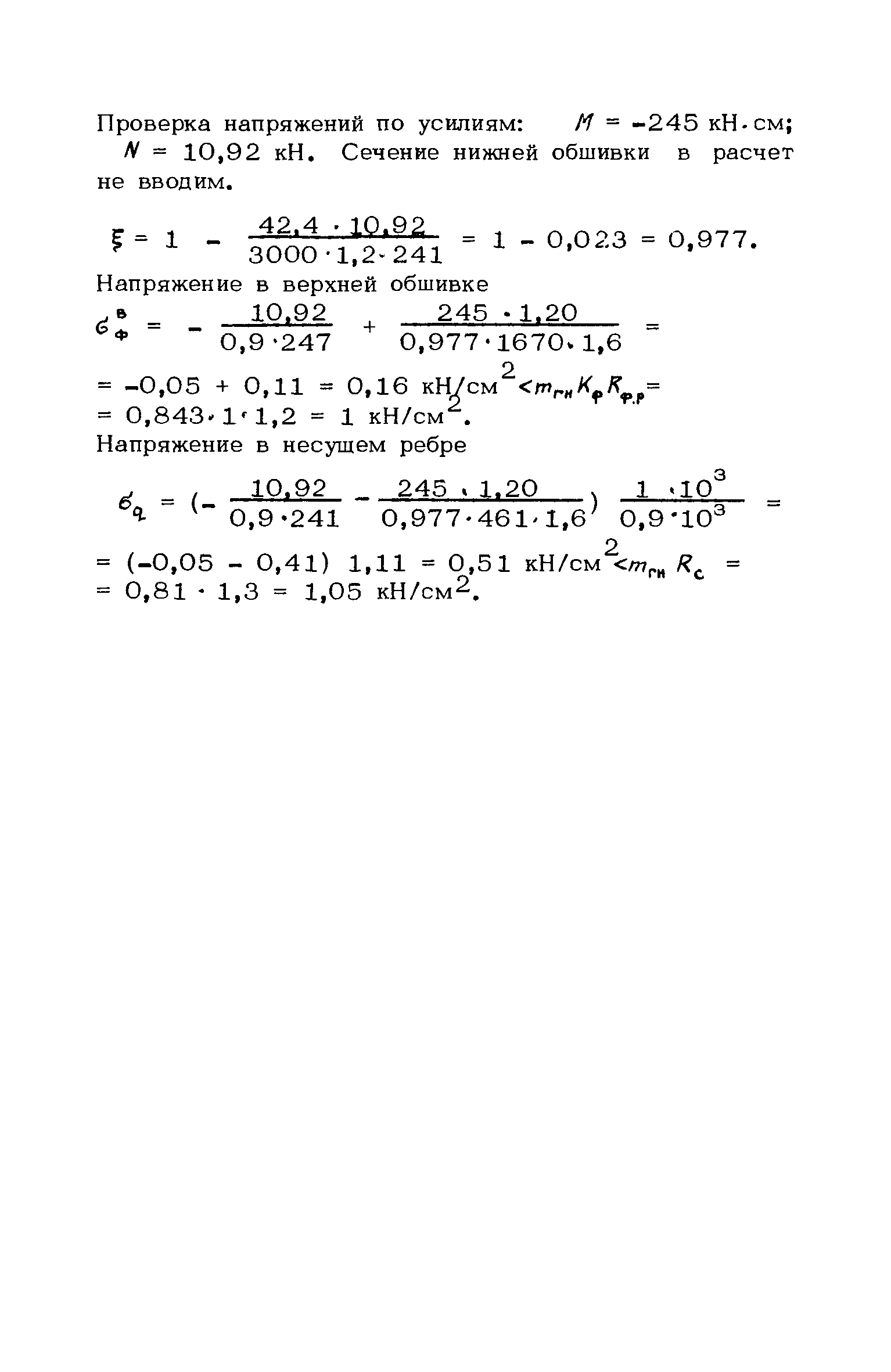
| Оглавление: | Предисловие 1. Общие положения 2. Плиты покрытий 3. Панели стен 4. Теплотехнические требования 5. Основные требования к стыкам 6. Материалы для изготовления плит и панелей 7. Расчет. Общие положения 8. Плиты покрытий с деревянным каркасом и фанерной обшивкой. Конструктивные требования и расчетные положения 9. Плиты покрытия длиной 6 м с деревянным каркасом и фанерной обшивкой. Пример расчета 10. Плита покрытия длиной 12 м с деревянным каркасом и фанерной обшивкой. Пример расчета 11. Плита покрытия длиной 12 м с ребрами из двух клееных деревянных балок и фанерной обшивкой. Пример расчета 12. Плита покрытия длиной 6 м с ребрами из гнутоклееных фанерных профилей и фанерной обшивкой. Пример расчета 13. Плита покрытия длиной 6 м с ребрами из балок с фанерной стенкой и фанерной обшивкой. Пример расчета 14. Плиты покрытий с армированными предварительно напряженными деревянными ребрами и обшивками из асбестоцементных листов. Конструктивные требования и расчетные положения 15. Плита покрытия с предварительно напряженными деревянными ребрами. Пример расчета 16. Плиты покрытий с деревянным каркасом и шпренгелем. Конструктивные требования и расчетные формулы 17. Плита покрытия со шпренгелем. Пример расчета 18. Трехслойные плиты покрытий. Конструктивные требования и пример расчета 19. Плиты покрытий с обшивками из древесноволокнистых плит. Пример расчета 20. Панели стен. Конструктивные требования и примеры расчета 21. Панель-оболочка с деревянным каркасом и фанерной обшивкой. Пример расчета |
| Разработан: | ЦНИИСК им. В.А. Кучеренко Киевский инженерно-строительный институт Минвуза УССР ЦНИИЭПовцепрома Брестский ИСИ Минвуза БССР ЦНИИЭПсельстрой Южгипрониисельстрой |
| Утверждён: | ЦНИИСК им. В.А. Кучеренко Госстроя СССР |
| Издан: | Стройиздат (1982 г. ) |
| Нормативные ссылки: |
|

























































































































