Скачать 13520 тм-т1 Руководящие указания по проектированию подстанций напряжением 35 - 500 кВ в районах с сильными снегозаносами и снегопадамиДата актуализации: 01.01.2021
|
| Обозначение: | 13520 тм-т1 |
| Обозначение англ: | 13520 тм-т1 |
| Статус: | не действует |
| Название рус.: | Руководящие указания по проектированию подстанций напряжением 35 - 500 кВ в районах с сильными снегозаносами и снегопадами |
| Дата добавления в базу: | 01.09.2013 |
| Дата актуализации: | 01.01.2021 |
| Область применения: | Руководящие указания содержат: методику определения расчетных объемов снегопереноса и уровня снегозаносимости площадок подстанций и подъездных автодорог; рекомендации по выбору площадок; рекомендации по организации внешней (контурной) снегозащиты; рекомендации по планировочным, компоновочным и конструктивным решениям; рекомендации по ослаблению или исключению влияния снега на работу оборудования и персонала подстанции и по удалению снега с площадок подстанций. |
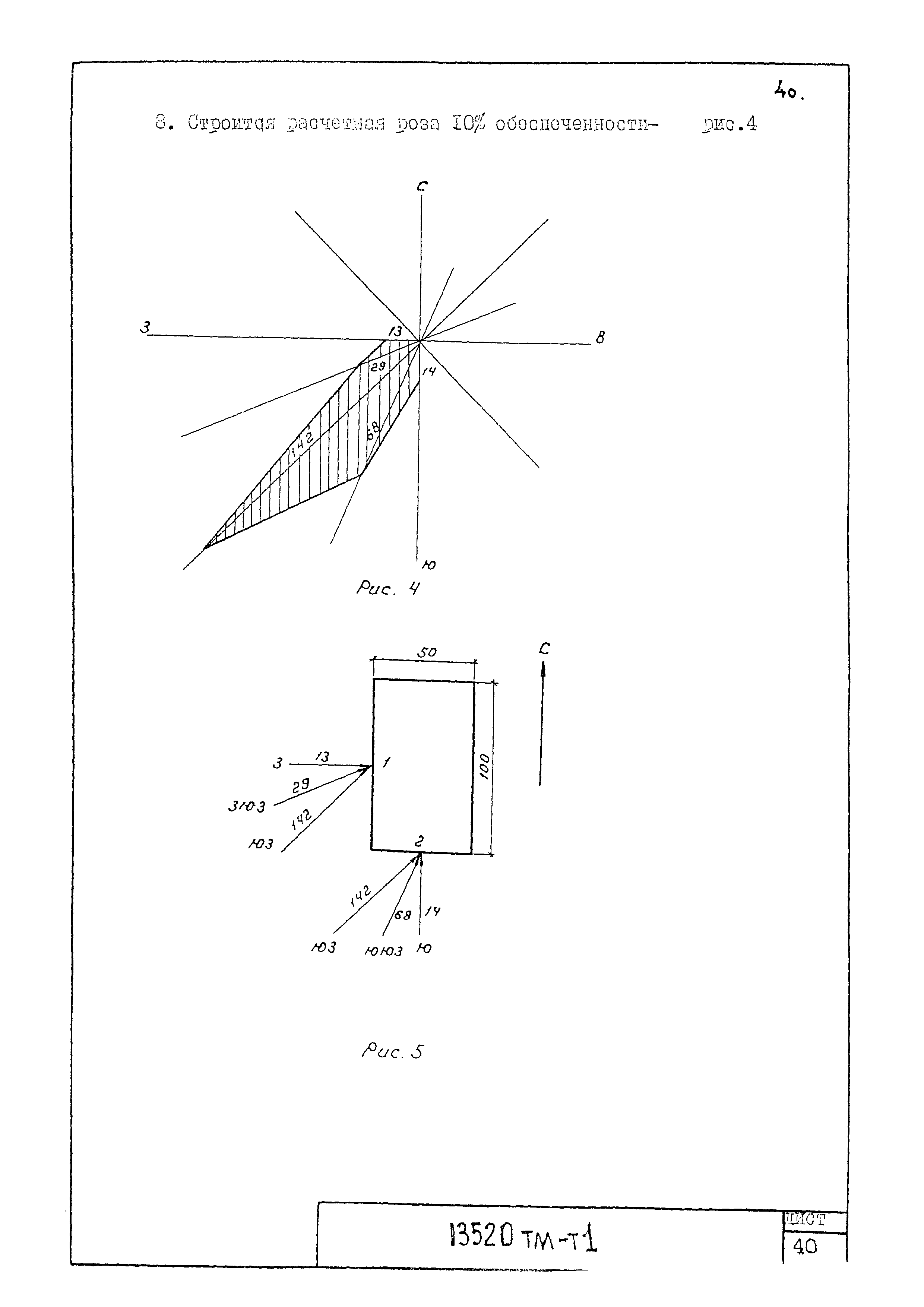
| Оглавление: | 1 Общая часть 2 Влияние снега на условия эксплуатации подстанций 3 Расчет снегопереносов 3.1 Основные определения 3.2 Определение расчетного снегопереноса 3.3 Определение уровня снегозависимости площадок ПС 4 Защита подстанций от снега 4.1 Рекомендации по выбору площадок 4.2 Внеплощадочные мероприятия 4.3 Внутриплощадочные мероприятия 4.4 Способы удаления снега с площадок и подъездных автодорог 4.5 Конструктивные решения 5 Примеры расчета объемов снегопереноса и высоты снежного покрова 5.1 Вариант с круглой розой снегопереноса 5.2 Вариант с секторной розой снегопереноса 5.3 Вариант с направленной розой снегопереноса 5. Перечень литературы Приложение 1. Схематическая карта распределения объемов снегопереноса (из СНиП 2.01.01-82) Приложение 2. Карта районирования территории СССР по высоте снежного покрова повторяемостью 1 раз в 10 лет Приложение 3. Номограммы для вычисления параметров трехпараметрического гамма-распределения С Приложение 4. Ординаты К 10 % обеспеченности трехпараметрического гамма-распределения Приложение 5. Нормирование отклонения от среднего значения ординат биноминальной кривой 10 % обеспеченности Ф 10 % Приложение 6. Значения коэффициента асимметрии С и коэффициента скошенности Sбиноминальной кривой распределения Приложение 7. Контурная снегозащита |
| Разработан: | Институт Дальэнергосетьпроект |
| Утверждён: | Институт Дальэнергосетьпроект |
| Нормативные ссылки: |
|




















































