Скачать Рекомендации по проектированию мембранных покрытий на прямоугольном плане для реконструируемых зданий и сооруженийДата актуализации: 01.01.2021 |
| Статус: | справочные материалы, мп, тпр |
| Название рус.: | Рекомендации по проектированию мембранных покрытий на прямоугольном плане для реконструируемых зданий и сооружений |
| Дата добавления в базу: | 01.09.2013 |
| Дата актуализации: | 01.01.2021 |
| Область применения: | Рекомендации содержат основные положения по проектированию и применению мембранных покрытий для реконструируемых зданий. Даны рекомендации по материалам, изготовлению и монтажу покрытий, конструированию пролетной конструкции и опорного контура. Приведена методика расчета покрытий на эксплуатационные и монтажные нагрузки. Предназначены для инженерно-технических работников проектных и научно-исследовательских организаций |
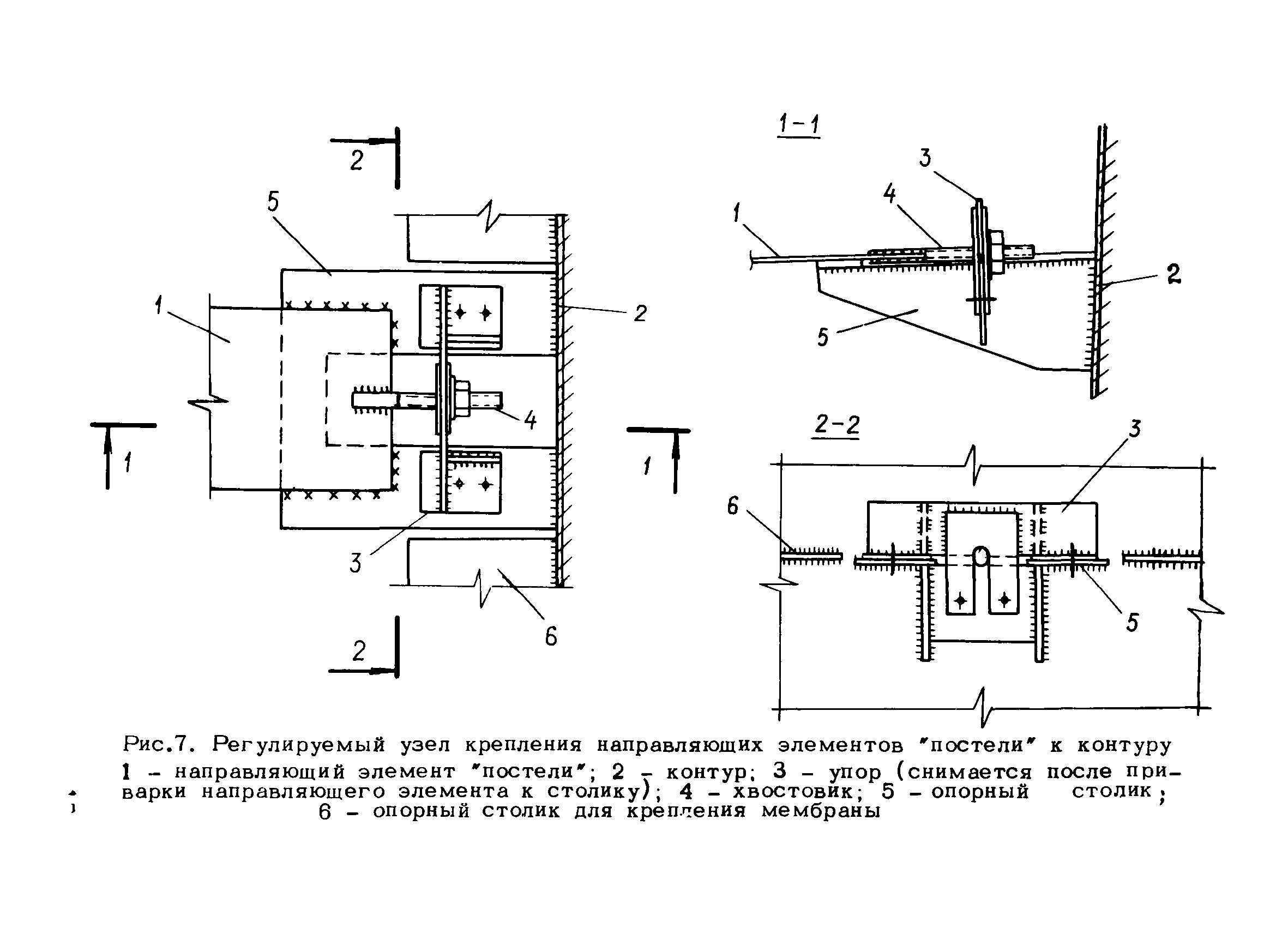
| Оглавление: | Предисловие 1. Основные положения 2. Рекомендации по конструированию Пролетная конструкция Опорный контур Опорные конструкции 3. Материалы, требования по изготовлению 4. Основные положения по монтажу 5. Рекомендации по расчету Основные положения Приближенная методика расчета Расчеты численными методами на ЭВМ Примеры расчета 6. Список литературы |
| Разработан: | ЦНИИСК им. В.А. Кучеренко |
| Утверждён: | 21.11.1988 ЦНИИСК им. В.А. Кучеренко Госстроя СССР |
| Издан: | ЦНИИСК им. В.А. Кучеренко (1989 г. ) |
| Нормативные ссылки: |
|



























































































