Скачать Р 78.36.024-2012 Методика расчета общей и задействованной емкости систем передачи извещений. РекомендацииДата актуализации: 01.01.2021
|
| Обозначение: | Р 78.36.024-2012 |
| Обозначение англ: | R 78.36.024-2012 |
| Статус: | действует |
| Название рус.: | Методика расчета общей и задействованной емкости систем передачи извещений. Рекомендации |
| Дата добавления в базу: | 01.10.2014 |
| Дата актуализации: | 01.01.2021 |
| Область применения: | Методические рекомендации предназначены для оказания помощи подразделениям вневедомственной охраны в расчетах общей и задействованной емкости современных систем передачи извещений, в том числе радиоканальных. |
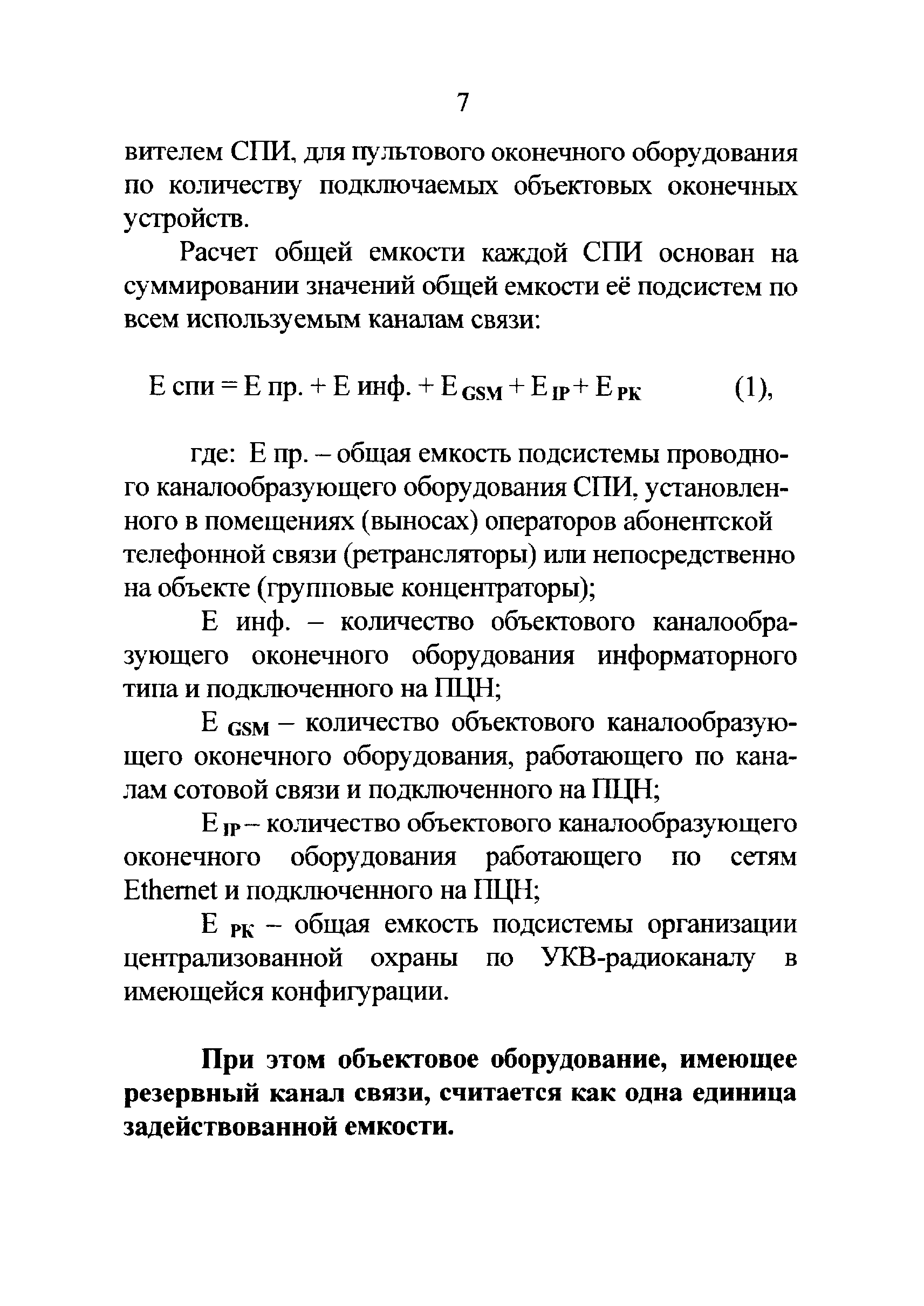
| Оглавление: | 1. Термины и определения 2. Введение и общие положения 3. Расчёт общей пультовой ёмкости СПИ 4. Расчёт задействованной ёмкости СПИ 5. Расчет задействованной емкости проводного ретрансляционного оборудования АСПИ "Атлас-20" 6. Расчет задействованной емкости проводного ретрансляционного оборудования КЦН "Альтаир" 7. Расчет задействованной емкости проводного ретрансляционного оборудования АСПИ "Юпитер" 8. Расчет задействованной емкости проводного ретрансляционного оборудования АСПИ "Заря" 9. Расчет задействованной емкости проводного ретрансляционного оборудования АСПИ "Ахтуба" 10. Расчет задействованной емкости проводного ретрансляционного оборудования АСПИ "Приток-А" 11. Расчет задействованной емкости радиосистем передачи извещений 11.1. РСПИ "Иртыш-3Р" 11.2. РСПИ "Приток-А-Р" 11.3. РСПИ "Протон" 11.4. РСПИ "Радиосеть" 11.5. РСПИ "Струна-5" 11.6. РСПИ "Струна-М" 11.7. РСПИ "Аргон" |
| Разработан: | ФКУ НИЦ Охрана МВД России |
| Утверждён: | ГУВО МВД России (Security Guard Service Administration at the Russian Federation Ministry of Internal Affairs ) |
| Издан: | ФКУ НИЦ Охрана МВД России (2012 г. ) |























