Скачать ГОСТ Р 55342-2012 Представление и обмен данными по режущим инструментам. Часть 150. Руководство пользователяДата актуализации: 01.01.2021
|
| Обозначение: | ГОСТ Р 55342-2012 |
| Обозначение англ: | GOST R 55342-2012 |
| Статус: | введен впервые |
| Название рус.: | Представление и обмен данными по режущим инструментам. Часть 150. Руководство пользователя |
| Название англ.: | Cutting tool data representation and exchange. Part 150. Usage guidelines |
| Дата добавления в базу: | 21.05.2015 |
| Дата актуализации: | 01.01.2021 |
| Дата введения: | 01.01.2014 |
| Область применения: | Стандарт устанавливает руководство по использованию комплекса международных стандартов ИСО 13399 в целом, включая указания по реализации схемы EXPRESS, описанной в ИСО 13399-1, а также по применению ссылочных данных, приведенных в ИСО/ТС 13399-2, ИСО/ТС 13399-3, ИСО/ТС 13399-4, ИСО/ТС 13399-5, ИСО/ТС 13399-50 и ИСО/ТС 13399-60. Стандарт не определяет термины и свойства режущих элементов, частей инструментов, адаптивных и сборочных элементов, ссылочных и соединительных систем, а также общих особенностей. |
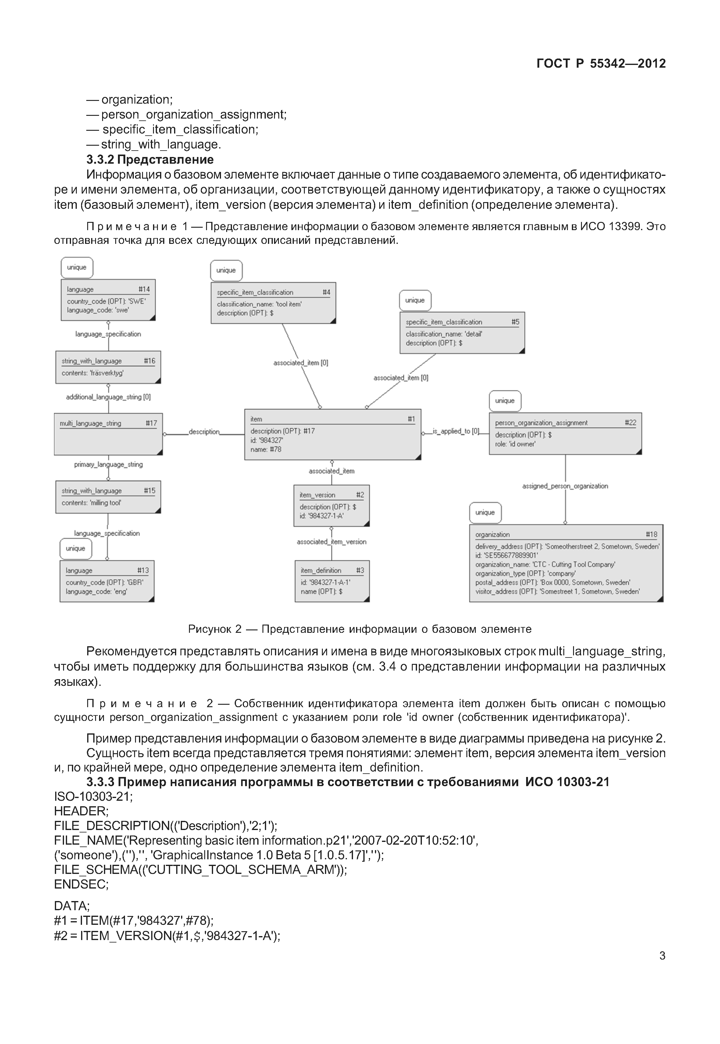
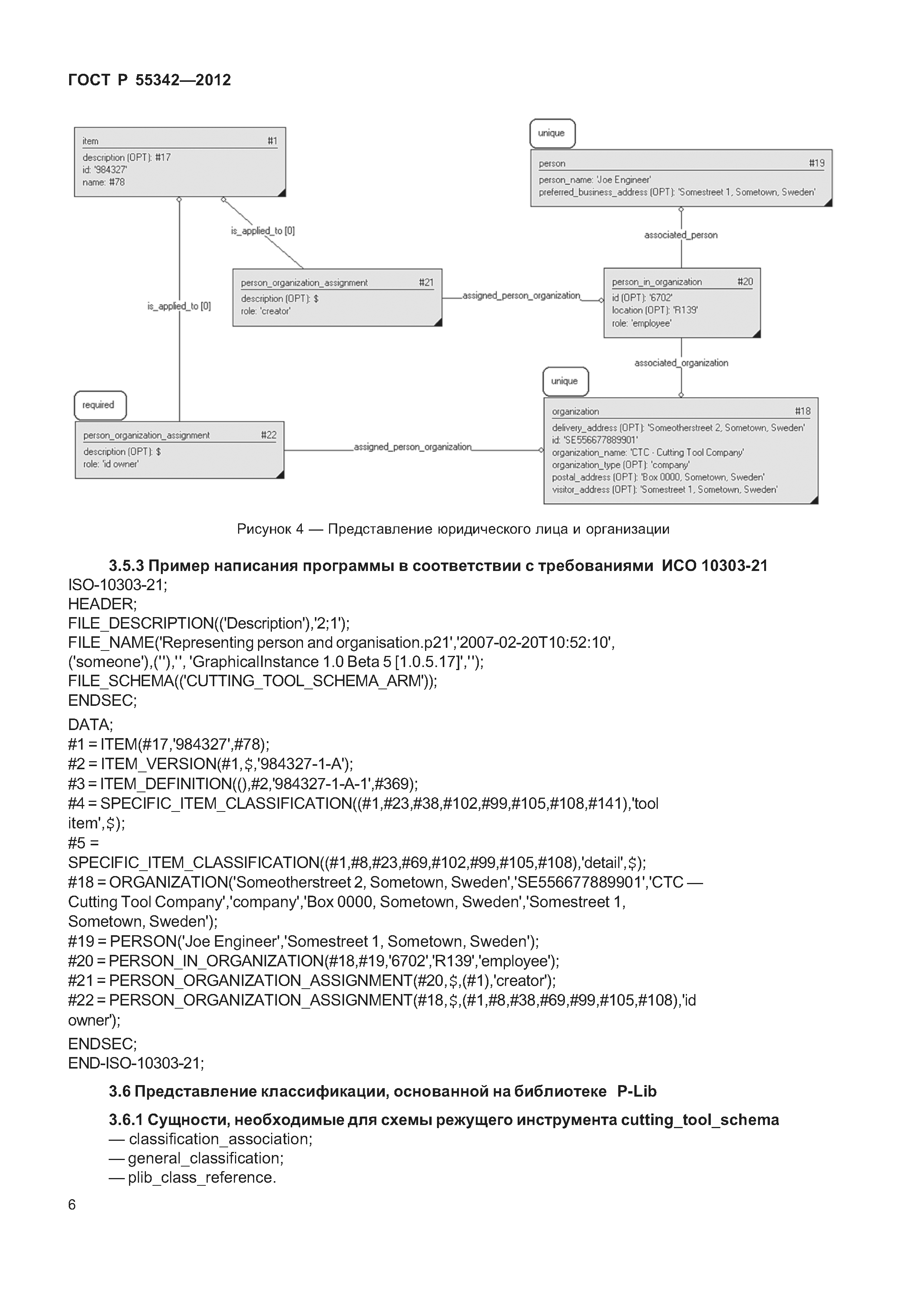
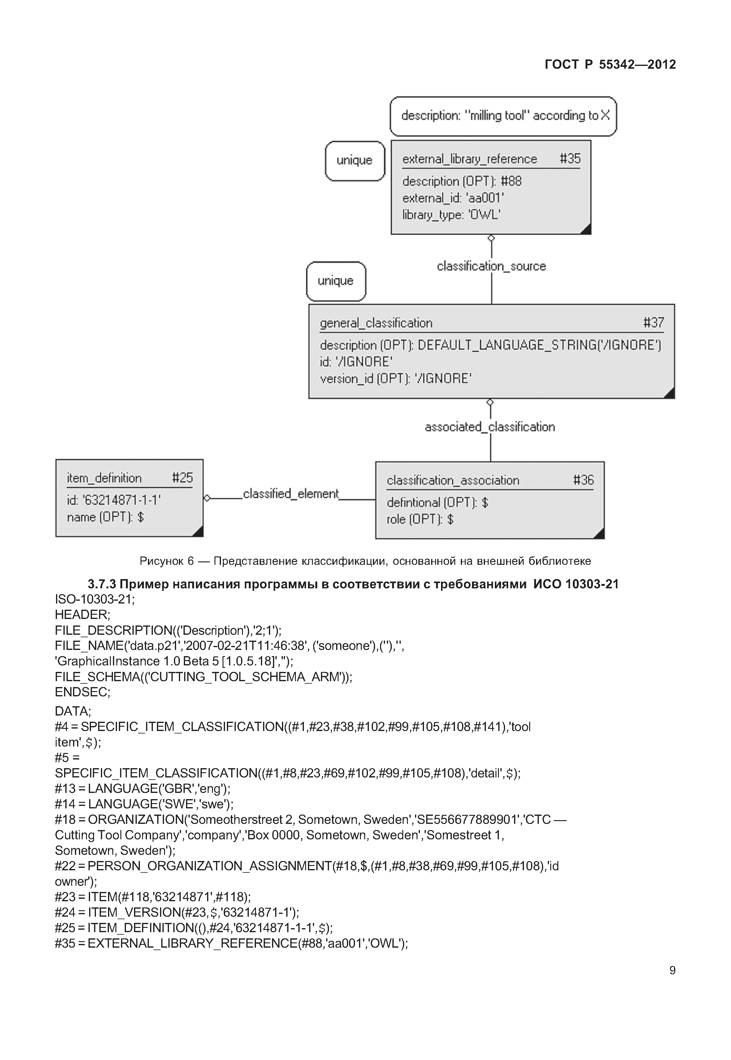
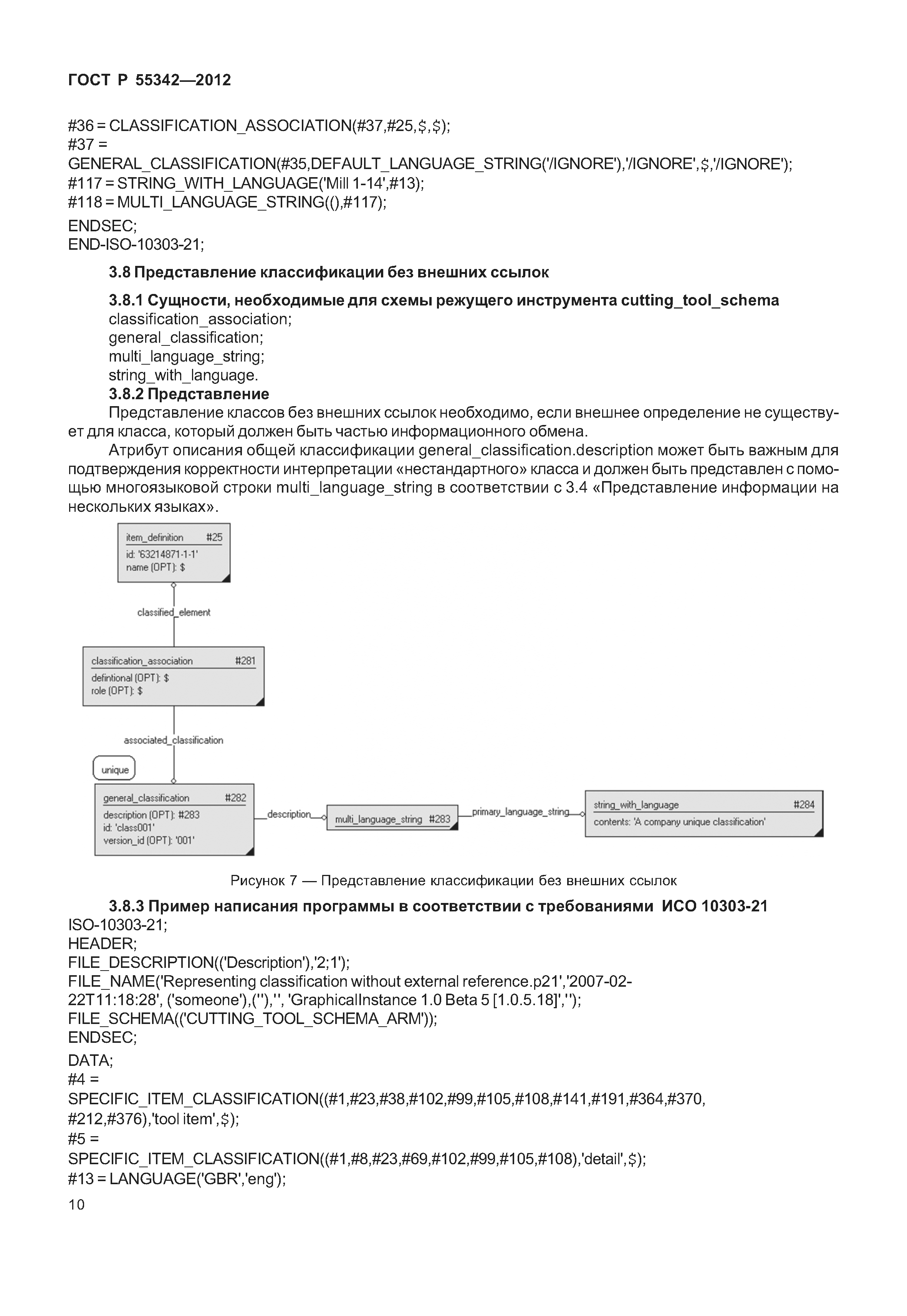
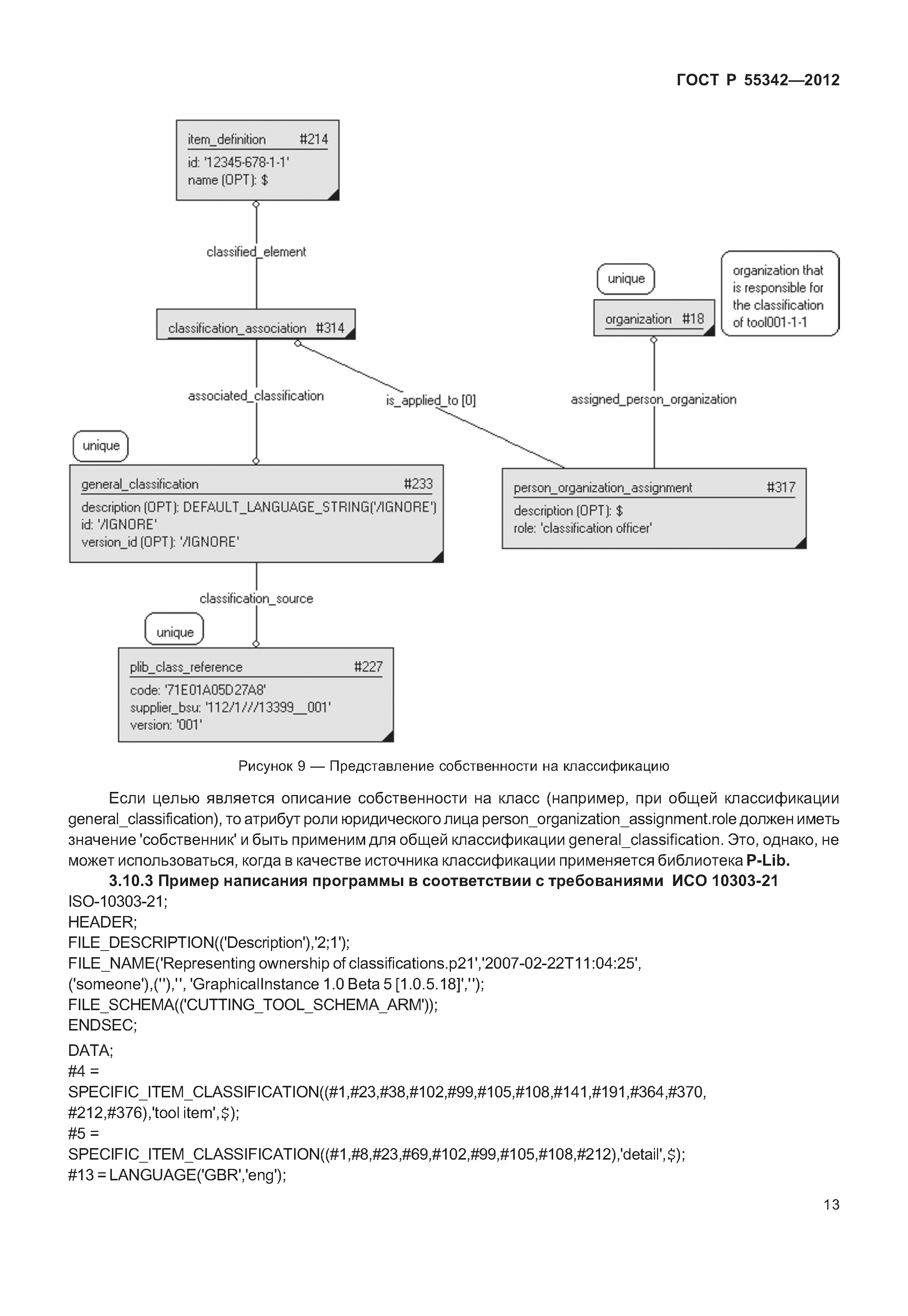
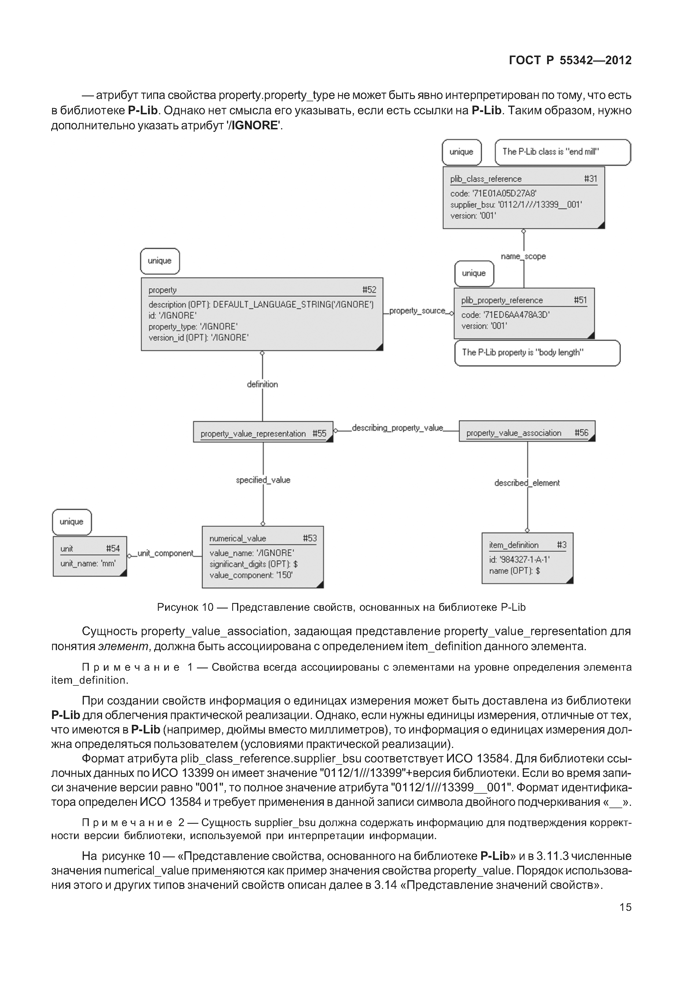
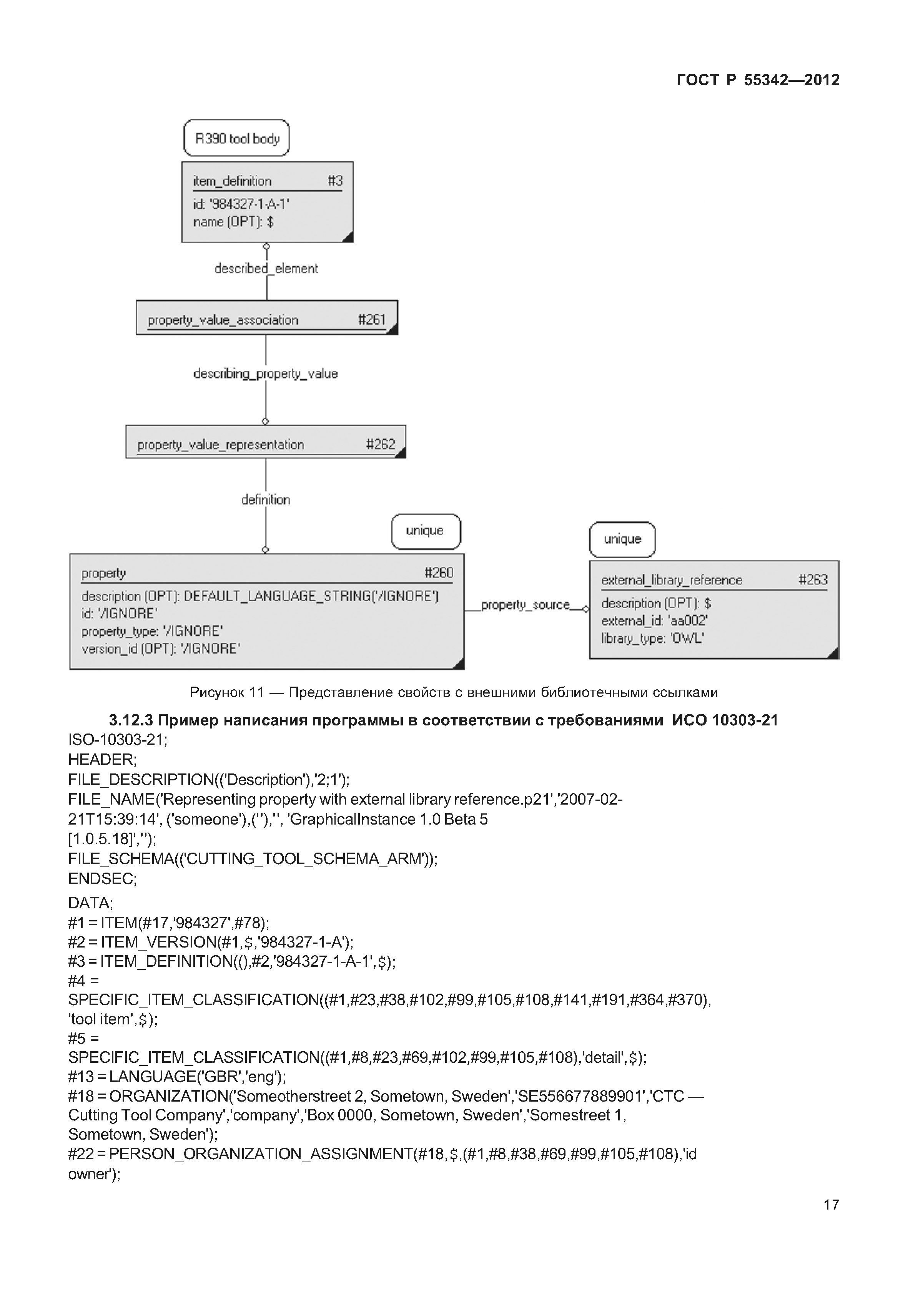
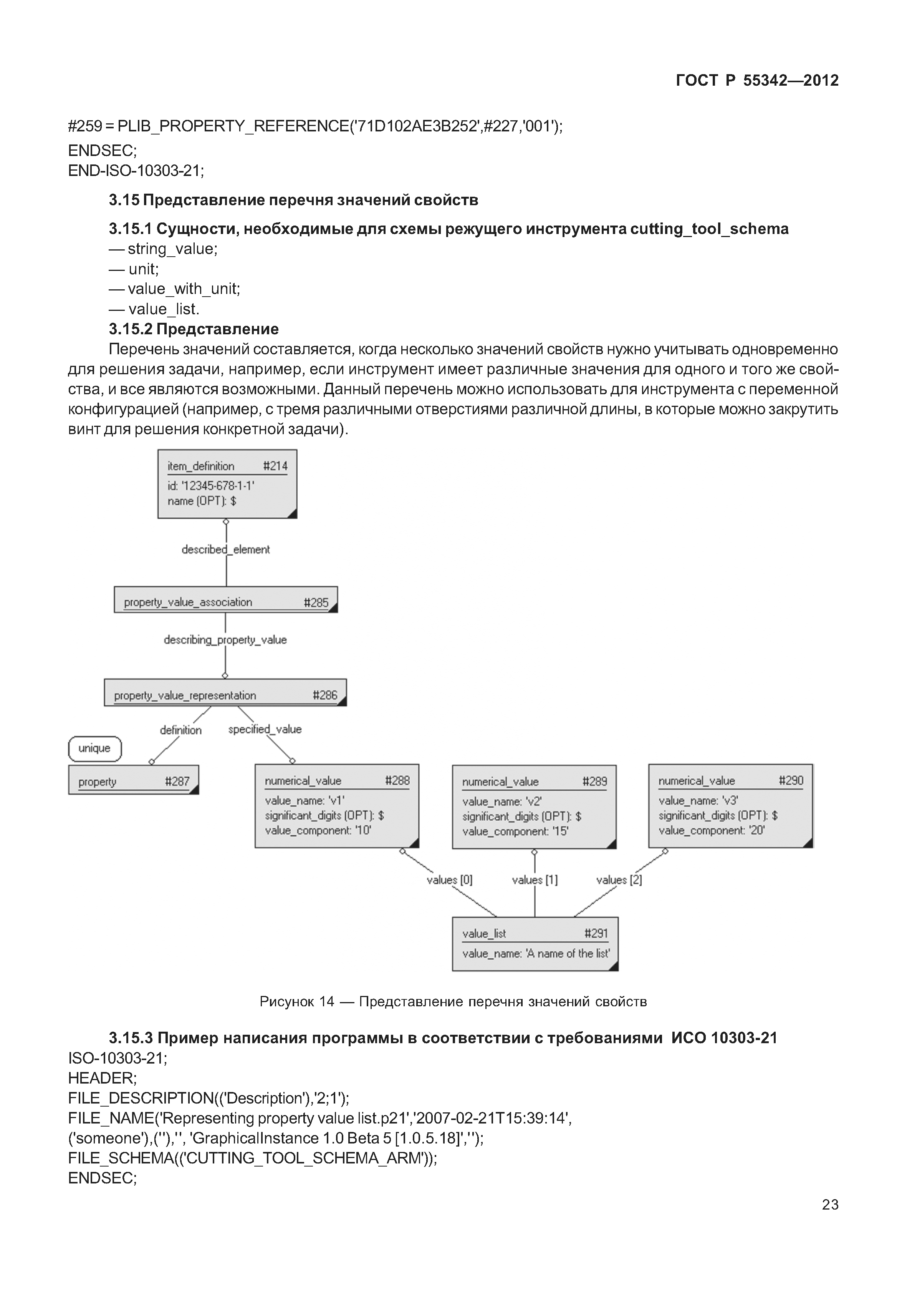
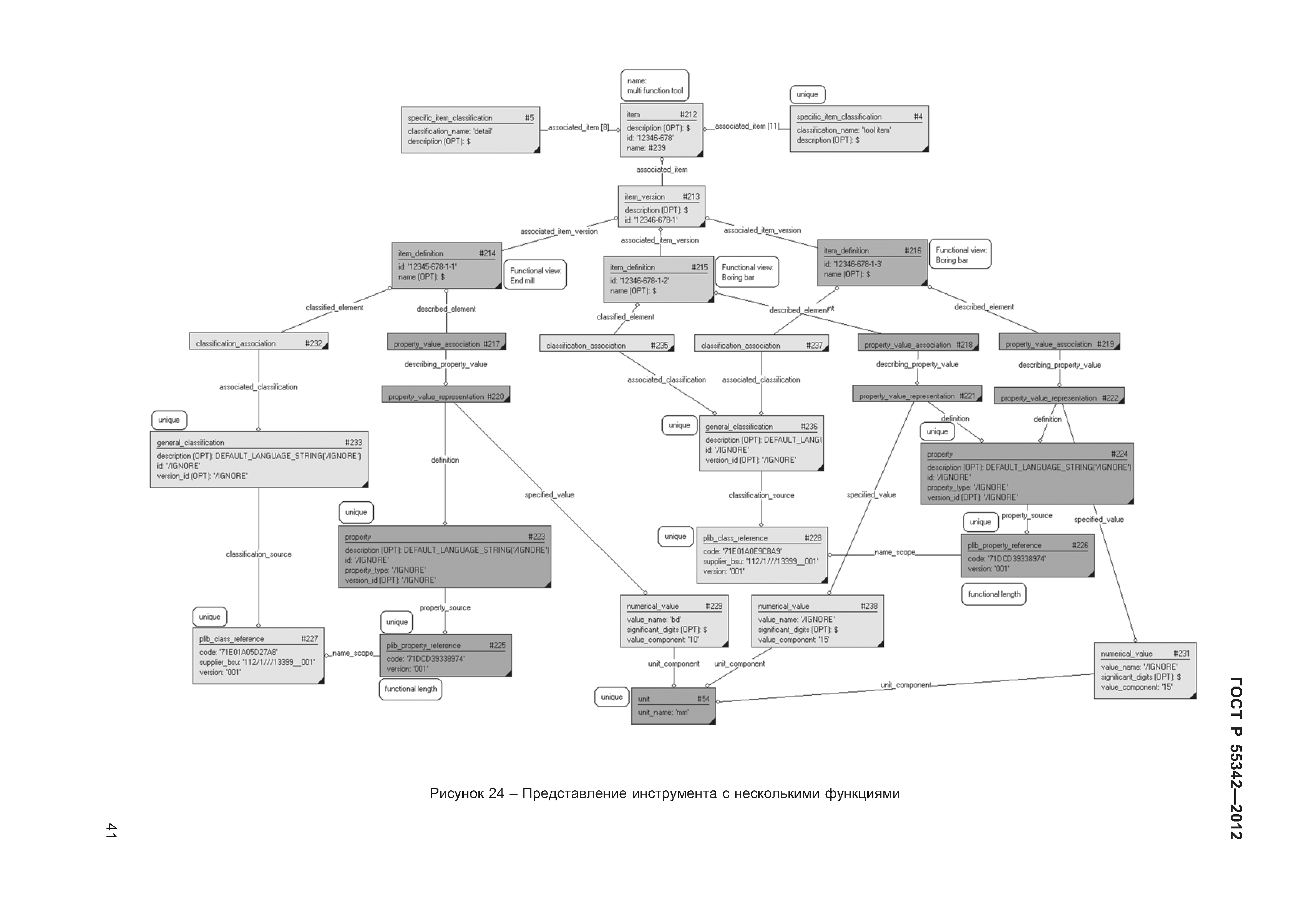
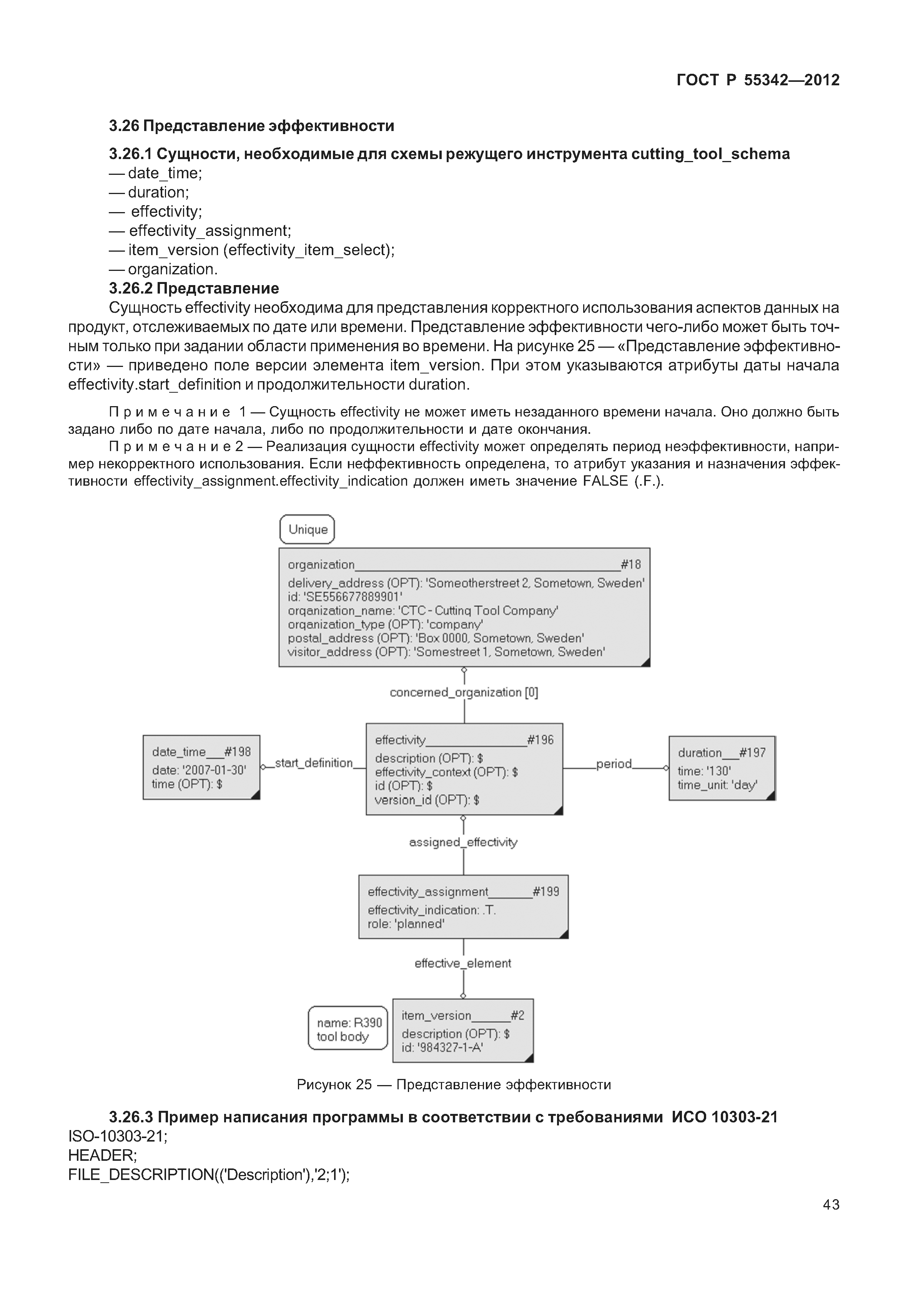
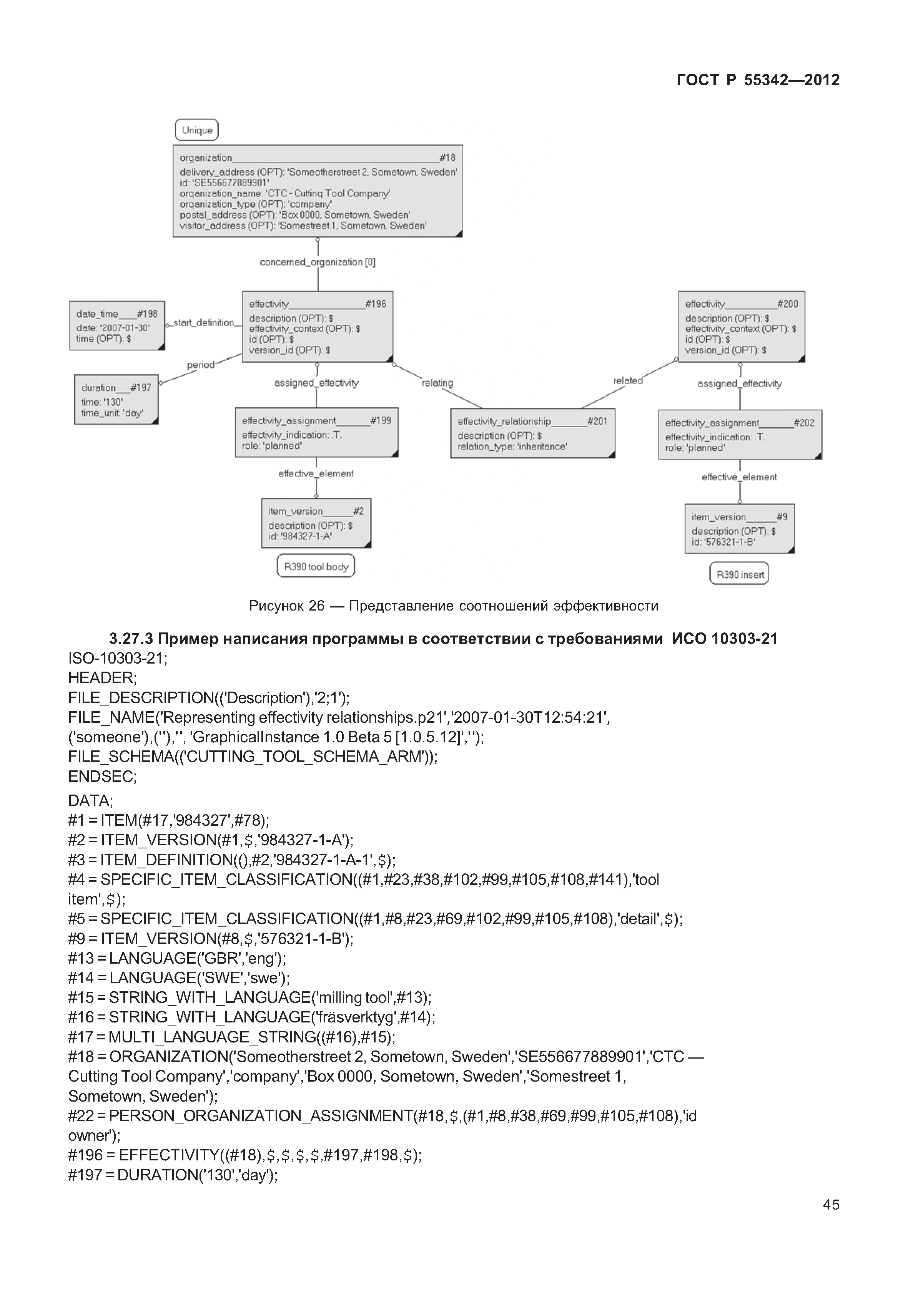
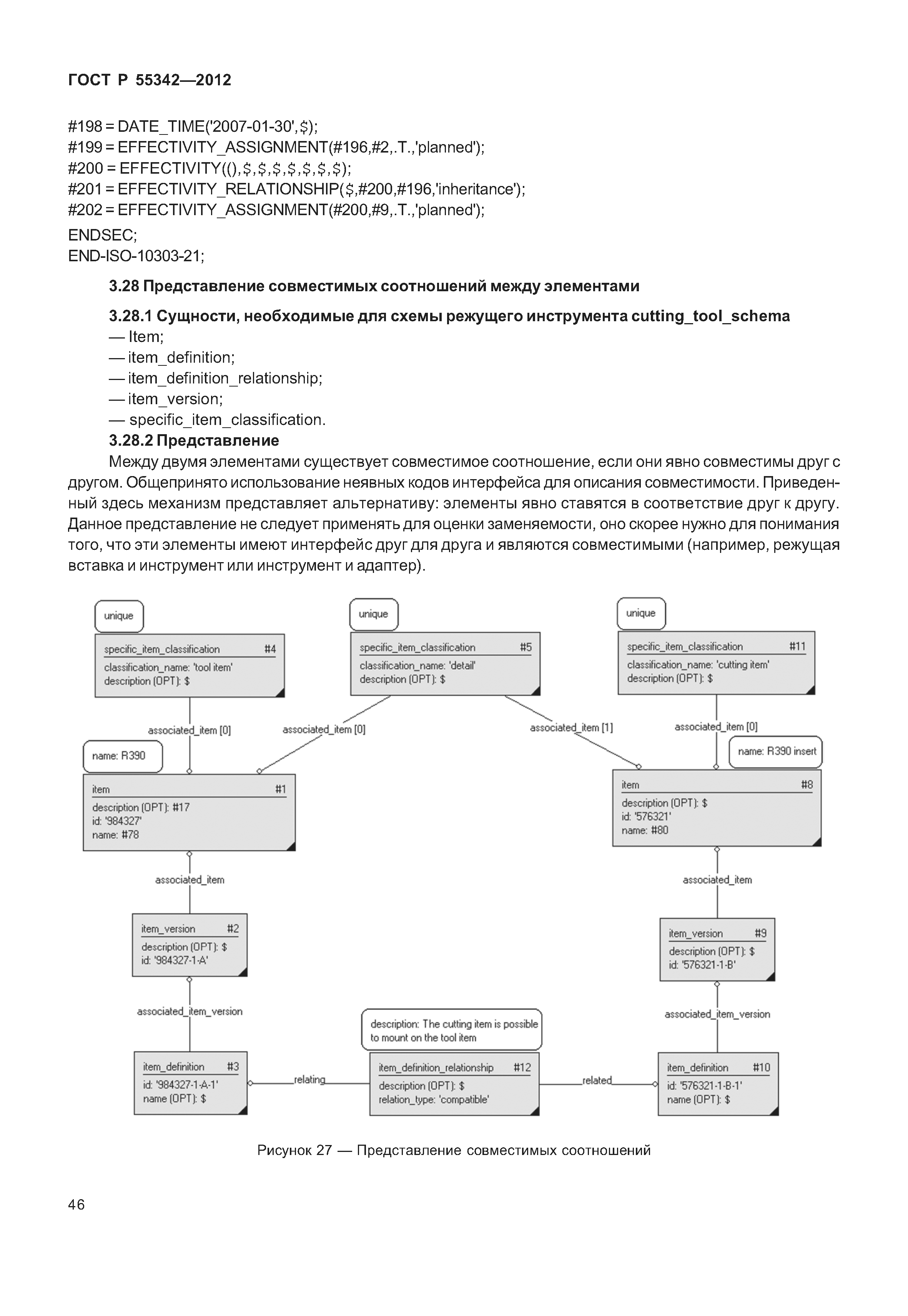
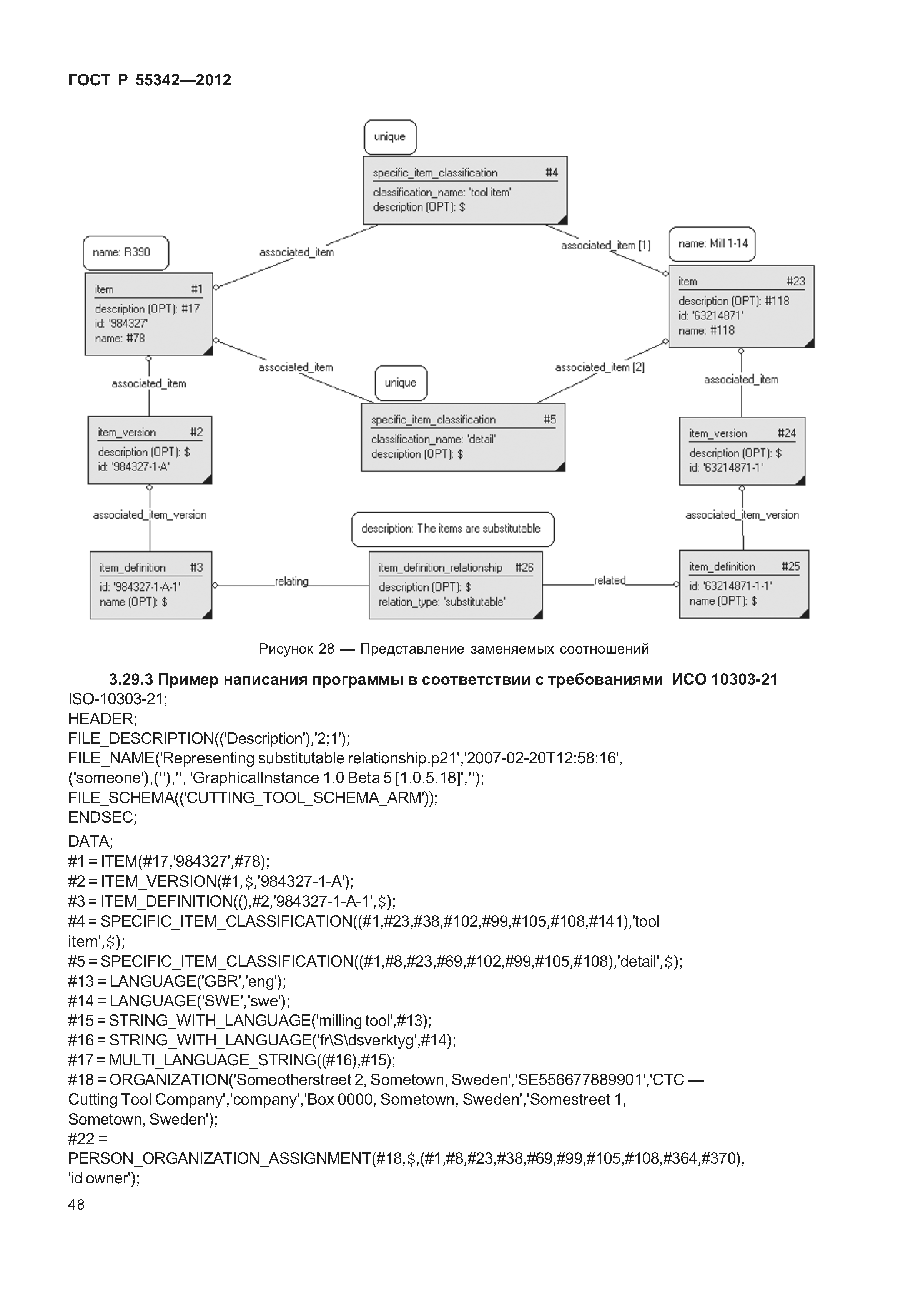
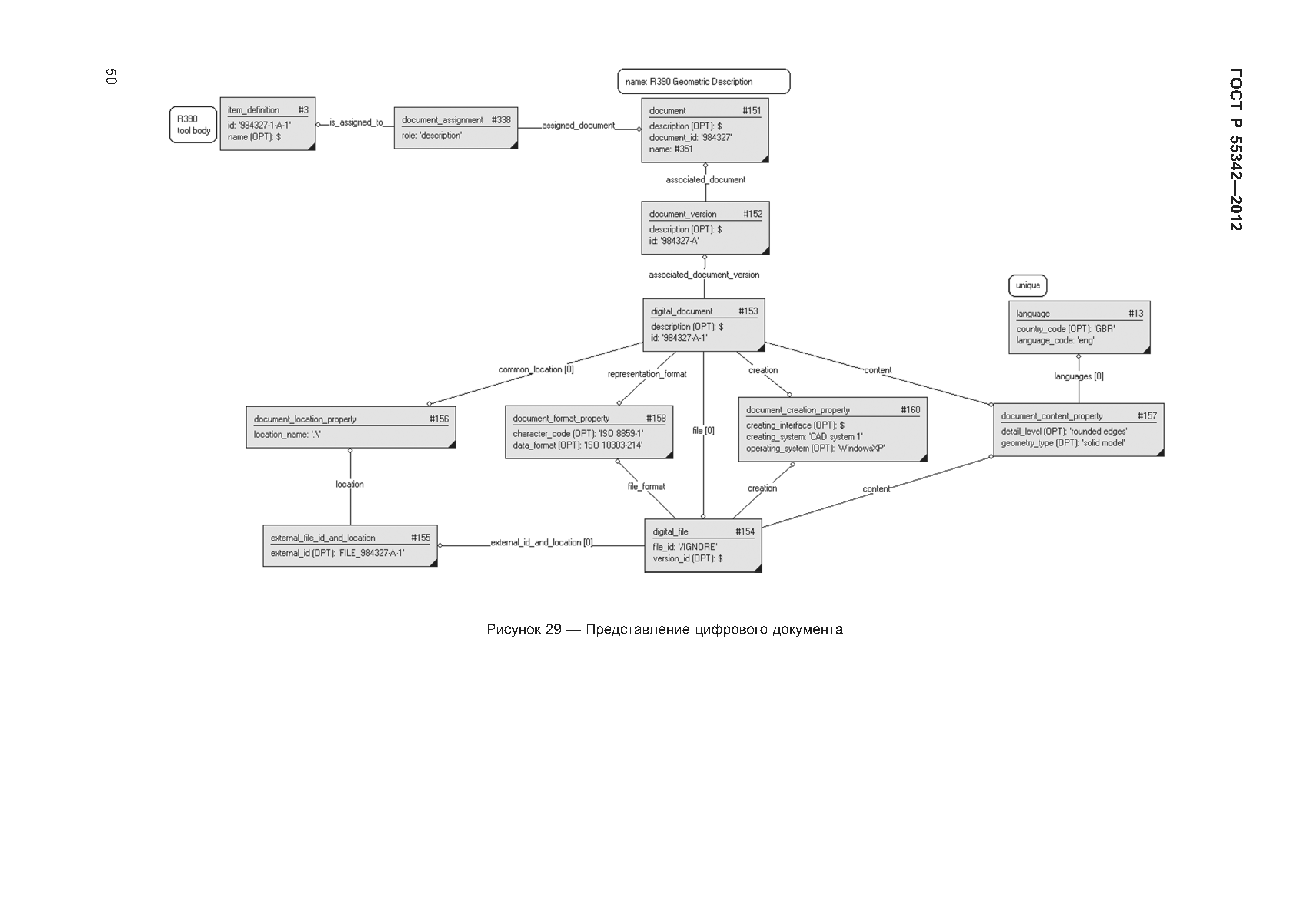
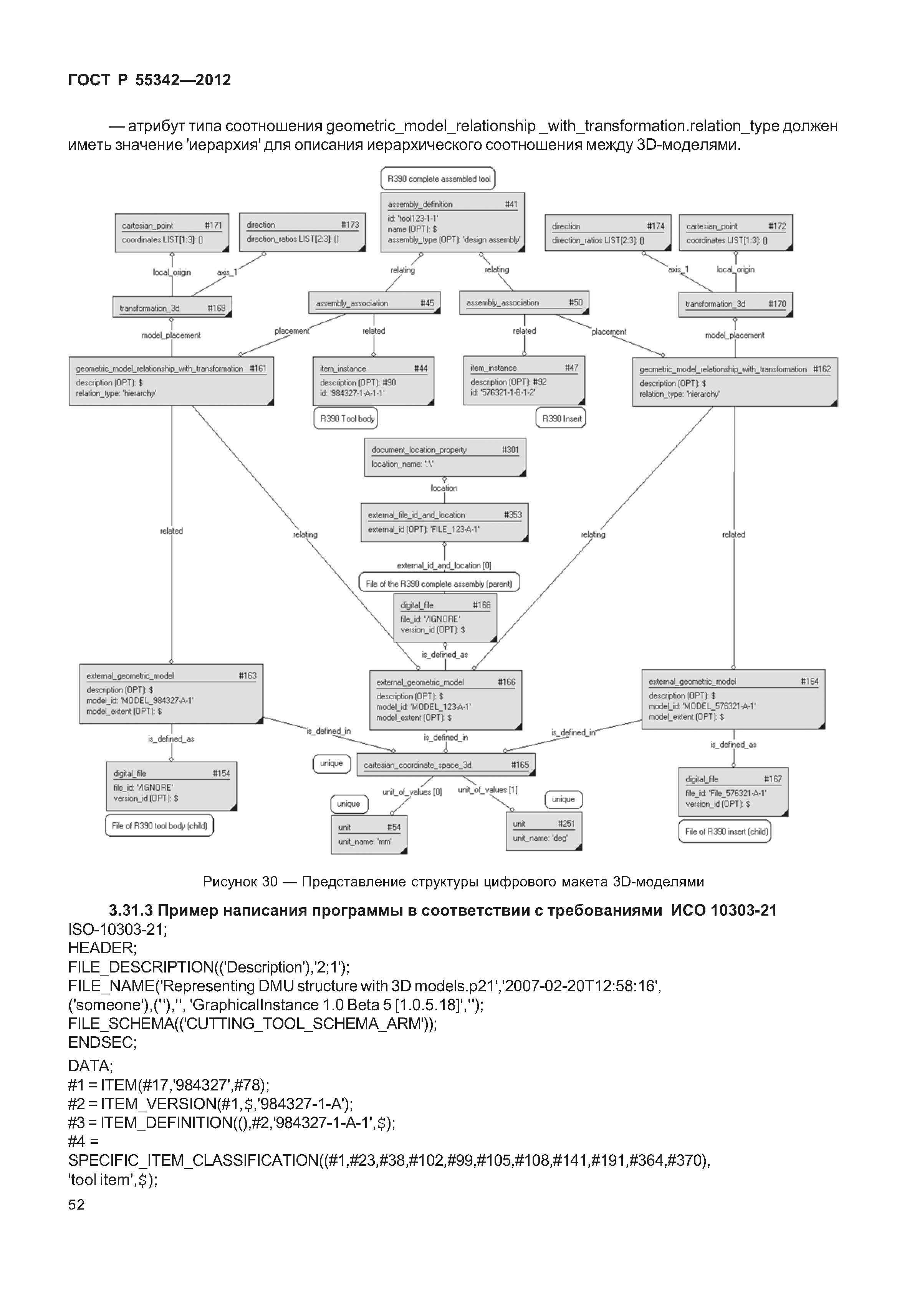
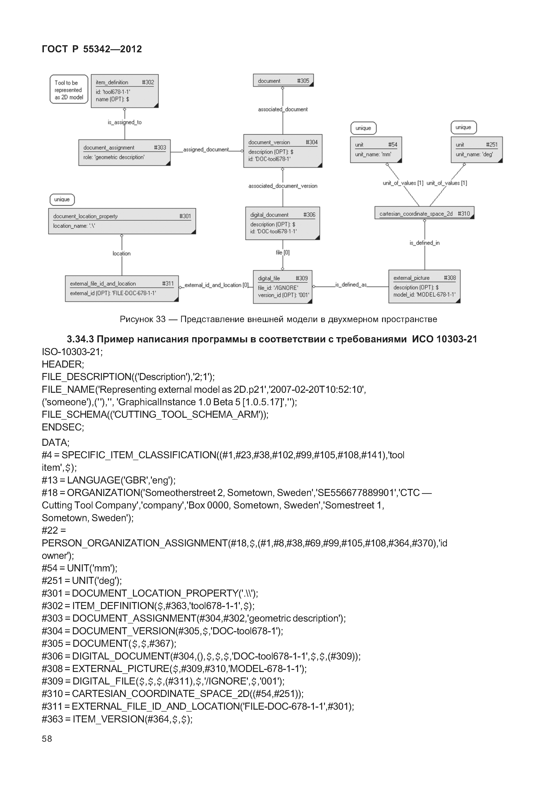
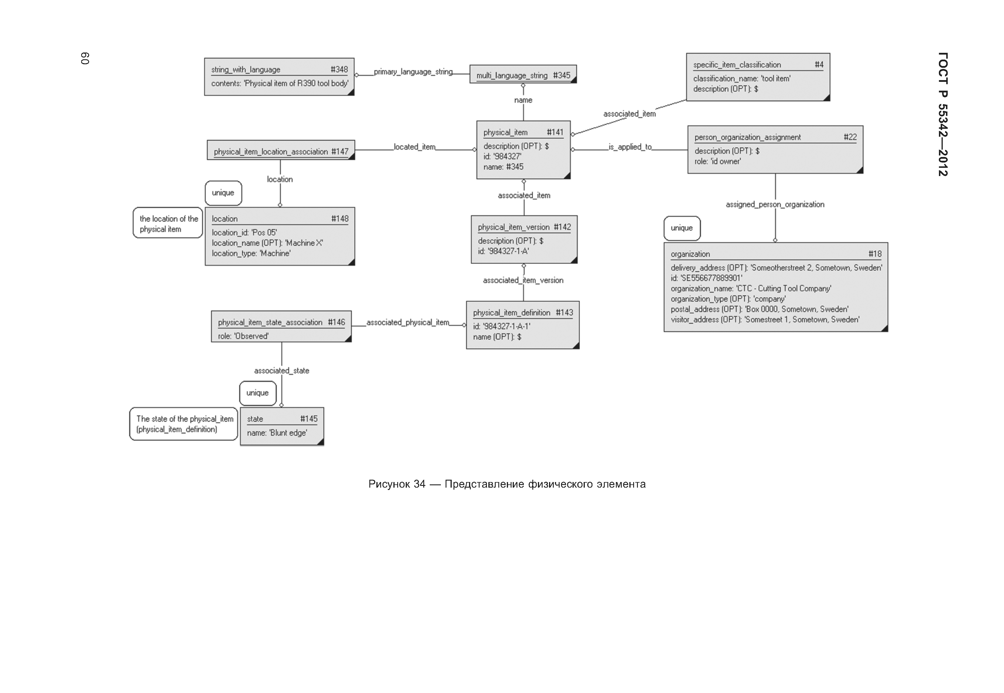
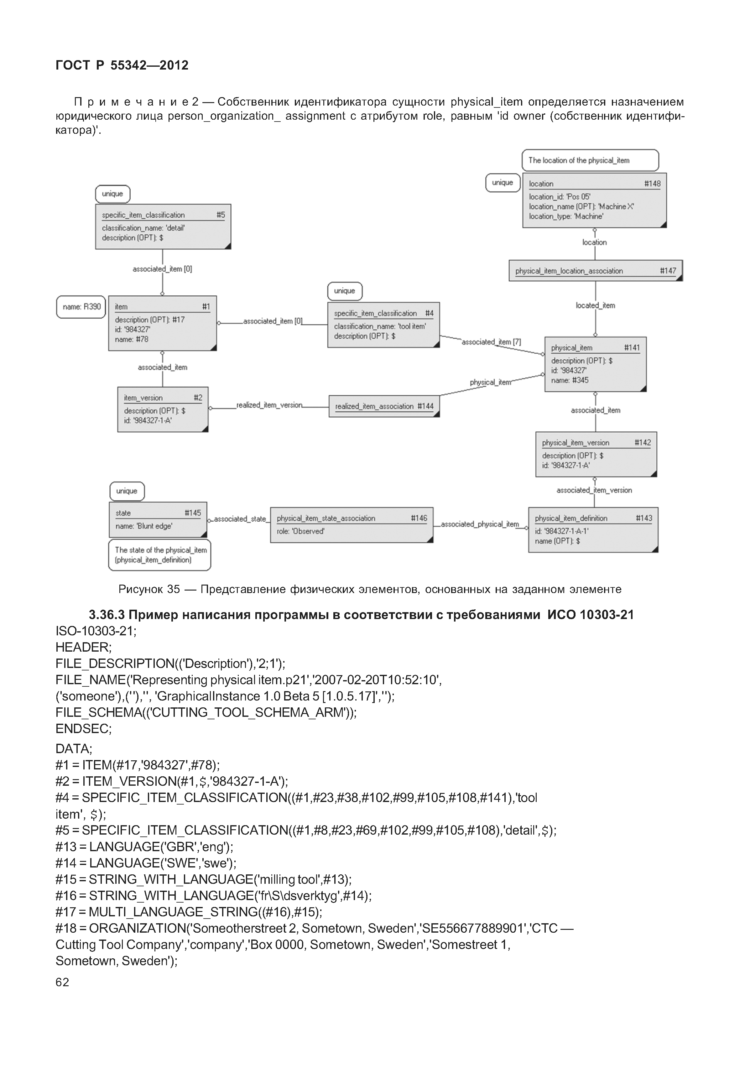
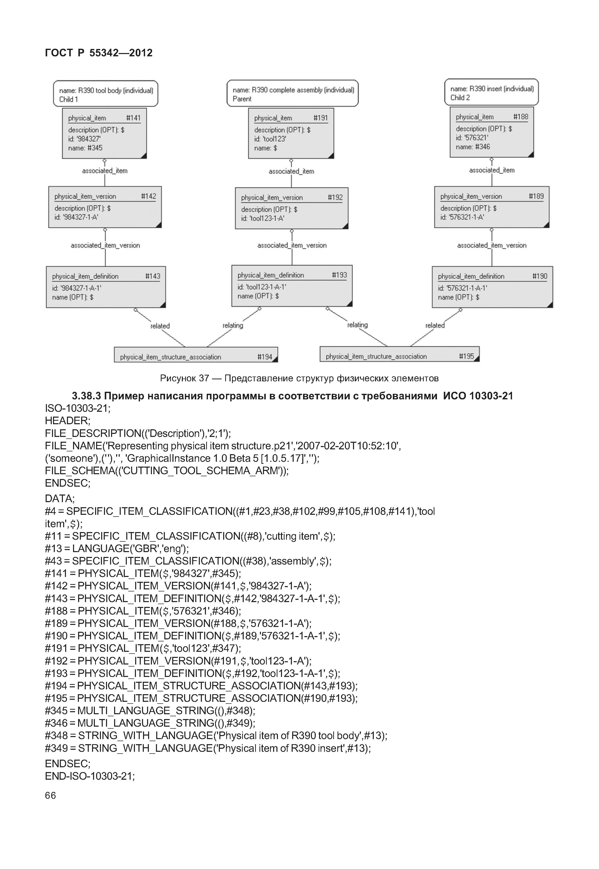
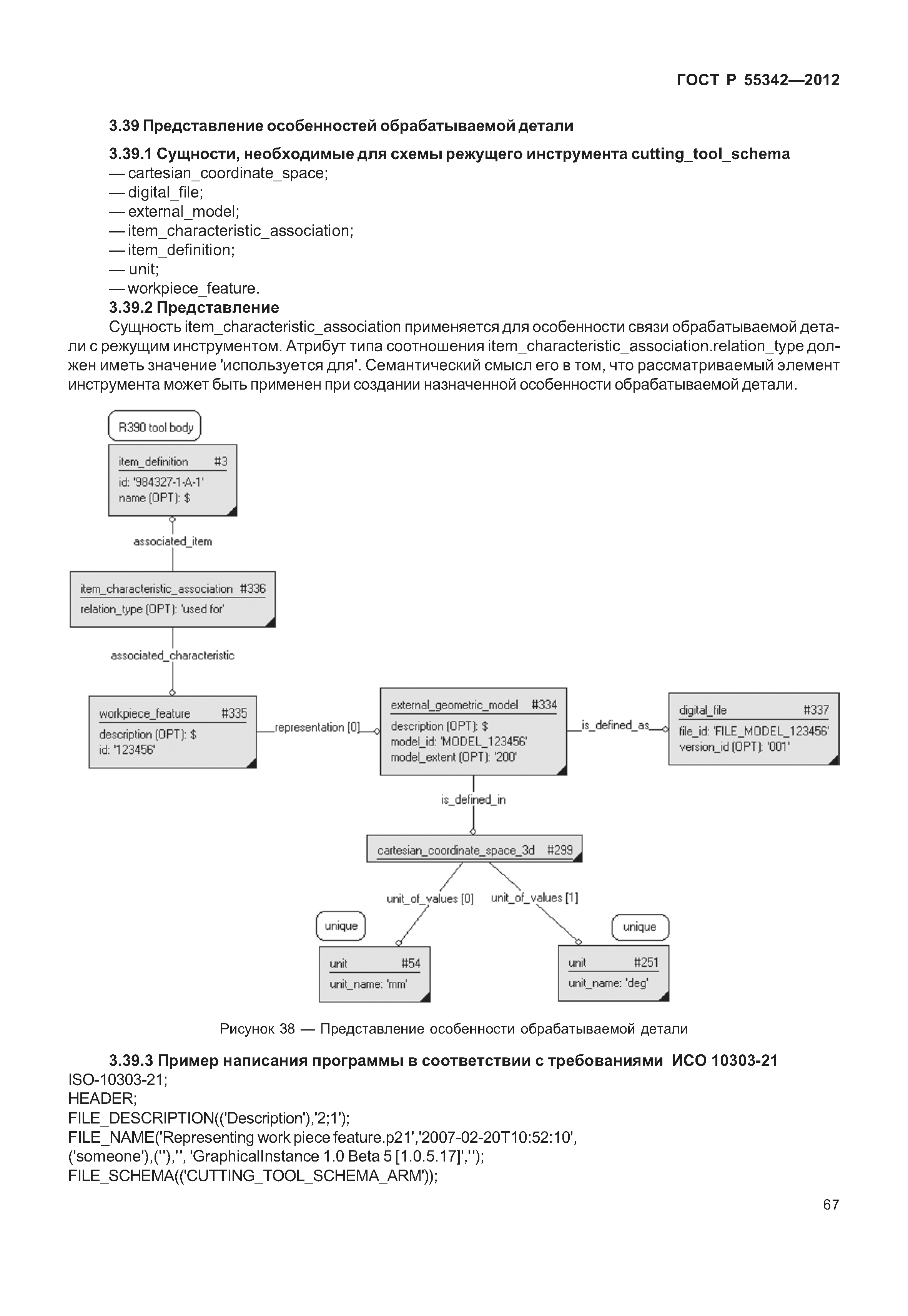
| Оглавление: | 1 Область применения 2 Нормативные ссылки 3 Руководство пользователя 3.1 Общие положения 3.2 Фундаментальные допущения 3.2.1 Представление элементов 3.2.2 Библиотека ссылочных данных 3.3 Представление информации о базовом элементе 3.3.1 Сущности, необходимые для схемы режущего инструмента cutting_tool_schema 3.3.2 Представление 3.3.3 Пример написания программы в соответствии с требованиями ИСО 10303-21 3.4 Представление информации на нескольких языках 3.4.1 Сущности, необходимые для схемы режущего инструмента cutting_tool_schema 3.4.2 Представление 3.4.3 Пример написания программы в соответствии с требованиями ИСО 10303-21 3.5 Представление юридического лица и организации 3.5.1 Сущности, необходимые для схемы режущего инструмента cutting_tool_schema 3.5.2 Представление 3.5.3 Пример написания программы в соответствии с требованиями ИСО 10303-21 3.6 Представление классификации, основанной на библиотеке P-lib 3.6.1 Сущности, необходимые для схемы режущего инструмента cutting_tool_schema 3.6.2 Представление 3.6.3 Пример написания программы в соответствии с требованиями ИСО 10303-21 3.7 Представление классификации, основанной на использовании общей внешней библиотеки 3.7.1 Сущности, необходимые для схемы режущего инструмента cutting_tool_schema 3.7.2 Представление 3.7.3 Пример написания программы в соответствии с требованиями ИСО 10303-21 3.8 Представление классификации без внешних ссылок 3.8.1 Сущности, необходимые для схемы режущего инструмента cutting_tool_schema 3.8.2 Представление 3.8.3 Пример написания программы в соответствии с требованиями ИСО 10303-21 3.9 Представление соотношений классификации 3.9.1 Сущности, необходимые для схемы режущего инструмента cutting_tool_schema 3.9.2 Представление 3.9.3 Пример написания программы в соответствии с требованиями ИСО 10303-21 3.10 Представление собственности на классификацию 3.10.1 Сущности, необходимые для схемы режущего инструмента cutting_tool_schema 3.10.2 Представление 3.10.3 Пример написания программы в соответствии с требованиями ИСО 10303-21 3.11 Представление свойства, основанного на библиотеке P-lib 3.11.1 Сущности, необходимые для схемы режущего инструмента cutting_tool_schema 3.11.2 Представление 3.11.3 Пример написания программы в соответствии с требованиями ИСО 10303-2 1 3.12 Представление свойств, основанных на общей внешней библиотеке 3.12.1 Сущности, необходимые для схемы режущего инструмента cutting_tool_schema 3.12.2 Представление 3.12.3 Пример написания программы в соответствии с требованиями ИСО 10303-21 3.13 Представление свойств без внешних ссылок 3.13.1 Сущности, необходимые для схемы режущего инструмента cutting_tool_schema 3.13.2 Представление 3.13.3 Пример написания программы в соответствии с требованиями ИСО 10303-21 3.14 Представление значений свойств 3.14.1 Сущности, необходимые для схемы режущего инструмента cutting_tool_schema 3.14.2 Представление 3.14.3 Пример написания программы в соответствии с требованиями ИСО 10303-21 3.15 Представление перечня значений свойств 3.15.1 Сущности, необходимые для схемы режущего инструмента cutting_tool_schema 3.15.2 Представление 3.15.3 Пример написания программы в соответствии с требованиями ИСО 10303-21 3.16 Представление предельных значений свойств 3.16.1 Сущности, необходимые для схемы режущего инструмента cutting_tool_schema 3.16.2 Представление 3.16.3 Пример написания программы в соответствии с требованиями ИСО 10303-21 3.17 Представление соотношений значений свойств, основанных на библиотеке P-lib 3.17.1 Сущности, необходимые для схемы режущего инструмента cutting_tool_schema 3.17.2 Представление 3.17.3 Пример написания программы в соответствии с требованиями ИСО 10303-21 3.18 Представление версий свойств 3.18.1 Сущности, необходимые для схемы режущего инструмента cutting_tool_schema 3.18.2 Представление 3.18.3 Пример написания программы в соответствии с требованиями ИСО 10303-21 3.19 Представление альтернативной идентификации 3.19.1 Сущности, необходимые для схемы режущего инструмента cutting_tool_schema 3.19.2 Представление 3.19.3 Пример написания программы в соответствии с требованиями ИСО 10303-21 3.20 Представление структуры сборки (перечень материалов) 3.20.1 Сущности, необходимые для схемы режущего инструмента cutting_tool_schema 3.20.2 Представление 3.20.3 Пример написания программы в соответствии с требованиями ИСО 10303-21 3.21 Представление сопрягающей структуры 3.21.1 Сущности, необходимые для схемы режущего инструмента cutting_tool_schema 3.21.2 Представление 3.21.3 Пример написания программы в соответствии с требованиями ИСО 10303-21 3.22 Представление соотношения между различными версиями элемента 3.22.1 Сущности, необходимые для схемы режущего инструмента cutting_tool_schema 3.22.2 Представление 3.22.3 Пример написания программы в соответствии с требованиями ИСО 10303-21 3.23 Представление производных соотношений между различными версиями элементов (item_versions) 3.23.1 Сущности, необходимые для схемы режущего инструмента cutting_tool_schema 3.23.2 Представление 3.23.3 Пример написания программы в соответствии с требованиями ИСО 10303-21 3.24 Представление поставленных соотношений между различными версиями элементов (item_versions) 3.24.1 Сущности, необходимые для схемы режущего инструмента cutting_tool_schema 3.24.2 Представление 3.24.3 Пример написания программы в соответствии с требованиями ИСО 10303-21 3.25 Представление нескольких видов (функций) 3.25.1 Сущности, необходимые для схемы режущего инструмента cutting_tool_schema 3.25.2 Представление 3.25.3 Пример написания программы в соответствии с требованиями ИСО 10303-21 3.26 Представление эффективности 3.26.1 Сущности, необходимые для схемы режущего инструмента cutting_tool_schema 3.26.2 Представление 3.26.3 Пример написания программы в соответствии с требованиями ИСО 10303-21 3.27 Представление соотношений эффективности 3.27.1 Сущности, необходимые для схемы режущего инструмента cutting_tool_schema 3.27.2 Представление 3.27.3 Пример написания программы в соответствии с требованиями ИСО 10303-21 3.28 Представление совместимых соотношений между элементами 3.28.1 Сущности, необходимые для схемы режущего инструмента cutting_tool_schema 3.28.2 Представление 3.28.3 Пример написания программы в соответствии с требованиями ИСО 10303-21 3.29 Представление заменяемых соотношений между элементами 3.29.1 Сущности, необходимые для схемы режущего инструмента cutting_tool_schema 3.29.2 Представление 3.29.3 Пример написания программы в соответствии с требованиями ИСО 10303-21 3.30 Представление цифрового документа 3.30.1 Сущности, необходимые для схемы режущего инструмента cutting_tool_schema 3.30.2 Представление 3.30.3 Пример написания программы в соответствии с требованиями ИСО 10303-21 3.31 Представление структуры цифрового макета 30-моделями 3.31.1 Сущности, необходимые для схемы режущего инструмента cutting_tool_schema 3.31.2 Представление 3.31.3 Пример написания программы в соответствии с требованиями ИСО 10303-21 3.32 Представление структуры цифрового макета 20-моделями 3.32.1 Сущности, необходимые для схемы режущего инструмента cutting_tool_schema 3.32.2 Представление 3.32.3 Пример написания программы в соответствии с требованиями ИСО 10303-21 3.33 Представление внешних моделей в трехмерном пространстве 3.33.1 Сущности, необходимые для схемы режущего инструмента cutting_tool_schema 3.33.2 Представление 3.33.3 Пример написания программы в соответствии с требованиями ИСО 10303-21 3.34 Представление внешней модели в двухмерном пространстве 3.34.1 Сущности, необходимые для схемы режущего инструмента cutting_tool_schema 3.34.2 Представление 3.34.3 Пример написания программы в соответствии с требованиями ИСО 10303-21 3.35 Представление физических элементов 3.35.1 Сущности, необходимые для схемы режущего инструмента cutting_tool_schema 3.35.2 Представление 3.35.3 Пример написания программы в соответствии с требованиями ИСО 10303-21 3.36 Представление физических элементов, основанных на заданном элементе 3.36.1 Сущности, необходимые для схемы режущего инструмента cutting_tool_schema 3.36.2 Представление 3.36.3 Пример написания программы в соответствии с требованиями ИСО 10303-21 3.37 Представление соотношения определений реализованных элементов 3.37.1 Сущности, необходимые для схемы режущего инструмента cutting_tool_schema 3.37.2 Представление 3.37.3 Пример написания программы в соответствии с требованиями ИСО 10303-21 3.38 Представление структур физических элементов 3.38.1 Сущности, необходимые для схемы режущего инструмента cutting_tool_schema 3.38.2 Представление 3.38.3 Пример написания программы в соответствии с требованиями ИСО 10303-21 3.39 Представление особенностей обрабатываемой детали 3.39.1 Сущности, необходимые для схемы режущего инструмента cutting_tool_schema 3.39.2 Представление 3.39.3 Пример написания программы в соответствии с требованиями ИСО 10303-21 3.40 Представление твердости материала инструмента 3.40.1 Сущности, необходимые для схемы режущего инструмента cutting_tool_schema 3.40.2 Представление 3.40.3 Пример написания программы в соответствии с требованиями ИСО 10303-21 Приложение А (справочное) Полный файл, содержащий примеры программ, соответствующих требованиям ИСО 10303-21 Приложение ДА (справочное) Сведения о соответствии ссылочных международных стандартов ссылочным национальным стандартам Российской Федерации |
| Разработан: | АНО Международная академия менеджмента и качества бизнеса |
| Утверждён: | 29.11.2012 Федеральное агентство по техническому регулированию и метрологии (1700-ст) |
| Издан: | Стандартинформ (2015 г. ) |
| Нормативные ссылки: |
|






















































































