Скачать ГОСТ Р 54418.12.2-2013 Возобновляемая энергетика. Ветроэнергетика. Установки ветроэнергетические. Часть 12-2. Измерение показателей мощности ветроэнергетической установки с использованием анемометра, установленного на гондолеДата актуализации: 01.01.2021
|
| Обозначение: | ГОСТ Р 54418.12.2-2013 |
| Обозначение англ: | GOST R 54418.12.2-2013 |
| Статус: | введен впервые |
| Название рус.: | Возобновляемая энергетика. Ветроэнергетика. Установки ветроэнергетические. Часть 12-2. Измерение показателей мощности ветроэнергетической установки с использованием анемометра, установленного на гондоле |
| Название англ.: | Renewable power engineering. Wind power engineering. Wind turbine. Part 12-2. Measurement of power performance of electricity producing wind turbines based on nacelle anemometer |
| Дата добавления в базу: | 12.02.2016 |
| Дата актуализации: | 01.01.2021 |
| Дата введения: | 01.07.2015 |
| Область применения: | Стандарт описывает метод измерения рабочей мощности одной ветроэнергетической установки с горизонтальной осью вращения. Стандарт следует применять в случаях, когда требования стандарта ГОСТ Р 54418.12.1 не могут быть выполнены. |
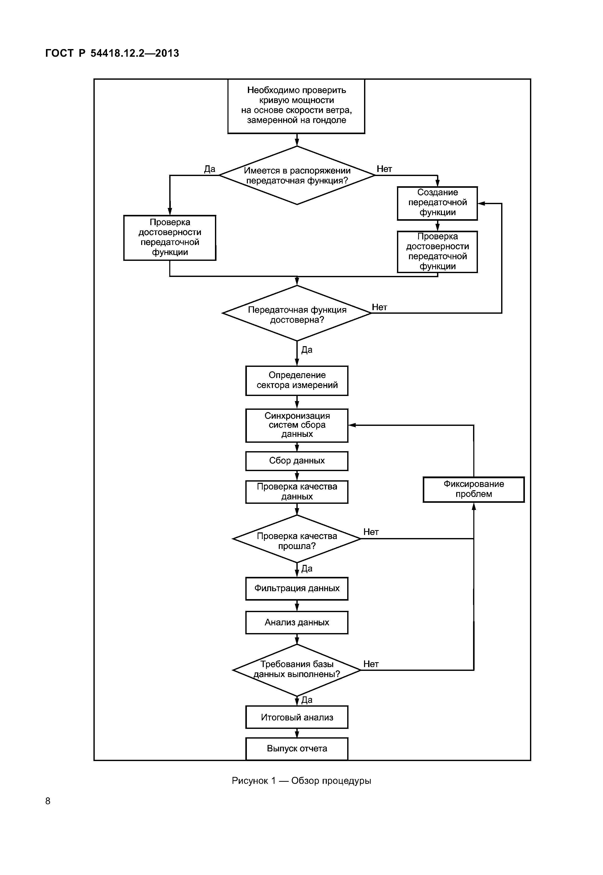
| Оглавление: | 1 Область применения 2 Нормативные ссылки 3 Термины и определения 4 Обозначения и сокращения 5 Описание метода испытаний 6 Подготовка к проверке рабочих характеристик 7 Испытательное оборудование 8 Методика измерений 9 Результаты и выводы 10 Формат отчетности Приложение А (справочное) Крепление оборудования на гондоле Приложение Б (обязательное) Процедура определения сектора измерений Приложение В (обязательное) Процедура оценки передаточной функции скорости ветра, замеренной на гондоле (NTF) Приложение Г (обязательное) Процедура измерения передаточной функции скорости ветра, замеренной на гондоле (NTF) Приложение Д (обязательное) Оценка погрешности измерений Приложение Е (обязательное) Теоретическая основа определения погрешностей измерений методом бинов Приложение Ж (обязательное) Оценки и расчет погрешности NTF/NPC Приложение И (обязательное) Допустимые типы анемометров Приложение К (справочное) Результаты и анализ погрешности Приложение Л (справочное) Пример расчета погрешности NTF/NPC для нескольких ветроэнергетических установок Приложение М (справочное) Организация испытаний, безопасность и передача информации |
| Разработан: | ОАО НИИЭС |
| Утверждён: | 06.09.2013 Федеральное агентство по техническому регулированию и метрологии (1053-ст) |
| Издан: | Стандартинформ (2015 г. ) |
| Нормативные ссылки: |
|

















































































