Скачать Рекомендации по определению прочностных и деформационных характеристик бетона при неодноосных напряженных состоянияхДата актуализации: 01.01.2021 |
| Статус: | справочные материалы, мп, тпр |
| Название рус.: | Рекомендации по определению прочностных и деформационных характеристик бетона при неодноосных напряженных состояниях |
| Дата добавления в базу: | 01.10.2014 |
| Дата актуализации: | 01.01.2021 |
| Область применения: | Документ содержит основные положения по методике статических испытаний при неодноосных напряженных состояниях для определения механических свойств тяжелых, легких на пористых заполнителях, автоклавных ячеистых, силикатных и других видов бетона для сборных и монолитных бетонных и железобетонных конструкций и сооружений различного назначения. Предназначены для инженерно-технических работников научно-исследовательских и проектных организаций. |
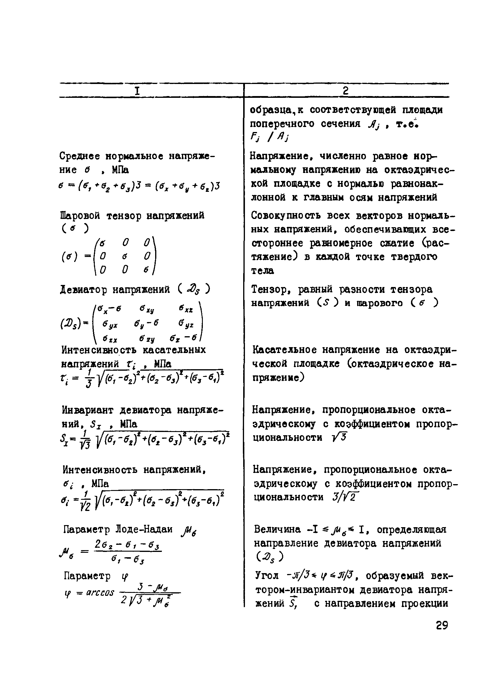
| Оглавление: | Предисловие 1 Область применения 2 Основные положения 3 Форма и размеры образцов 4 Оборудование, приборы, приспособления 5 Подготовка к испытаниям 6 Проведение испытаний 7 Подсчет результатов Приложение 1. Основные термины и определения Приложение 2. Рекомендуемые соотношения главных напряжений Приложение 3. Экспериментально-теоретические исследования деформаций и процессов разрушения бетона при различных напряженных состояниях |
| Разработан: | НИИЖБ |
| Утверждён: | 16.12.1984 НИИЖБ |
| Нормативные ссылки: |
|








































































