Скачать ГОСТ Р 56135-2014 Управление жизненным циклом продукции военного назначения. Общие положенияДата актуализации: 01.01.2021
|
| Обозначение: | ГОСТ Р 56135-2014 |
| Обозначение англ: | GOST R 56135-2014 |
| Статус: | введен впервые |
| Название рус.: | Управление жизненным циклом продукции военного назначения. Общие положения |
| Название англ.: | Life cycle management for military products. General provisions |
| Дата добавления в базу: | 21.05.2015 |
| Дата актуализации: | 01.01.2021 |
| Дата введения: | 01.09.2015 |
| Область применения: | Стандарт устанавливает общие положения в области управления жизненным циклом продукции военного назначения, включая основные положения, задачи, объекты и субъекты управления жизненным циклом, а также функции основных организаций - участников работ на разных стадиях жизненного цикла. Требования стандарта распространяются на следующие виды продукции военного назначения: - вооружение и военная техника; - системы связи и управления войсками, вооружением и военной техникой; - инженерно–технические сооружения, оборудование для боевого применения вооружения и военной техники; - специальное оборудование для производства, ремонта, модернизации и (или) уничтожения (утилизации) вооружения и военной техники; - объекты для производства, эксплуатации, ремонта, модернизации и (или) уничтожения (утилизации) вооружения и военной техники. Применение требований стандарта к другим видам продукции, либо к изделиям и их составным частям, подпадающим под действие стандартов, устанавливающих требования в области управления жизненным циклом конкретного вида техники, определяется по усмотрению поставщика и (или) заказчика продукции. При использовании понятий из настоящего стандарта определения терминов можно изменять, вводя в них производные признаки, раскрывая значения используемых терминов и указывая объекты, входящие в объем определяемого понятия. Стандарт предназначен для применения на всех стадиях жизненного цикла продукции военного назначения. |
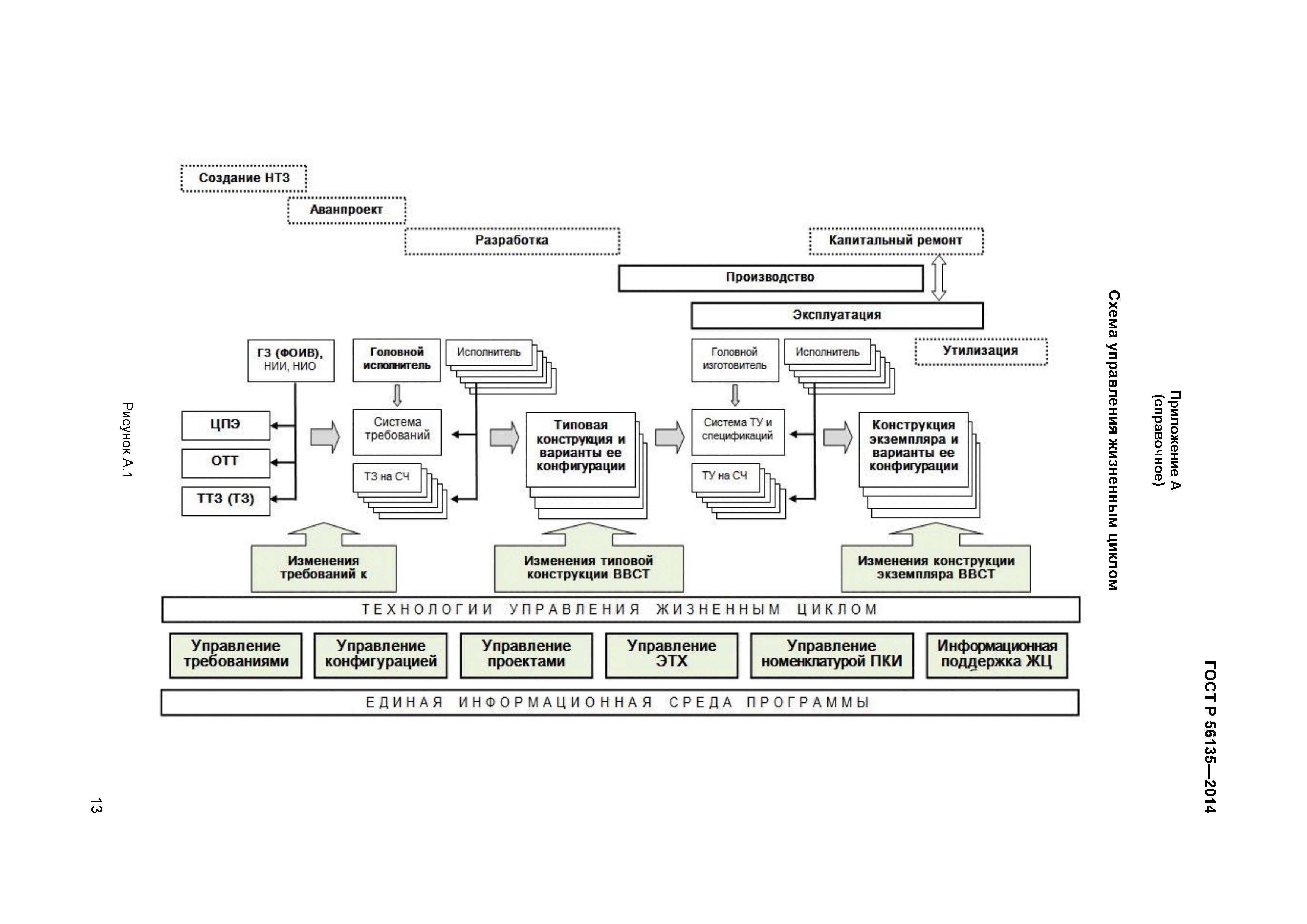
| Оглавление: | 1 Область применения 2 Нормативные ссылки 3 Термины, определения и сокращения 4 Основные положения 5 Порядок управления жизненным циклом Библиография |
| Разработан: | ОАО НИЦ Прикладная Логистика ОАО ЛИИ им. М.М. Громова |
| Утверждён: | 19.09.2014 Федеральное агентство по техническому регулированию и метрологии (1155-ст) |
| Издан: | Стандартинформ (2015 г. ) Стандартинформ (2016 г. ) |
| Нормативные ссылки: |
|















