Скачать ГОСТ 32804-2014 Материалы геосинтетические для фундаментов, опор и земляных работ. Общие технические требованияДата актуализации: 01.01.2021
|
| Обозначение: | ГОСТ 32804-2014 |
| Обозначение англ: | GOST 32804-2014 |
| Статус: | введен впервые |
| Название рус.: | Материалы геосинтетические для фундаментов, опор и земляных работ. Общие технические требования |
| Название англ.: | Geosynthetic materials for foundations, piers and for usein earth works. General techical requirements |
| Дата добавления в базу: | 01.02.2017 |
| Дата актуализации: | 01.01.2021 |
| Дата введения: | 01.01.2015 |
| Область применения: | Стандарт распространяется на геосинтетические материалы, используемые при строительстве фундаментов, опор и проведении земляных работ и устанавливает классификацию и общие технические требования на группу продукции. Стандарт не распространяется на гидроизоляционные материалы. |
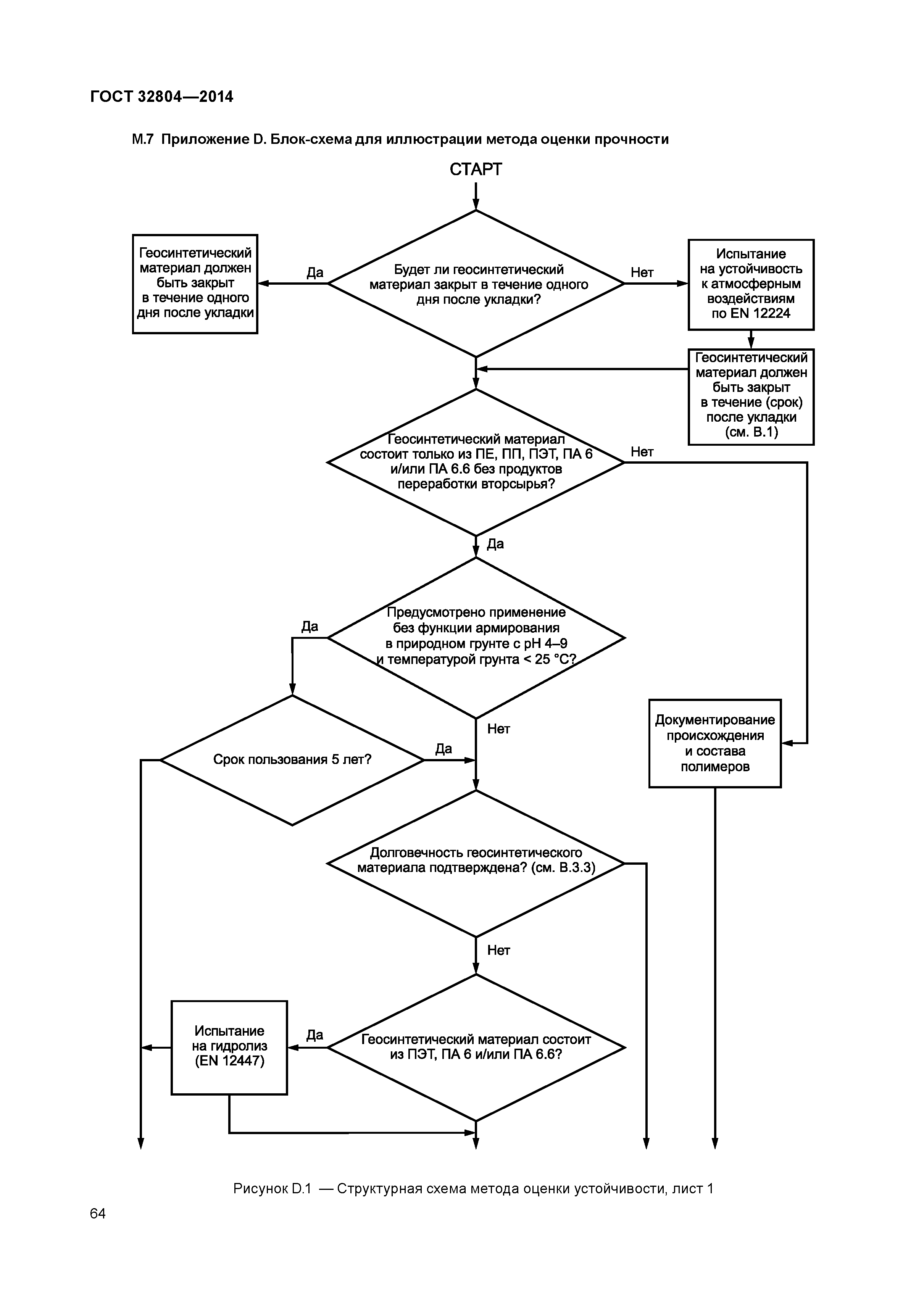
| Оглавление: | 1 Область применения 2 Нормативные ссылки 3 Термины и определения 4 Классификация 5 Технические требования Приложение А (обязательное) Перевод основных положений европейского регионального стандарта EN 12224:2000 "Геотекстиль и продукты, родственные геотекстилю. Определение стойкости к погодным условиям" Приложение Б (обязательное) Перевод основных положений европейского регионального стандарта EN 12225:2000 "Геотекстиль и аналогичные продукты. Методы испытаний для определения микробиологической устойчивости с помощью закапывания в землю" Приложение В (обязательное) Перевод основных положений европейских региональных стандартов EN 12447:2001 "Геотекстиль и связанные с ним изделия. Метод просеивания для определения стойкости к гидролизу в воде" и EN 14030:2003 "Геотекстиль и связанные продукты. Метод ситового анализа для определения стойкости к кислотным и щелочным жидкостям" Приложение Г (обязательное) Перевод основных положений европейского регионального стандарта EN ISO 10321:2008 "Геосинтетика. Испытание на разрыв соединений/швов методом с применением широкой полоски" Приложение Д (обязательное) Перевод основных положений европейского регионального стандарта EN ISO 11058:1999 "Геотекстиль и продукты, родственные геотекстилю. Определение пропуска воды перпендикулярно к поверхности, без нагрузки" Приложение Е (обязательное) Перевод основных положений европейского регионального стандарта EN ISO 12236:2006 "Геотекстиль и связанные с ним изделия. Испытание на статический прокол" Приложение Ж (обязательное) Перевод основных положений европейского регионального стандарта EN ISO 12956:2010 "Геотекстиль и продукты, родственные геотекстилю. Определение характерной ширины отверстия" Приложение И (обязательное) Перевод основных положений проекта европейского регионального стандарта prEN ISO 12957-2:1997 "Геосинтетика. Определение характеристик трения. Часть 2. Испытание на наклонной плоскости" Приложение К (обязательное) Перевод основных положений европейского регионального стандарта EN ISO 13431:1999 "Геотекстиль и продукты, родственные геотекстилю. Определение ползучести при разрыве и времени стойкости на разрыв" Приложение Л (обязательное) Перевод основных положений европейского регионального стандарта EN ISO 13433:2006 "Геосинтетические материалы. Испытания перфорации при динамической нагрузке (испытание падающим конусом)" Приложение М (справочное) Положения EN 13251:2000, которые исключены из настоящего стандарта Приложение Н (справочное) Сравнение структуры европейского регионального стандарта со структурой межгосударственного стандарта Приложение П (справочное) Информация о замене ссылок Библиография |
| Разработан: | Объединение юридических лиц Союз производителей композитов |
| Утверждён: | 25.06.2014 Межгосударственный Совет по стандартизации, метрологии и сертификации (Inter-Governmental Council on Standardization, Metrology, and Certification 45) 22.10.2014 Федеральное агентство по техническому регулированию и метрологии (1380-ст) |
| Издан: | Стандартинформ (2016 г. ) |
| Нормативные ссылки: |
|

















































































