Скачать Рекомендации по технологии формования крупноразмерных сборных железобетонных конструкций для промышленного строительства

Дата актуализации: 01.01.2021

Рекомендации по технологии формования крупноразмерных сборных железобетонных конструкций для промышленного строительства

Статус:справочные материалы, мп, тпр
Название рус.:Рекомендации по технологии формования крупноразмерных сборных железобетонных конструкций для промышленного строительства
Дата добавления в базу:21.05.2015
Дата актуализации:01.01.2021
Область применения:В документе содержатся данные о целесообразных областях применения механизированных методов формования, технологических параметрах и режимах уплотнения бетонной смеси, а также о выборе и расчете рабочих органов виброуплотняющих устройств при формовании крупноразмерных железобетонных конструкций для промышленного строительства различными методами, нашедшими производственное применение в последние годы. Рекомендации предназначаются для инженерно-технических работников, мастеров, бригадиров и рабочих предприятий сборного железобетона — заводов, полигонов и строек, занимающихся изготовлением конструкций для промышленного строительства, а также для работников проектно-конструкторских организаций, разрабатывающих технологию формования и оборудование для формовочных цехов и полигонов сборного железобетона.
Оглавление:Предисловие
1. Формование длкиномерньх железобетонных конструкций с помощью наружных вибровалов
2. Формование круоноразмерных железобетонных конструкций на виброплощадках
3. Формование длинномерных железобетонных конструкций на вибрационных резонансных установках продольно-горизонтального вибрирования
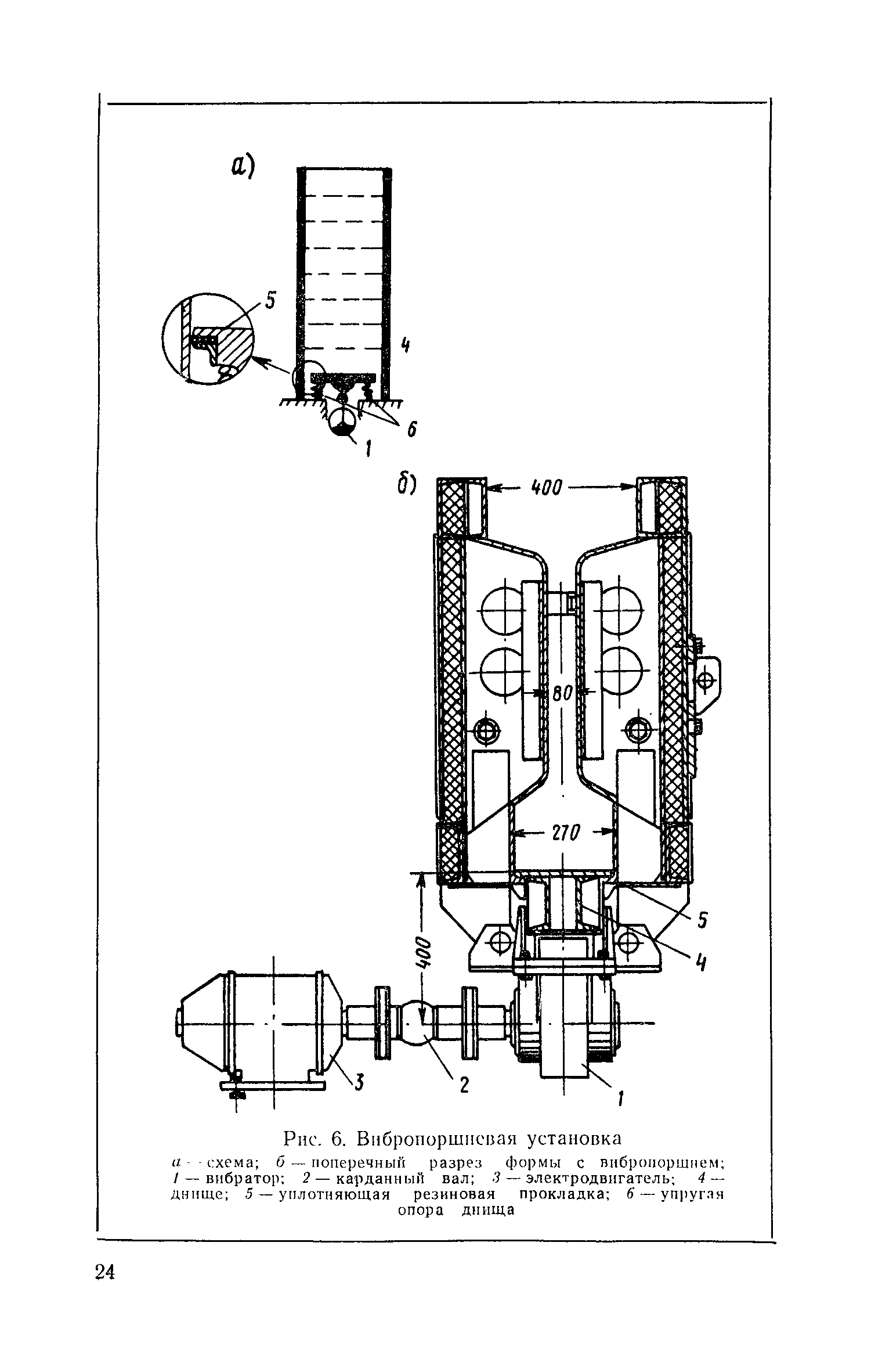
4. Формование длинномерных железобетонных конструкций с помощью вибрирующего днища формы (способ "вибропоршня")
5. Формование тонкостенных плит и оболочек скользящими виброштампами
Приложение 1. Пример подбора параметров виброустановки с продольно-горизонтальными колебаниями
Приложение 2. Пример расчета вибрирующего днища вибропоршневой установки
Приложение 3. Пример подбора параметров скользящего виброштампа I группы
Приложение 4. Пример подбора параметров скользящего виброштампа II группы
Разработан: ЦНИИОМТП
Утверждён: ЦНИИОМТП (TsNIIOMTP )
Издан: Издательство литературы по строительству (1970 г. )
Нормативные ссылки: