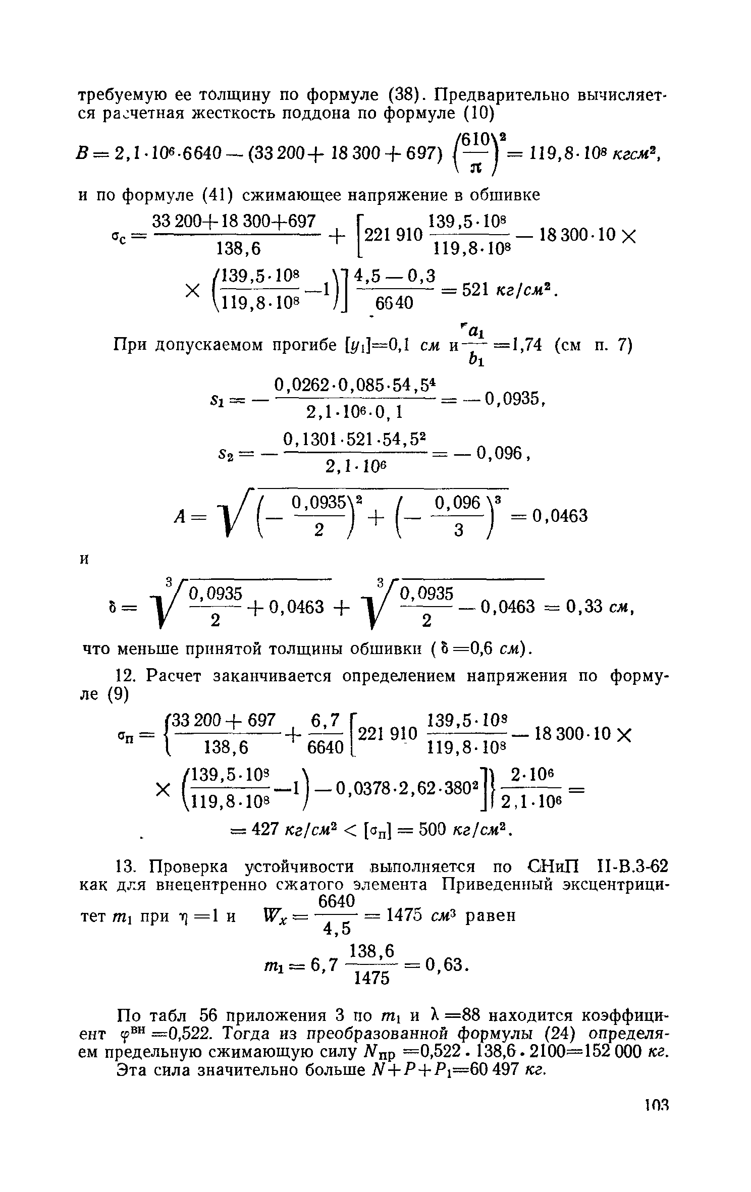
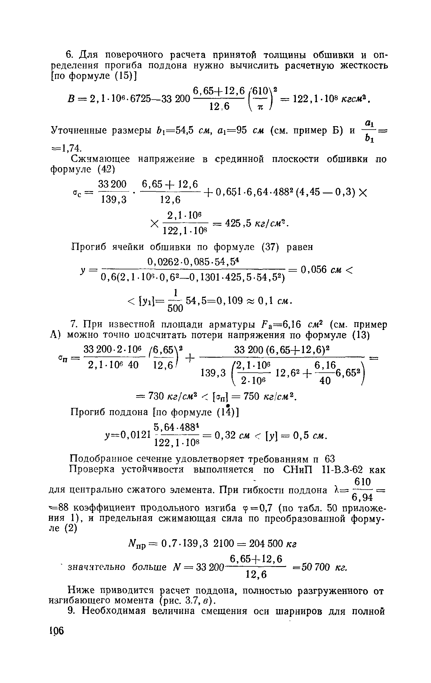
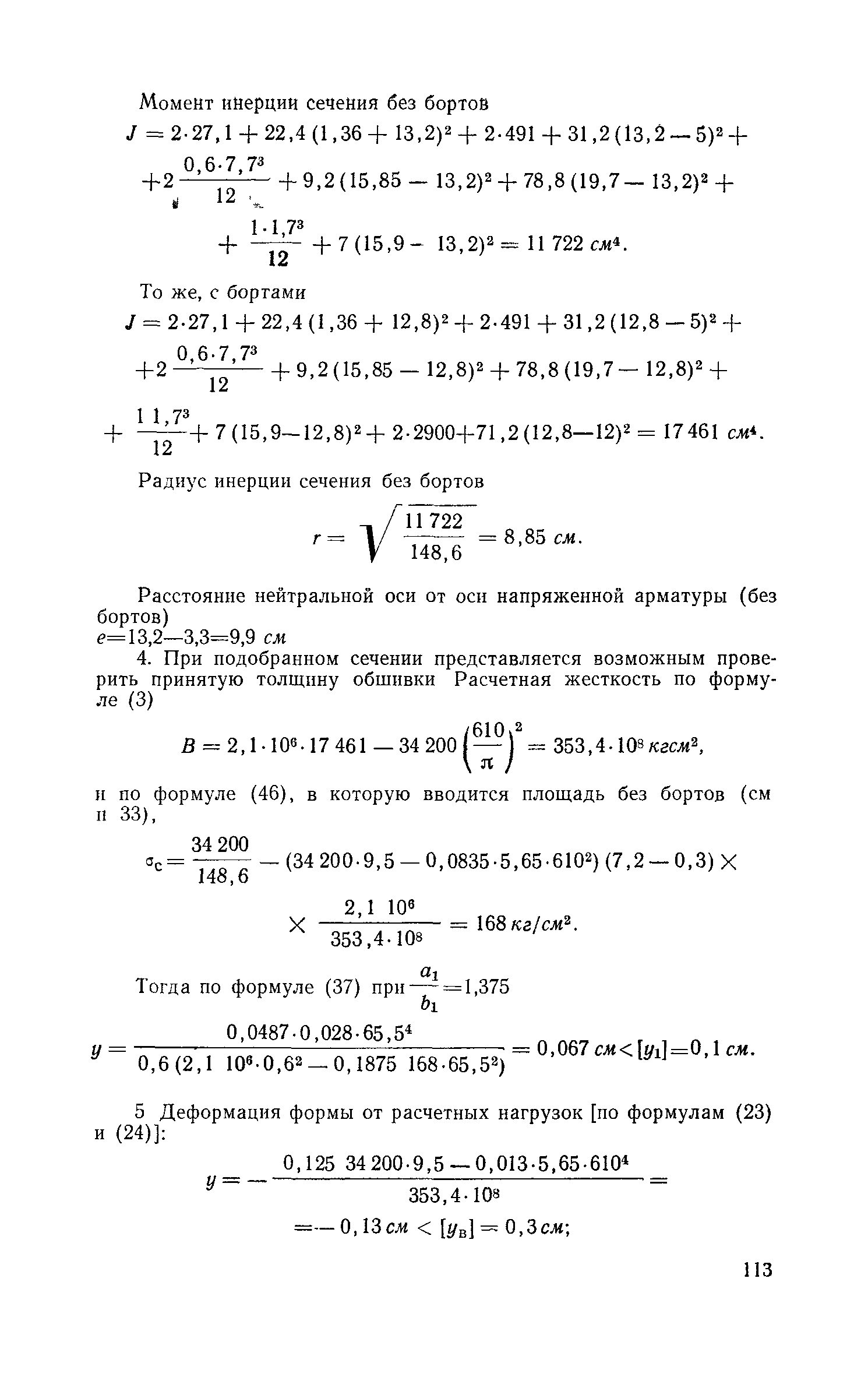
Скачать Инструкция по расчету стальных формДата актуализации: 01.01.2021
Инструкция по расчету стальных форм| Статус: | действует | | Название рус.: | Инструкция по расчету стальных форм | | Дата добавления в базу: | 01.09.2013 | | Дата актуализации: | 01.01.2021 | | Дата введения: | 17.06.1963 | | Область применения: | Инструкция разработана применительно к расчету форм и поддонов, на которые передается сила натяжения арматуры. Ею можно пользоваться также при проектировании форм для изделий с обычной ненапряженной арматурой, принимая силу натяжения этой арматуры равной нулю.
Инструкция распространяется на формы, применяемые при различных технологических схемах производства. По инструкции рассчитываются переносные формы, эксплуатируемые на поточно-агрегатных заводах, формы- и поддоны-вагонетки, перемещаемые по конвейерам, и стационарные формы, служащие при стендовом изготовлении длинномерных изделий. | | Оглавление: | Предисловие Основные обозначения I. Назначение и область применения II. Конструктивные схемы форм III. Основные расчетные положения IV. Расчет формы обычного типа V. Расчет предварительно напряженных форм VI. Расчет форм с качающимися упорами VII. Расчет форм с подобранным положением нейтральной плоскости VIII. Расчет формы, выгибаемой при натяжении арматуры IX. Расчет стационарных форм X. Расчет широких поддонов XI. Расчет обшивки поддона XII. Расчет бортов формы XIII. Динамический расчет формы Приложения 1. Значения коэффициентов, зависящих от отношения длины консоли к расстоянию между опорами 2. Номограммы и графики для подбора сечений форм различных типов 3. Геометрические характеристики сечений 4. Указания по подбору сечения форм с подобранным положением нейтральной плоскости 5. Жесткость форм со ступенчато меняющимся по длине моментом инерции поперечного сечения 6. Таблицы к расчету бортов 7. Примеры расчета А. Расчет формы обычного типа Б. Расчет предварительно напряженной формы В. Расчет формы с качающимися упорами Г. Расчет формы с подобранным положением нейтральной плоскости Д. Расчет формы, выгибаемой при натяжении арматуры Е. Расчет стационарной формы Ж. Расчет широкого поддона-вагонетки З. Расчет формы с переменной жесткостью И. Расчет бортов К. Динамический расчет формы 8. Потери напряжения в арматуре, расположенной в разных уровнях 9. Указания по выбору типа формы | | Разработан: | НИИЖБ
| | Утверждён: | 17.06.1963 НИИЖБ Госстроя СССР (NIIZhB, USSR Gosstroy )
| | Издан: | Госстройиздат (1963 г. )
| | Список изменений: | |
                                                                                                                                     
Текстовое изменение № 1
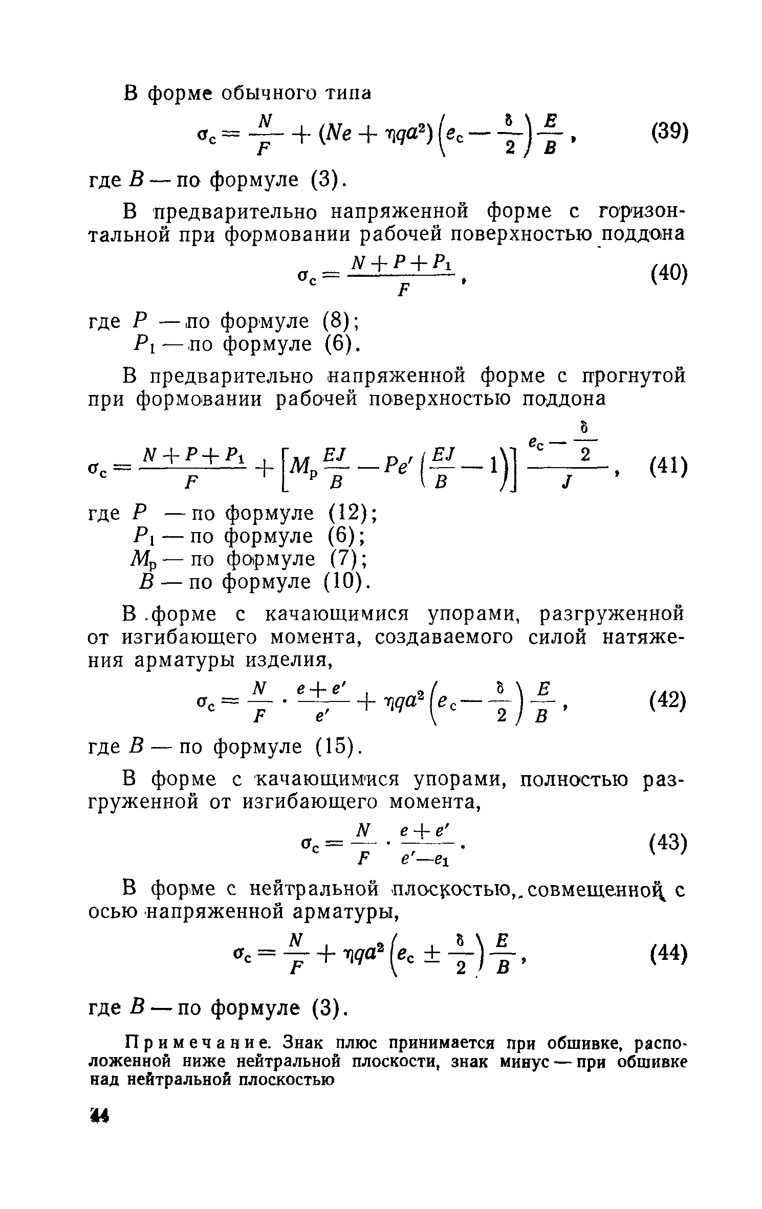
|