Скачать ГОСТ Р ИСО/МЭК 14443-3-2014 Карты идентификационные. Карты на интегральных схемах бесконтактные. Карты близкого действия. Часть 3. Инициализация и антиколлизияДата актуализации: 01.01.2021
|
| Обозначение: | ГОСТ Р ИСО/МЭК 14443-3-2014 |
| Обозначение англ: | GOST R ISO/IEC 14443-3-2014 |
| Статус: | введен впервые |
| Название рус.: | Карты идентификационные. Карты на интегральных схемах бесконтактные. Карты близкого действия. Часть 3. Инициализация и антиколлизия |
| Название англ.: | Identification cards. Contactless integrated circuit cards. Proximity cards. Part 3. Initialization and anticollision |
| Дата добавления в базу: | 12.02.2016 |
| Дата актуализации: | 01.01.2021 |
| Дата введения: | 01.01.2016 |
| Область применения: | Стандарт определяет: - процедуры опроса карт или объектов близкого действия (PICC), входящих в поле действия терминального оборудования близкого действия (PCD); - формат байта, кадры и синхронизацию, используемые во время начальной фазы передачи между PCD и PICC; - начальное содержание команд запроса (Request) и ответа на запрос (Answer to Request); - методы обнаружения и коммуникации с одной PICC среди нескольких PICC (антиколлизия); - параметры, необходимые для инициализации передачи между PICC и PCD; - дополнительные средства, позволяющие облегчить и ускорить выбор одной PICC из нескольких PICC на основании критерия применения; - дополнительные возможности, позволяющие терминальному оборудованию попеременно переключаться между функциями PICC и PCD, чтобы устанавливать связь с PCD или PICC соответственно. Устройство, которое реализует эти возможности, называется PXD и должно соответствовать всем требованиям к PXD, установленным в стандарте. . |
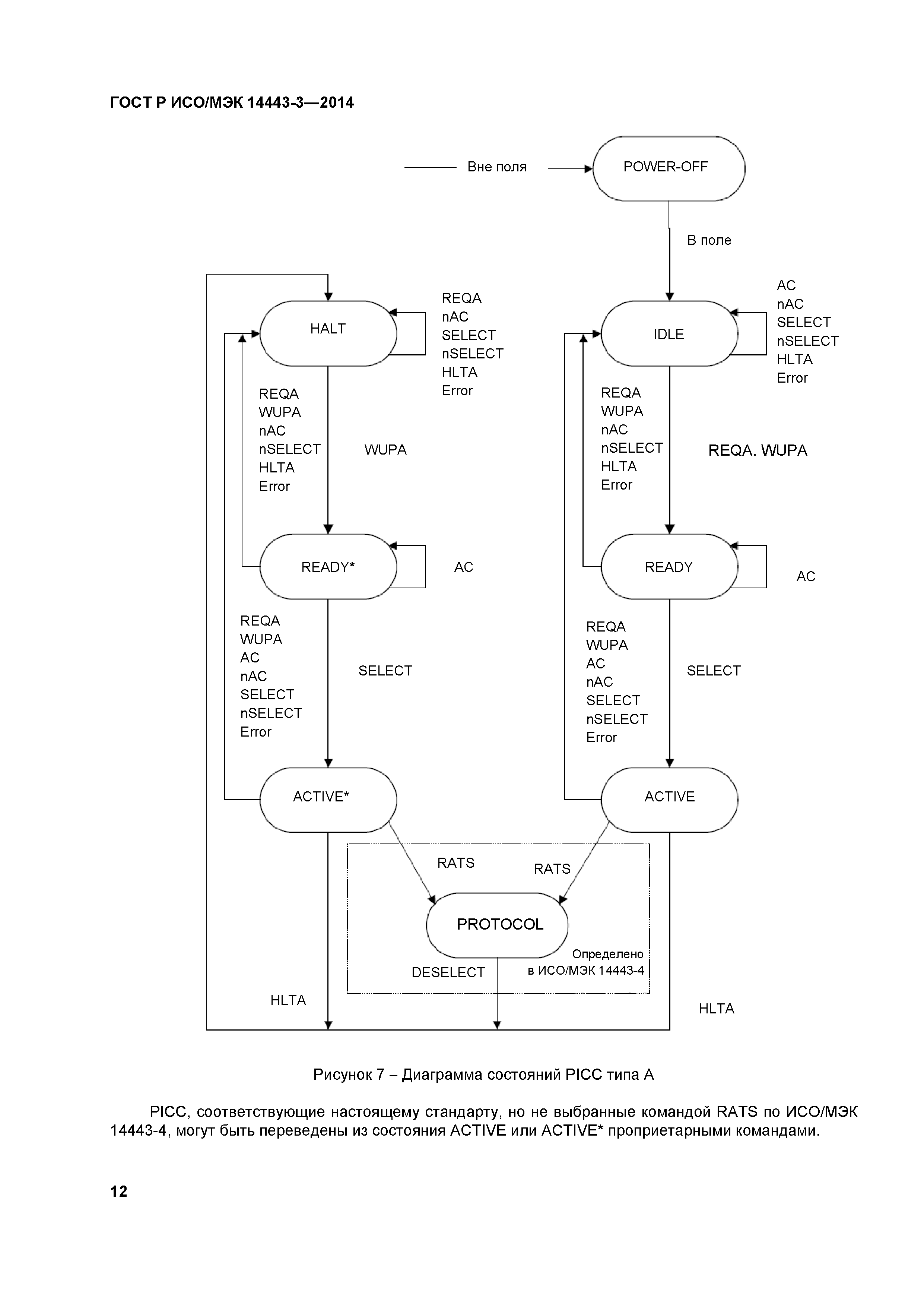
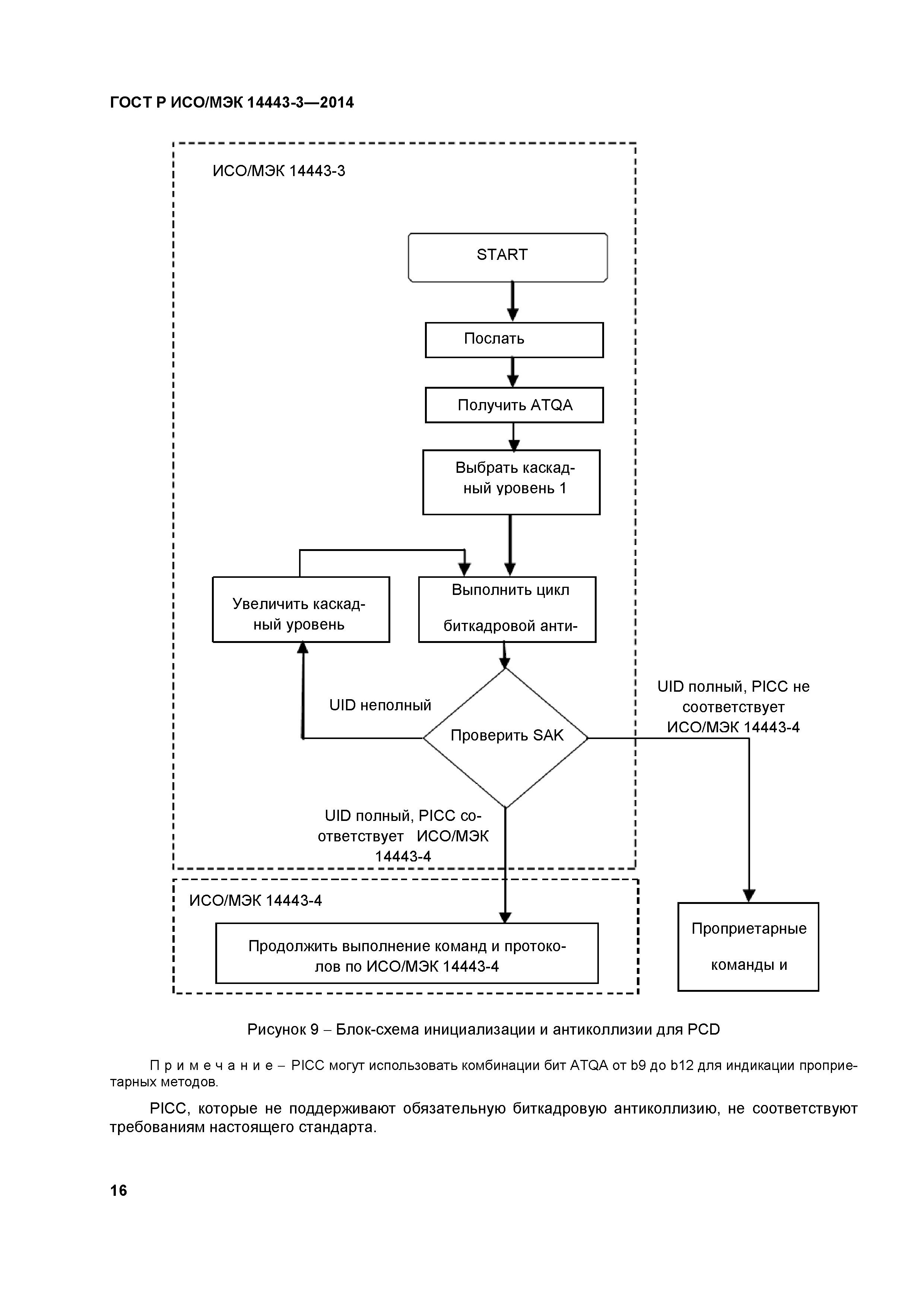
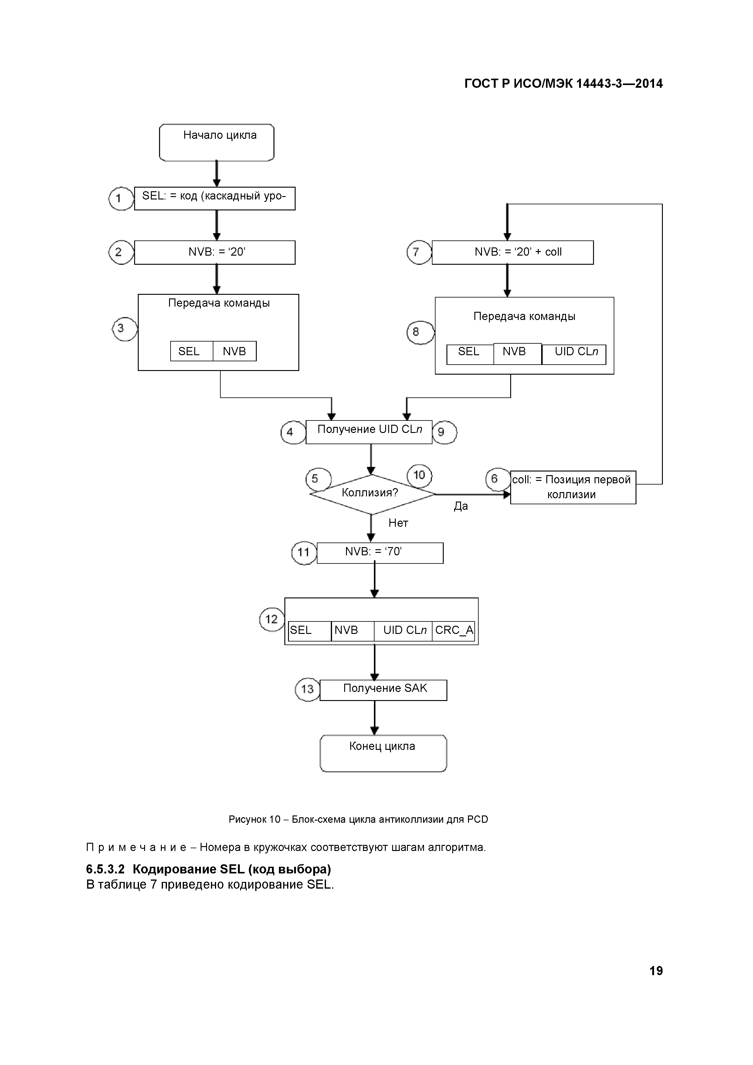
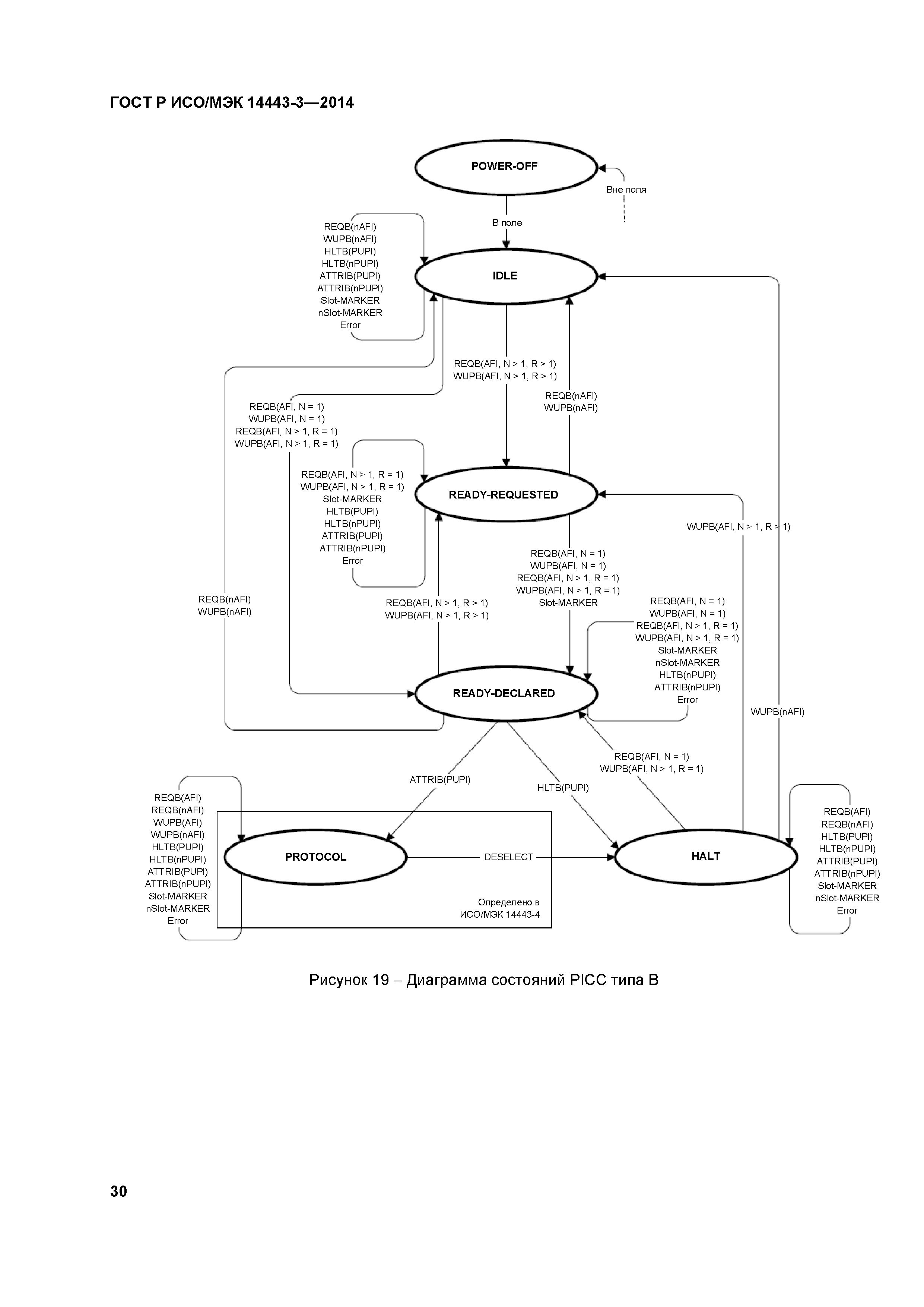
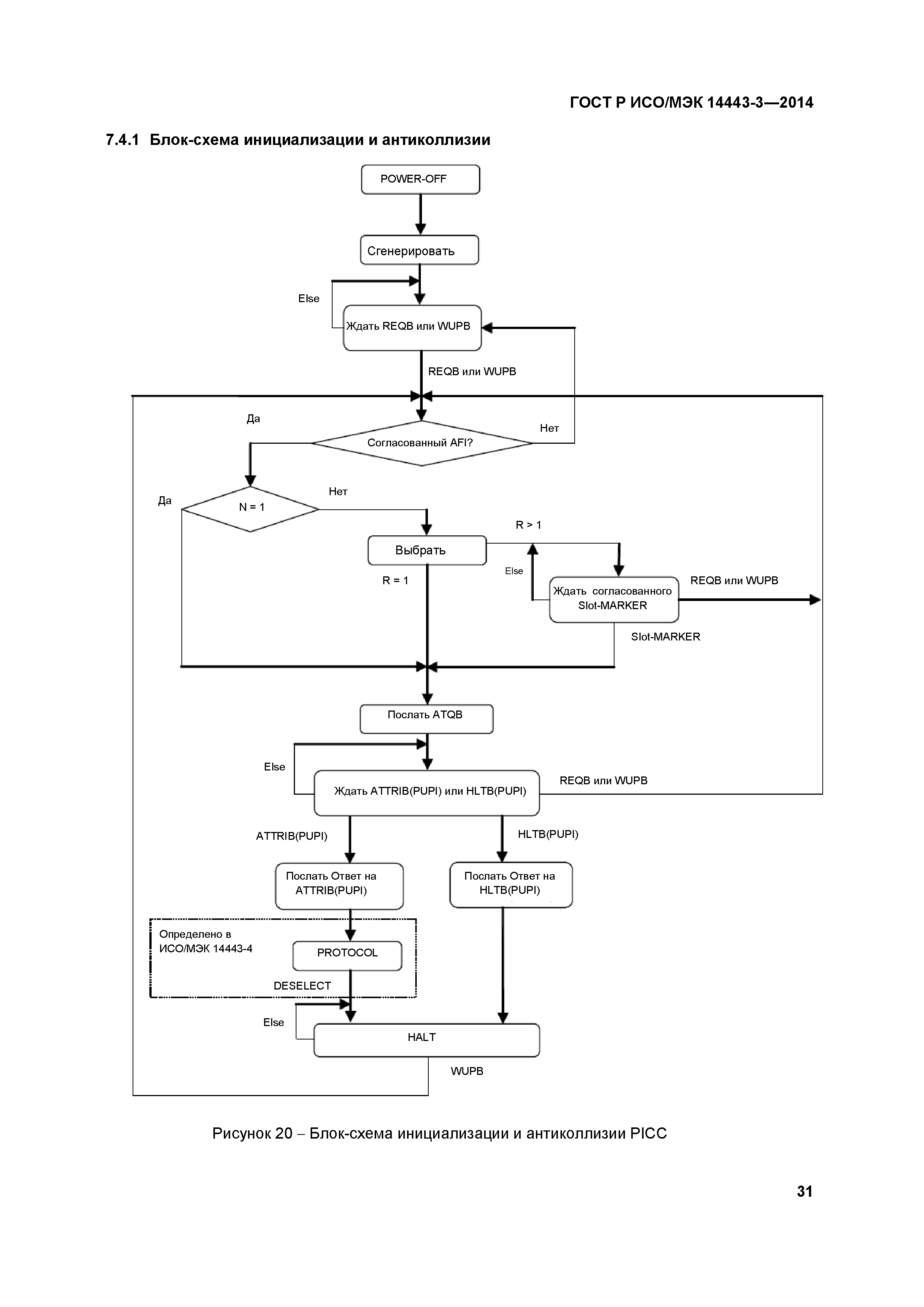
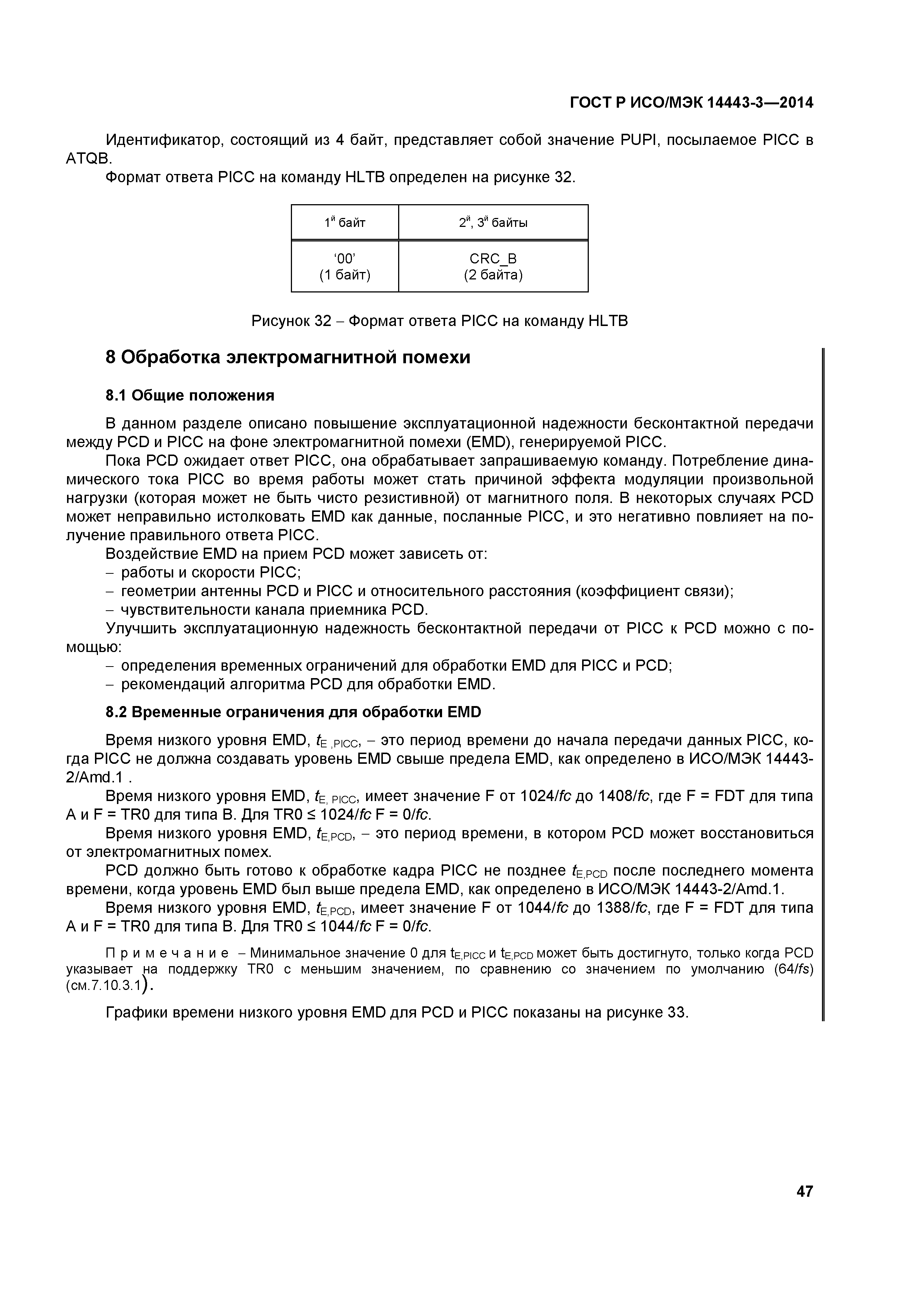
| Оглавление: | 1 Область применения 2 Нормативные ссылки 3 Термины и определения 4 Обозначения и сокращения 5 Начальные диалоги 5.1 Чередование поддержки PICC и PCD (PXD) 5.2 Чередование команд типа А и типа В 5.2.1 Процедура опроса 5.2.2 Воздействие команд типа A на работу РIСС типа B 5.2.3 Воздействие команд типа В на работу РIСС типа А 5.2.4 Переход в состояние POWER-OFF 6 Тип А — инициализация и антиколлизия 6.1 Etu 6.2 Формат кадра и синхронизация 6.2.1 Время задержки кадра 6.2.2 Разграничительный интервал запроса 6.2.3 Форматы кадров 6.2.4 CRC_F 6.3 Состояния PICC 6.3.1 Состояние POWER-OFF 6.3.2 Состояние IDLE 6.3.3 Состояние READY 6.3.4 Состояние ACTIVE 6.3.5 Состояние HALT 6.3.6 Состояние READY 6.3.7 Состояние ACTIVE 6.3.8 Состояние PROTOCOL 6.4 Набор команд 6.4.1 Команды REQA и WUPA 6.4.2 Команды ANTICOLLISION и SELECT 6.4.3 Команда HLTA 6.5 Последовательность выбора 6.5.1 Блок-схема последовательности выбора 6.5.2 АТQА—Ответ на Запрос 6.5.3 Антиколлизия и Выбор 6.5.4 Содержание UID и каскадные уровни 7 Тип В — инициализации и антиколлизия 7.1 Знак, формат кадра и синхронизация 7.1.1 Формат передачи знака 7.1.2 Разделение знака 7.1.3 Формат кадра 7.1.4 SOF 7.1.5 EOF 7.1.6 Синхронизация до SOF PICC 7.1.7 Синхронизация до SOF PCD 7.2 CRC_B 7.3 Последовательность антиколлизии 7.4 Описание состояний РIСС 7.4.1 Блок-схема инициализации и антиколлизии 7.4.2 Общие положения для описания состояния и переходов 7.4.3 Состояние POWER-OFF 7.4.4 Состояние IDLE 7.4.5 Подсостояние READY-REQUESTED 7.4.6 Подсостояние READY-DECLARED 7.4.7 Состояние PROTOCOL 7.4.8 Состояние HALT 7.5 Набор команд 7.6 Правила ответа антиколлизии 7.6.1 РIСС только с инициализацией 7.7 Команда REQB/WUPB 7.7.1 Формат команды REQB/WUPB 7.7.2 Кодирование префиксного байта антиколлизии АРf 7.7.3 Кодирование AFI 7.7.4 Кодирование PARAM 7.8 Команда Slot-MARKER 7.8.1 Формат команды Slot-MARKER 7.8.2 Кодирование префиксного байта антиколлизии Apn 7.9 Ответ ATQB 7.9.1 Формат ответа ATQB 7.9.2 PUPI (псевдоуникальный идентификатор РIСС) 7.9.3 Данные приложения 7.9.4 Информация о протоколе 7.10 Команда ATTRIB 7.10.1 Формат команды ATTRIB 7.10.2 Идентификатор 7.10.3 Кодирование Param 1 7.10.4 Кодирование Param 2 7.10.5 Кодирование Param 3 7.10.6 Кодирование Param 4 7.10.7 INF верхнего уровня 7.11 Ответ на команду ATTRIB 7.12 Команда НLТВ и ответ 8 Обработка электромагнитной помехи 8.1 Общие положения 8.2 Временные ограничения для обработки ЕMD 8.3 Рекомендации алгоритма РСD для обработки ЕМD Приложение А (справочное) Пример передачи типа А Приложение В (справочное) Кодирование СRС_А и СRС_В Приложение С (справочное) Таймслот типа А — инициализации и антиколлизия Приложение D (справочное) Пример последовательности антиколлизии типа В Приложение Е (обязательное) Скорости передачи 3fc/4, fc, 3fc/2 и 2fc от PCD к PICC Приложение ДА (справочное) Сведения о соответствии ссылочных международных стандартов национальным стандартам Российской Федерации Библиография |
| Разработан: | ВНИИНМАШ ТК 22 Информационные технологии |
| Утверждён: | 11.11.2014 Федеральное агентство по техническому регулированию и метрологии (1529-ст) |
| Издан: | Стандартинформ (2015 г. ) |
| Список изменений: |
|
| Нормативные ссылки: |
|









































































Текстовое изменение № 1 от 01.03.2018



