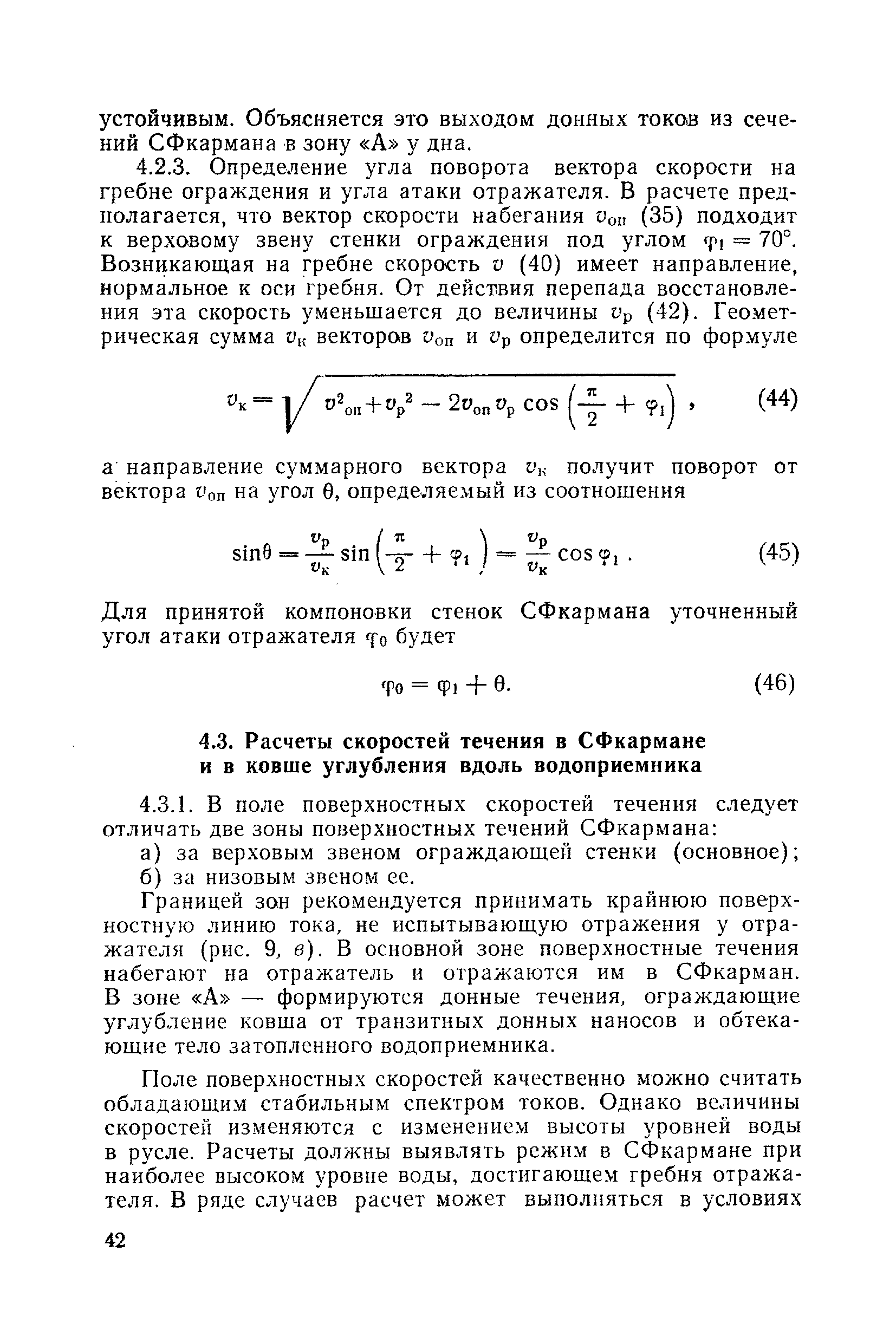
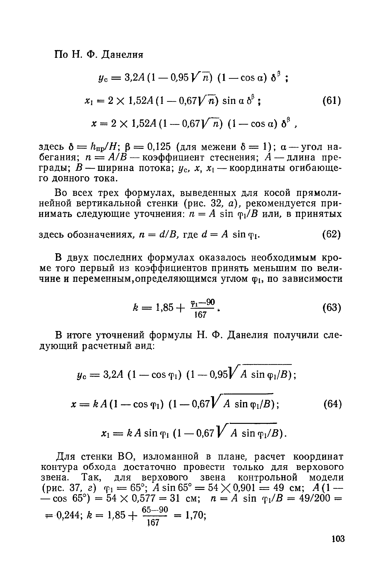
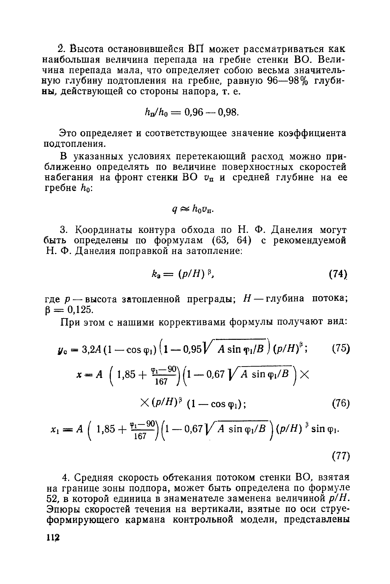
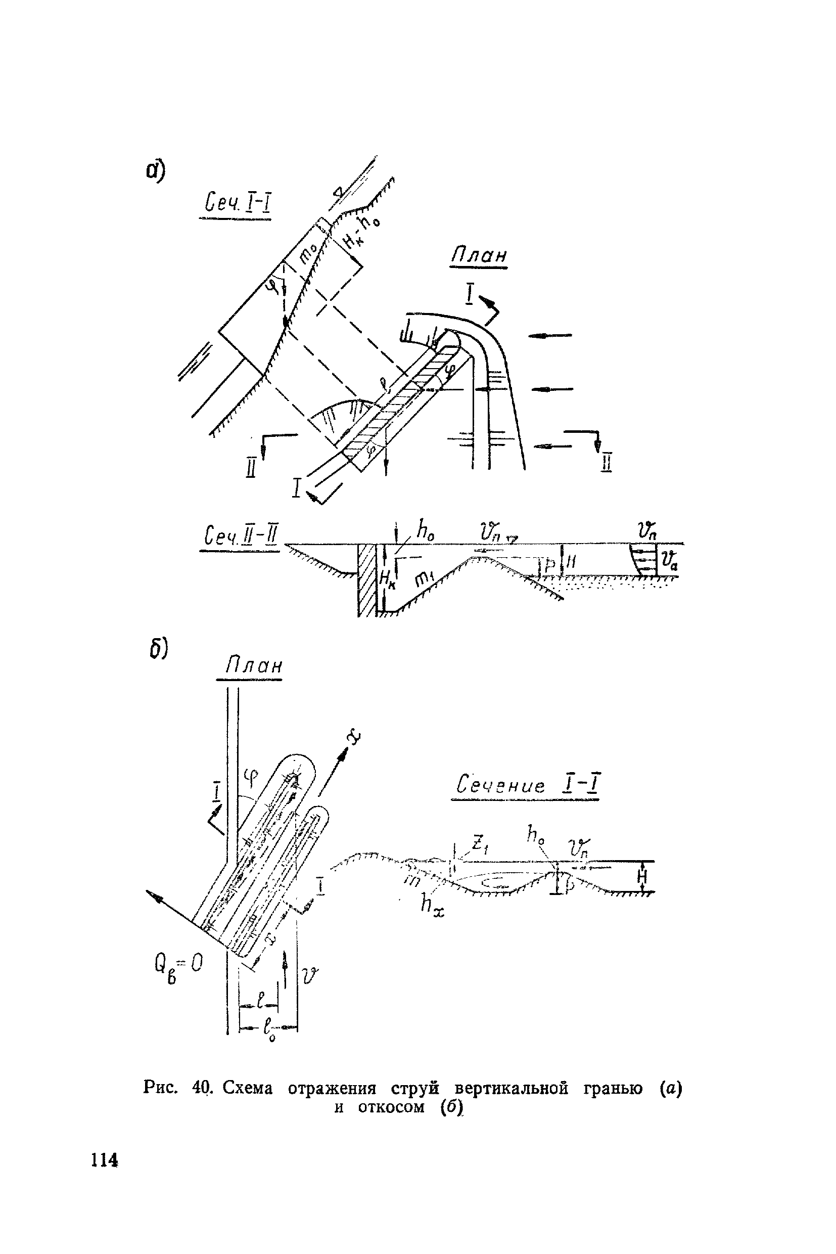
Скачать Рекомендации по проектированию самопромывающихся ковшей у затопленных водоприемниковДата актуализации: 01.01.2021
Рекомендации по проектированию самопромывающихся ковшей у затопленных водоприемников| Статус: | справочные материалы, мп, тпр | | Название рус.: | Рекомендации по проектированию самопромывающихся ковшей у затопленных водоприемников | | Дата добавления в базу: | 21.05.2015 | | Дата актуализации: | 01.01.2021 | | Область применения: | Рекомендации составлены на основе обобщения результатов исследований, выполненных во ВНИИ ВОДГЕО с 1944 года в связи с проектированием и постройкой водозаборов для водоснабжения промышленных предприятий. Методика гидравлического расчета Спковшей разработана для более усовершенствованной схемы Спковша с вертикальными стенками, предлагаемой для предстоящего составления типового проекта. Все результаты разработок прежних лет, которые не потеряли практического интереса и могут использоваться как примеры для проектирования, а также результаты исследований последних лет приведены в приложениях | | Оглавление: | Введение Основные сокращения и обозначения Раздел 1. Рекомендации по устройству СПковшей 1. Общие технические условия на устройство СПковшей 1.1. Основные положения 1.2. Особенности работ, возникающие при включении в состав водозабора СПковша 1.3. Классификация конструктивно-компоновочных схем СПковшей 1.4. Характерные гидравлические режимы работы СПковшей 1.5. Особенности защиты водоприемников, размещенных в СПковшах, от наносов, шугольда и сора 1.6. Способы рыбозащиты при водоотборе из СПковша 2. Рекомендации по проектированию СПковшей с вертикальными стенками 2.1. Выбор конструктивной и компоновочной схем СПковша 2.2. Выбор варианта компоновки сооружений в плане 2.3. Особенности конструктивных форм и компоновки СПковша 3. Гидравлические расчеты СПковша для периода межени 3.1. Основные задачи и особенности расчета. Исходные данные 3.2. Расчет обтекающего СПковша потока 3.3. Расчет контура обхода СПковша донными износами 3.4. Расчеты области водоворота при малых водоотборах из его акватории 3.5. Особые формы структуры течений водоворота 4. Гидравлические расчеты СПковша для периода паводков 4.1. Расчет обтекания СПковша в паводок 4.2. Расчет перетекания в СФкарман через стенку верхового ограждения и течений в нем 4.3. Расчеты скоростей течения в СФкармане и в ковше углубления вдоль водоприемника Раздел 2. Приложения. Материалы для проектирования СПковшей Предварительные замечания 1. СПковши, разработанные для условий рек Кузбасса 1.1. Первые решения военных и послевоенных лет 1.2. Решения, найденные для реконструкции действующих водоприемных ковшей традиционных типов 1.3. Самопромывающийся вход ковша у пойменного берега ниже Новокузнецка 2. СПковши, разработанные для условий рек средней полосы территории Советского Союза 2.1. СПковши, огражденные одной верховой шпорой выдвинутой в русло реки 2.2. СПковши, огражденные двумя дамбами, выдвинутыми в русло с бычком-отражателем между ними 2.3. СПковши, вынесенные из русла с откосными отражателями 2.4. СПковши, размещенные в местном уширении русла судоходной реки, с косыми вертикальным отражателем и каналом на береговом откосе 2.5. СПковши, огражденные вертикальными стенками 2.6. СПковши с индивидуальными конструктивными схемами 2.7. Краткие выводы 3. Примеры решений СПковша последних лет 3.1. На одной из рек Белоруссии (1982 год) 3.2. На р. Амуре у г. Хабаровска (1979 год) 3.3. На реке Волге у города Калинина (1980 год) 3.4. На реке Оке у города Калуги (1978 год) 3.5. На реке Оке у города Рязани (1977 год) 4. Принятые основные положения гидравлики СПковшей 4.1. Усовершенствованная схема струеформирующих сооружений СПковша 4.2. Основы приближенных гидравлических расчетов СПковшей для периода межени 4.3. Основы приближенных гидравлических расчетов СПковша в паводки Литература | | Разработан: | ВНИИ ВОДГЕО Госстроя СССР
| | Утверждён: | 25.08.1983 ВНИИ ВОДГЕО (VODGEO VNII )
| | Нормативные ссылки: | |
                                                                                                                        
|