Скачать ГОСТ Р 56420.1-2015 Лифты, эскалаторы и конвейеры пассажирские. Энергетические характеристики. Часть 1. Измерение и контрольные проверкиДата актуализации: 01.01.2021
|
| Обозначение: | ГОСТ Р 56420.1-2015 |
| Обозначение англ: | GOST R 56420.1-2015 |
| Статус: | взамен |
| Название рус.: | Лифты, эскалаторы и конвейеры пассажирские. Энергетические характеристики. Часть 1. Измерение и контрольные проверки |
| Название англ.: | Lifts, escalators and moving walks. Energy characteristics. Part 1. Measurement and verification |
| Дата добавления в базу: | 12.02.2016 |
| Дата актуализации: | 01.01.2021 |
| Дата введения: | 01.01.2016 |
| Область применения: | Стандарт устанавливает методы измерения реального энергопотребления лифтов, эскалаторов и пассажирских конвейеров для единичного изделия, а также методы осуществления периодических контрольных проверок потребляемой электроэнергии на лифтах, эскалаторах и пассажирских конвейерах на стадии эксплуатации. Стандарт распространяется на лифты, эскалаторы и пассажирские конвейеры, выпускаемые в обращение, перед вводом в эксплуатацию, а также в период эксплуатации. |
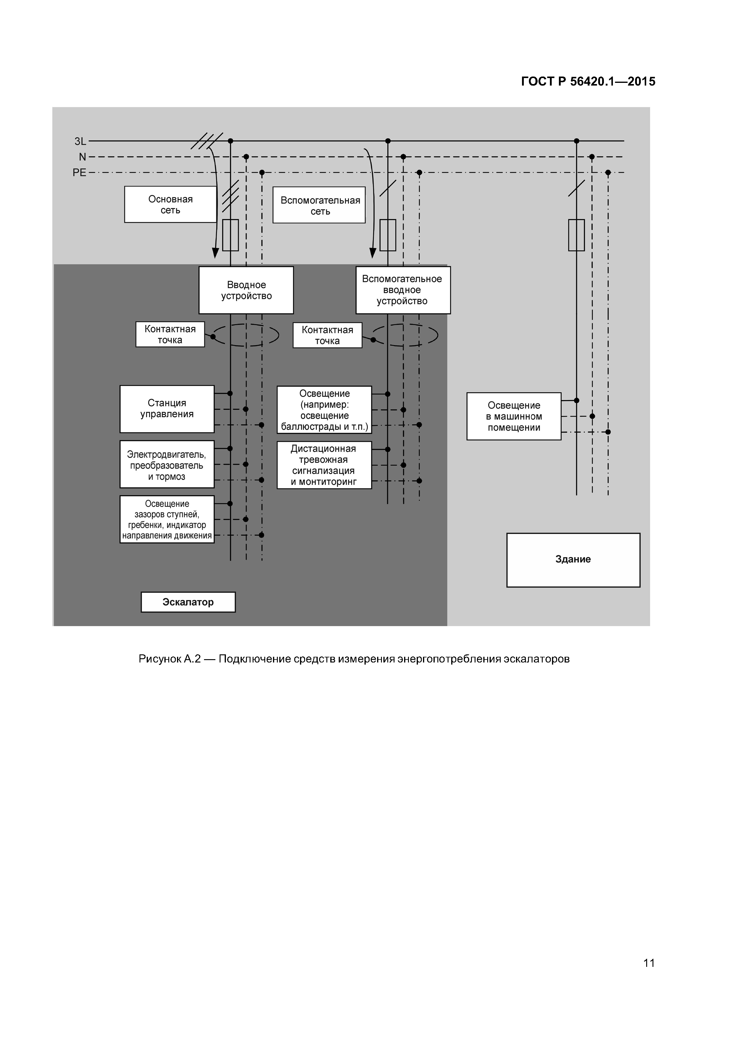
| Оглавление: | 1 Область применения 2 Нормативные ссылки 3 Термины и определения 4 Измерение и контрольная проверка энергопотребления лифта, эскалатора и пассажирского конвейера 5 Порядок измерений на лифтах 6 Порядок измерений на эскалаторах и пассажирских конвейерах 7 Отчетность Приложение А (справочное) Структурная схема подключения средств измерения потребления электроэнергии |
| Разработан: | ОАО Щербинский лифтостроительный завод Некоммерческое партнерство Российское лифтовое объединение |
| Утверждён: | 05.06.2015 Федеральное агентство по техническому регулированию и метрологии (560-ст) |
| Издан: | Стандартинформ (2015 г. ) |
| Список изменений: |
|
| Заменяет собой: | |
| Нормативные ссылки: |

















Текстовое изменение Поправка от 04.05.2016