Скачать Методические рекомендации по расчету и конструированию покрытий на площадках под контейнеры и контейнеровозы в морских портах

Дата актуализации: 01.01.2021

Методические рекомендации по расчету и конструированию покрытий на площадках под контейнеры и контейнеровозы в морских портах

Статус:справочные материалы, мп, тпр
Название рус.:Методические рекомендации по расчету и конструированию покрытий на площадках под контейнеры и контейнеровозы в морских портах
Дата добавления в базу:12.02.2016
Дата актуализации:01.01.2021
Область применения:Методические рекомендации предназначены для проектирования конструкций бетонного покрытия и несущих слоев основания контейнерных терминалов в морских портах.
Оглавление:Предисловие
1. Общие положения
2. Принципы конструирования и расчета одежды контейнерного терминала
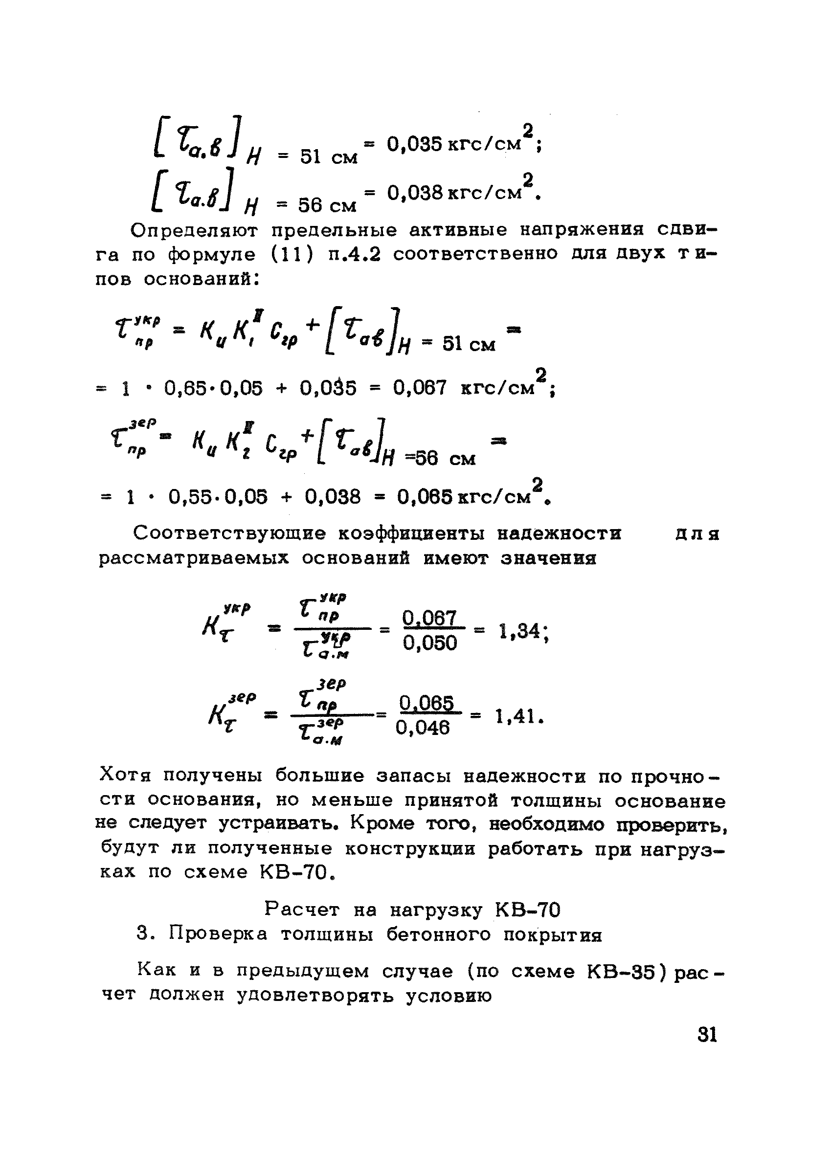
3. Методика расчета бетонного покрытия
4. Методика расчета конструктивных слоев основания
5. Последовательность расчета
Приложение 1. О расчетных нагрузках при проектировании покрытий контейнерных терминалов
Приложение 2. Расчетные характеристики бетона
Приложение 3. Расчетные характеристики грунтов и материалов
Приложение 4. Пример расчета конструкции
Разработан: СоюздорНИИ
Утверждён: Союздорнии (Soyuzdornii )
Издан: Союздорнии (1977 г. )
Нормативные ссылки: