Скачать Руководство по безопасности Методика анализа риска аварий на опасных производственных объектах морского нефтегазового комплексаДата актуализации: 01.01.2021 |
| Статус: | действует |
| Название рус.: | Руководство по безопасности "Методика анализа риска аварий на опасных производственных объектах морского нефтегазового комплекса" |
| Дата добавления в базу: | 12.02.2016 |
| Дата актуализации: | 01.01.2021 |
| Дата введения: | 16.09.2015 |
| Область применения: | Руководство содержит рекомендации к количественной оценке риска аварий для обеспечения требований промышленной безопасности при проектировании, строительстве, эксплуатации, консервации и ликвидации опасных производственных объектов морского нефтегазового комплекса. |
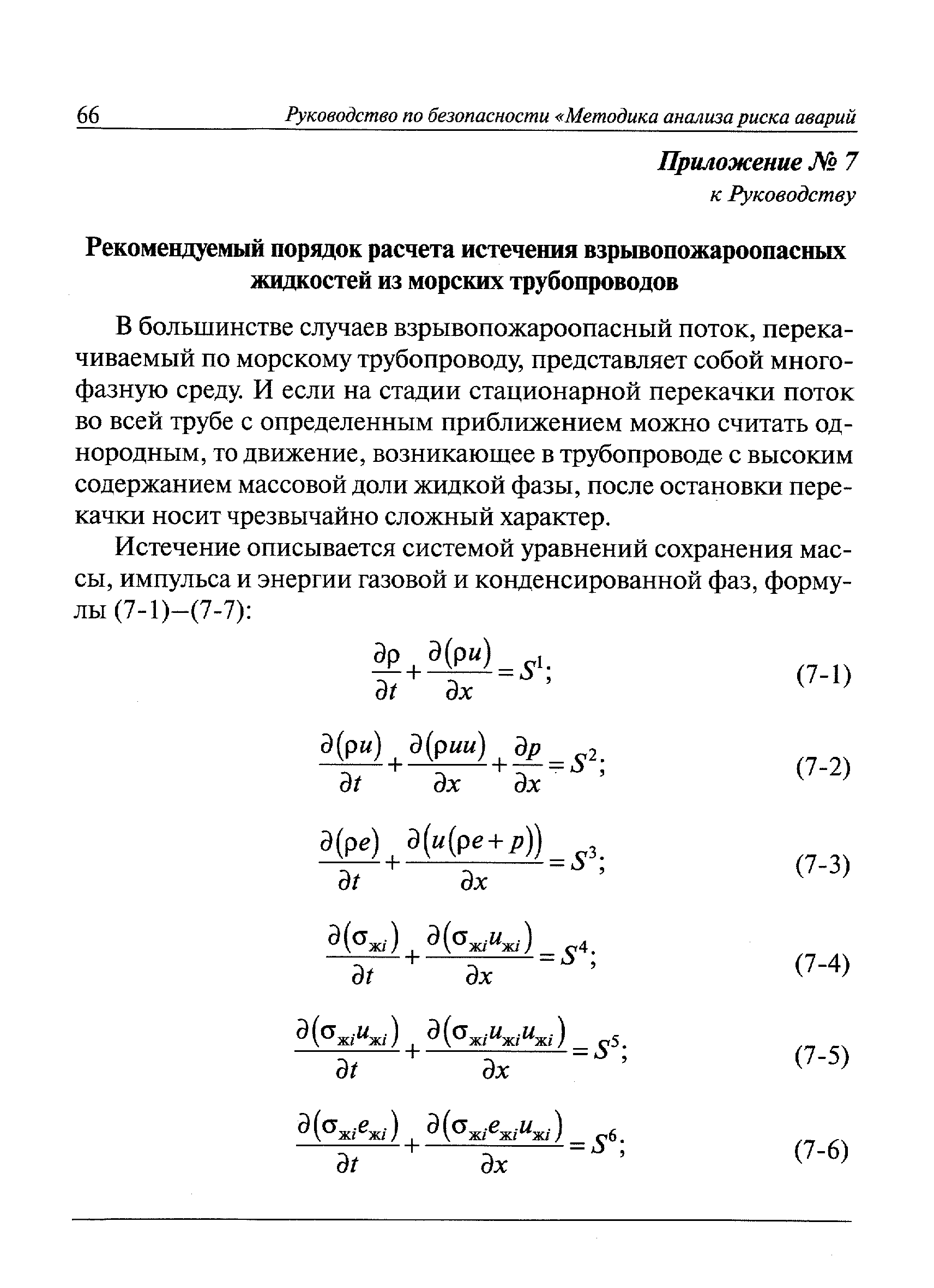
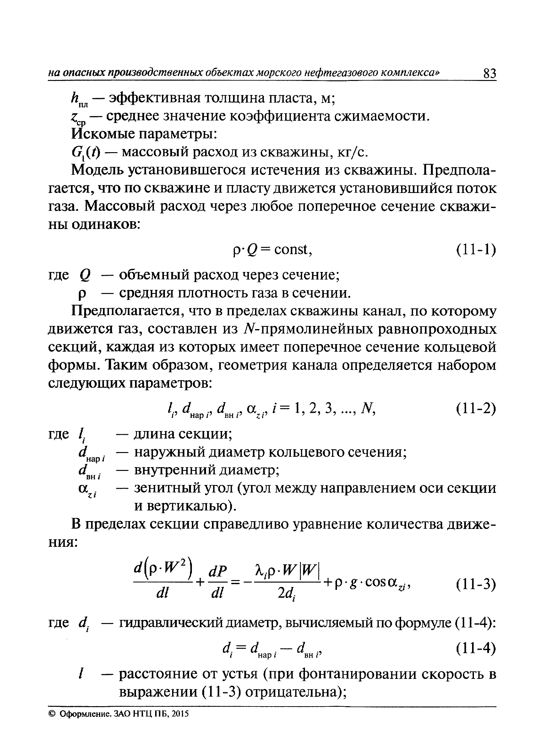
| Оглавление: | I. Общие положения II. Общие рекомендации по оценке риска аварий на ОНО МНГК III. Планирование и организация работ IV. Идентификация опасностей аварий V. Количественная оценка риска аварий VI. Определение степени опасности ОНО МНГК и их участков/составных частей VII. Рекомендации по снижению риска аварий на ОНО МНГК Приложение № 1. Список сокращений Приложение № 2. Термины и определения Приложение № 3. Типовой перечень исходной информации, применяемой для оценки риска аварий Приложение № 4. Рекомендуемые зоны/составные части в зависимости от размещения участков морских трубопроводов Приложение № 5. Рекомендации по выщелению типовых сценариев аварий (на примере морских платформ и ПБУ) Приложение № 6. Частоты аварийной разгерметизации и утечек из типового оборудования на ОНО МИГК Приложение № 7. Рекомендуемый порядок расчета истечения взрывопожароопасных жидкостей из морских трубопроводов Приложение № 8. Величина ожидаемого ущерба при аварии на ОПО МНГК Приложение № 9. Распространение загрязняющих веществ Приложение № 10. Показатели риска аварий Приложение № 11. Методика расчета интенсивности истечения при фонтанировании скважин Приложение № 12. Нормативные правовые и правовые акты для оценки возможных последствий аварий |
| Разработан: | МГУ им. М.В. Ломоносова Ростехнадзор ЗАО Научно-технический центр исследований проблем промышленной безопасности Национальный исследовательский ядерный университет МИФИ АНО Агентство исследований промышленных рисков |
| Утверждён: | 16.09.2015 Федеральная служба по экологическому, технологическому и атомному надзору (364) |
| Издан: | ЗАО НТЦ ПБ (2015 г. (Серия 08, выпуск 27)) |
| Нормативные ссылки: |
|




























































































