Скачать МУК 4.1.3290-15 Определение остаточных количеств крезоксим-метила в семенах и масле подсолнечника методом высокоэффективной жидкостной хроматографии

Дата актуализации: 01.01.2021

МУК 4.1.3290-15

Определение остаточных количеств крезоксим-метила в семенах и масле подсолнечника методом высокоэффективной жидкостной хроматографии

Обозначение: МУК 4.1.3290-15
Обозначение англ: MUK 4.1.3290-15
Статус:введен впервые
Название рус.:Определение остаточных количеств крезоксим-метила в семенах и масле подсолнечника методом высокоэффективной жидкостной хроматографии
Дата добавления в базу:12.02.2016
Дата актуализации:01.01.2021
Дата введения:28.07.2015
Область применения:Методические указания устанавливают порядок применения метода высокоэффективной жидкостной хроматографии для определения остаточных количеств крезоксим-метила в семенах и масле подсолнечника в диапазоне 0,01 — 0,1 мг/кг.
Оглавление:1 Погрешность измерений
2 Метод измерений
3 Средства измерений, реактивы, вспомогательные устройства и материалы
   3.1 Средства измерений
   3.2 Реактивы
   3.3 Вспомогательные устройства и материалы
4 Требования безопасности
5 Требования к квалификации операторов
6 Условия измерений
7 Подготовка к определению
   7.1 Кондиционирование колонки
   7.2 Кондиционирование патронов для твердофазной экстракции
   7.3 Приготовление растворов
   7.4 Приготовление основного и градуировочных растворов
   7.5 Построение градуировочного графика
   7.6 Проверка хроматографического поведения крезоксим-метила на патронах для твердофазной экстракции
8 Отбор проб и хранение
9 Проведение определения
   9.1 Определение крезоксим-метила в семенах и масле подсолнечника
   9.2 Очистка на двух последовательных патронах для твердофазной экстракции
   9.3 Условия хроматографирования
10 Обработка результатов анализа
11 Проверка приемлемости результатов параллельных определений
12 Оформление результатов
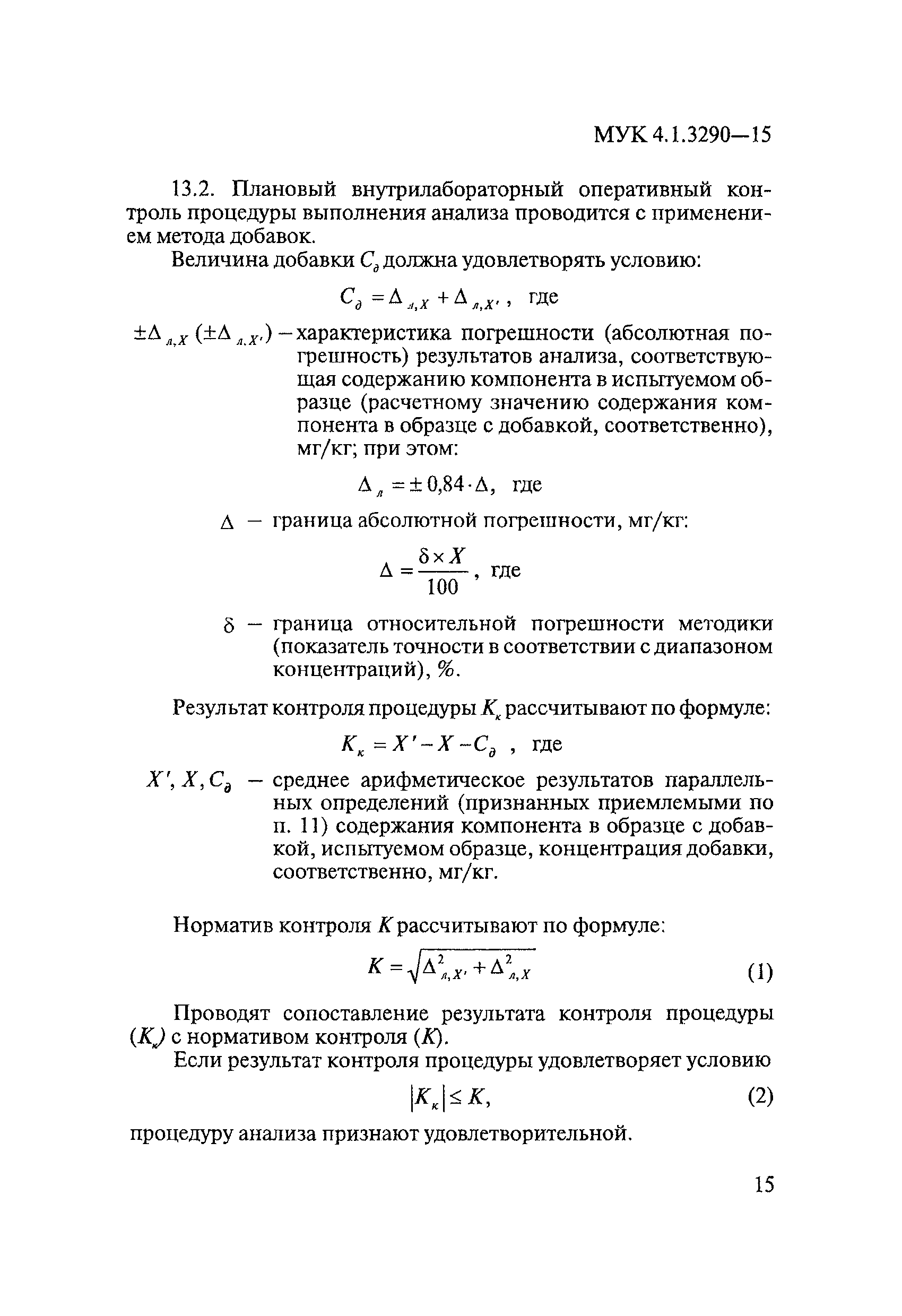
13 Контроль качества результатов измерений
Разработан: ФГБНУ Всероссийский НИИ защиты растений
ООО Инновационный центр защиты растений
Утверждён:28.07.2015 Главный государственный санитарный врач Российской Федерации
Издан: Роспотребнадзор (2015 г. )
Нормативные ссылки:
МУК 4.1.3290-15МУК 4.1.3290-15МУК 4.1.3290-15МУК 4.1.3290-15МУК 4.1.3290-15МУК 4.1.3290-15МУК 4.1.3290-15МУК 4.1.3290-15МУК 4.1.3290-15МУК 4.1.3290-15МУК 4.1.3290-15МУК 4.1.3290-15МУК 4.1.3290-15МУК 4.1.3290-15МУК 4.1.3290-15МУК 4.1.3290-15МУК 4.1.3290-15