Скачать ГОСТ Р 56839-2015 Информатизация здоровья. Менеджмент рисков в информационно-вычислительных сетях с медицинскими приборами. Часть 2-1. Пошаговый менеджмент рисков медицинских информационно-вычислительных сетей. Практическое применение и примерыДата актуализации: 01.01.2021
|
| Обозначение: | ГОСТ Р 56839-2015 |
| Обозначение англ: | GOST R 56839-2015 |
| Статус: | введен впервые |
| Название рус.: | Информатизация здоровья. Менеджмент рисков в информационно-вычислительных сетях с медицинскими приборами. Часть 2-1. Пошаговый менеджмент рисков медицинских информационно-вычислительных сетей. Практическое применение и примеры |
| Название англ.: | Health informatics. Risk management for IT-networks incorporating medical devices. Part 2-1. Step-by-step risk management of medical IT-networks. Practical applications and examples |
| Дата добавления в базу: | 01.02.2017 |
| Дата актуализации: | 01.01.2021 |
| Дата введения: | 01.11.2016 |
| Область применения: | Стандарт содержит пошаговую информацию, предназначенную помочь ОТВЕТСТВЕННЫМ ОРГАНИЗАЦИЯМ в реализации ПРОЦЕССА МЕНДЖМЕНТА РИСКА в соответствии с требованиями МЭК 80001-1. А именно - детальный разбор шагов, требующихся для реализации подраздела 4.4 стандарта МЭК 80001-1:2010, а также руководство в форме рассмотрения терминов МЕНЕДЖМЕНТА РИСКА, шагов МЕНЕДЖМЕНТА РИСКА, объяснения каждого шага, рассмотрения примеров для каждого шага, шаблонов, а также списков ОПАСНОСТЕЙ и их причин, которые следует рассмотреть. |
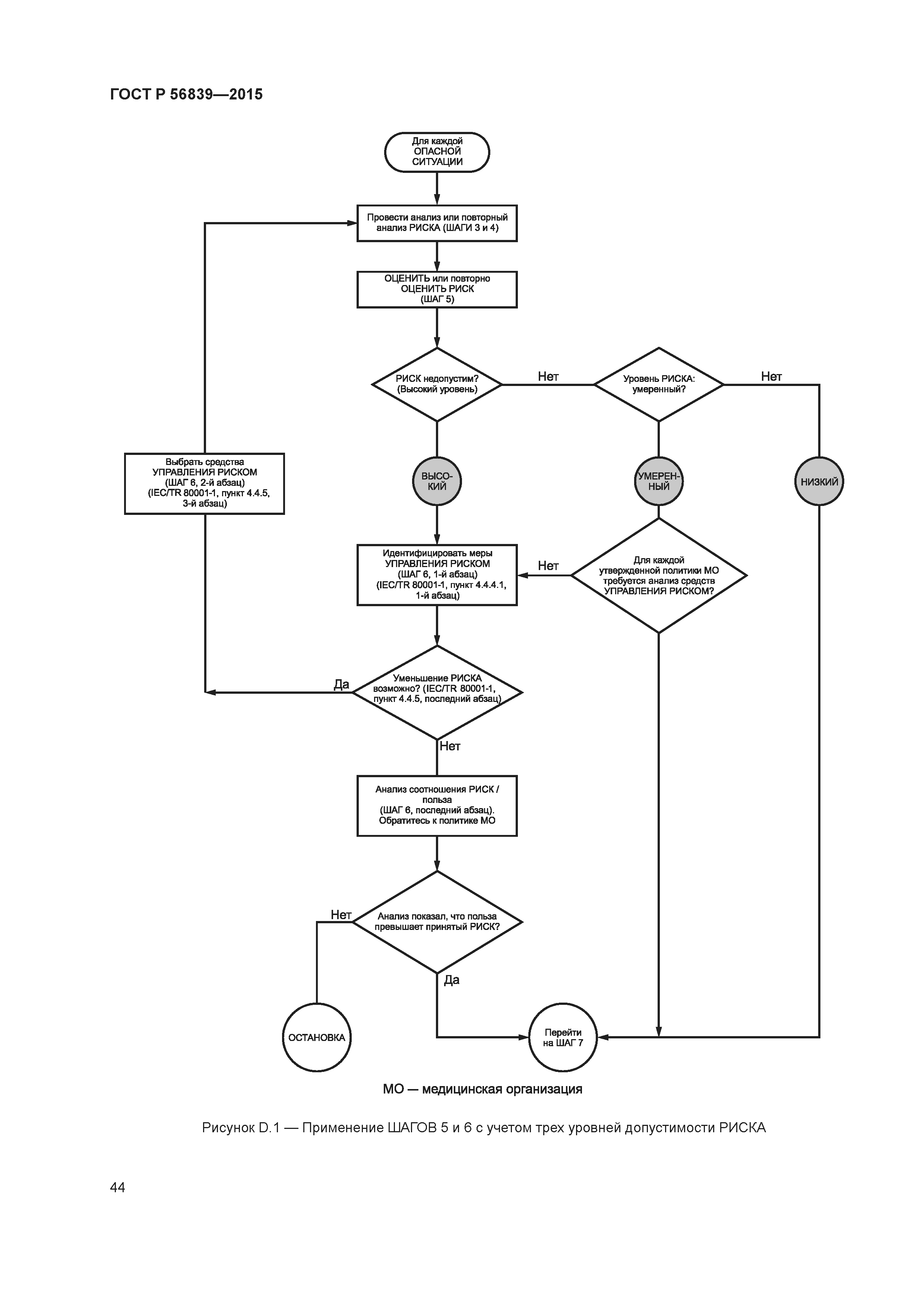
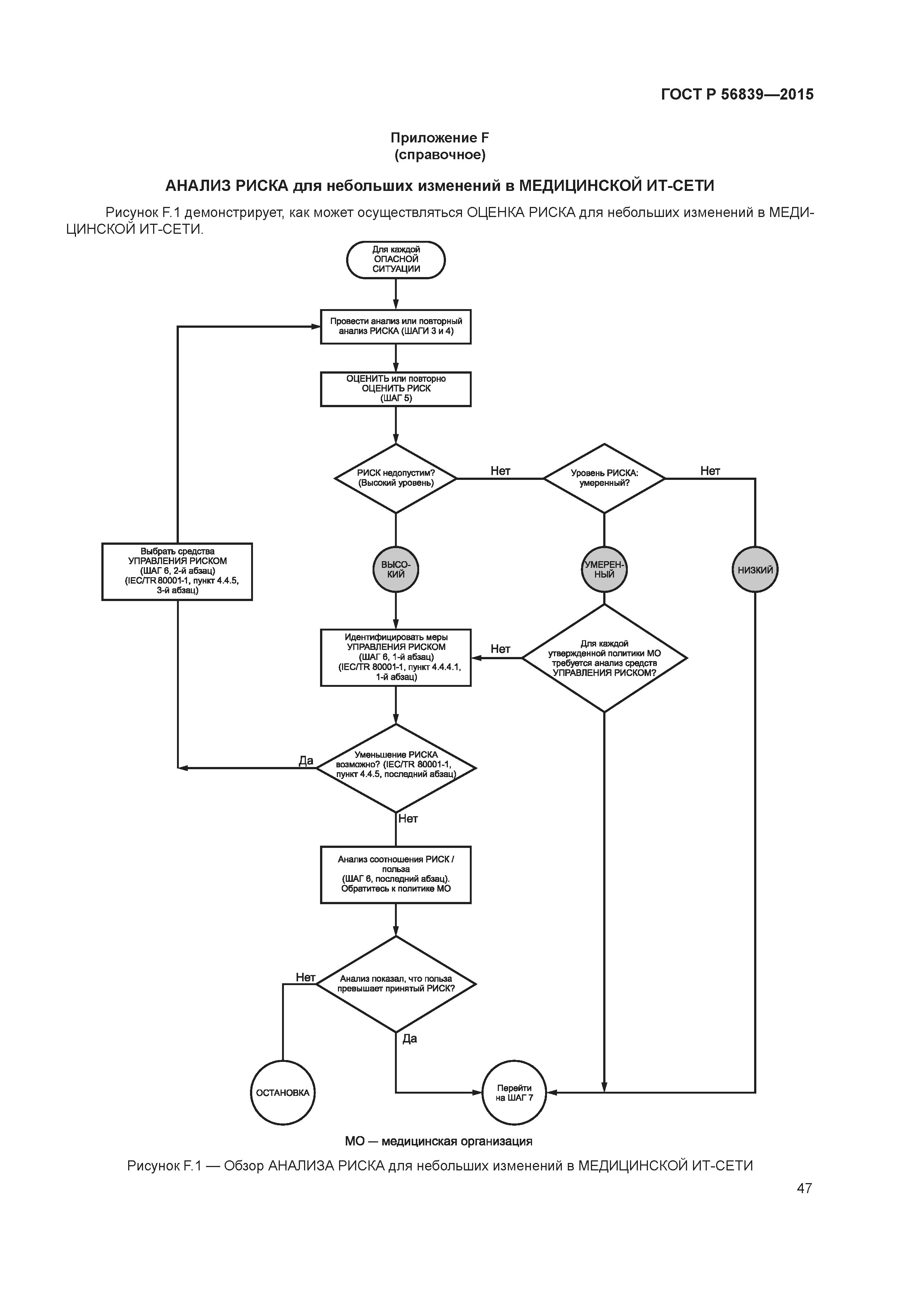
| Оглавление: | 1 Область применения 2 Нормативные ссылки 3 Термины и определения 4 Предварительные требования 5 Ознакомление с терминами, используемыми в МЕНЕДЖМЕНТЕ РИСКА 5.1 Обзор 5.2 ОПАСНОСТИ 5.3 ОПАСНЫЕ СИТУАЦИИ 5.4 Предсказуемые последовательности событий и причин 5.5 НЕПРЕДНАМЕРЕННЫЕ ПОСЛЕДСТВИЯ 5.6 Меры УПРАВЛЕНИЯ РИСКОМ (снижение РИСКОВ) 5.7 Степень РИСКА 5.8 Проверка формулировок 6 ШАГИ 6.1 Обзор шагов 6.2 Базовый пример использования 10 шагов 7 МЭК 80001-1:2010, подраздел 4.4. Последовательность шагов 7.1 Общие положения 7.2 Применение требований, представленных в 4.4.1. Документальное оформление всех элементов МЕНЕДЖМЕНТА РИСКА 7.3 Примечание к ОЦЕНКЕ РИСКА 7.4 10-шаговый ПРОЦЕСС 7.5 Рассмотренные шаги и их связь с МЭК 80001-1 и ИСО 14971 8 Практические примеры 8.1 Общие положения 8.2 Пример 1. Беспроводной контроль ПАЦИЕНТА во время его транспортировки 8.3 Пример 2. Удаленное отделение интенсивной терапии (ОИТ) / Дистанционное медицинское обслуживание 8.4 Пример 3. Палата послеанестезиологической помощи (PACU) 8.5 Пример 4. Ультразвук. Уязвимость в операционной системе (ОС) Приложение A (справочное) Распространенные ОПАСНОСТИ, ОПАСНЫЕ СИТУАЦИИ и их причины, которые следует учесть при работе с МЕДИЦИНСКИМИ ИТ-СЕТЯМИ Приложение B (справочное) Список вопросов, которые следует рассмотреть во время идентификации ОПАСНОСТЕЙ МЕДИЦИНСКОЙ ИТ-СЕТИ Приложение C (справочное) Уровни МЕДИЦИНСКИХ ИТ-СЕТЕЙ, на которых могут встречаться ошибки Приложение D (справочное) Шкалы вероятности, тяжести и допустимости РИСКА, используемые в примерах настоящего стандарта Приложение E (справочное) КОНТРОЛЬ эффективности ослабления РИСКА Приложение F (справочное) АНАЛИЗ РИСКА для небольших изменений в МЕДИЦИНСКОЙ ИТ-СЕТИ Приложение G (справочное) Пример формы временного окна для изменения Приложение H (справочное) Шаблон для примеров Приложение ДА (справочное) Сведения о соответствии ссылочных международных стандартов национальным стандартам Библиография |
| Разработан: | ФГБУ ЦНИИОИЗ Минздрава ФБУ Консультационно-внедренческая фирма в области международной стандартизации и сертификации - Фирма ИНТЕРСТАНДАРТ |
| Утверждён: | 28.12.2015 Федеральное агентство по техническому регулированию и метрологии (2227-ст) |
| Издан: | Стандартинформ (2016 г. ) Стандартинформ (2019 г. ) |
| Нормативные ссылки: |

























































