Скачать Инструкция по определению динамических нагрузок от машин, устанавливаемых на перекрытиях промышленных зданий

Дата актуализации: 01.01.2021

Инструкция по определению динамических нагрузок от машин, устанавливаемых на перекрытиях промышленных зданий

Статус:справочные материалы, мп, тпр
Название рус.:Инструкция по определению динамических нагрузок от машин, устанавливаемых на перекрытиях промышленных зданий
Дата добавления в базу:01.02.2017
Дата актуализации:01.01.2021
Область применения:Инструкция содержит указания по определению динамических нагрузок на междуэтажные перекрытия и полы первых этажей промышленных зданий от стационарных машин.
Оглавление:Предисловие
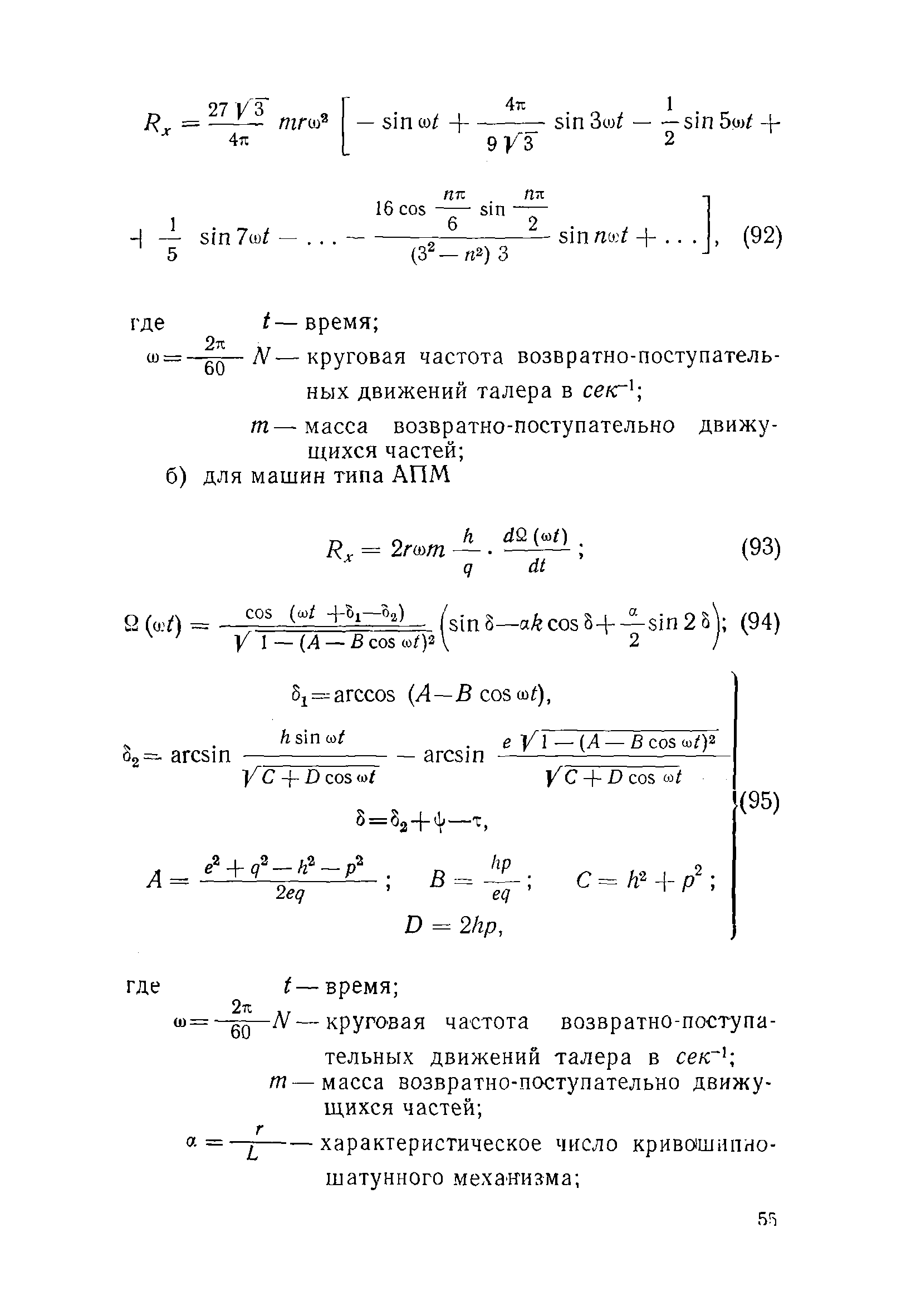
1 Общие указания
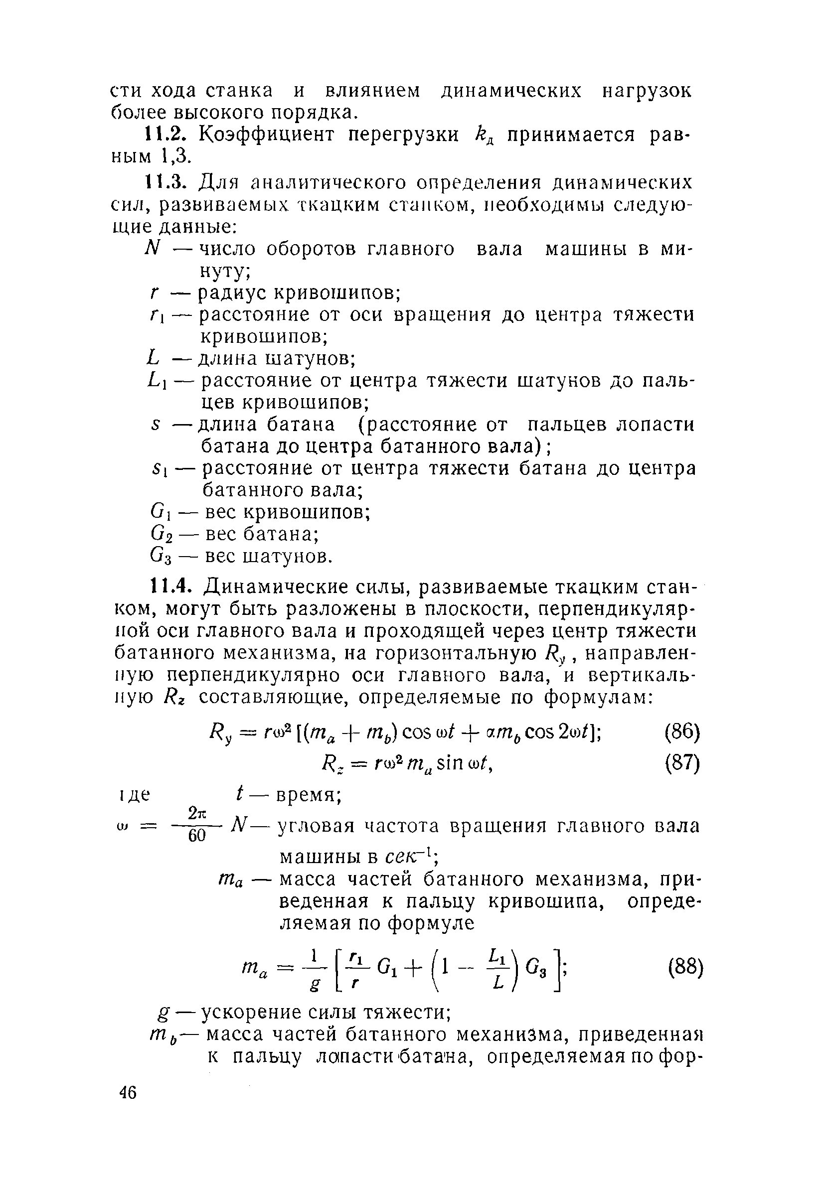
2 Машины с кривошипно-шатунными механизмами
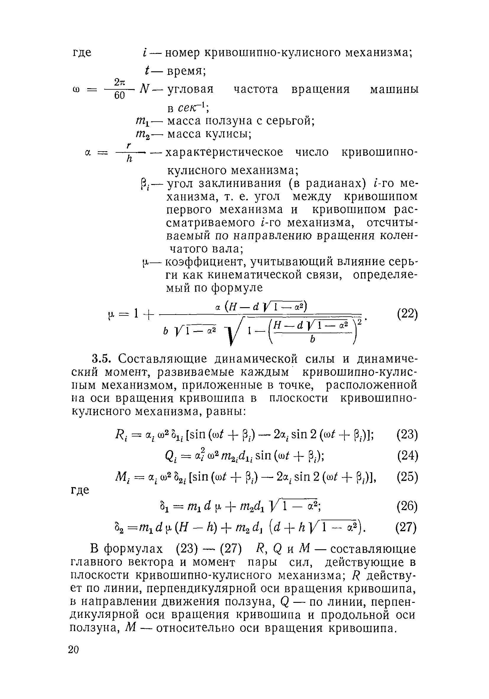
3 Машины с кривошипно-кулисными механизмами
4 Грохоты
5 Дробилки
6 Центрифуги
7 Беспоршневые отсадочные машины
8 Скребковые транспортеры
9 Ковшовые элеваторы
10 Металлорежущие станки
11 Ткацкие станки
12 Вентиляторы
13 Плоскопечатные типографские машины
14 Штампмашины
Приложение 1. Частные случаи определения динамических нагрузок от машин с кривошипно-шатунными механизмами
Приложение 2. Технические характеристики и величины динамических нагрузок по некоторым машинам
Приложение 3. Определение положения центра тяжести и моментов инерции машин
Разработан: ЦНИИСК им. В.А. Кучеренко
Утверждён: ЦНИИСК им. В.А. Кучеренко
Издан: Издательство литературы по строительству (1966 г. )
Список изменений:
Нормативные ссылки:

Текстовое изменение опечатки

опечатки