Скачать МУК 4.1.2545-09 Определение остаточных количеств пиклорама в семенах и масле рапса методом капиллярной газожидкостной хроматографии

Дата актуализации: 01.01.2021

МУК 4.1.2545-09

Определение остаточных количеств пиклорама в семенах и масле рапса методом капиллярной газожидкостной хроматографии

Обозначение: МУК 4.1.2545-09
Обозначение англ: MUK 4.1.2545-09
Статус:введен впервые
Название рус.:Определение остаточных количеств пиклорама в семенах и масле рапса методом капиллярной газожидкостной хроматографии
Дата добавления в базу:01.02.2017
Дата актуализации:01.01.2021
Дата введения:01.12.2009
Область применения:Методические указания устанавливают метод газожидкостной хроматографии для определения в семенах и масле рапса массовой концентрации пиклорама в диапазоне 0,1 - 0,01 мг/кг.
Оглавление:1. Метрологическая характеристика метода
2. Метод измерения
3. Средства измерений, реактивы, вспомогательные устройства и материалы
   3.1. Средства измерений
   3.2. Реактивы
   3.3. Вспомогательные устройства, материалы
4. Требования безопасности
7. Подготовка к определению
   7.1. Подготовка колонки, заполненной флоризилом, для очистки проб семян и масла рапса
   7.2. Проверка хроматографического поведения пиклорама на колонках с флоризилом
   7.3. Приготовление рабочих растворов
   7.4. Бутилирование пиклорама из стандартного раствора
   7.5. Приготовление градуировочных растворов
   7.6. Установление градуировочной характеристики
8. Отбор проб и хранение
9. Проведение определения
   9.1. Семена рапса
   9.2. Масло рапса
   9.3. Условия хроматографирования
10. Обработка результатов анализа
11. Проверка приемлемости результатов параллельных определений
12. Оформление результатов
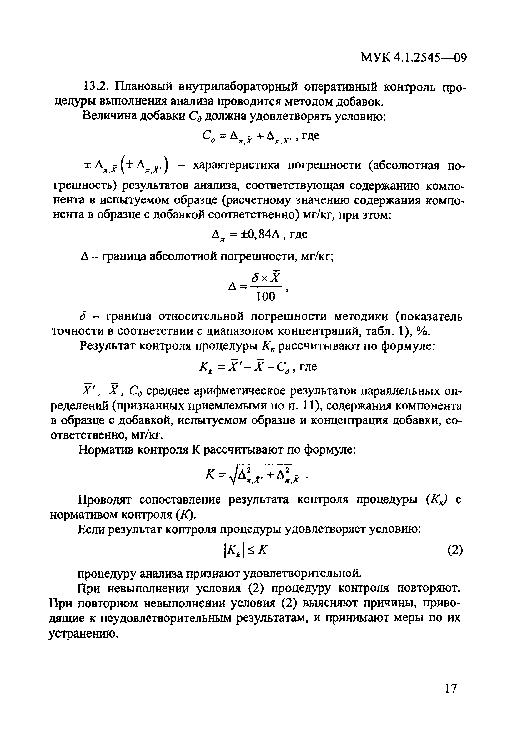
13. Контроль качества результатов измерений
14. Разработчики
Разработан: Учебно-научный консультационный центр Агроэкология пестицидов и агрохимикатов Минсельхоза России
МСХА им К.А. Тимирязева
Утверждён:09.09.2009 Главный государственный санитарный врач Российской Федерации
Издан: Роспотребнадзор (2009 г. )
Нормативные ссылки:
МУК 4.1.2545-09МУК 4.1.2545-09МУК 4.1.2545-09МУК 4.1.2545-09МУК 4.1.2545-09МУК 4.1.2545-09МУК 4.1.2545-09МУК 4.1.2545-09МУК 4.1.2545-09МУК 4.1.2545-09МУК 4.1.2545-09МУК 4.1.2545-09МУК 4.1.2545-09МУК 4.1.2545-09МУК 4.1.2545-09МУК 4.1.2545-09МУК 4.1.2545-09МУК 4.1.2545-09МУК 4.1.2545-09МУК 4.1.2545-09