Скачать ГОСТ 33470-2015 Глобальная навигационная спутниковая система. Система экстренного реагирования при авариях. Методы испытаний модулей беспроводной связи устройства/системы вызова экстренных оперативных службДата актуализации: 01.01.2021
|
| Обозначение: | ГОСТ 33470-2015 |
| Обозначение англ: | GOST 33470-2015 |
| Статус: | введен впервые |
| Название рус.: | Глобальная навигационная спутниковая система. Система экстренного реагирования при авариях. Методы испытаний модулей беспроводной связи устройства/системы вызова экстренных оперативных служб |
| Название англ.: | Global navigation satellite system. Road accident emergency response system. Test methods for wireless communication module of in-vehicle emergency call device/system |
| Дата добавления в базу: | 05.05.2017 |
| Дата актуализации: | 01.01.2021 |
| Дата введения: | 01.01.2017 |
| Область применения: | Стандарт распространяется на устройства и системы вызова экстренных оперативных служб, предназначенные для установки на колесные транспортные средства категорий M и N в соответствии с требованиями Технического регламента Таможенного союза «О безопасности колесных транспортных средств» с изменениями (далее - ТР ТС 018/2011). Стандарт устанавливает требования к параметрам модулей подвижной радиотелефонной связи (GSM модем, UMTS модем, тональный модем) в составе устройства (системы) вызова экстренных оперативных служб и определяет методы испытаний при подтверждении соответствия требованиям ТР ТС 018/2011 и ГОСТ 33464 в части обеспечения процессов обмена данными по сетям подвижной радиотелефонной связи стандартов GSM 900/1800 и UMTS 900/2000. |
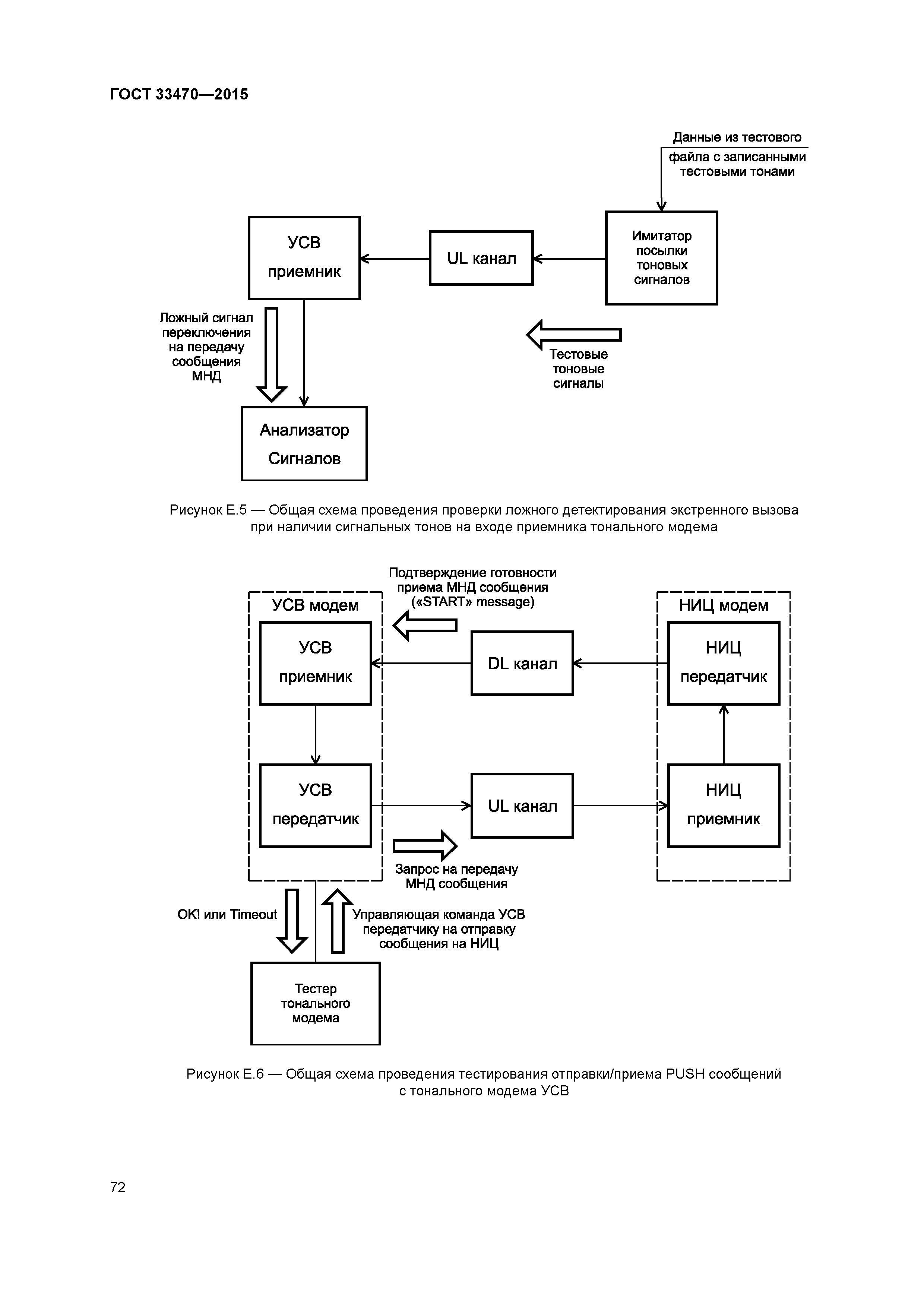
| Оглавление: | 1 Область применения 2 Нормативные ссылки 3 Термины и определения 4 Сокращения 5 Общие положения 6 Методы испытаний устройства/системы вызова экстренных оперативных служб в части реализации функций GSM модема 7 Методы испытаний устройства/системы вызова экстренных оперативных служб в части реализации функций UMTS модема 8 Методы испытаний устройства/системы вызова экстренных оперативных служб в части реализации функций тонального модема 9 Проверка возможности обновления информации на неснимаемой персональной универсальной многопрофильной идентификационной карте абонента по сетям подвижной радиотелефонной связи Приложение А (обязательное) Требования к параметрам и функциональным свойствам модемов GSM, применяемых в диапазонах частот 900/1800 МГц Приложение Б (обязательное) Требования к параметрам и функциональным свойствам модемов UMTS с частотным дуплексным разносом и частотно-кодовым разделением радиоканалов, работающих в диапазоне частот 900 МГц Приложение В (обязательное) Требования к параметрам и функциональным свойствам модемов UMTS с частотным дуплексным разносом и частотно-кодовым разделением радиоканалов, работающих в диапазоне частот 2000 МГц Приложение Г (обязательное) Форма акта отбора образцов устройства/системы вызова экстренных оперативных служб на испытания Приложение Д (обязательное) Структурные схемы стендов и соединений для испытаний устройства/системы вызова экстренных оперативных служб в части реализации функций UMTS модема Приложение Е (обязательное) Структурные схемы стендов и соединений для испытаний устройства/системы вызова экстренных оперативных служб в части реализации функций тонального модема Приложение Ж (рекомендуемое) Методы испытаний устройства/системы вызова экстренных оперативных служб по проверке возможности обновления информации на неснимаемой персональной универсальной многопрофильной идентификационной карте абонента по сетям подвижной радиотелефонной связи Библиография |
| Разработан: | НП Содействие развитию и использование навигационных технологий АО НТЦ Интернавигация |
| Утверждён: | 12.11.2015 Межгосударственный Совет по стандартизации, метрологии и сертификации (Inter-Governmental Council on Standardization, Metrology, and Certification 82-П) 21.12.2016 Федеральное агентство по техническому регулированию и метрологии (2059-ст) |
| Издан: | Стандартинформ (2017 г. ) |
| Нормативные ссылки: |
|















































































