Скачать Справочные данные по режиму ветра и волнения Балтийского, Северного, Черного, Азовского и Средиземного морейДата актуализации: 01.01.2021
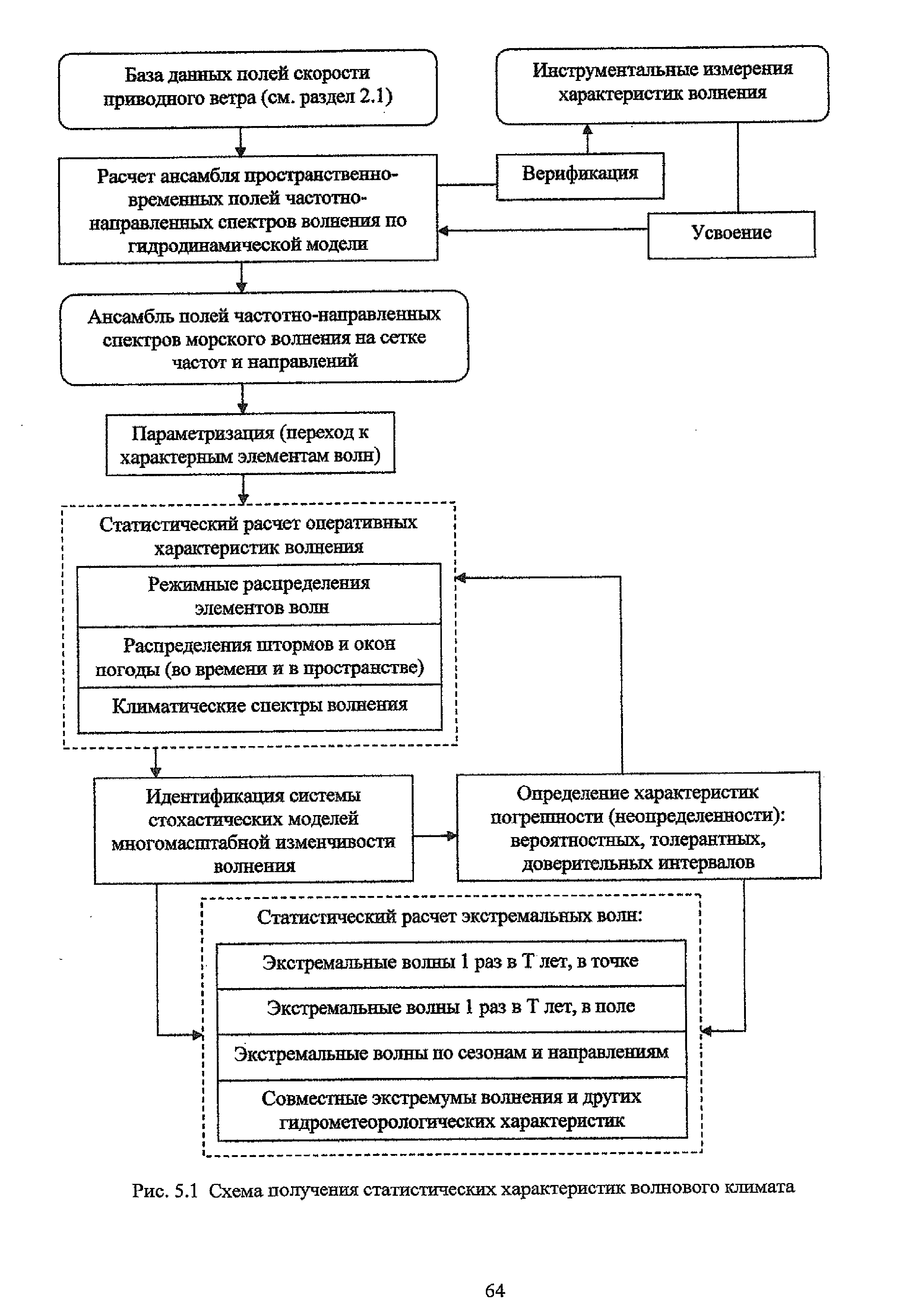
Справочные данные по режиму ветра и волнения Балтийского, Северного, Черного, Азовского и Средиземного морей| Статус: | взамен | | Название рус.: | Справочные данные по режиму ветра и волнения Балтийского, Северного, Черного, Азовского и Средиземного морей | | Дата добавления в базу: | 05.05.2017 | | Дата актуализации: | 01.01.2021 | | Область применения: | Справочные данные по режиму ветра и волнения Балтийского, Северного, Черного, Азовского и Средиземного морей содержат методику расчетов и сведения, необходимые для правильной классификации судов по районам плавания при разработке норм и правил Российского морского регистра судоходства (РС), для проектирования судов и сооружений, оценки условий плавания, планирования работ в открытом море и на шельфе, а также для решения других вопросов, связанных с судоходством, мореплаванием и проектированием средств океанотехники. | | Оглавление: | Часть 1. Методы расчета режима ветра и волнения Введение 1 Краткая характеристика справочных данных по режиму ветра и волнения Балтийского, Северного, Черного, Азовского и Средиземного морей в соответствия с требованиями РС 2 Подходы к созданию нового поколения справочных данных по режиму ветра и волнения 2.1 Входные данные для расчетов режима ветра и волнения 2.2 Гидродинамические модели, используемые для расчета волнения 3 Основные расчетные параметры волнения 3.1 Спектральные характеристики волнения 3.2 Высоты волн 3.3 Периоды видимых волн 3.4 Длины и высоты гребней волн 3.5 Совместное распределение высот и периодов волн 3.6 О необычных волнах в океанах и морях 4 Волновой климат (режимные характеристики волнения) 4.1 Оперативные статистики 4.2 Экстремальные статистики 5 Достоверность режимных характеристик ветра и волнения 6 Сопоставление некоторых расчетных характеристик волнения с данными измерений 6.1 Балтийское море 6.2 Северное море 6.3 Черное море 6.4 Азовское море 6.5 Средиземное море Литература Часть 2. Справочные данные по режиму ветра и волнения Балтийского, Северного, Черного, Азовского и Средиземного морей Введение Балтийское море Северное море Черное море Азовское море Средиземное море | | Разработан: | Российский морской регистр судоходства ООО ИНФОМАР СПбГУ
| | Утверждён: | 05.07.2006 Российский морской регистр судоходства
| | Издан: | Российский морской регистр судоходства (2006 г. )
| | Заменяет собой: | - «Ветер и волны в океанах и морях» (в разделах)
|
                                                                                                                                                                                                                                                                                                                                                                                                                                                                 
|