Скачать НД 2-020301-005 Правила классификации и постройки морских подводных трубопроводовДата актуализации: 01.01.2021
|
| Обозначение: | НД 2-020301-005 |
| Обозначение англ: | ND 2-020301-005 |
| Статус: | заменен |
| Название рус.: | Правила классификации и постройки морских подводных трубопроводов |
| Дата добавления в базу: | 01.01.2018 |
| Дата актуализации: | 01.01.2021 |
| Дата введения: | 01.07.2017 |
| Дата окончания срока действия: | 01.09.2020 |
| Область применения: | Требования документа распространяются на трубопроводы, проектируемые, строящиеся и эксплуатируемые в шельфовых зонах морей, подводные переходы участков сухопутных магистральных трубопроводов до ближайшего от уреза воды запорного устройства, транспортирующие жидкие, газообразные и двухфазные углеводороды, а также другие среды, способные транспортироваться по трубопроводам. Правила охватывают аспекты технического наблюдения при проектировании, строительстве и эксплуатации подводных трубопроводов и райзеров на шельфе. При разработке Правил был учтен опыт других классификационных обществ. |
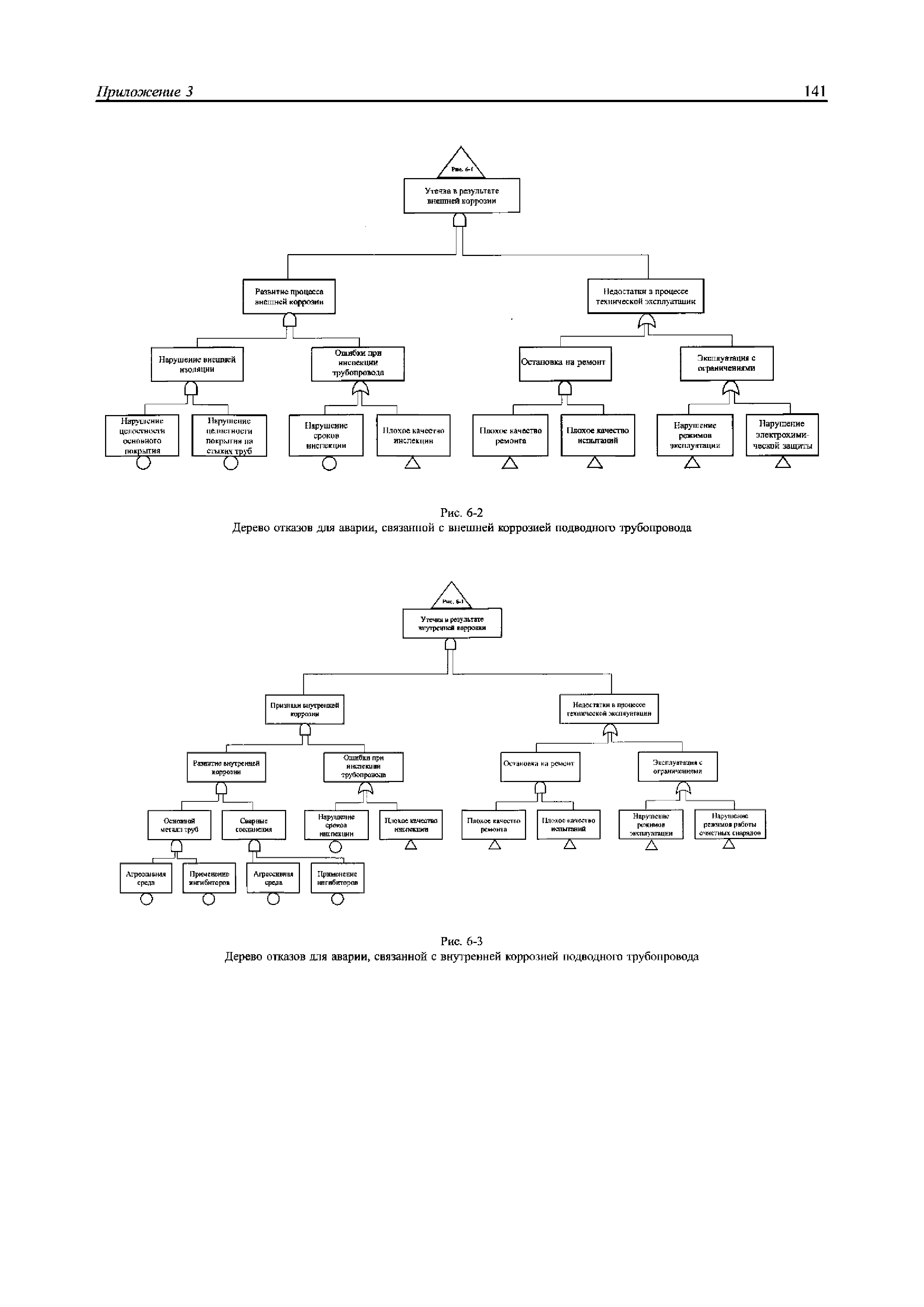
| Оглавление: | Часть I. Морские подводные трубопроводы 1 Общие положения 2 Расчетные нагрузки, действующие на подводные трубопроводы 3 Прочность подводных трубопроводов 4 Материалы 5 Сварка 6 Балластировка подводных трубопроводов 7 Защита от коррозии 8 Монтаж и испытания трубопроводов 9 Техническое обслуживание и ремонт 10 Оценка безопасности Часть II. Райзеры 1 Общие положения 2 Расчетные нагрузки 3 Требования к определению динамического отклика райзера на внешние воздействия и нагрузки 4 Материалы 5 Защита от коррозии 6 Постройка, монтаж и испытания райзеров 7 Техническое обслуживание и ремонт райзеров Приложение 1. Рекомендации по обеспечению надежности и безопасности подводных трубопроводов на морском грунте Приложение 2. Количественные показатели анализа риска Приложение 3. Методы анализа риска Приложение 4. Методики специальных испытаний стальных труб и проката Приложение 5. Определение значений скорости и ускорения волнового движения частиц воды в придонном слое Приложение 6. Определение коэффициентов для расчета волновых нагрузок Приложение 7. Модель динамического отклика подводных трубопроводов при вихревой вибрации Приложение 8. Основные требования к проверке прочности стальных подводных трубопроводов при сейсмических воздействиях Приложение 9. Прочность и устойчивость труб райзеров из полимерных композиционных материалов |
| Разработан: | Российский морской регистр судоходства |
| Утверждён: | 26.06.2017 Российский морской регистр судоходства (2-020301-005) |
| Издан: | Российский морской регистр судоходства (2017 г. ) |
| Заменяет собой: | |
| Чем заменён: |
|

















































































































































































