Скачать Инструкция по наблюдениям за сдвижением горных пород, земной поверхности и подрабатываемыми сооружениями на угольных и сланцевых месторождениях

Дата актуализации: 01.01.2021

Инструкция по наблюдениям за сдвижением горных пород, земной поверхности и подрабатываемыми сооружениями на угольных и сланцевых месторождениях

Статус:справочные материалы, мп, тпр
Название рус.:Инструкция по наблюдениям за сдвижением горных пород, земной поверхности и подрабатываемыми сооружениями на угольных и сланцевых месторождениях
Дата добавления в базу:01.01.2018
Дата актуализации:01.01.2021
Область применения:В документе изложены требования к выбору конструкций наблюдательных станций для наблюдений за сдвижением горных пород и земной поверхности, а также взаимодействием подрабатываемых сооружений с деформируемым основанием в зависимости от горно-геологических условий и задач наблюдений. Приведены необходимая точность, методы и периодичность измерений, способы обработки результатов измерений и методика определения основных параметров процесса сдвижения горных пород и земной поверхности. Для инженерно-технических работников маркшейдерской службы.
Оглавление:Предисловие
1 Основные понятия, термины и определения элементов сдвижения горных пород и земной поверхности
2 Обозначения элементов сдвижения горных пород и земной поверхности, их размерность
3 Наблюдения за сдвижением земной поверхности
4 Наблюдения за подрабатываемыми зданиями и сооружениями
5 Наблюдения за состоянием вертикальных шахтных стволов
Приложение 1. Содержание пояснительной записи к проекту наблюдательной станции на земной поверхности
Приложение 2. Содержание отчета по наблюдениям за сдвижением земной поверхности под влиянием горных разработок
Приложение 3. Образцы журналов натурных наблюдений и ведомостей обработки результатов наблюдений за сдвижением земной поверхности
Приложение 4. Методика обследования технического состояния шахтных стволов
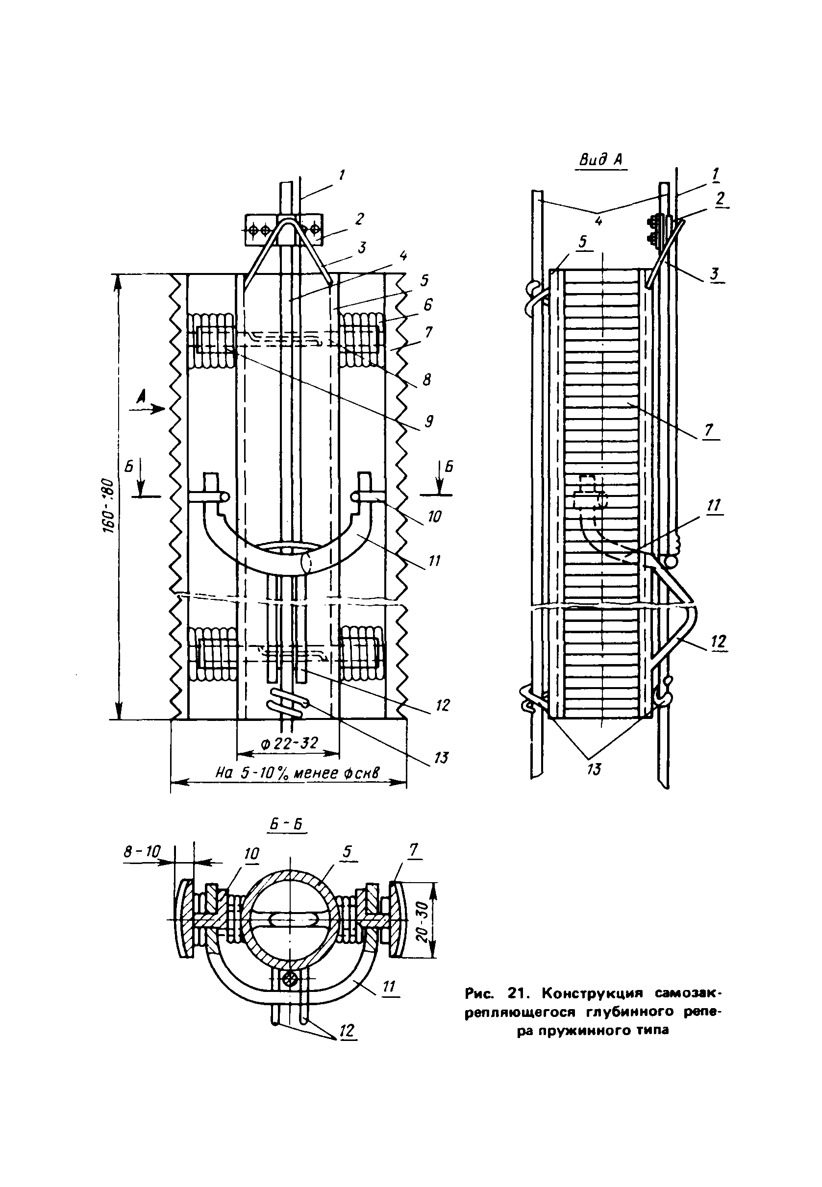
Приложение 5. Методы наблюдений за сдвижением толщи горных пород с помощью глубинных реперов
Приложение 6. Конструкции наблюдательных станций при изучении влияния разрывных тектонических нарушений на характер сдвижения земной поверхности
Приложение 7. Тригонометрическое нивелирование реперов наблюдательной станции с использованием светодальномера
Приложение 8. Жесткий отвес конструкции ВНИМИ
Список литературы
Разработан: ВНИМИ
Утверждён:30.12.1987 Министерство угольной промышленности СССР (USSR Ministry of the Coal Industry )
Принят:05.03.1987 Госгортехнадзор СССР (USSR Gosgortekhnadzor )
Издан: Издательство Недра (1989 г. )