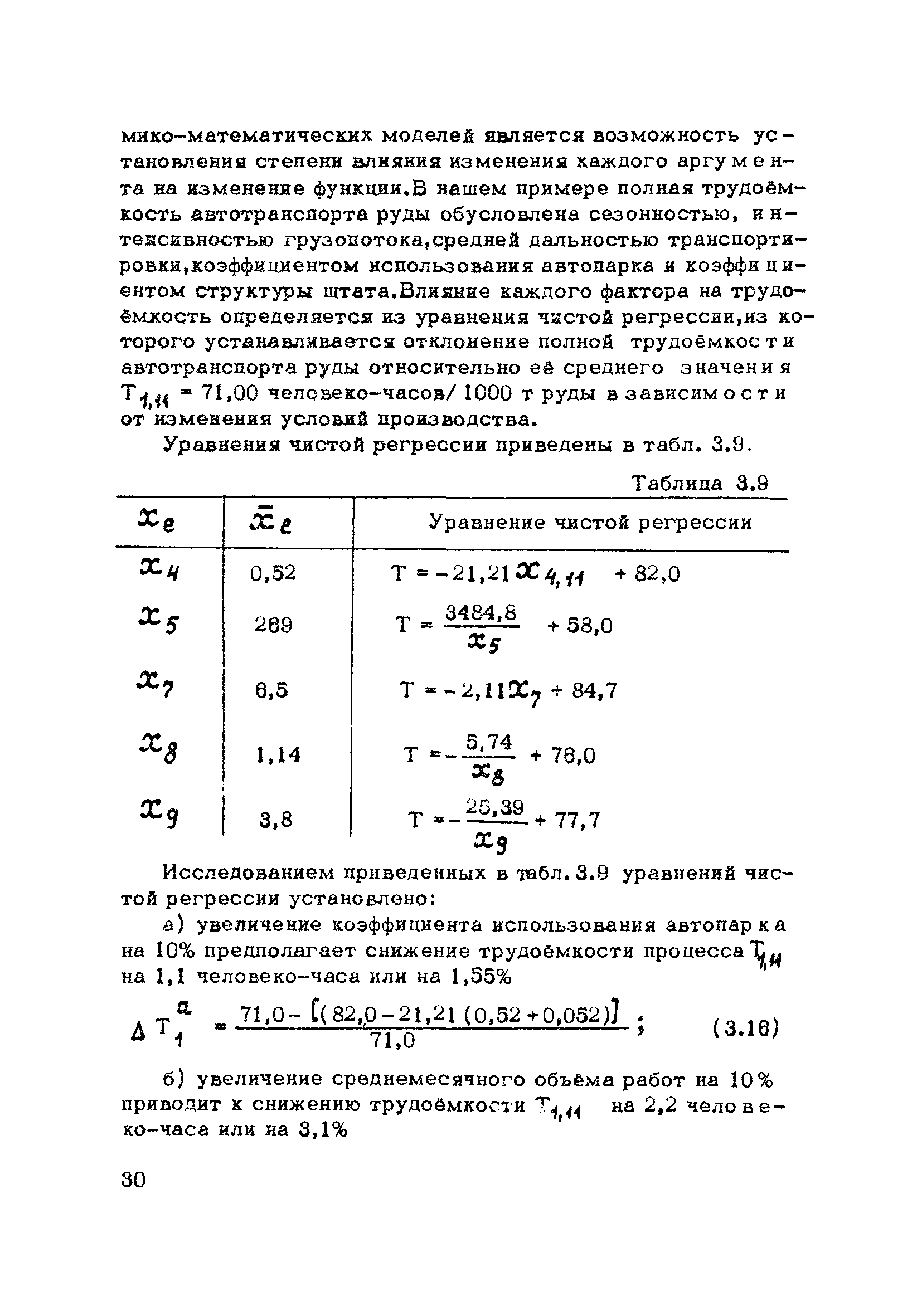
Скачать Методические рекомендации по анализу трудоемкости производственных процессов железорудных карьеровДата актуализации: 01.01.2021
Методические рекомендации по анализу трудоемкости производственных процессов железорудных карьеров| Статус: | справочные материалы, мп, тпр | | Название рус.: | Методические рекомендации по анализу трудоемкости производственных процессов железорудных карьеров | | Дата добавления в базу: | 01.01.2018 | | Дата актуализации: | 01.01.2021 | | Область применения: | В методических рекомендациях изложены основные отправные моменты, которыми необходимо руководствоваться при анализе трудоемкости и производительности труда при добыче руды по процессам на горнорудных предприятиях, исходя из их специфики. Методические рекомендации предназначены для экономических служб горнорудных предприятий, а также могут быть использованы научно-исследовательскими и проектными институтами Минчермета СССР и студентами экономических вузов. | | Оглавление: | Введение 1 Общие положения по определению трудоёмкости 2 Качественный анализ факторов, влияющих на трудоёмкость добычи руды 3 Количественный анализ факторов, влияющих на трудоёмкость добычи руды 3.1 Система кодирования 3.2 Разработка экономико—математических моделей трудоёмкости по процессам на карьере 3.3 Расчёт экономико—математической модели трудоёмкости перевозки руды автотранспортом на примере Лебединского карьера КМА 3.4 Блок-схема алгоритма расчёта трудоёмкости на ЭВМ 4 Методика анализа трудоёмкости 4.1 Общий анализ 4.2 Методика оценки эффективности мероприятий по снижению трудоёмкости на карьерах Приложение 1. Расчет трудоемкости по Лебединскому карьеру Приложение 2. Изменения трудоемкости по процессам на Лебединском карьере, соответствующие изменению материально-технических условий производства Приложение 3. Экономико-математические модели трудоемкости по процессам на карьерах КМА, человеко-час на 1000 т руды | | Разработан: | ВИОГЕМ
| | Утверждён: | ВИОГЕМ
|
                                                                  
|