Скачать Устав профессиональной горноспасательной службы по организации и ведению горноспасательных работ на строительстве подземных сооруженийДата актуализации: 01.01.2021 |
| Статус: | справочные материалы, мп, тпр |
| Название рус.: | Устав профессиональной горноспасательной службы по организации и ведению горноспасательных работ на строительстве подземных сооружений |
| Дата добавления в базу: | 01.01.2019 |
| Дата актуализации: | 01.01.2021 |
| Область применения: | В Уставе изложены основные положения и нормативная основа организации и безопасного проведения экстренных и неотложных мер по спасению людей, тушению пожаров, ликвидации последствий других аварий, требующих применения специальных средств защиты спасателей и другого специального оснащения. Устав содержит свод правил и норм, регламентирующих организацию горноспасательных работ, руководство этими работами, тактические приемы и способы их выполнения, основные обязанности личного состава профессиональной горноспасательной службы и особые меры безопасности при спасении людей и ликвидации аварий на строительстве подземных сооружений, а также в подземных условиях на других объектах. Требования Устава обязательны также для руководителей, специалистов и рабочих, участвующих в работах по ликвидации аварий. |
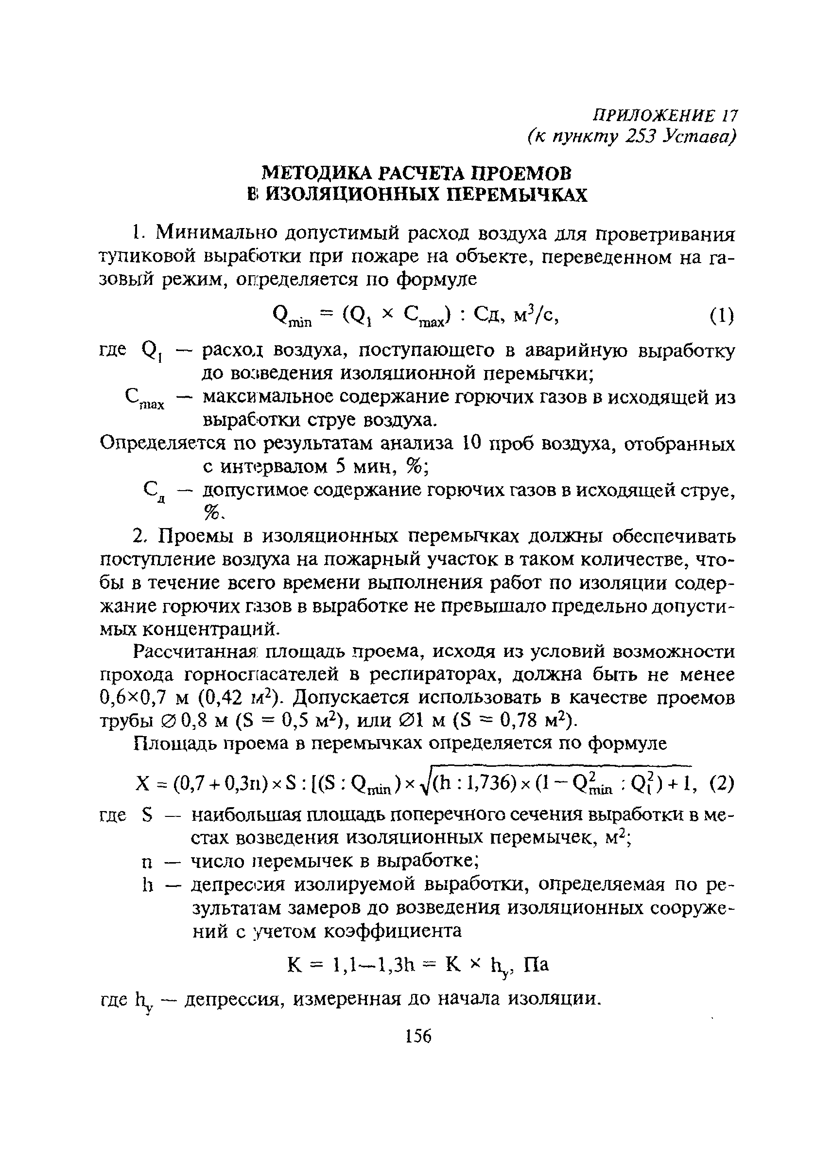
| Оглавление: | Предисловие Раздел 1. Общие положения Раздел 2. Организация горноспасательных работ Глава I. Оперативное управление аварийно-спасательными работами Руководство работами, командный пункт Допуск людей в горные выработки при аварии Оперативный план ликвидации аварии Глава II. Основы руководства горноспасательными работами Глава III. Связь при ведении горноспасательных работ Глава IV. Действия вспомогательной горноспасательной команды Глава V. Обязанности должностных лиц при ликвидации аварий Глава VI. Специальные службы обеспечения горноспасательных работ Раздел 3. Поисково-спасательные работы при авариях, сопровождающихся загазованием выработок Глава VII. Общие правила ведения работ в загазованных выработках Подготовка к следованию в загазованную зону Следование по загазованным выработкам Оценка расхода кислорода в респираторах Порядок возвращения из загазованных выработок Резерв при работе в загазованной зоне Цели и задачи разведки Глава VIII. Разведка в целях поиска людей и их спасения Глава IX. Разведка для выяснения обстановки Глава X. Особенности ведения работ в условиях высоких и низких температур воздуха Порядок контроля за температурой воздуха Организация работ в ЗВТ Работы при отрицательных температурах Раздел 4. Тушение подземных пожаров Глава ХI. Тактика тушения пожаров Вентиляционные режимы Тушение пожаров активным способом Изоляция пожарных участков Глава ХII. Особенности тушения пожаров в зависимости от места возникновения Пожары на строительной площадке и в вертикальных выработках Пожары в наклонных выработках Пожары в горизонтальных выработках и камерах Пожары в тупиковых выработках Раздел 5. Горноспасательные работы при ликвидации других подземных аварий Глава XIII. Спасательные работы при обрушениях в горных выработках Глава ХIV. Спасательные работы при прорывах воды, плывуна, других текучих масс Глава ХV. Ликвидация последствий взрывов газовоздушных взрывчатых смесей, внезапных выбросов газа Раздел 6. Особые случаи ведения горноспасательных работ Глава ХVI. Тушение пожаров на объектах, опасных по взрыву газа Глава ХVII. Ликвидация аварий в кессонах Глава ХVIII. Спасательные работы при химических заражениях Глава ХIХ. Горноспасательные работы на участках примыкания строящихся подземных сооружений к находящимся в эксплуатации Глава ХХ. Работа в изолирующих респираторах неаварийного характера Приложение 1. Форма путевки на выезд горноспасательного подразделения по аварийному вызову (к пункту 16) Приложение 2. Диспозиция выезда горноспасательных подразделений на ликвидацию аварий (к пункту 16) Приложение 3. Рекомендации по подготовке служебного помещения для размещения командного пункта (к пункту 23) Приложение 4. Оперативный журнал (к пункту 25) Приложение 5. Журнал учета работы горноспасательных отделений (к пункту 25) Приложение 6. Оперативный план ликвидации аварий (к пункту 31) Приложение 7. Табель минимального оснащения групп респираторщиков (к пункту 87) Приложение 8. Табель минимального оснащения горноспасательного отделения (к пункту 108) Приложение 9. Скорости передвижения горноспасательного отделения по горным выработкам и методика расчета расхода кислорода в респираторах (к пункту 121) Приложение 10. Описание опознавательных жетонов подразделений горноспасательной службы (к пункту 136) Приложение 11. Методика расчетов времени пребывания в респираторах в зоне высокой температуры (к пунктам. 147, 154) Приложение 12. Методика оценки параметров подачи воды для тушения и (или) локализации пожара (к пункту 176) Приложение 13. Тактико-технические возможности применения порошковых и пенных средств пожаротушения (к пункту 176) Приложение 14. Методика определения взрываемости смеси горючих газов (к пункту 246) Приложение 15. Методика оценки безопасных расстояний при угрозе взрыва смеси горючих газов (к пункту 252) Приложение 16. Расчет длительности загазования тупиковой выработки горючими газами (к пункту 253) Приложение 17. Методика расчета проемов в изоляционных перемычках (к пункту 253) Приложение 18. Методика расчетов по инертизации воздушной среды в тупиковых выработках (к пункту 254) Приложение 19. Рекомендации по специальной обработке людей, средств индивидуальной защиты и оборудования при ведении работ в зонах химического заражения (к пункту 274) Приложение 20. Рекомендации по тушению пожаров в эксплуатируемых метрополитенах и железнодорожных тоннелях (к пункту 280) Справочные материалы Основные термины и определения, используемые в настоящем Уставе Условные графические обозначения Методические указания по оценке затрат времени на выход включенных в самоспасатели людей по загазованным выработкам Список литературы |
| Утверждён: | 04.01.2002 Госстрой России (Russian Federation Gosstroy 01) |
| Принят: | 28.11.2001 Госгортехнадзор России (Russian Federation Gosgortekhnadzor 04-35/567) 24.12.2001 ГУГПС МВД России (GUGPS, Russian Federation Ministry of Internal Affairs 20/3.1/4704) |
| Издан: | Госстрой России (2002 г. ) |
| Нормативные ссылки: |
|




























































































































































































































