Скачать МУ 6124-91 Методические указания по измерению концентраций пенконазола (топаза) в воздухе рабочей зоны хроматографическими методамиДата актуализации: 01.01.2021
|
| Обозначение: | МУ 6124-91 |
| Обозначение англ: | MU 6124-91 |
| Статус: | действует |
| Название рус.: | Методические указания по измерению концентраций пенконазола (топаза) в воздухе рабочей зоны хроматографическими методами |
| Дата добавления в базу: | 01.01.2019 |
| Дата актуализации: | 01.01.2021 |
| Область применения: | Методические указания предназначены для санитарно-эпидемиологических станций и научно-исследовательских учреждений Минздрава РФ, а также ветеринарных, агрохимических, контрольно-токсикологических лабораторий Минсельхоза РФ и лабораторий других ведомств, занимающихся определение остаточных количеств пестицидов, регуляторов роста растений и биопрепаратов в продуктах питания, кормах и внешней среде. |
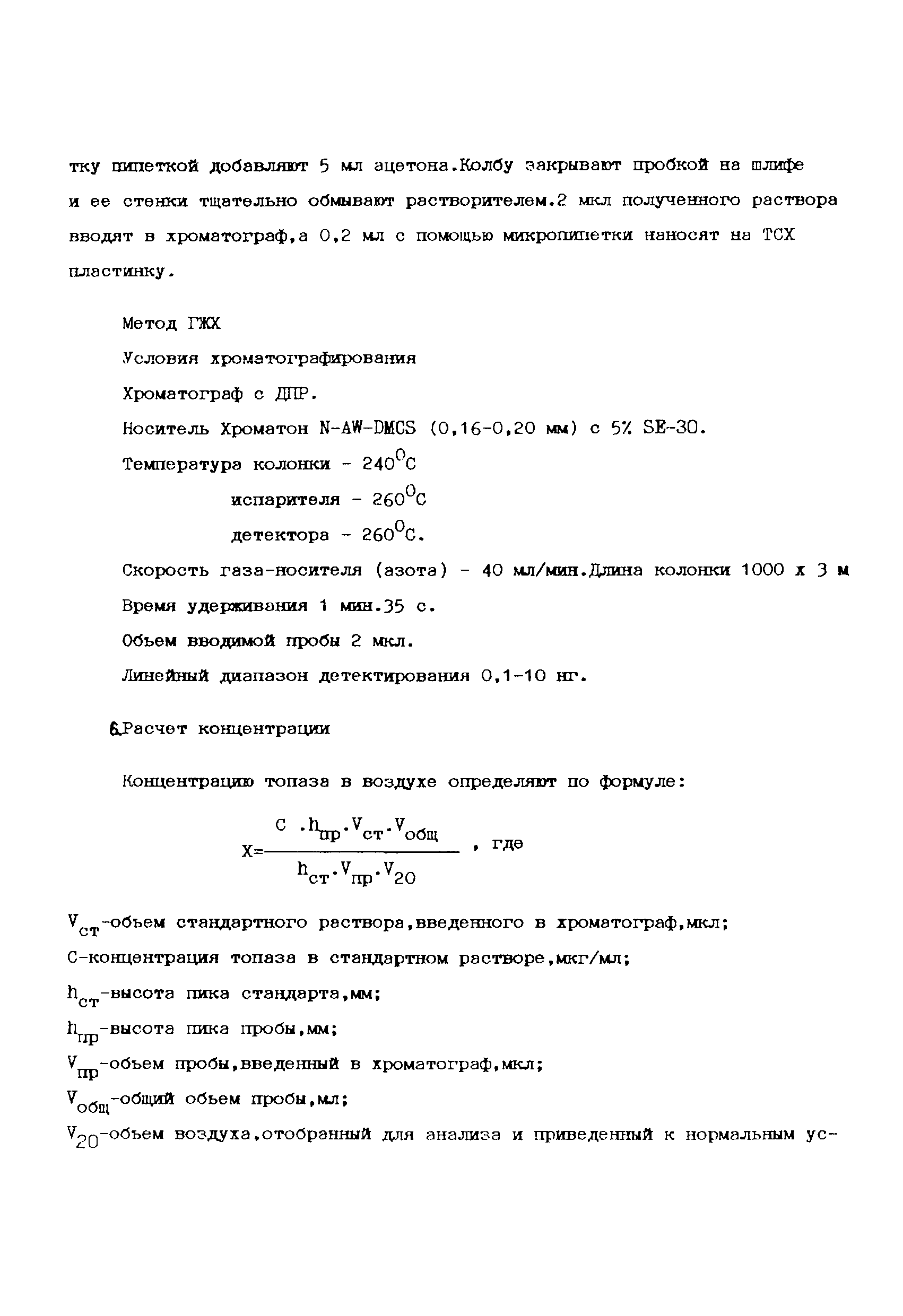
| Оглавление: | 1. Краткая характеристика препарата 2. Реактивы, растворы, материалы 3. Приборы, аппаратура и посуда 4. Отбор проб воздуха 5. Проведение измерения 6. Требования безопасности Предметный указатель |
| Разработан: | ВНИИГИНТОКС ВИЗР |
| Утверждён: | 29.07.1991 Министерство здравоохранения СССР (USSR Ministry of Health Care ) |
| Издан: | Центр научно-технической информации, пропаганды и рекламы (1994 г. ) |
| Нормативные ссылки: |
|













