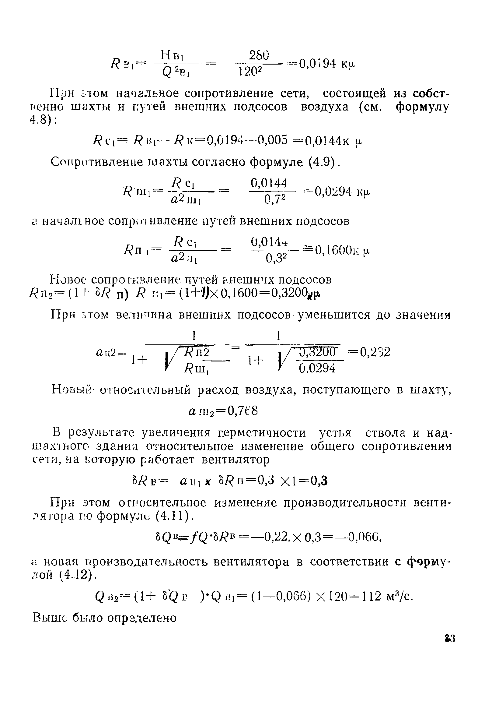
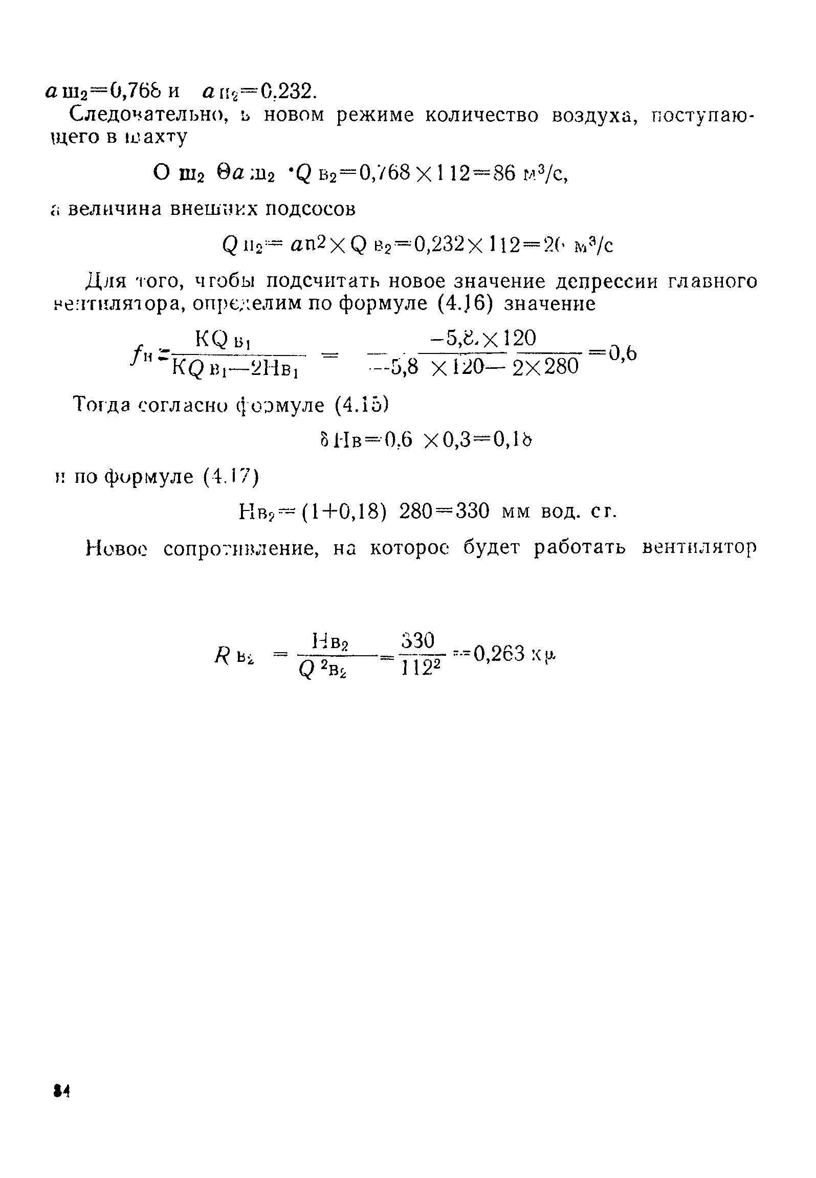
Скачать Руководство (рекомендации) по повышению герметичности шахтных воздухораспределительных устройствДата актуализации: 01.01.2021 |
| Статус: | справочные материалы, мп, тпр |
| Название рус.: | Руководство (рекомендации) по повышению герметичности шахтных воздухораспределительных устройств |
| Дата добавления в базу: | 01.01.2019 |
| Дата актуализации: | 01.01.2021 |
| Область применения: | Руководство содержит технические требования к воздухораспределительным устройствам и герметизирующим покрытиям. Изложены методы определения утечек воздуха через вентиляционные сооружения и устройства, средства и способы повышения их аэродинамических показателей, нормы утечек воздуха с применением герметизирующих покрытий на основе полимерных материалов и без них, а также техника безопасности при их нанесении и технико-экономические показатели. Предназначено для проектных организаций, служб вентиляции, инженерно-технического персонала занятого на строительстве и эксплуатации горных предприятий |
| Оглавление: | 1. Общие положения 2. Вентиляционные сооружения и устройства 2.1. Назначение и классификация 2.2. Основные технические требования 2.3. Защита от коррозии вентиляционных труб и металлоконструкций 3. Определение герметичности воздухораспределительных сооружений и устройств 3.1. Надшахтные сооружения 3.1.1. Определение подсоса воздуха через надшахтное сооружение по разности количеств воздуха 3.2. Вентиляторная установка 3.3. Подземные вентиляционные сооружения и устройства 3.3.1. Определение утечек воздуха через глухую перемычку 3.3.2. Определение утечек воздуха через перемычки с дверями 3.3.3. Определение утечек воздуха через кроссинги и загрузочные устройства околоствольных дворов при скиповом подъеме 4. Способы повышения герметичности вентиляционных сооружений и устройств в период их возведения и эксплуатации 4.1. Фактическая величина утечек воздуха при проветривании шахт 4.2. Общая характеристика применяемых составов для повышения герметичности вентиляционных сооружений и устройств 4.3. Составы покрытий и основные технические требования 4.4. Нормы утечек воздуха через подземные вентиляционные сооружения 4.4.1. Без герметизирующего покрытия 4.4.2. С герметизирующим покрытием 4.5. Подготовка поверхности воздухораспределительных устройств для нанесения герметизирующих покрытий 4.6. Технология приготовления и нанесения герметизирующих покрытий 4.6.1. Приготовление составов 4.6.2. Нанесение герметизирующих покрытий 4.7. Определение количества воздуха, которое будет поступать в шахту после герметизации поверхностных вентиляционных сооружений 5. Контроль качества герметизации воздухораспределительных устройств 6. Технико-экономические показатели 7. Техника безопасности при работах по герметизации вентиляционных сооружений Литература Приложение 1. Значение углового коэффициента К характеристик вентиляторов главного проветривания типа ВОК и ВОКД Приложение 2. Примеры расчетов аэродинамических параметров после герметизации поверхностных вентиляционных установок |
| Разработан: | Донецкий Промстройниипроект ВНИИОМШС Минуглепрома СССР ИГД им. А.А. Скочинского Минуглепрома СССР |
| Утверждён: | 10.06.1976 Министерство угольной промышленности СССР (USSR Ministry of the Coal Industry ) |
| Нормативные ссылки: |
|























































































