Скачать Руководство по расчету и проектированию подземных горных выработок

Дата актуализации: 01.01.2021

Руководство по расчету и проектированию подземных горных выработок

Статус:справочные материалы, мп, тпр
Название рус.:Руководство по расчету и проектированию подземных горных выработок
Дата добавления в базу:01.01.2019
Дата актуализации:01.01.2021
Область применения:В руководстве приведены рекомендации по целесообразному расположению подземных горных выработок, рациональным способам их охраны и выбору крепи, обеспечивающих в различных горногеологических условиях безремонтное поддержание выработок в течение всего срока службы при минимальных потерях полезного ископаемого
Оглавление:Раздел 1. Вертикальные горные выработки
   1. Область применения
   2. Общие положения и исходные данные
   3. Определение условий поддержания
   4. Оценка устойчивости пород
   5. Определение нагрузок на крепь
   6. Выбор типа и расчет параметров крепи
   7. Выбор мер защиты крепи в деформирующемся массиве
   8. Дополнительные и особые требования для восстающих выработок, гезенков, скатов
   Приложение 1. Горномеханические основы выбора рациональных способов охраны и поддержания горных выработок
   Приложение 2. Определение сокращенных размеров целиков по простиранию для охраны вертикальных стволов угольных шахт
   Приложение 3. Порядок выемки целиков, методики и примеры расчета сдвижений и деформаций околоствольного массива (для угольных месторождений)
   Приложение 4. Примеры выбора и расчета крепи шахтных стволов
Раздел 2. Горизонтальные горные выработки и камеры
   1. Основные термины и условные обозначения
   2. Введение
   3. Общие положения
   4. Исходные данные для проектирования
   5. Выбор оптимального расположения и способов охраны выработок
   6. Выбор типа крепи и определение ее диаметров
   Приложение 1. Выбор типа и параметров крепи, статического и прочностного расчета крепи протяженной выработки
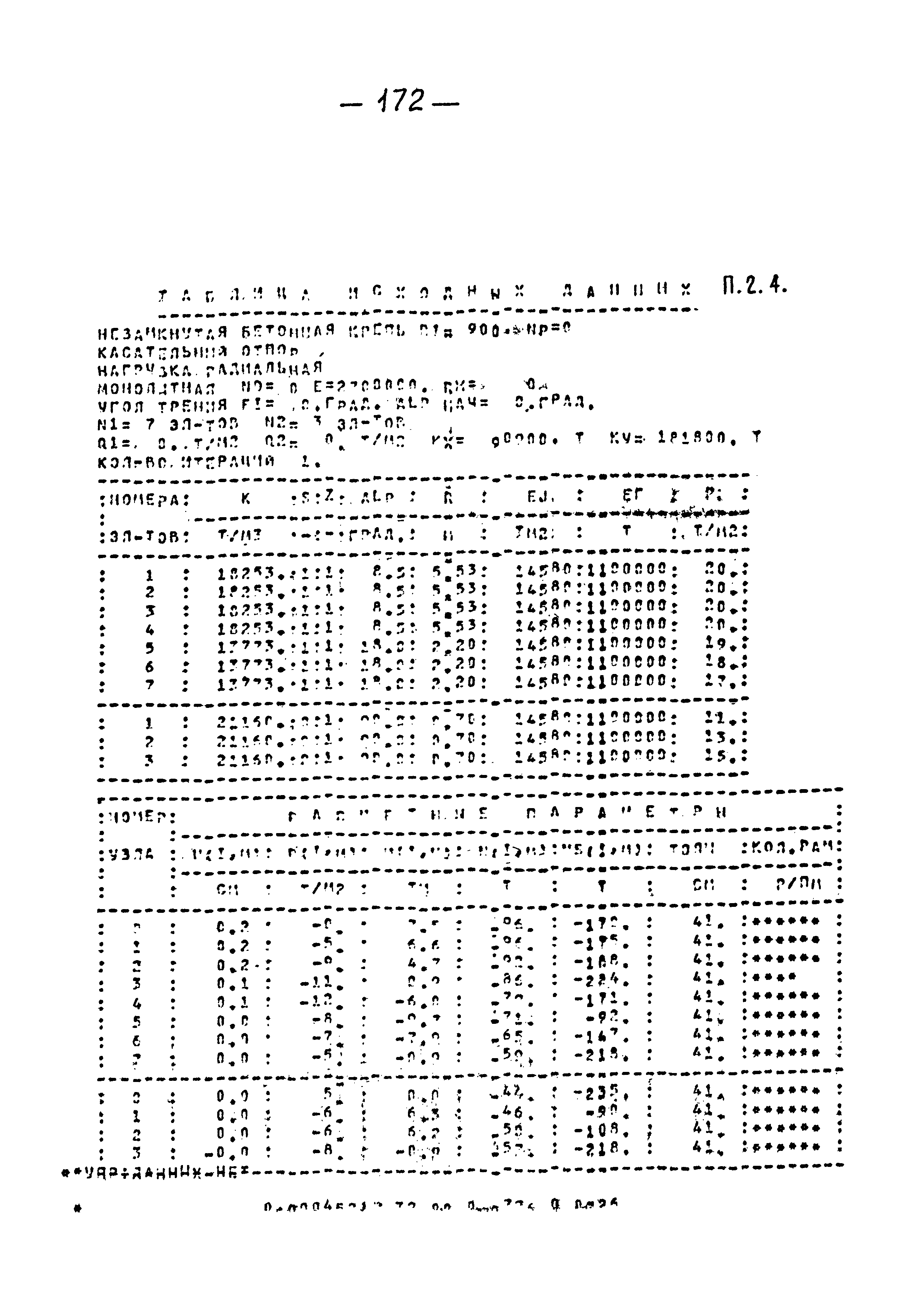
   Приложение 2. Пример выбора типа и параметров крепи, статического и прочностного расчета крепи камеры
Разработан: ВНИМИ
Утверждён: Министерство угольной промышленности СССР (USSR Ministry of the Coal Industry )
Нормативные ссылки: