Скачать Рекомендации по комплексу методов определения механических свойств горных пород (для инженерных расчетов горного давления)

Дата актуализации: 01.01.2021

Рекомендации по комплексу методов определения механических свойств горных пород (для инженерных расчетов горного давления)

Статус:справочные материалы, мп, тпр
Название рус.:Рекомендации по комплексу методов определения механических свойств горных пород (для инженерных расчетов горного давления)
Дата добавления в базу:01.02.2020
Дата актуализации:01.01.2021
Область применения:Рекомендации предназначены для практического использования геологическими и проектными организациями Министерства угольной промышленности СССР.
Оглавление:I. Объемы и состав работ по определению механических свойств горных пород при геологическом изучении угольных месторождений и полей шахт
II. Общие сведения о механических свойствах горных пород и их показателях
III. Общие требования к определению механических свойств горных пород
IV. Методы и средства лабораторных испытаний прочности горных пород при одноосном сжатии (общие методические требования)
V. Методы и средства лабораторных испытаний прочности горных пород при одноосном сжатии (нормативы)
VI. Методы и средства лабораторных испытаний прочности горных пород при растяжении
VII. Методы и средства оценки показателей объемной прочности горных пород
VIII. Методы и средства лабораторных испытаний деформируемости горных пород
Разработан: ВНИМИ
Утверждён: Министерство угольной промышленности СССР (USSR Ministry of the Coal Industry )
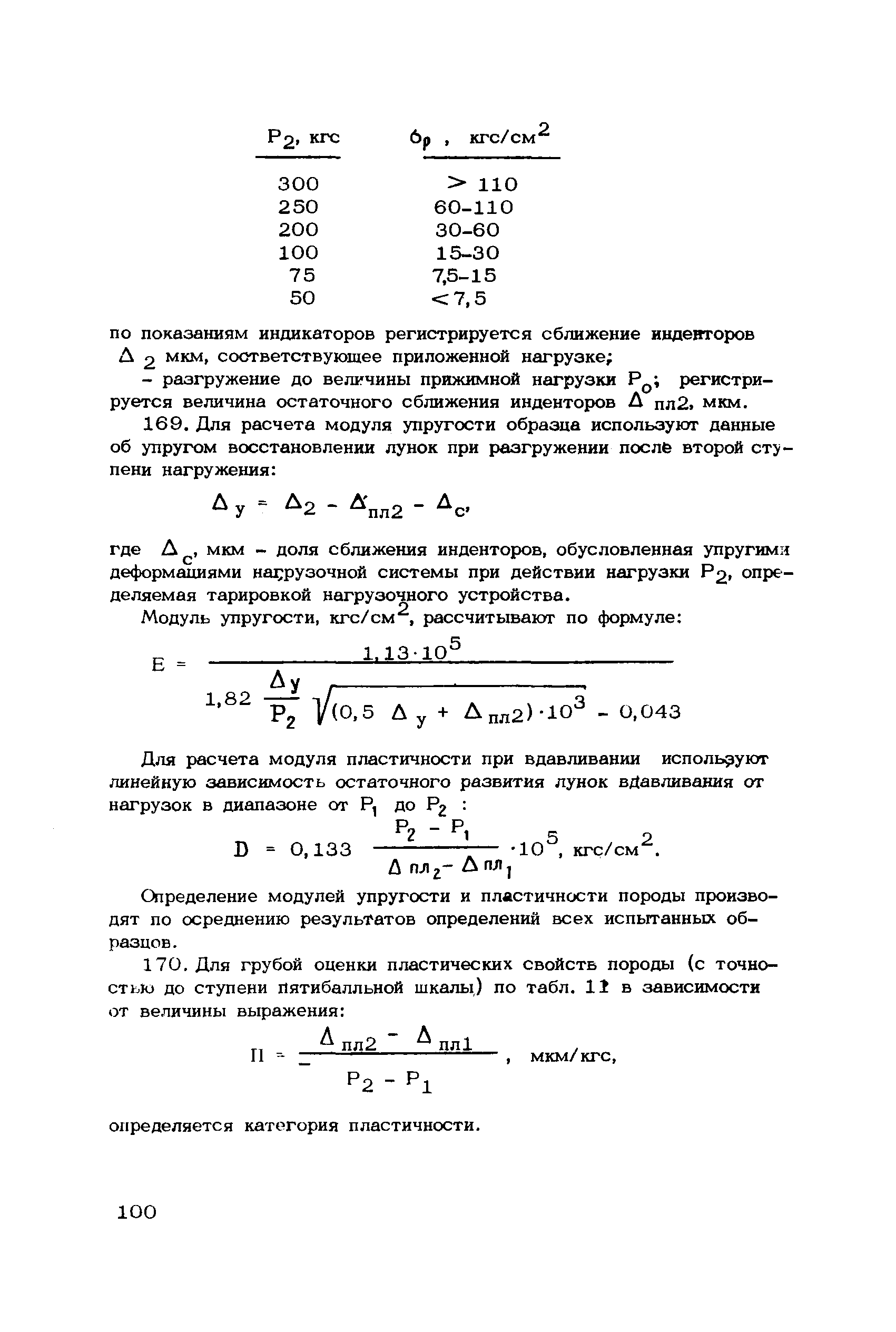
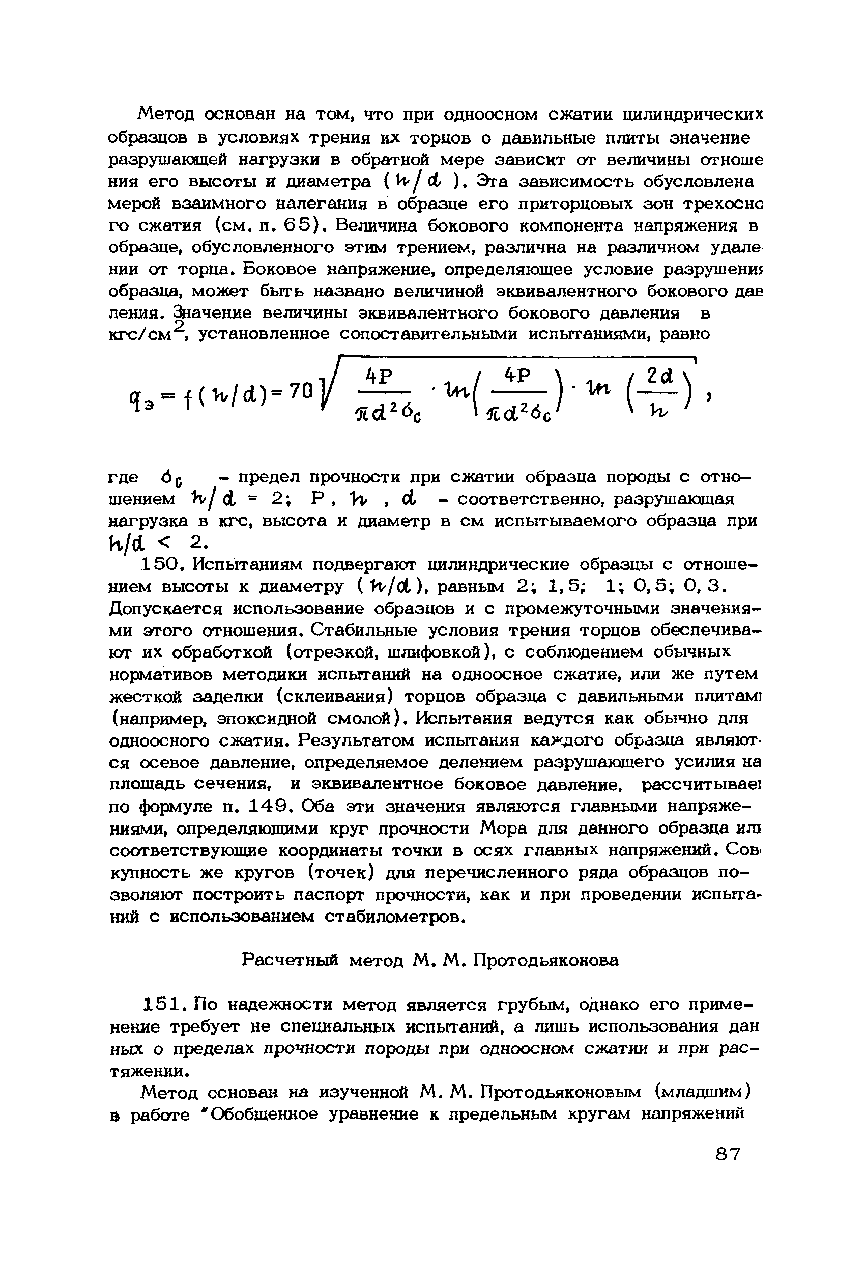
Нормативные ссылки: