Скачать МУ 2.6.1.1001-00 Оценка поглощенных и эффективных доз ионизирующих излучений у населения, постоянно проживающего на радиоактивных следах атмосферных ядерных взрывовДата актуализации: 01.01.2021
|
| Обозначение: | МУ 2.6.1.1001-00 |
| Обозначение англ: | MU 2.6.1.1001-00 |
| Статус: | введен впервые |
| Название рус.: | Оценка поглощенных и эффективных доз ионизирующих излучений у населения, постоянно проживающего на радиоактивных следах атмосферных ядерных взрывов |
| Название англ.: | Evaluation of absorbed and effective doses to population permanently living on the radioactive traces resulted from atmospheric nuclear explosions |
| Дата добавления в базу: | 01.02.2020 |
| Дата актуализации: | 01.01.2021 |
| Дата введения: | 15.11.2000 |
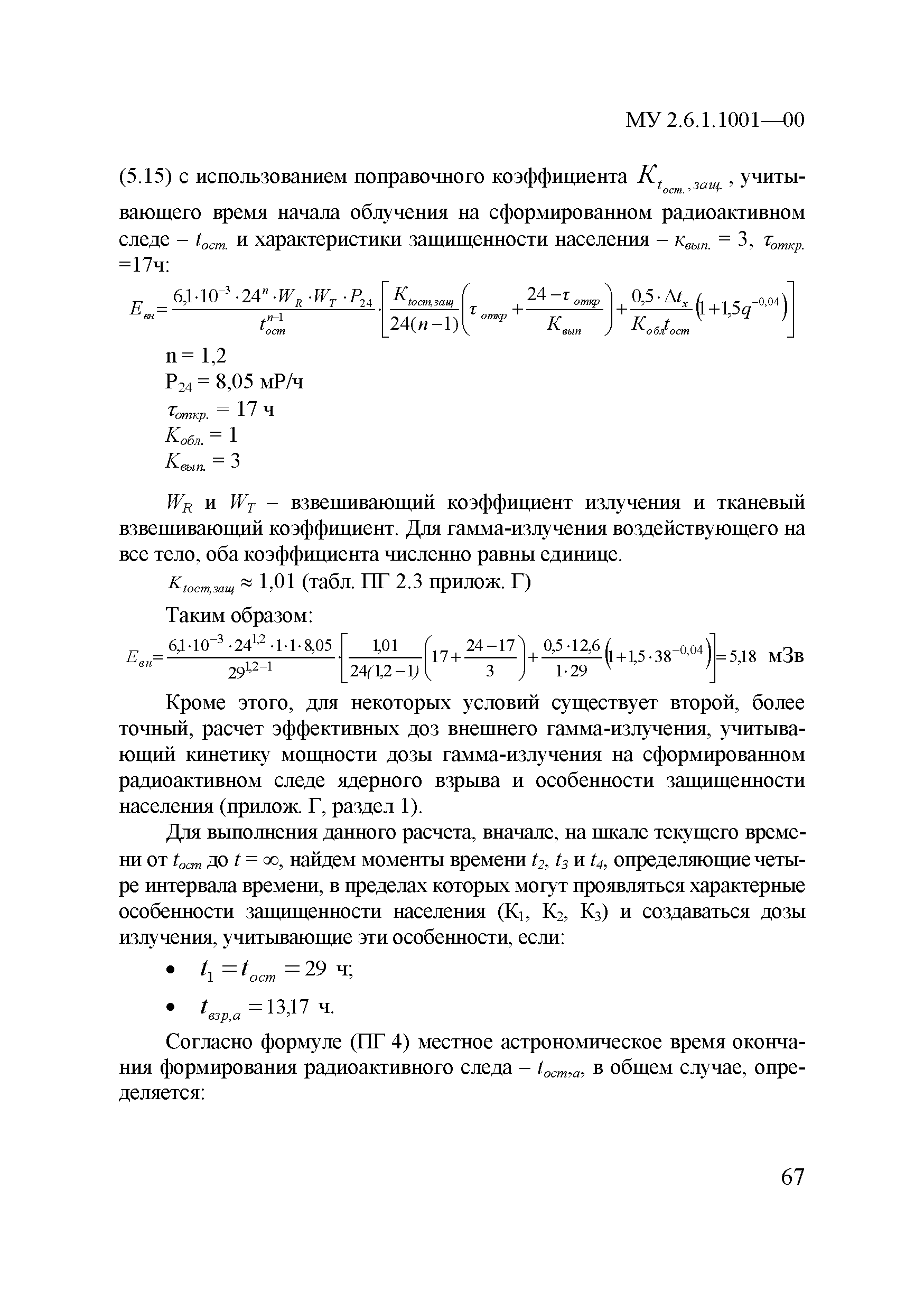
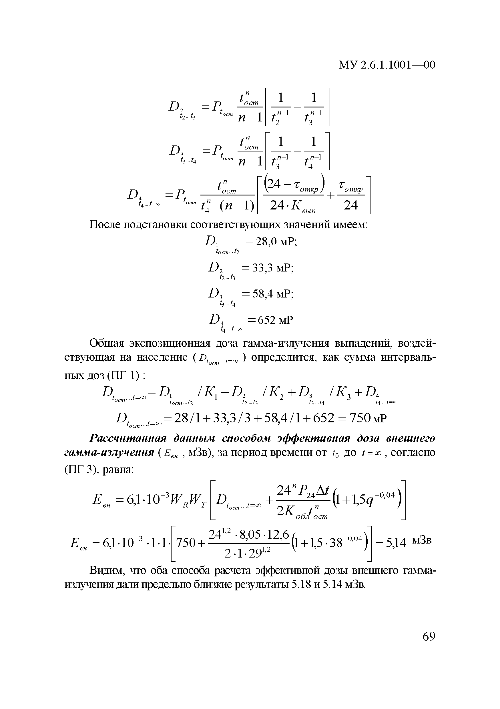
| Область применения: | Методические указания распространяются на методологию реконструкции основных дозообразующих параметров радиационной обстановки, определяющих воздействие продуктов ядерного деления на человека и на этой основе на выполнение расчетов и оценки эффективных доз общего внешнего гамма-излучения, поглощенных доз внутреннего облучения критических органов и тканей, а также суммарных эффективных доз облучения людей. В методических указаниях детально излагается порядок определения доз внешнего облучения, поглощенных доз внутреннего облучения в щитовидной железе, нижней части толстого кишечника, легких, а также дозы поглощенной в коже, которые могут вносить ощутимый вклад в общую эффективную дозу или приводить к острым или отдаленным последствиям облучения людей, постоянно проживавших на радиоактивных следах ядерных взрывов. Наряду с этим, формулы МУ могут использоваться для расчетов поглощенных доз и в других критических органах и тканях человека. По данным об общем внешнем гамма-облучении и облучении кожи, а также поглощенных доз в указанных критических органах определяется вероятная суммарная эффективная доза облучения. Методические указания предназначены для научных целей при оценке радиационных рисков и проведении эпидемиологических исследований. |
| Оглавление: | 1. Область применения 2. Нормативные ссылки 3. Термины и определения 4. Используемые величины и единицы их измерения 5. Основные положения 5.1. Общие положения 5.2. Исходные данные 5.2.1. Первичные исходные данные 5.2.2. Производные исходные данные для периода формирования радиоактивного следа 5.2.3. Производные исходные данные для сформированного радиоактивного следа 5.3. Внешнее облучение 5.3.1. Составляющие экспозиционной дозы внешнего гамма-излучения 5.3.2. Эффективная доза внешнего гамма-излучения 5.3.3. Оценка внешнего и контактного бета-гамма-облучения кожных покровов людей за счет бета-гамма-излучения 5.4. Внутреннее облучение при ингаляционном поступлении 5.4.1. Оценка ингаляционных поступлений радиоактивных веществ в организм людей в период формирования следа ядерного взрыва 5.4.2. Внутреннее облучение органов дыхания при ингаляционном поступлении смеси радиоактивных продуктов ядерных взрывов 5.4.3. Внутреннее облучение ЖКТ при ингаляционном поступлении смеси радиоактивных продуктов ядерного взрыва 5.4.4. Внутреннее облучение щитовидной железы при ингаляционном поступлении радиоизотопов йода 5.5. Поверхностное радиоактивное загрязнение травянистой растительности, лиственных фуражных и овощных культур, злаков и зернокрупяной продукции 5.5.1. Радиоактивное загрязнение травянистой растительности 5.5.2. Радиоактивное загрязнение зернокрупяной продукции 5.6. Радиоактивное загрязнение продукции животноводства 5.6.1. Радиоактивное загрязнение молока при пастбищном содержании коров 5.6.2. Радиоактивное загрязнение молока при стойловом содержании коров 5.6.3. Радиоактивное загрязнение мяса 5.7. Внутреннее облучение при пероральном поступлении 5.7.1. Оценка внутреннего поступления радионуклидов при употреблении молока от коров, выпасаемых на радиоактивном следе ядерного взрыва 5.7.2. Оценка внутреннего поступления радионуклидов при употреблении молока от коров при стойловом и смешанном содержании животных 5.7.3. Оценка внутреннего поступления радионуклидов при употреблении загрязненного мяса 5.7.4. Внутреннее облучение щитовидной железы радиоизотопами йода, поступающими в организм с загрязненным молоком или мясом 5.7.5. Оценка внутренних поступлений радионуклидов при потреблении продуктов, поверхностно загрязненных выпадениями ядерного взрыва 5.8. Некоторые особенности использования положений методических указаний при оценках суммарных эффективных и поглощенных доз в органах у населения, проживающего на радиоактивных следах атмосферных ядерных взрывов Приложение А (справочное). Пример использования настоящих МУ при реконструкции доз внешнего и внутреннего облучения жителей населенного пункта, в результате радиационного воздействия наземного ядерного взрыва, осуществленного на Семипалатинском полигоне Приложение Б (справочное). Справочные таблицы Приложение В (рекомендуемое). Метаболические модели расчета поглощенных доз в щитовидной железе при внутреннем облучении органа радиоизотопами йода Приложение Г (справочное). Справочные материалы для расчета доз внешнего гамма-излучения от выпавших продуктов ядерного взрыва с учетом высокой скорости изменения мощности дозы излучения в первые часы после взрыва и защищенности населения в это время Библиографические данные |
| Разработан: | Федеральное управление медико-биологических и экстремальных проблем при Минздраве Российской Федерации Институт биофизики Минздрава России |
| Утверждён: | 15.11.2000 Главный государственный санитарный врач Российской Федерации |
| Издан: | Минздрав России (2001 г. ) |
| Нормативные ссылки: |
|
















































































































